Regeling vervallen per 21-02-2026

Protocol openbaarmaking Wmo-toezicht

Geldend van 12-10-2021 t/m 20-02-2026

Intitulé

Protocol openbaarmaking Wmo-toezicht

Per 1 januari 2021 start GGD regio Utrecht (GGDrU) met het actief openbaar maken van de Wmo-rapporten van kwaliteitstoezicht en hercontroles. De grondslag voor deze openbaarmaking, het doel, de voorwaarden en de procedure staan in dit protocol beschreven.

1. Grondslag en uitgangspunten

Grondslag openbaarmaking

Het ministerie van VWS is voornemens het openbaar maken van Wmo-toezichtinformatie wettelijk te verankeren in Wmo2015; hierover staat nu nog niets beschreven. Parallel aan het wetstraject 1 heeft de VNG een handreiking opgesteld die gemeenten helpt bij het vormgeven van het beleid en processen rondom het (actief) openbaar maken van Wmo-toezichtrapporten. GGDrU heeft deze handreiking gebruikt voor het opstellen van dit protocol.

De Wet openbaarheid van bestuur (Wob) vormt nu de grondslag voor het openbaar maken van toezichtrapporten. Ook de Algemene wet bestuursrecht (Awb) en de Algemene Verordening Gegevensbescherming (AVG) moeten in acht worden genomen:

  • -

    Wob

  • Het uitgangspunt van de Wob is dat overheidsinformatie in principe openbaar is. De wet bevat enkele uitzonderingsgronden (artikel 10 en 11 Wob). De informatie dient altijd actueel, nauwkeurig en vergelijkbaar te zijn.

  • -

    Awb

  • In deze wet staan de voorwaarden waaraan de procedure van openbaarmaking moet voldoen. Actieve openbaarmaking is een besluit in de zin van artikel 1:3 Awb.

  • Tegen openbaarmaking kan bezwaar worden ingediend en in (hoger) beroep worden gegaan. Ook zijn de beginselen van behoorlijk bestuur van toepassing:

  • -

    Vertrouwensbeginsel: hierbij geldt dat alleen die informatie gepubliceerd gaat worden waarvan de toezichthouder vooraf heeft aangeven dat die openbaar zal worden.

  • -

    Zorgvuldigheidbeginsel: dit houdt in dat het besluit zorgvuldig wordt voorbereid en procedures worden gevolgd (Artikel 4:8 Awb: op de hoogte stellen van voornemen tot openbaarmaking, en gelegenheid bieden van bezwaar en beroep).

  • -

    AVG

  • Deze verordening draagt organisaties op zorgvuldig met persoonsgegevens om te gaan. Ook de gegevens van de aanbieder moeten zorgvuldig worden behandeld. De toezichthouder mag in het rapport wel gegevens van de aanbieder opnemen die al openbaar zijn.

Transparant toezicht

Goed toezicht voldoet aan zes principes: selectief, slagvaardig, samenwerken, onafhankelijk, professioneel en transparant. Het actief openbaar maken valt onder het principe van transparantie en heeft als doel:

  • -

    dat het burgers en gemeenten inzicht biedt in de kwaliteit van Wmo-voorzieningen ten behoeve van de aanvraag en inkoop van ondersteuning.

  • -

    een mogelijk (extra) stimulans voor aanbieders te zijn om de vereiste verbetering in de kwaliteit van de ondersteuning aan te brengen; de reputatie van een aanbieder kan hiermee immers aangetast dan wel verbeterd worden.

  • -

    Voor andere aanbieders kunnen de rapporten een lerend effect hebben daar ook zij op deze wijze kennis kunnen nemen van de toetsing op de kwaliteitsvereisten.

  • -

    Gepubliceerde rapporten kunnen inzicht bieden voor andere partijen, die vanuit hun verantwoordelijkheden eveneens onderzoek bij een aanbieder overwegen. Dit kan op het gebied van kwaliteit, rechtmatigheid, ketensamenwerking of arbeidsrecht, zoals toezichthouders Wmo van een andere gemeente of regio, de landelijke inspecties en zorgkantoren.

  • -

    Het openbaar maken van de resultaten van onderzoeken zorgt voor transparantie over het functioneren en de effectiviteit van het toezicht zelf, en helpt de gemeenten in het treffen en onderbouwen van maatregelen. Ook kan het de toezichts- of onderzoeksdruk op aanbieders verlagen.

Actieve en passieve openbaarmaking

Toezichtrapporten kunnen zowel actief als passief openbaar worden gemaakt.

Indien de openbaarmaking geschiedt naar aanleiding van een verzoek dan is er sprake van passieve openbaarmaking (artikel 3, Wob). Voorbeelden hiervan zijn signaalgestuurde toezichtrapporten of calamiteitenrapporten. Actieve openbaarmaking is het uit eigen beweging openbaar maken van informatie over het beleid, de voorbereiding en de uitvoering daaronder begrepen, zodra dat in het belang is van een goede en democratische bestuursvoering (artikel 8 Wob). Voorbeelden hiervan zijn de kwaliteitstoezichtrapporten die door het jaarplan tot stand komen. Deze rapporten bevatten uitkomsten van onderzoek waarin de Wmo-toezichthouder een oordeel geeft over de kwaliteit van de geboden voorziening. Openbaarmaking heeft betrekking op eindrapporten waarin de aanbieder in de gelegenheid is gesteld feitelijke onjuistheden aan te geven en een zienswijze aan te leveren.

Regio Utrecht start met actieve openbaarmaking

Vanaf 2021 start de regio Utrecht met het actief openbaar maken van toezichtrapporten van het reguliere kwaliteitstoezicht. In een latere fase wordt, in samenspraak met gemeenten, een afweging gemaakt en vastgesteld of:

  • -

    rapporten in het kader van calamiteitenonderzoek

  • -

    rapporten in het kader van signaalgestuurd onderzoek al dan niet in beperkte vorm of op verzoek openbaar worden gemaakt.

2. Voorwaarden en procedure

Voorwaarden voor actief openbaar maken

  • 1.

    Toetsingskader

  • In het najaar van 2020 is het Kader toezicht Wmo GGDrU 2021 opgesteld met daarin een toetsingskader dat door de werkgroep Wmo is vastgesteld. De normen in het toetsingskader zijn een concrete uitwerking van de Wmo 2015.

  • 2.

    Handhavingskader

  • Herziening van Het regionaal kader handhaving Wmo (18-01-2018) dat door nagenoeg alle gemeenten in de regio Utrecht is vastgesteld. Het herziene handhavingskader bevat informatie over openbaarmaking en zal door elk college opnieuw, tegelijkertijd met het Protocol openbaarmaking, opnieuw worden vastgesteld.

  • 3.

    Protocol openbaarmaking

  • Dit protocol gaat door elk college vastgesteld worden waarna de rapporten kwaliteitstoezicht per 01-01-2021 (met terugwerkende kracht) openbaar gemaakt worden. In dit protocol staat ook beschreven hoe de bezwaarprocedure verloopt.

  • 4.

    Mandaat

  • Regelen van het mandaat voor het openbaarmaken door GGDrU namens de colleges.

  • 5.

    Informeren aanbieders

  • GGDrU en gemeenten informeren de Wmo-aanbieder over de openbaarmaking van rapporten.

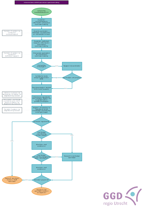
Per onderzoek volgt GGDrU het volgende proces:

  • 1.

    De aanbieder wordt, voorafgaand aan het toezicht, schriftelijk op de hoogte gesteld van het voornemen tot openbaarmaking.

  • 2.

    De toezichthouder inventariseert de clientaantallen die worden aangedragen door de gemeenten waarvoor het toezicht wordt uitgevoerd. De gemeente met het grootst aantal cliënten, behandelt in beginsel de eventuele bezwaren op openbaarmaking af. GGDrU meldt dit bij de betreffende gemeente.

  • 3.

    De toezichthouder stelt na het onderzoek een conceptrapport op. Deze wordt intercollegiaal gecontroleerd op tekstuele en inhoudelijke beschrijving. Tevens vindt een quickscan plaats om te beoordelen of het rapport voldoet aan de eisen privacy en openbaarmaking.

  • 4.

    De aanbieder ontvangt het conceptrapport en kan tot uiterlijk 2 weken na verzending van het conceptrapport een reactie geven. Dit betreft feitelijke onjuistheden/onvolledigheden die in het conceptrapport aangepast worden indien ondersteunend bewijs is aangeleverd. De aanbieder kan daarnaast een zienswijze2 op de inhoud van het rapport indienen. In de zienswijze mogen niet voorkomen:

    • -

      (bijzondere) persoonsgegevens;

    • -

      bedrijfsnamen of bedrijfsgegevens van derden;

    • -

      strafbare of aanstootgevende teksten;

    • -

      reclame-uitingen.

  • 5.

    De toezichthouder Wmo beoordeelt of de inhoudelijke zienswijze van de aanbieder aan deze eisen voldoet en past deze waar nodig aan. Dit kan door woorden onleesbaar te maken. Een reactie en/of inhoudelijke zienswijze die te laat wordt ingediend wordt niet verwerkt.

  • 6.

    De reactie en/of inhoudelijke zienswijze wordt na ontvangst zo spoedig mogelijk verwerkt. De inhoudelijke zienswijze wordt als bijlage aan het rapport toegevoegd waarna het rapport definitief wordt gemaakt.

  • 7.

    Het definitieve rapport wordt naar de aanbieder gestuurd waarbij de aanbieder nogmaals geïnformeerd wordt over het voornemen tot openbaarmaking van het rapport. De aanbieder heeft tot uiterlijk 2 weken na verzending van het definitieve rapport de mogelijkheid een zienswijze op openbaarmaking te geven. Hiervoor gelden dezelfde voorwaarden als bij punt 4. Een zienswijze op openbaarmaking die te laat wordt ingediend wordt niet verwerkt.

  • 8.

    Eventuele andere belanghebbenden worden door GGDrU geïnformeerd over voornemen tot openbaarmaking. Ook zij kunnen een eventuele zienswijze geven. Hiervoor gelden dezelfde voorwaarden als bij punt 4 en 6.

  • 9.

    De toezichthouder Wmo, vanuit ondermandaat DPG GGDrU, beoordeelt de binnengekomen zienswijze(n) op openbaarmaking en besluit namens de colleges al dan niet tot het openbaar maken van het rapport.

  • 10.

    De aanbieder, de betreffende gemeente(n) en de eventueel belanghebbenden worden geïnformeerd: het rapport inclusief het besluit tot openbaarmaking wordt gestuurd. Hierin staat ook de mogelijkheden en procedure tot juridische stappen opgenomen, inclusief tot welke gemeente de aanbieder en de eventuele andere belanghebbenden zich kunnen wenden. In beginsel wordt uitgegaan van de gemeente (waarvoor het toezicht is uitgevoerd) met het grootst aantal cliënten die ondersteuning ontvangen van de aanbieder. Dit beginsel volgt de lijn vanuit het handhavingskader waarbij ook de gemeente met het grootst aantal cliënten het voortouw neemt. In bijlage 2 is dit nader beschreven.

  • 11.

    De aanbieder en andere belanghebbenden hebben minimaal tot 2 weken na het versturen van het besluit tot openbaarmaking de gelegenheid tot het nemen van juridische stappen. Dit kan door het maken van bezwaar bij de gemeente en/of het aanvragen van een voorlopige voorziening bij de rechtbank.

  • 12.

    Indien een aanbieder een bezwaarschrift indient tegen het besluit tot openbaarmaking van een rapport, is de verantwoordelijke gemeente (zie punt 10) belast met de behandeling van dat bezwaar. Zowel het indienen van het bezwaarschrift als de behandeling ervan vindt plaats bij de betreffende gemeente.

  • 13.

    De gemeente gaat na minimaal 2 weken over tot uitvoering van het besluit tot openbaarmaking (publicatie)

    • -

      indien er geen bezwaar is gemaakt of;

    • -

      er is bezwaar gemaakt maar er is geen voorlopige voorziening is aangevraagd of;

    • -

      de voorlopige voorziening is afgewezen of;

    • -

      het bezwaar is niet gegrond verklaard.3

  • 14.

    De gemeente stemt met GGDrU en met de andere betrokken gemeente(n) het moment van publicatie af.

  • 15.

    Het rapport wordt door GGDrU online geplaatst op www.toezichtwmo.nl

Ondertekening

Bijlage 1: Stroomschema procedure openbaarmaking

afbeelding binnen de regeling

Bijlage 2: Concept afspraken bezwaarafhandeling gemeenten

Inkoopregio

De regio Utrecht voert het Wmo-toezicht uit voor 24 gemeenten die onderverdeeld zijn in inkoopregio’s (gemeente Rhenen en inkoopregio Vallei vormen voor het toezicht een inkoopregio). Elke inkoopregio heeft samen met GGDrU een jaarplan opgesteld voor de uit te voeren onderzoeken. Deze onderzoeken worden dus voor meerdere regiogemeenten uit de betreffende inkoopregio uitgevoerd.

Gemeente in de lead: de gemeente met het grootst aantal cliënten die ondersteuning van de aanbieder ontvangt van de te toetsen voorziening(en). Deze informatie wordt door de TZH bij de start van het toezicht opgevraagd bij de betreffende gemeenten (om de steekproef van de cliënten te bepalen). Bij de start van ieder onderzoek wordt dus direct bepaald welke gemeente genoemd wordt in het besluit tot openbaarmaking. Dit sluit aan bij de afspraken die zijn gemaakt in het handhavingsbeleid.

Er kan door de betreffende regiogemeenten worden afgeweken van dit beginsel. Wat de betreffende regiogemeenten hierover onderling afstemmen dienen zij ook in te regelen en bij de start van het onderzoek aan GGDrU te communiceren. Hebben meerdere gemeenten een gelijk aantal cliënten, dan kunnen de regiogemeenten op basis van andere variabelen tot een keuze komen (te denken valt aan: plaats van vestiging van aanbieder, clientpopulatie van andere Wmo-voorzieningen e.d.)

Regio-overstijgend

GGDrU voert, naast de 5 jaarplannen voor de inkoopregio’s, ook onderzoeken uit die regio-overstijgend zijn.

Voor de afhandeling van deze bezwaren dienen ook afspraken gemaakt te worden.

De afspraken zijn afhankelijk van de inrichting van het regio-overstijgende toezicht.

1: Thematisch toezicht

Als een thema wordt gekozen, zoals ZZP’ers, dan wordt voor elke inkoopregio een ZZP-er onderzocht. Elke inkoopregio ontvangt een eigen rapport en daarvoor gelden de afspraken gemaakt in de inkoopregio.

Bovenop de 5 onderzoeken vindt een analyse plaats van het thema waarin bevindingen van de aanbieders niet herleidbaar worden beschreven. Deze analyse is gericht op inkoopeisen en beleid met betrekking tot het thema, en kan bijvoorbeeld best pratices of does en don’ts beschrijven. De analyse resulteert in een rapport welke niet naar de aanbieders worden gestuurd, en waartegen ook geen bezwaar kan worden ingediend.

2: Toezicht bij aanbieders die in meerdere inkoopregio’s werkzaam zijn

Als voor het regio-overstijgend onderzoek aanbieders worden geselecteerd die in meerdere inkoopregio’s werkzaam zijn, dient er vooraf een afspraak gemaakt te worden welke gemeente het eventuele bezwaar afhandelt. Ook hier geldt het beginsel van de gemeente met het grootst aantal cliënten.

Evaluatie

Het protocol openbaarmaking en bezwaarafhandeling wordt in 2022 geëvalueerd in de gemeentelijke werkgroep toezicht Wmo.


Noot
1

Transparant Wmo-toezicht; Handreiking over openbaarmaking van toezichtrapporten

voor gemeenten en Wmo-toezichthouders. VNG, mei 2020

Noot
2

In dit protocol gebruiken we de term zienswijze op de inhoud van het rapport en

zienswijze op het voornemen tot openbaarmaken, in navolging van de Handreiking

Openbaarmaking Wmo-toezicht, VNG versie 1.0, mei 2020.

Noot
3

VNG Handreiking openbaarmaking p. 11.