Regeling vervallen per 13-03-2026

Besluit van de gemeenteraad van de gemeente Ridderkerk houdende regels omtrent het mogelijk maken van maatschappelijke ontwikkelingen zonder hierbij de bodemkwaliteit te schaden

Geldend van 22-07-2021 t/m 12-03-2026

Intitulé

Besluit van de gemeenteraad van de gemeente Ridderkerk houdende regels omtrent het mogelijk maken van maatschappelijke ontwikkelingen zonder hierbij de bodemkwaliteit te schaden

Vastgesteld

7 juni 2021

Samenvatting

Voor u ligt de gewijzigde Nota Bodembeheer van de gemeenten Barendrecht en Ridderkerk. Aanleiding voor het opstellen van de Nota in 2016 was het Besluit bodemkwaliteit dat per 1 juli 2008 in werking is getreden. Doel van dit Besluit is het mogelijk maken van maatschappelijke ontwikkelingen zonder hierbij de bodemkwaliteit te schaden.

De wijziging van de Nota in 2021 ten opzichte van die uit 2016 betreffen:

  • Een verwijzing naar de generieke bodemkwaliteitskaart 2019

  • Een verwijzing naar de Bodemkwaliteitskaart PFAS van 2020

  • Toetsing aan de CROW 400-normen

  • Enkele kleine tekstuele aanpassingen.

Inleiding

Een belangrijk onderdeel van het gemeentelijke bodembeleid zijn de regels met betrekking tot bodembeheer (het grondstromenbeleid). Die regels zijn opgenomen in deze Nota Bodembeheer. De kaarten die de basis vormen van dit grondstromenbeleid, zijn evenals de Nota, opgesteld voor de gemeenten Barendrecht en Ridderkerk. Door één bodemkwaliteitskaart en één gezamenlijk pakket van regels te hanteren wordt verantwoord hergebruik van grond binnen deze gemeenten verbeterd.

Uit de bodemkwaliteitskaart blijkt dat met de generieke, landelijke regels van het Besluit bodemkwaliteit er in Barendrecht en Ridderkerk gebieden zijn waar grond niet kan worden hergebruikt in hetzelfde gebied. Werken met een gesloten grondbalans is dan niet mogelijk. Daarnaast zijn er gebieden waar schonere grond moet worden toegepast dan noodzakelijk is bij de huidige en/of toekomstige bodemfunctie. Hierdoor kan veel ontgraven grond niet worden hergebruikt en moet grond van elders worden aangekocht en aangevoerd. Door goed gemotiveerd gebiedsspecifiek beleid op te stellen voor het verplaatsen van grond in deze gebieden kunnen de gemeenten grond in deze gebieden weer nuttig hergebruiken. De voorgestelde gebiedsspecifieke toepassingen zijn zorgvuldig afgewogen en milieuhygiënisch verantwoord en zorgen niet voor risico’s. De afweging is uitvoerig beschreven in de Nota.

Het Besluit bodemkwaliteit houdt niet alleen rekening met de kwaliteit van de bodem, maar ook met de functie ervan. Er wordt onderscheid gemaakt tussen drie (kwaliteits- en functie) klassen. Van schoon naar minst schoon zijn dat:

  • 1.

    kwaliteit Landbouw en Natuur

  • 2.

    kwaliteit Wonen

  • 3.

    kwaliteit Industrie

De hoofdregel van het Besluit bodemkwaliteit is dat grond afkomstig van een bepaalde locatie elders toegepast mag worden als de kwaliteit ervan gelijk of beter is dan de ontvangende grond en de kwaliteit minstens overeenkomt met de functie.

Voor de gemeenten Barendrecht en Ridderkerk zijn in de bodemkwaliteitskaart negen bodemkwaliteitszones onderscheiden. Iedere zone heeft een bepaalde bodemkwaliteit uitgedrukt in een kwaliteitsklasse. In de bodemfunctieklassenkaart is de huidige functie van de bodem voor de betreffende zone aangegeven. Deze twee kaarten vormen de basis voor de toepassingskaart. De toepassingskaart geeft informatie over de gemiddelde kwaliteit waaraan toe te passen grond minimaal moet voldoen.

Gebiedsspecifieke regels

De hoofdregel van de Nota Bodembeheer is dat hergebruik van grond binnen de gemeenten is toegestaan zonder voorafgaand onderzoek mits:

  • De locatie waar grond vrijkomt onverdacht is;

  • De kwaliteit van grond die vrijkomt voldoet aan de toepassingseis (zie grondstromenmatrix);

  • De toepassing is gemeld bij www.meldpuntbodemkwaliteit.nl.

Behalve deze hoofdregel zijn er voor Barendrecht en Ridderkerk een aantal gebiedsspecifieke regels opgesteld:

  • De toepassingseis is de bodemfunctieklasse. De functie van de zone is leidend voor de grond die er mag worden toegepast. Dit geldt alleen voor grond afkomstig van binnen het beheergebied van de kaart. Grond van buiten het beheergebied dient te voldoen aan de generieke toepassingseis zoals weergegeven op de generieke toepassingskaart (bijlage 3b).

  • Grond in de zones 1 (deelgebied BA07), 5, 7 (deelgebied RA11) en 8 mag hergebruikt worden binnen de zone. Hierbij treden geen risico’s op. Voor grond afkomstig van buiten de zone wordt aangesloten bij de generieke toepassingseisen.

  • Er zijn gebiedsspecifieke normen voor hergebruik van grond in zone 9 op basis van verhoogde gehalten drins (bestrijdingsmiddelen). Voor grond afkomstig van buiten de zone wordt aangesloten bij de generieke toepassingseis.

  • Voor het toepassen van grond afkomstig vanuit het beheergebied in de ondergrond (0,5 tot 2 meter onder maaiveld) wordt gekozen voor de ruimste klasse (bodemfunctie of bodemkwaliteit) die binnen de betreffende zone van toepassing is.

Waterbodemkwaliteitskaart

De waterbodemkwaliteitskaart, opgesteld door waterschap Hollandse Delta, mag (na erkenning door de colleges van b&w) als bewijsmiddel worden gebruikt voor het toepassen van baggerspecie in de beide gemeenten. De waterbodemkwaliteitskaart geeft een indicatie van de milieuhygiënische kwaliteit van een partij baggerspecie die wordt verwijderd in verband met (onderhouds)baggerwerk. Baggerspecie uit watergangen mag over de aangrenzende percelen worden verspreid mits de kwaliteit van deze baggerspecie voldoende is. Dit valt onder het generieke kader voor verspreiden. Gebiedsspecifiek beleid voor baggerspecie is niet opgesteld.

Waardevolle aanvullingen

De Nota is aangevuld met hoofdstukken over het toetsen van bodemaspecten bij ruimtelijke ontwikkelingen en de randvoorwaarden bij saneringen en expliciet het saneren van asbest. Dit zijn geen verplichte hoofdstukken, maar de Nota is een goede plek om deze informatie, inzichtelijk voor een ieder, helder vast te leggen.

Handreiking

De praktische vertaling van de regels van de Nota Bodembeheer wordt beschreven in een handreiking voor alle professionele partijen die met grondverzet te maken hebben, zoals civiele afdelingen van overheden, aannemers, loonwerkers, grondbanken en adviesbureaus. Hierin wordt duidelijk aangegeven hoe verantwoordelijkheden en taken zijn verdeeld en wordt de werkwijze beschreven.

Kosten en baten

De Nota Bodembeheer heeft voor de gemeenten geen financiële gevolgen. Met de beoogde effecten, die hiervoor zijn benoemd, kunnen besparingen worden gerealiseerd bij:

  • Onderzoekskosten bij toe te passen grond en baggerspecie;

  • transport-, reinigings- en/of stortkosten van vrijkomende grond;

  • aanschafkosten voor de toe te passen grond en primaire bouwstoffen (zand uit zandwinputten);

  • uitstoot van uitlaatgassen en gebruik van energie (grond hoeft minder ver te worden getransporteerd, geen extra productie door grondverwerker).

1. Inleiding

1.1 Waarom deze Nota Bodembeheer?

Gemeenten zijn het bevoegd gezag voor het toepassen van grond, baggerspecie en bouwstoffen op of in de landbodem. Dit is sinds 1 juli 2008 geregeld in het Besluit bodemkwaliteit [literatuurlijst: Bron 1] en de Regeling Bodemkwaliteit [2]. Op grond van het Besluit bodemkwaliteit moeten gemeenten tenminste een bodemfunctiekaart opstellen. Willen gemeenten het hergebruik van grond en baggerspecie doelmatig en weloverwogen regelen en stimuleren, dan zijn daarnaast een bodemkwaliteitskaart en Nota Bodembeheer onmisbaar.

Dankzij de overgangsregeling in het Besluit bodemkwaliteit waren de bodemkwaliteitskaart en bijbehorend Bodembeheerplan nog geldig tot 2013. Het is wenselijk om ook vanaf 2013 gebruik te kunnen maken van gebiedsspecifiek beleid in plaats van een beleid op generieke normen.

Een bodemkwaliteitskaart en Nota Bodembeheer geven een gemeente ruimte voor het toepassen van gebiedsspecifiek beleid. Daarnaast voorkomt het opstellen van een kaart met nota, dat elke partij grond of baggerspecie moet worden gekeurd en dat de ontvangende locatie moet worden onderzocht. Met het gebruik van de kaart en nota kan sneller worden gezien of grondverzet mogelijk is en wordt het grondverzet niet vertraagd door uit te voeren bodemonderzoek.

Een groot deel van de gemeenten in de regio Rijnmond heeft gekozen voor gebiedsspecifiek beleid met een bodemkwaliteitskaart en Nota Bodembeheer. Voor het opstellen van de nieuwe bodemkwaliteitskaart en Nota Bodembeheer is wederom samengewerkt tussen de gemeenten Barendrecht en Ridderkerk. Aan de hand van deze bodemkwaliteitskaarten en de knelpunten die uit deze kaarten blijken is de nu voorliggende Nota Bodembeheer opgesteld. Deze nota vervangt het eerder opgestelde Bodembeheerplan [3].

1.2 Doel van de Nota Bodembeheer

Het doel van de Nota Bodembeheer is om zoveel mogelijk grond en baggerspecie binnen de gemeenten als grond te kunnen hergebruiken, zonder daarmee het duurzaam functioneel gebruik van de bodem te belemmeren. Daarnaast schept de Nota Bodembeheer kaders voor saneringen die onder de bevoegdheid van de gemeente vallen.

Dit doel kan alleen worden gerealiseerd als de in deze Nota Bodembeheer geboden beleidsruimte wordt benut door de verschillende betrokken actoren rond hergebruik van grond en baggerspecie, zoals gemeenten, waterschap, projectontwikkelaars, aannemers etc. Het streven is om een gesloten grondbalans te realiseren, waarbij de vrijkomende grond en baggerspecie in de gemeenten kan blijven en kan worden hergebruikt. Hierdoor wordt invulling gegeven aan het principe van zelfvoorzienendheid, tegenwoordig ook wel cradle-to-cradle genoemd.

Het geven van meer beleidsruimte voor grond- en baggerspecieverzet biedt daarnaast ook financiële voordelen. Hergebruik van grond en baggerspecie betekent dat bespaard kan worden op de aanschaf van primair materiaal en dat de dure afvoer naar verwerkers minder noodzakelijk is. Dit zorgt voor kortere transportafstanden en daardoor ook een lagere CO2-uitstoot. Daarmee wordt gestreefd naar een duurzaam bodembeheer. Voorwaarde is hierbij wel dat het ‘standstill-principe’ wordt gehanteerd. Hiermee wordt bedoeld dat het onder voorwaarden lokaal afnemen van de bestaande bodemkwaliteit alleen is toegestaan wanneer dit plaatsvindt met grond of baggerspecie die afkomstig is uit de eigen gemeenten. Op deze manier blijft de binnen de gemeenten al aanwezige bodembelasting namelijk gelijk. Er wordt geen nieuwe bodembelasting gecreëerd.

Subdoelen zijn:

  • het voorkómen van bodemverontreiniging;

  • het faciliteren van hergebruik tussen de gemeenten;

  • het verkleinen van de onderzoeksinspanning bij bouwen en grondtransacties;

  • het scheppen van heldere kaders voor saneringen die vallen onder de bevoegdheid van de gemeenten Barendrecht en Ridderkerk;

  • het verminderen van kosten en administratieve lasten van particulieren en milieuadviesbureaus bij hergebruik van grond en saneringen.

In de keten van bodembeheer zijn drie onderdelen te onderscheiden, namelijk preventie, beheren en saneren. In de onderstaande figuur is de relatie tussen deze onderdelen weergegeven.

afbeelding binnen de regeling

Figuur 1.1: De keten van bodembeheer

Het Besluit bodemkwaliteit omvat de schakel 'beheer' en een gedeelte van de schakel 'preventie'. Het Besluit bodemkwaliteit hangt onder de Wet bodembescherming en de Waterwet. In de Wet bodembescherming is de schakel 'saneren' geregeld. In alle schakels heeft de gemeente verschillende wettelijke taken. Deze Nota Bodembeheer behandelt de gehele keten.

1.3 Afbakening Nota Bodembeheer

Beheergebied

Het beheergebied betreft de gemeenten Barendrecht en Ridderkerk. Beide gemeenten vallen binnen het beheergebied van het Waterschap Hollandse Delta.

Bij de start van het traject om te komen tot een bodemkwaliteitskaart en een Nota Bodembeheer is de keuze gemaakt om niet aan te sluiten bij de ontwikkeling van een bodemkwaliteitskaart en Nota Bodembeheer op een schaal van de regio Rijnmond, maar de stukken in op te stellen voor Ridderkerk en Barendrecht. De belangrijkste reden hiervoor is dat de algemene bodemkwaliteit van onze gemeenten ligt tussen die van de landelijke gemeenten van Voorne-Putten (schoner) en de meer stedelijke gemeenten als Rotterdam, Schiedam en Vlaardingen (meer verontreinigd). Gemeente Albrandswaard heeft aangegeven op dit moment geen onderdeel te willen uitmaken van een gezamenlijk beleid.

Vaststelling en geldigheidsduur

De Nota Bodembeheer is per gemeente door de gemeenteraad vastgesteld. De regels uit Afdeling 3.4 van de Algemene wet bestuursrecht zijn van toepassing.

De geldigheidsduur van de Nota Bodembeheer is 10 jaar. De bodemkwaliteits- en functiekaarten, waar de Nota Bodembeheer op is gebaseerd, dienen daarentegen elke 5 jaar geactualiseerd te worden op basis van nieuwe en/of beschikbare data. Als blijkt dat de bodemkwaliteit in de zones wijzigt (verbetert dan wel verslechtert), dient bekeken te worden in hoeverre aanpassing van de Nota noodzakelijk is. Ook in het geval van relevante wijzigingen in de wet- en regelgeving moet worden nagegaan of het noodzakelijk is om de Nota te actualiseren.

1.4 Acceptatie regionale (water)bodemkwaliteitskaarten

De gemeenten Barendrecht en Ridderkerk kunnen besluiten om een bodemkwaliteitskaart van buiten het eigen bodembeheergebied te erkennen. In dat geval kan desbetreffende bodemkwaliteitskaart als milieuhygiënische verklaring dienen, mits geen sprake is van een uitzonderingslocatie.

Bij het in werking treden van deze Nota Bodembeheer erkennen de gemeenten Barendrecht en Ridderkerk andere bodemkwaliteitskaarten binnen de provincie Zuid-Holland voor zover deze tot dusverre zijn opgesteld conform de Richtlijn voor bodemkwaliteitskaarten en bestuurlijk zijn vastgesteld conform de regels van het Besluit bodemkwaliteit en de Regeling bodemkwaliteit.

Nieuwe bodemkwaliteitskaarten worden niet automatisch erkend wanneer een andere gemeente of instantie in Zuid-Holland een nieuwe bodemkwaliteitskaart conform het Besluit bodemkwaliteit vaststelt. Wel kunnen de Colleges van Burgemeester en Wethouders van de gemeenten Barendrecht en Ridderkerk besluiten om na beoordeling een nieuwe bodemkwaliteitskaart te erkennen. Hiervoor hoeft geen voorbereidingsprocedure conform afdeling 3.4 van de Algemene wet bestuursrecht meer te worden gevolgd. Hetzelfde geldt voor een waterbodemkwaliteitskaart die bestuurlijk wordt vastgesteld door het waterschap Hollandse Delta.

Een erkenning van een bodemkwaliteitskaart komt te vervallen zodra de bodemkwaliteitskaart niet meer geldig is in het bodembeheergebied waarvoor die bodemkwaliteitskaart is opgesteld.

1.5 Betrokken organisaties

Gedurende de totstandkoming van de bodemkwaliteitskaart en de Nota Bodembeheer zijn diverse actoren betrokken. DCMR Milieudienst Rijnmond heeft een belangrijke faciliterende en adviserende rol gehad. DCMR bood het platform om met andere gemeenten te discussiëren over knelpunten.

Verder is deze Nota Bodembeheer tot stand gekomen in samenwerking met de ILB-adviseur voor Barendrecht en Ridderkerk en het beleidsplatform Natuur, Milieu en Duurzaamheid van de gemeente Ridderkerk.

Ook is input op het plan verkregen van Waterschap Hollandse Delta, Stichting Bodemsanering Nederlandse Spoorwegen, Prorail, Rijkswaterstaat, Deltanatuur, Dienst Landelijk Gebied en Natuur en Recreatieschap IJsselmonde.

1.6 Aansprakelijkheid en beperkingen

De bodemkwaliteitsdata en afgeleide kaarten in dit plan geven de diffuse kwaliteit van de bodem weer. Echter een garantie voor de kwaliteit van de bodem of de kwaliteit van een bepaalde partij vrijkomende grond kan niet worden geboden. Door bijvoorbeeld de aanwezigheid van (on)bekende verontreinigingen in de grond en het grondwater kunnen lokaal verschillen optreden met de op de kaarten aangegeven milieuhygiënische bodemkwaliteit. Daarnaast zijn de kaarten gebaseerd op een beperkt aantal waarnemingen in onverdachte gebieden (of zones), waardoor een bepaalde mate van onzekerheid ontstaat.

Dit in tegenstelling tot een verkennend bodemonderzoek of een partijkeuring waarbij sprake is van een daadwerkelijke kwaliteitsbepaling. Een bodemonderzoek of een partijkeuring geeft dan ook meer zekerheid over de milieuhygiënische kwaliteit van de ontvangende bodem en een partij toe te passen grond dan de bodemkwaliteitskaart.

De eindverantwoordelijkheid voor het toepassen van een partij grond (of baggerspecie) op basis van de bodemkwaliteitskaart ligt bij de eigenaar van de locatie waar de grond of baggerspecie wordt toegepast. De gemeenten Barendrecht en Ridderkerk kunnen niet aansprakelijk worden gesteld voor schade die voortkomt uit onzekerheden in de bodemkwaliteitsdata.

Ondanks de bovenstaande beperkingen dienen de bij dit plan behorende kaarten door het bevoegd gezag als een wettig bewijsmiddel te worden geaccepteerd bij het toepassen van grond en baggerspecie in het beheergebied. Uiteraard met inachtneming van de voorwaarden die in de Nota worden genoemd.

1.7 Leeswijzer

De uitgangspunten voor de nieuwe Nota zijn uitgewerkt in hoofdstuk 3. Het Besluit bodemkwaliteit kent drie belangrijke instrumenten: de bodemfunctiekaart, de bodemkwaliteitskaart en de toepassingskaart. Deze worden in hoofdstuk 4 toegelicht. Aan de hand van deze kaarten wordt de lezer in hoofdstuk 5 meegenomen naar de beslissing om gebiedsspecifiek beleid uit te werken. Vervolgens leidt dit (resp. in hoofdstukken 6 en 7) tot het gebiedsspecifieke kader voor het toepassen of hergebruiken van grond en baggerspecie.

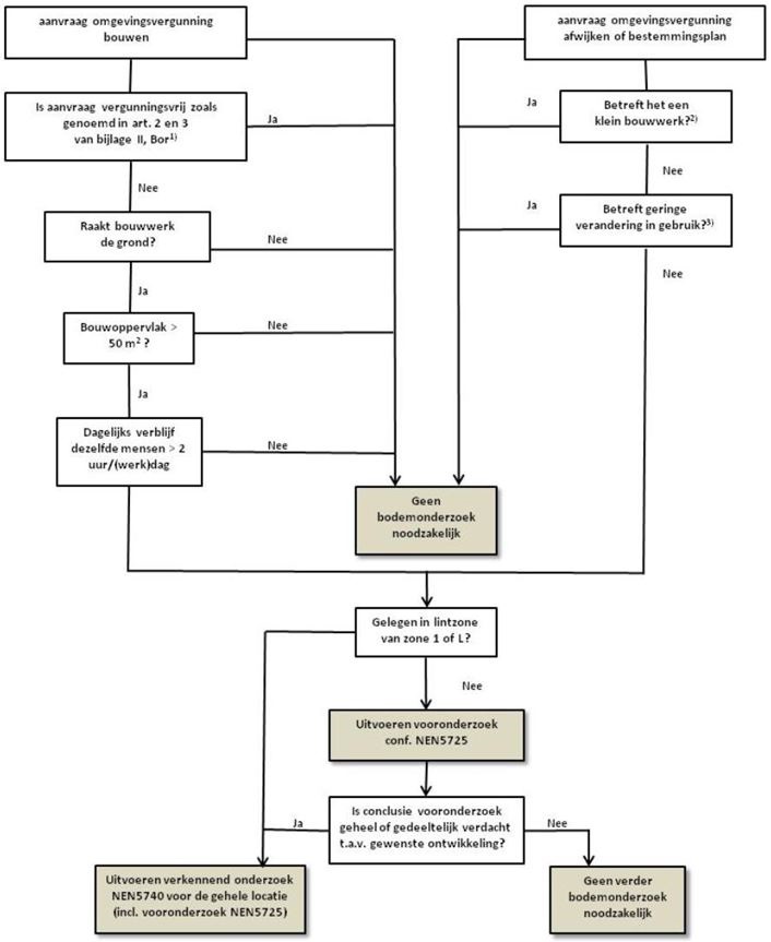
Naast de hiervoor beschreven wettelijke taken als opgenomen in de geldende wet- en regelgeving gaat deze Nota ook in op de aspecten rond het melden van toepassingen van grond en baggerspecie en het toezicht hierop en de handhaving hiervan (hoofdstuk 8). In hoofdstuk 9 wordt het toetsingskader voor bodem in ruimtelijke plannen nader toegelicht. In hoofdstuk 10 worden de kaders geschetst voor saneringen waar de gemeenten zelf bevoegd gezag zijn en specifiek voor asbest in hoofdstuk 11. Hoofdstuk 12 behandelt hoe we als gemeenten omgaan met ons gegevensbeheer. Hoofdstuk 13 beschrijft hoe met de Nota Bodembeheer invulling wordt gegeven aan de duurzaamheidsdoelstellingen van de beide gemeenten. Hoofdstuk 14 gaat over de communicatie rond de Nota Bodembeheer.

2. Preventie van bodemverontreiniging

Preventie is gericht op het voorkomen van nieuwe verontreinigingen en bevat het geheel aan voorzieningen en maatregelen die getroffen worden om het ontstaan van verontreiniging zoveel mogelijk te voorkomen of te beperken.

De gemeente past hiervoor instrumenten uit de Wet milieubeheer (Wm), het Besluit bodemkwaliteit (Bbk) en de provinciale milieuverordening (PMV) toe.

2.1 Wet milieubeheer

De taken die de gemeente in dit kader uitvoert zijn het verlenen van omgevingsvergunningen, het beoordelen van meldingen in het kader van het Activiteitenbesluit en het uitoefenen van toezicht bij bedrijven op het naleven van de regels.

2.2 Omgevingsvergunning

In een omgevingsvergunning (aspect milieu) stelt de gemeente altijd voorwaarden aan bedrijfsmatige activiteiten, die gezien hun aard en omvang een bedreiging vormen voor de bodemkwaliteit. Bij het voorschrijven van bodembeschermende voorzieningen hanteert de gemeente de Nederlandse Richtlijn Bodembescherming (NRB) en/of publicaties van het Plan Bodembeschermende Voorzieningen (PBV). Een voorbeeld hiervan is de CUR/PBV- beoordelingsrichtlijn voor de aanleg van vloeistofdichte vloeren.

Bij de aanvraag voor een omgevingsvergunning (aspect milieu) moet de aanvrager een bodemrisicoanalyse (conform de NRB) uitvoeren teneinde de aard en mate van bodembedreigende activiteiten te bepalen. Als sprake is van bodembedreigende activiteiten dient de aanvrager tevens een nulsituatie(bodem)onderzoek uit te voeren. Een nulsituatieonderzoek is bedoeld om de bodemsituatie op de plaats van de bodembedreigende activiteiten binnen de inrichting (het bedrijfsterrein) in kaart te brengen. Ook bij actualisatie van vergunningen kan om een nulsituatieonderzoek worden gevraagd als bodembedreigende activiteiten plaatsvinden. Als de bodem op een later tijdstip nogmaals wordt onderzocht, kan bij een eventueel geconstateerde bodemvervuiling een veroorzaker worden aangewezen. In de vergunning kan worden opgenomen dat regelmatig een herhalingsonderzoek dient te worden uitgevoerd, ook dit dient te voldoen aan NEN 5740. Bij beëindiging van de bedrijfsactiviteiten wordt in principe een eindonderzoek verlangd.

Een nul- of eindsituatieonderzoek in het kader van een omgevingsvergunning dient te voldoen aan NEN 5740, protocol B8 ‘onderzoeksstrategie vaststelling nulsituatie en eindsituatie bij een toekomstige bodembelasting'. Het bevoegd gezag kan eventueel aanvullende eisen stellen omtrent het aantal en de plaats van peilbuizen, de te gebruiken analysemethode en de te bepalen parameters. Voor ondergrondse tanks geldt NEN 5740, protocol B9.

2.3 Activiteitenbesluit

Bij bedrijven, die onder het Activiteitenbesluit vallen, wordt in een aantal voorschriften van het Besluit specifiek aandacht besteed aan bodemaspecten. Conform artikel 2.11 lid 2 van het Activiteitenbesluit kan de gemeente maatwerkvoorschriften opnemen waarin aanvullende eisen in relatie tot 'bodem' kunnen worden gesteld.

2.4 Besluit bodemkwaliteit

Het Besluit bodemkwaliteit stelt eisen aan steenachtige bouwstoffen, baggerspecie en grond die worden toegepast in onder meer de weg- en waterbouw. Hiermee wordt voorkomen dat nieuwe bodemverontreiniging ontstaat. De gemeente heeft als taak te toetsen of de toepassing van grond, baggerspecie en bouwstoffen voldoet aan de eisen van het Besluit.

2.5 Provinciale milieuverordening (PMV)

De PMV stelt eisen aan onder meer de bodemkwaliteit in grondwaterbeschermingsgebieden. Binnen het beheergebied van de bodemkwaliteitskaart liggen twee grondwaterbeschermingsgebieden (Ridderkerk).

3. Uitgangspunten

3.1 Karakterisering gebied

Barendrecht en Ridderkerk lijken qua historie en gebruik veel op elkaar (zie bijlage 1 voor luchtfoto’s van het beheergebied), dit geldt ook voor de bodemopbouw. De bodem is zeker de eerste 12 meter voornamelijk opgebouwd uit klei en veen. De bovengrond in beide gemeenten is over het algemeen schoon tot licht verontreinigd. Zo ook de bovengrond in de nieuwe(re) woonwijken. Deze zijn later gebouwd op gronden die daarvoor vooral in gebruik waren als landbouwgrond. Deze bodemkwaliteit komt naar voren uit bodemonderzoeken die voorafgaand aan de bouw zijn uitgevoerd. De lintbebouwing en ook de oude kernen zijn echter van oudsher concentratiepunten geweest van bedrijvigheid en bebouwing. Kleinschalige, vaak ambachtelijke bedrijfjes hebben hier activiteiten ontplooid die hebben kunnen leiden tot matige en sterke bodemverontreiniging.

3.2 Gebiedsopgave

Ten opzichte van eerdere regelgeving geeft het Besluit bodemkwaliteit meer ruimte om rekening te houden met de “gebiedsopgave”. Met gebiedsopgave wordt bedoeld: ‘voor welke opgave staat het gebied met betrekking tot grond- en baggerspecieverzet?’ Om de ruimte die het Besluit bodemkwaliteit biedt zo optimaal mogelijk te benutten is in de afgelopen periode een overzicht gegenereerd van projecten waar veel grond- en baggerspecieverzet zal plaatsvinden. Zo kan in nog uit te voeren projecten rekening worden gehouden met de kwaliteit van vrijkomende grond en/of baggerspecie en het toepassen van elders vrijkomende grond en/of baggerspecie. Ook kan met de kwaliteit van toe te passen grond en/of baggerspecie geanticipeerd worden op de toekomstige functie van een gebied.

Voorbeeld van rekening houden met kwaliteit van vrijkomende grond: Bekend is dat in een bepaalde zone veel grond gaat vrijkomen. Deze zone heeft de kwaliteit Industrie. In een ander gebied is juist veel grond nodig. De Lokale Maximale Waarden (kwaliteitseisen) van de ontvangende zone kunnen desgewenst worden afgestemd op de kwaliteit van de leverende zone: klasse Industrie (mits de functie dit toestaat).

Voorbeeld rekening houden met toekomstige functie: Bekend is dat een nieuw bedrijventerrein ontwikkeld zal worden in nu nog landelijk gebied. Door dit bedrijventerrein alvast op te nemen in de bodemfunctiekaart/bodemkwaliteitskaart en het nieuwe beleid kan -indien gewenst- grond met klasse Industrie worden toegepast. Zo kan bedrijventerrein Nieuw Reijerwaard aangegeven worden als functie Industrie.

Uit de gesprekken die met de diverse partijen zijn gevoerd (zie paragraaf 1.5) en de opgaven van grondverzet die zijn gedaan, blijkt dat het lastig is om een goed beeld van het toekomstig grondverzet te genereren. Men weet vaak niet precies wanneer projecten in uitvoering gaan, welke grondstromen er vrij komen, hoeveel grond daarvan weer herbruikbaar is en hoeveel grond uiteindelijk aan- of afgevoerd moet worden. Het afstemmen van grondstromen om zodoende hergebruik te maximaliseren is daarom lastig. Ook blijkt dat depotruimte schaars is. In deze Nota Bodembeheer zal het daarom lastig zijn om met de toepassingseisen voor vrijkomende grond tot in detail in te spelen op toekomstige grondstromen.

Er is voor gekozen om in de Nota Bodembeheer voldoende ruimte op te nemen voor bekende projecten:

  • realisatie bedrijventerrein Nieuw Reijerwaard (Ridderkerk);

  • natuurontwikkeling Zuidpolder, Waalbos, Crezeépolder en Deltapoort.

  • grondverzet op de kleine ontwikkel- en inbreidingslocaties.

3.3 Andere uitgangspunten

Andere uitgangspunten voor de nieuwe Nota zijn:

  • één beleid voor zowel Barendrecht als Ridderkerk;

  • het Bbk geeft de mogelijkheid om het stand-still principe op te schalen naar een groter gebied (het ‘bodembeheergebied’), en de bodemkwaliteit af te stemmen op de functie;

  • meer mogelijkheden bieden voor regionaal grond- en baggerspecieverzet.

4. Besluit Bodemkwaliteit volgens generiek kader

Dit hoofdstuk beschrijft het hergebruik van grond volgens het generieke kader van het Besluit Bodemkwaliteit. De uitwerking hiervan voor Barendrecht en Ridderkerk is opgenomen in het rapport ‘Regionale bodemkwaliteitskaart gemeenten Barendrecht en Ridderkerk’ [4].

Om het toepassen van de grond of baggerspecie binnen de gemeenten Barendrecht en Ridderkerk te faciliteren zonder dat telkens een bodemonderzoek of partijkeuring hoeft te worden uitgevoerd, hebben de gemeenten een bodemkwaliteitskaart op laten stellen. Deze bodemkwaliteitskaart bestaat uit de volgende deelkaarten:

  • 1.

    een bodemfunctiekaart;

  • 2.

    een ontgravingskaart;

  • 3.

    een toepassingskaart.

Niet gezoneerde gebieden

De bodemkwaliteitskaart heeft betrekking op het gehele grondgebied van de gemeenten Barendrecht en Ridderkerk met uitzondering van:

  • het buitendijks gebied;

  • de rijkswegen;

  • de spoorwegen;

  • de wegen van het Waterschap Hollandse Delta.

De gemeente is bevoegd gezag voor het toepassen van grond en baggerspecie op of in de bodem. Waterbodems, uiterwaarden en andere gebieden die vallen onder de Waterregeling zijn uitgesloten van de Bodemkwaliteitskaart. Wie bevoegd gezag is voor deze zones blijkt uit de Waterregeling.

4.1 Bodemfunctiekaart

Op de bodemfunctiekaart worden de functies van gebieden aangegeven. Het gaat daarbij niet om de functie op perceelsniveau (zoals op bestemmingsplannen), maar om de overheersende functie in een gebied of zone. Er zijn zeven bodemfuncties (tabel 4.1) die op de kaart worden ingedeeld in drie bodemfunctieklassen:

  • 1.

    Landbouw/Natuur

  • 2.

    Wonen

  • 3.

    Industrie

Op de bodemfunctiekaart wordt niet alleen de huidige functie afgebeeld. Het kan ook een blik werpen op de toekomst: welke ambitie ten aanzien van de bodemkwaliteit hebben wij met een gebied? Daarom wordt één enkel bedrijfsperceel in een woonwijk niet apart ingedeeld als functie Industrie.

Bodemfunctie

Bodemfunctieklasse

Moestuin en volkstuinen

Natuur

Landbouw

Landbouw/Natuur (AW2000)

Wonen met tuin

Plaatsen waar kinderen spelen

Groen met natuurwaarden

Wonen

Ander groen, bebouwing, infrastructuur en industrie

Industrie

Tabel 4.1: Vertaling van de 7 bodemfuncties naar de bodemfunctieklasse

De bodemfunctiekaart speelt een belangrijke rol bij het toepassen van partijen grond of baggerspecie op de landbodem. Eén van de uitgangspunten van het Bbk is namelijk dat de milieuhygiënische kwaliteit van de toe te passen partij grond of baggerspecie geschikt moet zijn voor het gebruik van de ontvangende bodem (de bodemfunctieklasse). Daarnaast bepaald de bodemfunctiekaart bij bodemsaneringen de terugsaneerwaarde (ontgravingsgrenzen) en de kwaliteit van de toe te passen aanvulgrond of leeflaag.

De bodemfunctiekaart is opgesteld volgens de richtlijn in Bijlage M van de Regeling Bodemkwaliteit [2]. Ter verduidelijking is in figuur 4.1 een uitsnede van de kaart opgenomen.

afbeelding binnen de regeling

Figuur 4.1: uitsnede Bodemfunctiekaart

Omgang met tussentijdse functiewijzigingen

Bij het opstellen van de bodemfunctiekaart is rekening gehouden met toekomstige ruimtelijke ontwikkelingen. Desondanks is het mogelijk dat de functie van een locatie wijzigt als gevolg van een bestemmingsplanwijziging. Als gevolg van een dergelijke wijziging kan het voorkomen dat de functieklasse, zoals aangegeven op de bodemfunctiekaart, niet meer correspondeert met de actuele functie van de locatie. In dat geval kan de gemeente besluiten om de bodemfunctiekaart op dit punt aan te passen. Door de gemeenten wordt ten minste één maal per vijf jaar nagegaan of het noodzakelijk is om de bodemfunctiekaart aan te passen en opnieuw vast te stellen.

4.2 Ontgravingskaart

Op de ontgravingskaart zijn zones met een bepaalde gemiddelde (diffuse) bodemkwaliteit aangegeven. Deze is voornamelijk bepaald door het gebruik van de bodem, ophogingen in het verleden en atmosferische depositie. De kaart geeft dus een verwachting van de gemiddelde kwaliteit van een zone; op een willekeurige andere locatie in de zone kan de kwaliteit beter of juist minder goed zijn. De kaart doet geen uitspraak over de kwaliteit van locaties met puntbronnen zoals tanks of bedrijven. Binnen een zone is de kwaliteit min of meer gelijk, terwijl de zones onderling juist van kwaliteit verschillen.

Een uitsnede van de ontgravingskaart is afgebeeld in onderstaande figuur 4.2. Er is ook een ontgravingskaart voor de ondergrond (0,5 tot 2 meter beneden maaiveld). De ontgravingskaart van de ondergrond wordt ook representatief geacht voor grond uit diepere bodemlagen dan 2 meter beneden maaiveld. Dit betekent dat de ontgravingskaart ook als bewijsmiddel voor vrijkomende grond uit grotere diepten mag worden gebruikt.

afbeelding binnen de regeling

Figuur 4.2: uitsnede Bodemkwaliteitskaart (bovengrond)

4.3 Toepassingskaart

Op de toepassingskaart is de kwaliteitsklasse aangegeven waar een partij grond of baggerspecie aan moet voldoen wanneer men deze op een bepaalde locatie wil toepassen. De toepassingskaart is een combinatie van de bodemfunctiekaart en de kaart met de kwaliteitsklassen van de ontvangende bodem.

Voor het kunnen toepassen van een partij grond of baggerspecie op een locatie wordt gekeken naar de functie van het perceel waarop de toepassing plaats gaat vinden én de kwaliteit van de bodem op die plaats. Bij deze toets is de strengste norm bepalend voor het al dan niet kunnen toepassen van de partij. Alleen met deze manier van werken wordt voorkomen dat de bodemkwaliteit op de toepassingslocatie verslechterd en wordt recht gedaan aan het stand-still principe.

5. Afweging tussen generiek en gebiedsspecifiek beleid

5.1 Kader

Het Besluit bodemkwaliteit biedt gemeenten de mogelijkheid te kiezen voor een generiek beleid of een gebiedsspecifiek beleid. Het generieke bodembeleid is bodembeleid zoals beschreven in hoofdstuk 4. Als gekozen wordt voor een gebiedsspecifiek beleid kunnen gemeenten Lokale Maximale Waarden (LMW) vaststellen voor het hergebruik van grond. Dit zijn eigen lokale waarden. In het gebiedsspecifieke kader kan op basis van ruimtelijke ontwikkelingen, kwaliteitsambities en het te verwachten grond- en baggerspecieverzet een afweging worden gemaakt. Er moet daarbij een goede balans worden gevonden tussen bodembescherming enerzijds en de afzet van grond en baggerspecie anderzijds. Hulpmiddelen hierbij zijn de Risicotoolbox, de bodemfunctiekaart en de bodemkwaliteitskaart. Ook de uitgangspunten zoals verwoord in hoofdstuk 3 worden meegenomen in de afweging.

5.2 Keuze voor gebiedsspecifiek beleid

Daar waar de bodemkwaliteit en de bodemfunctie in balans met elkaar zijn (er zijn geen risico’s aan het bodemgebruik gebonden en de bodemkwaliteit verslechtert niet automatisch door de functie), is gebruik gemaakt van het generieke beleid. Dit geldt voor nagenoeg het gehele grondgebied van Barendrecht en Ridderkerk.

Het volgen van het generieke beleid levert in de gemeenten een viertal knelpunten op:

  • 1.

    locaties waar de generieke toepassingseis strenger is dan de functie;

  • 2.

    locaties waar de bodemkwaliteit slechter is dan de functie;

  • 3.

    zone met diffuse verontreiniging met drins;

  • 4.

    de baggerspecieopgave.

Voor de oplossing van deze knelpunten is gekozen voor het opstellen van gebiedsspecifiek beleid, gebaseerd op generieke normen. Daarnaast worden alleen voor zone 9 Lokale Maximale Waarden voor drins opgesteld.

Knelpunt 1 - Eis is strenger dan de functie

Voor een aantal zones is deze generieke toepassingseis strenger dan voor de functie noodzakelijk is. Deze zones worden weergegeven in tabel 5.1.

Tabel 5.1: Zones waar de eis strenger is dan de functie

Zone

Bodemfunctie

Bodemkwaliteit

Toepassingseis

 

BFK

BKK

TPK

Bovengrond

2

Wonen

AW2000

AW2000

3

Industrie

AW2000

AW2000

8

Industrie

Wonen

Wonen

Ondergrond

2

Wonen

AW2000

AW2000

3

Industrie

AW2000

AW2000

4

Wonen

AW2000

AW2000

6

Wonen

AW2000

AW2000

8

Industrie

Wonen

Wonen

Het hanteren van de generieke toepassingseis heeft voor bovenstaande zones consequenties voor hergebruik van grond en zou tot onnodig strenge eisen leiden.

Een voorbeeld van dit knelpunt is zone 3, bedrijventerreinen in Barendrecht en Ridderkerk. Op basis van het generieke beleid mag hier nu alleen grond of baggerspecie worden toegepast van de klasse AW2000. Terwijl hier op basis van de functie ook grond of baggerspecie van de klasse Industrie naartoe kan. Daarom is besloten om in deze Nota Bodembeheer gebiedsspecifiek beleid op te stellen om dit knelpunt op te lossen.

Knelpunt 2 - Kwaliteit slechter dan de functie

Voor een aantal zones is de bodemkwaliteit slechter dan de functie die in de zone van toepassing is. Deze zones worden weergegeven in tabel 5.2.

Tabel 5.2: Zones waar de kwaliteit slechter is dan de functie

Zone

Bodemfunctie

Bodemkwaliteit

Toepassingseis

 

BFK

BKK

TPK

Bovengrond

11

AW2000

Industrie

AW2000

5

Wonen

Industrie

Wonen

72

AW2000

Wonen

AW2000

Ondergrond

72

AW2000

Industrie

AW2000

1 Deelgebied Zuidpolder (BA07)

2 Deelgebied Crezeépolder (RA11)

Het hanteren van de generieke toepassingseis heeft hier consequenties voor hergebruik van grond uit eigen zone en zou tot relatief strenge eisen leiden. Vooral in het landelijk gebied zal dit leiden tot knelpunten. Wanneer grond is opgepakt, mag het niet meer op dezelfde plek worden teruggelegd vanwege de toepassing van de dubbele toets. Het is echter wenselijk om binnen een zone grond te kunnen hergebruiken. Grondverzet binnen een zone moet mogelijk zijn, mits er geen sprake is van risico’s.

Voorbeelden van dit knelpunt zijn de Zuidpolder in Barendrecht (zone 1 – gedeeltelijk) en de Crezeépolder in Ridderkerk (zone 7 - gedeeltelijk). In dit landelijk gebied staat veel natuurontwikkeling met grondverzet gepland. Uitgangspunt is dat gewerkt wordt met een gesloten grondbalans. De grond die vrijkomt bij het graven van water wordt gebruikt voor ophoging elders in het gebied.

Op basis van het generieke beleid is dit niet mogelijk. Voor de Crezeépolder blijkt dit uit de bodemkwaliteitskaart, voor de Zuidpolder is dit gebleken uit recent bodemonderzoek dat in het kader van aan- en verkoop van percelen is uitgevoerd. Door licht verhoogde gehalten aan bestrijdingsmiddelen is op sommige percelen in de Zuidpolder sprake van klasse Industrie. Op basis van deze gegevens zou vrijkomende grond uit deelgebieden BA 07 en RA 11 afgevoerd moeten worden en grond van klasse AW2000 opnieuw moeten worden aangevoerd.

Daarom is besloten om in deze Nota Bodembeheer gebiedsspecifiek beleid op te stellen om dit knelpunt op te lossen.

Knelpunt 3 - Drins

Omdat in de gemeenten in het verleden bestrijdingsmiddelen zijn gebruikt in de glastuinbouw, zijn delen van de gemeenten diffuus verontreinigd met drins. Per 1 oktober 2008 is door VROM het criterium voor hergebruik van met drins licht verontreinigde grond bijgesteld van 4 naar 0,14 mg drins/kg droge stof. Hierdoor kunnen er problemen ontstaan omdat hergebruik van grond binnen een zone niet meer mogelijk blijkt.

Omdat bij de realisatie van het bedrijventerrein Nieuw Reijerwaard (zone 9) veel grondverzet gaat plaatsvinden, ontstaat hier een probleem. Daarom is besloten om in deze Nota Bodembeheer gebiedsspecifiek beleid op te stellen om dit knelpunt op te lossen.

Knelpunt 4 - De baggerspecieopgave

De vrijkomende baggerspecie binnen de bebouwde kom vormt een knelpunt, omdat verharding en bebouwing de mogelijkheden sterk beperken. De hier vrijkomende baggerspecie moet worden afgevoerd naar een depot of verwerker. Gebiedsspecifiek beleid kan de toepassingsmogelijkheden van baggerspecie verruimen.

5.3 Gebiedsspecifieke toepassingseis

In de vorige paragraaf is duidelijk geworden dat het opstellen van gebiedsspecifiek beleid nodig is voor Barendrecht en Ridderkerk. Het betreft met name het opstellen van gebiedsspecifieke toepassingseisen om een viertal knelpunten op te lossen. Belangrijk uitgangspunt hierbij is dat de toepassingseisen niet mogen leiden tot risico’s.

Oplossing knelpunt 1

Voor de oplossing van knelpunt 1 (tabel 5.1) is als gebiedsspecifieke toepassingseis in principe de bodemfunctieklasse gekozen: de functie van de zone is leidend voor de grond die er mag worden toegepast. Hiermee wordt geborgd dat grond altijd voldoet aan de functie en er dus geen risico’s zullen zijn. Door te kiezen voor functiegerichte waarden ontstaat een goed uitlegbaar en eenvoudig toetsingskader: in woonwijken mag/moet grond van de klasse Wonen worden toegepast, op bedrijfsterreinen mag/moet grond van de klasse Industrie worden toegepast en in het landelijk gebied mag alleen grond worden toegepast die voldoet aan de Klasse Landbouw/Natuur (AW2000). De functiekaart is dus de toepassingskaart.

Oplossing knelpunt 2

Voor de zones uit tabel 5.2 (zones 1, 5 en 7) mag grond uit het betreffend deelgebied (deel van de zone) worden hergebruikt binnen hetzelfde deelgebied, ook al voldoet de kwaliteit niet altijd. Getoetst moet worden of dit hergebruik humane en/of ecologische risico’s oplevert en of de waarden daarop moeten worden aangepast (zie hiervoor de volgende paragraaf 5.5). Voor hergebruik van grond van buiten het betreffend deelgebied wordt wel aangesloten bij de generieke toepassingseisen.

Oplossing knelpunt 3

Bedrijventerrein Nieuw Reijerwaard wordt een nieuwe zone: zone 9. Op de functiekaart wordt de zone veranderd van de functie Landbouw (AW2000) naar Industrie. Daarnaast worden Lokale Maximale Waarden voor drins vastgesteld op 2 mg/kg d.s., voor hergebruik van grond binnen de eigen zone. Hiervoor moet worden getoetst of de berekende lokale maximale waarden humane en/of ecologische risico’s opleveren en of de waarden daarop moeten worden aangepast (zie hiervoor de volgende paragraaf 5.5).

Voor hergebruik van grond van buiten deze zone naar zone 9 wordt wel aangesloten bij de generieke toepassingseis, zijnde Industrie.

Oplossing knelpunt 4

Het knelpunt met betrekking tot baggerspecie wordt uitgewerkt in hoofdstuk 6.

Aanvullend

Omdat er voor de ondergrond (bodemlaag 0,5 tot 2 m-mv) geen contactrisico’s bestaan, kunnen er ruimere toepassingseisen worden gesteld dan voor de bovengrond. Het wordt niet duurzaam en doelmatig geacht om schone grond te verwerken in de ondergrond van een relatief verontreinigde zone. Daarom wordt gekozen voor de ruimste van de bodemfunctieklasse en de bodemkwaliteitsklasse.

5.4 Beoordeling risico’s

In deze paragraaf wordt getoetst of de gebiedsspecifieke toepassingseisen leiden tot mogelijke risico’s. De keuze voor het gebruik van de bodemfunctieklasse als toepassingseis (oplossing knelpunt 1) zorgt niet voor risico’s, omdat de kwaliteit van de grond altijd voldoet aan de functie. Om te bepalen of voor de in tabel 5.2 genoemde zones risico’s ontstaan wanneer grond binnen de zone wordt hergebruikt (oplossing knelpunt 2), is gebruik gemaakt van de RisicoToolBox. Ook voor het bepalen van de risico’s van het vaststellen van Lokale Maximale Waarden voor zone 9 is gebruik gemaakt van de RisicoToolBox (oplossing knelpunt 3).

De RisicoToolBox is een door het RIVM ontwikkelde webapplicatie (www.risicotoolboxbodem.nl). De RisicoToolBox hanteert beleidsmatige grenswaarden voor humane en ecologische risico’s. Wanneer de uitkomst van de RisicoToolBox leidt tot een risico-index kleiner dan 1, dan is de bodem duurzaam geschikt voor gebruik door de mens en voor de beoogde functie.

Een risico-index groter dan 1 kan acceptabel zijn, mits voldoende gemotiveerd op basis van kennis van lokale blootstellingsroutes. De RisicoToolBox is een landelijk model met generieke normen; lokaal kan de situatie afwijken en aanleiding geven de resultaten anders te interpreteren.

De uitkomsten van de RisicoToolBox zijn opgenomen in bijlage 5. Samengevat leveren de risicoanalyses de volgende conclusies voor alle berekende zones:

  • -

    In zone 5 (lintbebouwing) zijn met betrekking tot humane risico’s lood en PAK kritische parameters bij de terreingebruiken ‘moestuin/ volkstuin’ en ‘wonen met tuin’. Voor lood wordt dit mede veroorzaakt doordat de risicotoolbox de blootstelling aan lood meerekent vanuit andere bronnen zoals luchtverontreiniging.

  • Voor de risico’s die voorvloeien uit het hergebruik van grond uit zone 5 blijft de eigenaar van het betreffend perceel verantwoordelijk. Zo kent een kinderspeelplaats of een moestuin hogere risico’s dan een verhard (parkeer)terrein. Bij gemeentelijke projecten wordt rekening gehouden met deze risicogevoelige functies.

  • -

    De gekozen oplossingsrichtingen zorgen voor ecologische risico’s. Per deelgebied wordt toegelicht of er nadelige effecten zijn vanwege de ecologische risico’s en wordt op basis hiervan een beleidsstandpunt ingenomen:

    • o

      Zone 5 - Lintbebouwing

      Deze zone is van oudsher een concentratiepunt geweest van bedrijvigheid en bebouwing. Kleinschalige, vaak ambachtelijke bedrijfjes hebben hier activiteiten ontplooid die hebben kunnen leiden tot bodemverontreiniging. Hergebruik van deze grond in dezelfde zone zorgt dan ook niet voor verslechtering van de ecologie. Daarnaast vormt ecologie voor deze zone geen onderscheidend of bepalend kenmerk. Gemeente Barendrecht en Ridderkerk streven voor deze zone geen ecologisch beschermingsniveau na, derhalve zijn de ecologische risico’s niet relevant. Hergebruik van grond binnen deze zone wordt dan ook toegestaan.

    • o

      Zone 7 - Crezeépolder

    • De Crezeépolder (deelgebied RA 11) is momenteel een landbouwgebied dat wordt omgevormd tot een waterrijk zoetwatergetijdengebied met verschillende voorzieningen voor recreatie. Hergebruik van de grond in deze zone zorgt niet voor een verslechtering van de kwaliteit. Er treedt dan ook geen verslechtering op ten aanzien van doorvergiftiging in de voedselketen. Omdat grond van buiten de zone van betere kwaliteit moet zijn, conform generiek beleid, zal op termijn een verbetering van de kwaliteit optreden. Hergebruik van grond binnen deze zone wordt dan ook toegestaan.

    • o

      Zone 9 - Nieuw Reijerwaard

    • Zone 9 wordt op termijn omgevormd van landbouwgebied naar industrieterrein. Dit betekent dat veel oppervlakte verhard gaat worden, met name door de aanleg van wegen en bedrijfsgebouwen. Gemeente Barendrecht en Ridderkerk streven voor deze zone geen ecologisch beschermingsniveau na, derhalve zijn de ecologische risico’s niet relevant. Hergebruik van deze grond in dezelfde zone zorgt niet voor verslechtering van de ecologie. Hergebruik van grond binnen deze zone wordt dan ook toegestaan. Daarnaast worden voor deze zone ook Lokale Maximale Waarde vastgesteld voor drins van 4 mg/kg d.s., voor hergebruik van grond binnen deze zone.

    • o

      Deelgebied BA 07 - Zuidpolder

    • De Zuidpolder is momenteel een landbouwgebied dat wordt omgevormd tot natuurgebied (klimaatbuffer) met verschillende voorzieningen voor recreatie. Hergebruik van de grond in deze zone zorgt niet voor een verslechtering van de kwaliteit. Er treedt dan ook geen verslechtering op ten aanzien van doorvergiftiging in de voedselketen. Omdat grond van buiten de zone van betere kwaliteit moet zijn, conform generiek beleid, zal op termijn een verbetering van de kwaliteit optreden. Hergebruik van grond binnen deze zone wordt dan ook toegestaan.

5.5 Consequenties

De in dit hoofdstuk uitgewerkte richting heeft als groot voordeel dat het eenvoudig is. In woonwijken moet toe te passen grond voldoen aan de Klasse Wonen, op bedrijfsterreinen aan Klasse Industrie en in het landelijk gebied mag alleen grond worden toegepast die voldoet aan de Klasse Landbouw/Natuur.

Hiermee wordt dus alleen naar de functie van de bodem gekeken en niet naar de kwaliteit van de ontvangende bodem, zoals in het oude beleid wel gebruikelijk was. Het Besluit bodemkwaliteit zelf laat dit principe ook al los door niet op stofniveau te toetsen, maar te beoordelen op klasse.

Consequenties grondstromenmatrix

Om de consequenties voor grondverzet in het generieke beleid en gebiedsspecifieke beleid te vergelijken zijn voor beide een grondstromenmatrix opgesteld zie rapport bodemkwaliteitskaart voor de grondstromenmatrix conform generiek beleid en bijlage 4 voor de grondstromenmatrix conform gebiedsspecifiek beleid. Hieruit blijkt dat het gebiedsspecifieke beleid een aanzienlijke verruiming geeft van de mogelijkheden voor hergebruik van grond. Hiermee is een belangrijke doelstelling van het nieuwe beleid behaald (zie hoofdstuk 3).

6. Spelregels voor hergebruik van grond

Dit hoofdstuk beschrijft de spelregels voor het ontgraven en toepassen van schone grond en grond van de klasse Wonen en Industrie (licht tot matig verontreinigde grond). Voor grondverzet van sterk verontreinigde grond wordt verwezen naar het saneringsspoor in hoofdstuk 10. De regels voor het toepassen van baggerspecie staan in hoofdstuk 7.

6.1 Grondverzet tussen zones

De basisprincipes van grondverzet tussen verschillende zones volgens het generieke kader is vrij eenvoudig:

  • Grond afkomstig uit een zone met een bodemkwaliteit die voldoet aan de Achtergrondwaarde (groen op de ontgravingskaarten) mag zonder partijkeuring overal binnen het beheergebied van de kaart worden toegepast.

  • Grond afkomstig uit een zone met een kwaliteit die voldoet aan de maximale waarde 'Wonen' (geel op de ontgravingskaarten) mag zonder partijkeuring worden toegepast in gebieden waarvan de toepassingseis klasse 'Wonen' of ‘Industrie’ is (respectievelijk oranje en rood op de toepassingskaarten).

  • Grond afkomstig uit een zone met een kwaliteit die voldoet aan de maximale waarde 'Industrie' (rood op de ontgravingskaarten) mag zonder partijkeuring worden toegepast in gebieden waarvan de toepassingseis klasse 'Industrie' is (eveneens rood op de toepassingskaarten).

Vanuit het gebiedsspecifieke kader van deze Nota bodembeheer wordt de functie van een zone leidend voor de kwaliteit van de grond die er mag worden toegepast.

In zones waar de functie Natuur/Landbouw is mag alleen grond met kwaliteitsklasse Achtergrondwaarde worden toegepast. In zones met functie Wonen mag klasse achtergrondwaarde en Wonen worden toegepast en in zones met functie Industrie kan klasse Achtergrondwaarde, Wonen en Industrie worden toegepast. De toe te passen grond moet in alle gevallen afkomstig zijn uit het beheergebied van de bodemkwaliteitskaart. In de grondstromenmatrix (zie bijlage 4) is schematisch weergegeven welk grondverzet wel en niet is toegestaan op basis van de gebiedsspecifieke toepassingskaart (zie bijlage 3a)

Voor grond, waarop een partijkeuring conform Besluit bodemkwaliteit is uitgevoerd, is de in de partijkeuring vastgestelde kwaliteit leidend. De toepassingskaart geeft aan waar deze grond mag worden hergebruikt.

PFAS

Voor PFAS/PFOA is door Barendrecht en Ridderkerk een Bodemkwaliteitskaart opgesteld (Marmos, resp. P20-06 en P20-07, 3 november 2020). De kaarten voor Barendrecht en Ridderkerk zijn in december 2020 vastgesteld.

Dit rapport maakt duidelijk dat voor PFAS de gemeenten Barendrecht en Ridderkerk één bodembeheergebied vormen. Dit betekent dat binnen deze gemeenten dezelfde toepassingsnormen voor PFAS gelden.

De gemeenten Barendrecht en Ridderkerk erkennen elkaars bodemkwaliteitskaarten voor PFAS als milieu-hygiënische verklaring.

Voor grond en bagger afkomstig van buiten Barendrecht en Ridderkerk gelden in het buitengebied strengere normen.

6.2 Grondverzet binnen de zone

Grondverzet binnen de eigen zone is door gebiedsspecifiek beleid in alle gevallen mogelijk.

6.3 Grond afkomstig van buiten het beheergebied

De gemeenten Barendrecht en Ridderkerk stellen gezamenlijk beleid op dat in beide gemeenten wordt vastgesteld. Wanneer grond van buiten het beheergebied wordt toegepast accepteren de gemeenten Barendrecht en Ridderkerk onder voorwaarden (zie paragraaf 1.4) een bodemkwaliteitskaart als bewijsmiddel. Verder moet bij de melding een volledig ingevuld en correct ondertekend formulier voor de ‘toets herkomst’ zijn gevoegd. Hieruit moet blijken dat de grond onverdacht is met betrekking tot bodemverontreiniging. Grond afkomstig van buiten het beheergebied dient voor toepassing in een zone te voldoen aan de toepassingseis weergegeven op de generieke toepassingskaart (zie bijlage 3b) en de bodemkwaliteitskaart PFAS van de betreffende gemeente.

6.4 Grond van een depot

Indien aangetoond kan worden dat de grond in een depot afkomstig is uit een zone, dan kan deze grond zonder keuring toegepast worden binnen dezelfde zone, of een andere zone waarvan de functie van de ontvangende bodem voldoet aan de kwaliteit van de toe te passen (depot)grond.

Indien de herkomst niet kan worden aangetoond, moet de grond worden gekeurd en op basis hiervan moet worden vastgesteld of de grond mag worden toegepast. Als partijen worden samengevoegd gelden de eisen van de BRL 9335.

6.5 Ontgraven

Milieuhygiënische verklaring

Als bewijsmiddel voor de kwaliteit van grond en baggerspecie worden binnen het Besluit bodemkwaliteit vijf typen milieuhygiënische verklaringen onderscheiden te weten:

  • een partijkeuring (BRL 1000, SIKB 1001);

  • een erkende kwaliteitsverklaring;

  • een fabrikant-eigenverklaring;

  • een (water)bodemonderzoek, waarbij gebruik is gemaakt van de in het Besluit bodemkwaliteit genoemde erkende strategieën;

  • een (water)bodemkwaliteitskaart.

Een verdere toelichting op deze verklaringen is te vinden in het Besluit bodemkwaliteit en de bijbehorende Regeling [1 en 2].

Bodemkwaliteitskaart Barendrecht / Ridderkerk als bewijsmiddel

Zoals hierboven aangegeven kan de bodemkwaliteitskaart een erkend bewijsmiddel zijn. Dit kan als wordt voldaan aan de volgende - in het Besluit bodemkwaliteit gedefinieerde - voorwaarden:

  • 1.

    De bodemkwaliteitskaart moet zijn opgesteld conform de richtlijn bodemkwaliteitskaarten;

  • 2.

    Het moet aantoonbaar zijn dat de grond die wordt toegepast, afkomstig is uit een bodemkwaliteitszone van het beheergebied Barendrecht / Ridderkerk;

  • 3.

    Op de locatie mogen geen bodemverontreinigende activiteiten hebben plaatsgevonden. Er moet sprake zijn van een onverdachte locatie;

  • 4.

    Als de partij ook is voorzien van een ander geldig bewijsmiddel (partijkeuring of erkende kwaliteitsverklaring) dan geldt het andere bewijsmiddel als milieuhygiënische verklaring, omdat deze een directere uitspraak doet over de kwaliteit van de betreffende partij grond of baggerspecie.

  • Aan de eerste voorwaarde is voldaan met het opstellen van de bodemkwaliteitskaart.

  • Of aan voorwaarde 2 wordt voldaan, is afhankelijk van de specifieke situatie.

  • Om aan voorwaarde 3 te voldoen dient een vooronderzoek (conform NEN 5725) te worden uitgevoerd. Dit onderzoek dient te voorkomen dat grond afkomstig van verdachte locaties zonder onderzoek elders wordt toegepast. Indien uit het vooronderzoek volgt dat sprake is van een verdachte locatie, dan dient minimaal een verkennend bodemonderzoek (NEN 5740) uitgevoerd te worden.

  • Voorwaarde 4 spreekt voor zich.

Verkennend onderzoek (NEN 5740) in relatie tot de bodemkwaliteitskaart

Een NEN 5740-onderzoek geldt niet als een afzonderlijk bewijsmiddel voor de milieuhygiënische bodemkwaliteit van toe te passen grond. Dit type onderzoek wordt gebruikt om te zien of er redenen zijn om aan te nemen dat er sprake is van een afwijkende bodemkwaliteit (bijvoorbeeld wanneer blijkt dat er sprake is van een puntbron). Het komt voor dat op verdachte locaties lichte verontreinigingen worden aangetroffen, waarvan de gehalten binnen de spreiding ligt die normaal voorkomen in de betreffende bodemkwaliteitszones.

Het zou een onnodig zware belasting zijn om voor al deze locaties, na het uitvoeren van een bodemonderzoek, een aanvullende partijkeuring te eisen bij hergebruik van grond. In verband hiermee staan de gemeenten vanuit dit type locaties grondverzet toe op basis van de bodemkwaliteitskaart, mits de maximaal op de locatie gemeten gehalten onder de 95-percentielwaarde van de betreffende bodemkwaliteitszone liggen. De 95-percentielwaarde wordt aangeduid als de lokale achtergrondwaarde.

Grond die hieraan voldoet heeft een gebiedseigen bodemkwaliteit en kan dus zonder aanvullende partijkeuring worden verzet. Het bodemonderzoek wordt hierbij als aanvullend bewijsmiddel op de bodemkwaliteitskaart gebruikt.

6.6 Tijdelijk verplaatsen en opslaan

Voor tijdelijke uitname van grond en baggerspecie stelt het Besluit Bodemkwaliteit geen extra verplichtingen. Tijdelijke opslag van grond en baggerspecie is in het kader van het Besluit in de meeste situaties niet langer vergunningplichtig, maar meldingsplichtig op grond van de Wet milieubeheer en de Wet verontreiniging oppervlaktewateren. In paragraaf 8.1 wordt dit nader toegelicht.

Het Besluit kent een uitzondering op de verplichte kwaliteitsbepaling en meldingsverplichting, in het geval grond en/of baggerspecie alleen tijdelijk uitgenomen worden. De gedachte hierbij is dat in deze situatie weinig tot niets verandert aan de milieubelasting op een bepaalde locatie. Indien grond of baggerspecie niet worden bewerkt en op of nabij dezelfde plaats en onder dezelfde condities opnieuw in dezelfde toepassing worden teruggebracht, is dit toegestaan zonder kwaliteitsbepaling, toetsing aan de functie en melding. In het ‘Handvat tijdelijke uitname van grond en baggerspecie’ [6] is een checklist opgenomen om te beoordelen of er sprake is van tijdelijke uitname.

In de praktijk blijkt dat bij grondverzet in kabel- en leidingcunetten bovengrond en ondergrond dikwijls gemengd zijn. Bij het terugplaatsen van grond binnen cunetten hoeft daarom geen onderscheid gemaakt te worden tussen boven- en ondergrond. Het opbulken van grond, zoals dat gebeurt in (gemeentelijke) gronddepots, mag uitsluitend worden uitgevoerd door een bedrijf dat is erkend voor de BRL 9335.

Opbulken kleine partijen

In de praktijk is echter gebleken dat het voor veel hoveniersbedrijven, gemeentewerven en kleine aannemers vanuit economisch oogpunt niet haalbaar is om een erkenning voor de BRL 9335 te behalen. Daarom is voor het opbulken van kleine partijen een uitzondering gemaakt. Deze uitzondering houdt in dat het bij elkaar brengen van partijen grond of baggerspecie met verschillende herkomst is toegestaan. Indien de omvang van de opgebulkte partijen grond niet groter is dan 25 m3. Deze partij moet vervolgens worden afgevoerd naar een inrichting die erkend is voor de BRL 9335.

6.7 Toepassen

Nuttige toepassing

Partijen grond en baggerspecie mogen binnen de kaders van het Besluit bodemkwaliteit alleen worden toegepast als er sprake is van een nuttige toepassing. Is dit niet het geval, dan wordt de toepassing gezien als een middel om zich te ontdoen van afvalstoffen en gelden op grond van de

Europese Kaderrichtlijn afvalstoffen strengere regels. Nuttig toepassen betekent ook dat niet meer materiaal mag worden toegepast dan nuttig en functioneel is. Artikel 35 in het Besluit Bodemkwaliteit [1] beschrijft wanneer een toepassing nuttig is.

Toepassing van grond in een grootschalige bodemtoepassing (GBT)

De ontgravingskaart van de Bodemkwaliteitskaart is wettig bewijsmiddel voor de vrijkomende grond van onverdachte locaties en daarmee ook voor de toepassing van grond in grootschalige bodemtoepassingen (b.v. wegen, dijken, geluidswallen, verontdiepen oppervlaktewater). Er moet wel voldaan worden aan de overige eisen voor een grootschalige toepassing, zoals de emissietoets, het volumecriterium, de toepassingshoogte etc.

Een GBT moet worden afgedekt met een leeflaag van ten minste 0,5 meter dikte. Deze leeflaag moet geschikt zijn voor de functie ter plaatse en passen bij de daadwerkelijke kwaliteit van de omliggende bodem. Dit betekent dat voor de leeflaag dezelfde functie-eis van toepassing is als in de toepassingskaart is aangegeven. Ook kan bij de aanvulling van de leeflaag de bodemkwaliteitskaart worden gebruikt als bewijsmiddel voor de aanvulgrond.

6.8 Zorgplicht

Zoals ook in het Besluit bodemkwaliteit is opgenomen, blijft de zorgplicht van kracht. Dit betekent dat iedereen die weet of redelijkerwijs kan vermoeden dat nadelige gevolgen kunnen optreden als gevolg van een toepassing, maatregelen moet nemen om verontreiniging te voorkomen of zoveel mogelijk te beperken. De zorgplicht vormt een vangnet voor situaties waarin sprake is van onzorgvuldig handelen zonder dat een specifiek wettelijk voorschrift wordt overschreden.

6.9 Bijzondere omstandigheden

Uitgezonderde gebieden

Bij toepassing van grond ter plaatse van uitgezonderde gebieden (gearceerde zones op de kaart) moet de kwaliteit van de ontvangende bodem worden onderzocht. In eerste instantie wordt op basis van de bodemfunctiekaart en de in het bodemonderzoek vastgestelde bodemkwaliteit de toepassingseis bepaald. Vervolgens wordt bepaald of de aan te brengen grond voldoet aan de toepassingseis.

De in de Bodemkwaliteitskaart uitgezonderde gebieden zijn:

  • rijkswegen (A15, A16, A29 en A38), inclusief wegbermen;

  • wegen in beheer bij het waterschap Hollandse Delta, inclusief wegbermen;

  • spoorbermen;

  • oeverzone / ophooglaag langs Oude Maas in Barendrecht;

  • oeverzones langs rivieren Nieuwe Maas en Noord in Ridderkerk;

  • de waterbodems.

De uitgezonderde gebieden zijn gearceerd op de ontgravings- en toepassingskaarten.

Voor weg- (A15, A16, A29 en A38 incl. op- en afritten) en spoorbermen die niet zijn gelegen binnen de woonzones in het beheergebied geldt een ontheffing van de kwaliteitstoets van de ontvangende bodem. Deze wegbermen vallen per definitie in een zone met gebruiksfunctie Industrie. Wegbermen zijn in algemeenheid heterogeen verontreinigd als gevolg van verkeersactiviteiten (o.a. olielekkages, depositie als gevolg van uitlaatgassen, gladheidbestrijding) en onderhoud (o.a. teerhoudende kleeflagen).

De definitie van wegbermen in deze nota is dat zij een strook betreffen van maximaal 10 meter aan beide zijden van de weg (asfaltrand), tenzij de berm langs de weg eerder wordt afgesneden door een sloot dan wel de grens van het desbetreffend perceel. Voor wegbermen langs dijkwegen geldt het voorgaande beleid voor een strook van 2 meter buiten het wegvak aan beide zijden. De wegbermen worden beschouwd als één zone. Dit beleid is alleen van kracht voor bestaande wegbermen. Wegbermen ter plaatse van nieuw aangelegde wegen zijn hiervan uitgesloten. Binnen de wegbermen mag, onder een aantal voorwaarden, grond en baggerspecie worden toegepast met een maximale kwaliteitsklasse industrie. Deze voorwaarden zijn:

  • -

    Wanneer de toepassingslocatie van de wegbermgrond binnen een straal van 100 meter van de ontgravingslocatie en binnen de wegberm ligt is het doen van bodemonderzoek niet noodzakelijk.

  • -

    Wanneer de toepassingslocatie verder dan 100 meter van de ontgravingslocatie ligt dan dient de kwaliteit van de ontgraven wegbermgrond geverifieerd te worden met een verkennend bodemonderzoek (NEN 5740, strategie homogeen verdacht). Indien blijkt dat de kwaliteit van de grond maximaal binnen de kwaliteitsklasse Industrie valt, dan mag deze grond ook elders binnen de wegbermen worden toegepast. Indien de kwaliteit de kwaliteitsklasse Industrie overschrijdt, dan dient voor de grond een andere bestemming gevonden te worden. Indien de interventiewaarde wordt overschreden dient (in het kader van de Wet bodembescherming) een saneringsplan te worden opgesteld.

  • -

    Ook voor grond of baggerspecie afkomstig van elders geldt dat tot maximaal de kwaliteitsklasse Industrie binnen de bermen mag worden toegepast.

Puntbronnen

Binnen het beheergebied van de bodemkwaliteitskaart zijn een groot aantal locaties aanwezig, waar sprake is (geweest) van een lokale bron van bodemverontreiniging. In deze gevallen kan de kwaliteit van de bodem afwijken van de algemene diffuse bodemkwaliteit. Er kan sprake zijn van een verdachte locatie, een locatie met een geval van ernstige bodemverontreiniging of een gesaneerde locatie.

Voorbeelden van puntbronnen zijn:

  • lokale ophogingen of dempingen;

  • olietanks;

  • locaties waar een bedrijf gevestigd is (geweest), waarbij mogelijk bodemverontreiniging is ontstaan;

  • locaties waarbij bodemvreemd materiaal of andere zintuiglijke afwijkingen worden aangetroffen die duiden op een plaatselijke bodemverontreiniging (koolas, sintels, asbest etc.).

Vanwege het grote aantal locaties, de relatief kleine schaal en het dynamische karakter van dit type locaties zijn deze niet aangegeven op de bodemkwaliteitskaart. Deze zijn wel te traceren via de internetsite van de DCMR Milieudienst Rijnmond (http://dcmr.gisinternet.nl/).

Bij grondverzet vanuit of naar verdachte locaties moet onderzoek worden uitgevoerd of er sprake is van een geval van ernstige bodemverontreiniging. Grondverzet van of naar een geval van ernstige bodemverontreiniging is alleen mogelijk op basis van een saneringsplan of BUS-melding. Bij gesaneerde locaties moet rekening worden gehouden met eventuele restverontreinigingen en/of in stand houden van de leeflaag. Voor de ontgravingskwaliteit van dergelijke locaties is de ontgravingskaart niet van toepassing, tenzij blijkt dat de met het bodemonderzoek vastgestelde kwaliteit gebiedseigen is. Voor toepassen van hergebruiksgrond afkomstig van buiten de locatie geldt dezelfde toepassingseis als aangegeven op de toepassingskaarten (bijlagen 3a en 3b). Hiermee zijn de eisen voor toepassing van grond binnen en buiten Wbb locaties gelijk getrokken.

Vrijstelling voor particulieren en agrariërs

Particulieren en agrariërs zijn vrijgesteld van de volgende verplichtingen:

  • de onderzoeksplicht naar de kwaliteit van kleinschalige hoeveelheden toe te passen grond/baggerspecie en toets ontvangende bodem;

  • de meldingsplicht voor het toepassen van grond en baggerspecie.

Voor agrariërs geldt de vrijstelling voor de onderzoeks- en meldingsplicht alleen indien de grond/baggerspecie afkomstig is van een tot datzelfde landbouwbedrijf behorende perceel grond waarop een vergelijkbaar gewas wordt geteeld. Voor particulieren geldt dat het op niet-bedrijfsmatige hoeveelheden betrekking heeft.

De zorgplicht blijft wel van kracht. Bovengenoemde vrijstelling ontslaat particulieren en agrariërs niet van de plicht om te voldoen aan de kwaliteitseisen uit het Besluit bodemkwaliteit. Indien er vermoedens bestaan dat de kwaliteit van een partij grond of baggerspecie niet voldoet aan de eisen uit het Besluit bodemkwaliteit, dan kan het bevoegd gezag handhavend optreden.

Beschermingsgebieden

Grondwaterbeschermings- en grondwaterwingebieden behoren tot de bijzondere beschermingsgebieden zoals opgenomen in de Provinciale Milieu Verordening (PMV) [7]. In de PMV van de provincie Zuid-Holland is beschreven hoe omgegaan moet worden met het toepassen van grond in grondwaterbeschermingsgebieden. In deze gebieden geldt een strenger beleid ten aanzien van grondverzet en zijn regels gesteld voor de activiteiten in deze zones die de kwaliteit van het grondwater kunnen bedreigen. Op de website van de provincie Zuid-Holland (www.pzh.nl) zijn de grondwaterbeschermings- en grondwaterwingebieden binnen de gemeente Ridderkerk weergegeven. In gemeente Barendrecht ligt geen waterwingebied.

Andere beschermingsgebieden waar maatwerk geldt voor grondverzet kunnen zijn: de provinciale hoofdstructuur gebieden (PEHS), aardkundig waardevolle gebieden en archeologisch waardevolle gebieden.

6.10 Veiligheidsklassen

CROW-publicatie 400 ‘Werken in en met verontreinigde bodem’ is een systematiek voor het bepalen van veiligheids- en gezondheidsrisico’s en de bijbehorende beschermende maatregelen.

Kerngedachte is het risicogestuurd werken. Dit houdt in het treffen van maatregelen waardoor risico’s worden voorkomen of beperkt. In de CROW 400 is een duidelijk verschil gemaakt tussen het werken met

vluchtige en niet-vluchtige stoffen.

Uit toetsing aan de 95 percentielwaarde (P95) van de bodemkwaliteitskaart blijkt dat bij werkzaamheden in de bovengrond ter plaatse van de meest verontreinigde zones 5 en 8 (lintzones en Donkersloot) er geen veiligheidsklasse van toepassing is. Aangezien dit de meest verdachte zones zijn, is in de overige zones ook geen veiligheidsklasse van toepassing. De toetsing van zones 5 en 8 is als Bijlage 12 aan deze Nota toegevoegd.

7. Hergebruik van baggerspecie

Vrijkomende baggerspecie kan op vier manieren worden hergebruikt:

  • 1.

    op aangrenzende percelen: via het toetsingskader voor verspreiden;

  • 2.

    op niet-aangrenzende percelen: in een standaard toepassing op landbodem;

  • 3.

    in de waterbodem: in een standaard toepassing in waterbodem;

  • 4.

    in een grootschalige bodemtoepassing.

Deze nota bodembeleid beperkt zich tot het verspreiden op de aangrenzende percelen. Optie 3, het toepassen in de waterbodem, valt buiten het bevoegde gezag van de gemeenten. Voor de opties 2 en 4 wordt baggerspecie op dezelfde manier als grond behandeld en gelden de regels uit hoofdstuk 6.

7.1 Vaststellen milieuhygiënische kwaliteit

Voordat baggerspecie mag worden toegepast of verspreid, is inzicht in de milieuhygiënische kwaliteit noodzakelijk. De milieuhygiënische kwaliteit kan worden aangetoond door middel van één van de volgende bewijsmiddelen:

  • Waterbodemkwaliteitskaart (voorwaarde is dat zowel het waterschap Hollandse Delta als de colleges van Barendrecht en Ridderkerk de kaart bestuurlijk hebben vastgesteld);

  • Bodemonderzoek conform NEN 5720;

  • Partijkeuring conform het Besluit bodemkwaliteit.

In de meeste gevallen kan de waterbodemkwaliteitskaart als bewijsmiddel worden gebruikt. De waterbodemkwaliteitskaart mag echter niet als bewijsmiddel worden gebruikt indien de watergang verdacht is vanwege de nabijheid van:

  • een voormalige stortplaats

  • een saneringslocatie

  • een lozingspunt of riooloverstort

  • vulpunten t.b.v. het sproeien met bestrijdingsmiddelen

  • asbestverdachte beschoeiingen

  • een calamiteit

Ook mag geen gebruik worden gemaakt van de waterbodemkwaliteitskaart als op de locatie van herkomst een partijkeuring of waterbodemonderzoek conform NEN 5720 is uitgevoerd. In dat geval moet worden uitgegaan van de resultaten van het lokaal uitgevoerde onderzoek.

7.2 Waterbodemkwaliteitskaart

De regionale waterbodemkwaliteitskaart voor de eilanden IJsselmonde en Rozenburg is in voorbereiding en wordt opgesteld in opdracht van het waterschap Hollandse Delta. De kaart gaat alle binnen- en buitenstedelijke watergangen omvatten binnen het beheergebied zoals aangegeven op de bodemkwaliteitskaarten van de landbodem. Watergangen rond riooloverstorten, rond de inlaatpunten van rivierwater en waterlichaam ’t Waaltje zijn niet gezoneerd omdat ze verdacht zijn op verontreinigingen.

De waterbodemkwaliteitskaart geeft een indicatie van de milieuhygiënische kwaliteit van een partij baggerspecie die wordt verwijderd in verband met (onderhouds)baggerwerk. Het Besluit bodemkwaliteit maakt voor baggerspecie onderscheid tussen verspreidbare en niet-verspreidbare baggerspecie (zie figuur 6.1). De vrij verspreidbare baggerspecie voldoet aan de normen voor schone grond.

afbeelding binnen de regeling

Figuur 6.1: Overzicht normen waterbodem

7.3 Hergebruik op aangrenzende percelen

Baggerspecie uit watergangen mag over de aangrenzende percelen worden verspreid. Dit valt onder het generieke kader voor verspreiden. Baggerspecie mag op aangrenzende percelen worden verspreid als de milieuhygiënische kwaliteit voldoet aan de generieke verspreidingsnorm.

Alvorens te worden verspreid, mag de baggerspecie op een aangrenzend perceel in een weilanddepot worden gezet om te laten ontwateren.

Opgemerkt wordt dat het toetsingskader niet geldt voor het verspreiden van baggerspecie afkomstig vanuit de omgeving van riooloverstorten (tot 250 meter aan weerszijden van de riooloverstort), bij inlaten van rivierwater en voor waterlichaam ‘t Waaltje. Deze baggerspecie wordt als puntbron aangemerkt en dit valt buiten de reikwijdte van het Besluit.

7.3.1 Voorwaarden

Voor het verspreiden van baggerspecie over aangrenzende percelen gelden de volgende voorwaarden conform generiek beleid:

  • voor baggerspecie waarvan de milieuhygiënische kwaliteit voldoet aan de generieke verspreidingsnorm geldt de ontvangstplicht;

  • de baggerspecie mag tot aan de perceelgrens worden verspreid;

  • er hoeft niet te worden getoetst aan de kwaliteitsklasse of functieklasse van de ontvangende bodem;

  • het verspreiden van baggerspecie hoeft niet te worden gemeld.

7.3.2 Acceptatieplicht

Het Besluit bodemkwaliteit geeft alleen de milieuhygiënische randvoorwaarden, met de bijbehorende reikwijdte, waarbinnen mag worden verspreid. Het Besluit staat verder los van de bevoegdheden, eigendomsverhoudingen en ‘ontvangstplichten’ die rondom het verspreiden van baggerspecie in andere regelgeving zijn geregeld. Het Besluit geeft daarnaast ook geen maat voor de laagdikte of hoeveelheden. In de Handreiking Besluit bodemkwaliteit is hierover alleen vermeld dat de hoeveelheid, en de daarmee samenhangende laagdikte, in overleg met de eigenaar van het perceel wordt bepaald.

7.4 Geen gebiedsspecifiek beleid

Het heeft de voorkeur om vrijkomende baggerspecie te verspreiden op de aangrenzende percelen, conform de generieke verspreidingsnorm opgenomen in Besluit / Regeling bodemkwaliteit. Regelmatig komt het echter voor dat vrijkomende baggerspecie niet op het aangrenzende perceel kan worden verspreid omdat er onvoldoende ruimte is. Dit speelt met name binnen de bebouwde kom, waar verharding en bebouwing de mogelijkheden sterk beperken. De hier vrijkomende baggerspecie moet worden afgevoerd naar een depot of verwerker. Indien de kwaliteit het toestaat kan de baggerspecie ook als landbodem worden toegepast. Op basis van gebiedsspecifiek beleid zijn oplossingen te vinden voor de knelpunten in zowel het stedelijk als landelijk gebied. Omdat op het moment van vaststelling van deze Nota deze knelpunten nog onvoldoende in beeld zijn, is het niet mogelijk om hier met gebiedsspecifiek beleid op te anticiperen. Wellicht kunnen hierover, na de afronding en vaststelling van de waterbodemkwaliteitskaart van het waterschap Hollandse Delta, wel beleidsuitgangspunten worden geformuleerd. Deze moeten dan met een apart besluit worden vastgelegd.

8. Procedurele aspecten

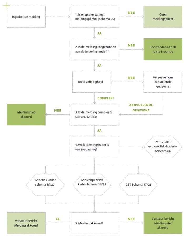
8.1 Meldingen

De gemeenten Barendrecht en Ridderkerk zijn bevoegd gezag in het kader van het Besluit bodemkwaliteit voor de toepassing van grond en baggerspecie binnen haar grondgebied. Alle toepassingen van (schone) grond en baggerspecie dienen te worden gemeld bij het bevoegd gezag, met uitzondering van:

  • tijdelijke uitname van grond;

  • kleinschalige hoeveelheden grond of baggerspecie door particulieren;

  • schone grond en schone baggerspecie in hoeveelheden kleiner dan 50 m3;

  • verspreiden van baggerspecie uit een watergang over aan de watergang grenzende percelen;

  • grond of baggerspecie binnen een landbouwbedrijf als de grond of baggerspecie afkomstig is van een tot dat landbouwbedrijf behorend perceel grond waarop een vergelijkbaar gewas wordt geteeld als op het perceel grond waar de grond of baggerspecie wordt toegepast.

Degene die grond of baggerspecie gaat toepassen moet dit ten minste vijf werkdagen van te voren melden via het Meldpunt bodemkwaliteit : (http://www.meldpuntbodemkwaliteit.nl). Deze website geeft nadere informatie over de procedure van het melden. In bijlage 6 is schematisch weergegeven welke toepassingen van grond en baggerspecie meldingsplichtig zijn.

Iedere melding wordt direct (elektronisch) doorgezonden aan het bevoegd gezag en aan degene die belast zijn met het toezicht op de naleving. Het bevoegd gezag controleert de meldingen volgens het in bijlage 7 weergegeven schema.

8.2 Handhaving

De melding geeft het bevoegd gezag de mogelijkheid om te verifiëren of de toe te passen partij en de voorgenomen toepassing voldoen aan de vereisten van het Besluit bodemkwaliteit. Indien de melding en/of de bijgeleverde gegevens onduidelijk, onvolledig of op een andere wijze niet toereikend zijn worden er aanvullende gegevens opgevraagd bij de melder. De toetsing wordt uitgevoerd door de gemeenten zelf. De handhaving van het Besluit bodemkwaliteit is door beide gemeenten uitbesteed aan DCMR.

8.2.1. Pro-actieve handhaving

Een deel van de gemelde toepassingen wordt in het veld gecontroleerd. Hierbij wordt onder andere aandacht besteed aan:

  • Is er tijdig gemeld?

  • Komt de toepassingslocatie overeen met wat in de melding is aangegeven?

  • Komt het toegepaste volume overeen met de melding?

  • Komt het toegepaste materiaal overeen met wat is gemeld?

Als blijkt dat de toepassing niet overeenkomt met de melding zullen de toezichthouders er op toezien dat de ongewenste situatie met gebruik van de beschikbare wettelijke hulpmiddelen ongedaan gemaakt wordt.

Afhankelijk van de geconstateerde tekortkoming zal melding worden gedaan bij het toezichtloket Bodem (= Bodemsignaal) van de Inspectie Leefomgeving en Transport (ILT) (https://www.ilent.nl/onderwerpen/bodemtoezicht). Naast gerichte inspecties in relatie tot gemelde toepassingen, kunnen de toezichthouders controles uitvoeren op niet gemelde toepassingen van grond en baggerspecie.

8.2.2 Post-actieve handhaving

Tot slot is het mogelijk om handhavend op te treden door het uitvoeren van een handhavingsonderzoek. Indien het noodzakelijk wordt geacht om tot monsterneming over te gaan, bijvoorbeeld wanneer wordt betwijfeld of de kwaliteit van de toegepaste partij grond of baggerspecie overeenkomt met de gemelde kwaliteit, moeten de bemonstering en het laboratoriumonderzoek plaatsvinden overeenkomstig het daarvoor van toepassing zijnde wettelijke kader.

Daarnaast kan strafrechtelijk en/of bestuursrechtelijk worden opgetreden bij geconstateerde overtredingen. De HandhavingsUitvoeringsMethode Besluit bodemkwaliteit (HUM-Bbk) [8] is hierbij leidend. De HUM-Bbk is bedoeld om alle handhavende overheidsinstanties, die toezicht houden in het kader van het Besluit bodemkwaliteit, ondersteuning te bieden bij het signaleren, beëindigen, ongedaan maken of terugdraaien van een overtreding.

Bestuursrechtelijke handhaving

Wanneer de gemeente constateert dat de regels van het Besluit bodemkwaliteit en/of de Wet bodembescherming niet worden nageleefd, kan bestuursdwang worden uitgeoefend of een last onder dwangsom worden opgelegd.

Strafrechtelijke handhaving

De strafrechtelijke handhaving van het Besluit bodemkwaliteit en de Wet bodembescherming is geregeld in de Wet op de Economische Delicten. Met de opsporing van overtredingen is in de eerste plaats de politie belast. Overtredingen van voorschriften uit het Besluit bodemkwaliteit en de Wet bodembescherming zijn economische delicten. Indien de overtredingen opzettelijk zijn begaan worden zij aangemerkt als misdrijven.

8.2.3 Preventieve handhaving

Door middel van voorlichting en communicatie door de gemeente zal het nieuwe gemeentelijke beleid bij iedereen die hiermee te maken krijgt worden geïntroduceerd. Voorlichting hierover zal in 2014 plaatsvinden.

8.3 Transport

Bij transport van licht verontreinigde grond of baggerspecie dient de transporteur onder andere aan te kunnen tonen wat de kwaliteit, herkomst en bestemming van de partij is. Dit dient met transportbegeleidingsformulieren te gebeuren.

Opgemerkt wordt dat voor wat betreft grond en baggerspecie het Besluit bodemkwaliteit alleen betrekking heeft op het toepassen hiervan. Het bevoegd gezag voor het Besluit bodemkwaliteit is niet bevoegd voor het uitvoeren van controles in het kader van transport(- of afvalstoffen)wetgeving. Het bevoegd gezag in relatie tot transport zijn de politie en de provincie.

Daarnaast zijn de Inspectie van Verkeer en Waterstaat en de Inspectie voor Leefomgeving en Transport eerstverantwoordelijke voor ketentoezicht in relatie tot het Besluit bodemkwaliteit. Wel mag een toezichthouder van de gemeente die transporten controleren die gerelateerd zijn aan een toepassing conform het Besluit bodemkwaliteit. Bij het controleren van transporten is samenwerking met de provincie of de politie echter altijd aan te bevelen.

8.4 Registratie

Om de uitvoering in de dagelijkse praktijk te kunnen toetsen aan het beleid zoals opgenomen in dit bodembeleidsplan is een goede registratie van grondstromen binnen de gemeente van belang. Naar gelang het aantal ingekomen meldingen wordt gekeken of aanvullende communicatie over de meldingsplicht rond grondverzet binnen de gemeenten nodig is.

9. Bodemtoetsen

9.1 Algemeen

Zowel binnen het gemeentelijke beleid als het landelijke beleid is er voor gekozen om de aanpak van de bodemverontreiniging te combineren met de ruimtelijke ontwikkelingen in het gebied; stedelijke

dynamiek wordt aangegrepen om de bodemkwaliteit waar nodig te verbeteren en geschikt te maken voor het beoogde gebruik. In dit kader is de reikwijdte van deze Nota Bodembeheer beperkt tot de zogenaamde situaties waarbij er een maatschappelijke ontwikkeling gepland is die aanleiding geeft om eisen te stellen aan de bodemkwaliteit, zoals een functiewijziging van bedrijfslocatie naar woningbouw. Het gaat hierbij om zogenaamde ‘nieuwe situaties’. De bodemkwaliteit dient bepaald te worden bij:

  • opstellen nieuw bestemmingsplan;

  • een omgevingsvergunning voor het bouwen en/of voor het afwijken van het bestemmingsplan;

  • aan- en verkoop van percelen;

  • grondverzet;

  • saneringssituaties.

Barendrecht en Ridderkerk willen de bodemkwaliteitskaart in combinatie met een vooronderzoek conform NEN5725 gebruiken als milieuhygiënische verklaring. Dit betekent dat niet alleen voor grondverzet, maar dat ook voor de activiteit Bouwen en/of afwijken de bodemkwaliteitskaart (bijlage 3b) in combinatie met een vooronderzoek conform NEN5725 onder voorwaarden als bewijsmateriaal kan dienen.Deze versoepeling van de onderzoekseisen leidt tot een lastenvermindering voor iedereen die één van deze sporen doorloopt. Daarnaast kunnen de waarden van de gebiedsspecifieke toepassingskaart (bijlage 3a) dienen als terugsaneerwaarden binnen het saneringsspoor uit de Wet bodembescherming.

Indien grond wordt toegepast op saneringslocaties (aanvulgrond) kan sprake zijn van een samenloop van bevoegdheden. Dit betekent dat zowel vanuit de Wet bodembescherming als vanuit het Besluit bodemkwaliteit eisen kunnen worden gesteld aan de aanvulgrond. Voor het Besluit bodemkwaliteit gelden de regels uit deze Nota Bodembeheer.

In onderstaande paragrafen is aangegeven wat de procedures en vereisten zijn in diverse kaders. Bij deze procedures wordt zo veel mogelijk aansluiting gezocht bij de bestaande wet- en regelgeving die op de drie genoemde processen van toepassing is. Aspecten als registratie, melding en handhaving zullen plaatsvinden conform de van toepassing zijnde wet- en regelgeving (beschreven in hoofdstuk 8).

De taken en bevoegdheden voor de beoordeling en de afhandeling van aspecten die te maken hebben met bodemverontreiniging blijven ongewijzigd. Indien er sprake is van een ernstig geval van bodemverontreiniging zijn Gedeputeerde Staten (taken gemandateerd aan DCMR) bevoegd gezag inzake de Wet bodembescherming. Barendrecht en Ridderkerk zijn het bevoegd gezag Besluit bodemkwaliteit.

9.2 WABO en omgevingsvergunning

Het centrale instrument in de Wet algemene bepalingen omgevingsrecht, de omgevingsvergunning, voegt een aantal vergunningen en toestemmingen samen, waaronder:

  • de bouwvergunning ingevolge de Woningwet;

  • de gebruiksvergunning en melding ingevolge het Gebruiksbesluit;

  • de milieuvergunning ingevolge de Wet milieubeheer;

  • afwijken of strijdig gebruik van het bestemmingsplan of aanlegvergunning ingevolge de Wet ruimtelijke ordening.

Voor een compleet overzicht wordt verwezen naar het ‘Overzicht reikwijdte omgevingsvergunning van het Ministerie van Infrastructuur en Milieu’ [9]. Als er een omgevingsvergunning wordt ingediend, wordt deze getoetst aan de geldende indieningvereisten, zoals deze zijn opgenomen in de Ministeriële regeling omgevingsrecht (Mor) [10]. omgevingsvergunning voor het bouwen en/of voor het afwijken van het bestemmingsplan

9.2.1 Bestemmingsplannen en afwijken van bestemmingsplannen.

In het Besluit ruimtelijke ordening is de verplichting voor onderzoek naar de bestaande toestand en de gewenste kwaliteit van de bodem opgenomen. Daarnaast moet de (financiële) uitvoerbaarheid van het plan inzichtelijk worden gemaakt. In het Besluit ruimtelijke ordening is niet vastgelegd hoe de bodem onderzocht moet worden. Dit betekent dat de bodemkwaliteitskaart in combinatie met een vooronderzoek conform NEN5725 als bewijsmiddel mag dienen voor een bestemmingswijziging.

In paragraaf 9.2.3 is invulling gegeven aan de procedures voor bodemonderzoek bij bestemmings- en/of functiewijziging, de aanvraag om een omgevingsvergunning voor het bouwen en de aan- en verkoop van percelen. Indien op de te ontwikkelen locatie sprake is van een ernstig geval van bodemverontreiniging dient eerst inzicht te zijn in de saneringskosten en dient er ambtelijke overeenstemming te zijn tussen het bevoegd gezag Wet bodembescherming (GS/DCMR) en het bevoegd gezag Wet ruimtelijke ordening (b&w van de betreffende gemeente) alvorens ingestemd kan worden met een bestemmingswijziging.

Indien geen sprake is van een ernstig geval van bodemverontreiniging, zijn er in dat kader doorgaans geen belemmeringen voor een bestemmingswijziging. Dit is weergegeven in bijlage 8. De procedurele afhandeling zal plaatsvinden volgens de gangbare procedure in de Wet ruimtelijke ordening.

Het toetsingskader binnen de Wet ruimtelijke ordening ligt vast. Zowel bij het opstellen van bestemmingsplannen als bij een omgevingsvergunning voor het afwijken van bestemmingsplannen zal inzicht moeten worden gegeven in de bodemkwaliteit. Zo moet:

  • worden beoordeeld of de bodem geschikt is voor de beoogde bestemming;

  • worden beschreven welke beoogde maatregelen worden getroffen;

  • in de exploitatieopzet de kosten van eventuele saneringsmaatregelen worden meegenomen.

9.2.2 Omgevingsvergunning voor het bouwen

In artikel 2.4 van de Regeling omgevingsrecht is opgenomen dat een bodemonderzoek uitgevoerd dient te worden door een persoon of instelling die daartoe is erkend op grond van het Besluit bodemkwaliteit (Kwalibo). Op basis hiervan stellen de gemeenten Barendrecht of Ridderkerk dat een bodemonderzoek conform NEN5740 uitgevoerd dient te worden. In enkele gevallen kan op basis van de bouwverordening geheel of gedeeltelijk worden afgeweken van de plicht tot het indienen van een bodemonderzoeksrapport voor het uitvoeren van een volledig bodemonderzoek. Dit omdat wordt voldaan aan ten minste één van de volgende voorwaarden:

  • het bouwen heeft betrekking op een bouwwerk dat naar aard en omvang gelijk is aan een bouwwerk als genoemd in het Besluit omgevingsrecht (Bor), artikelen 2 en 3 van bijlage II;

  • er zijn al voldoende (bruikbare) recente gegevens met betrekking tot de bodemgesteldheid aanwezig;

  • het bouwen heeft betrekking op een bouwwerk, waarin niet voortdurend of nagenoeg voortdurend mensen zullen verblijven;

  • het desbetreffende bouwwerk raakt de grond niet of het bestaande, niet wederrechtelijke gebruik wordt gehandhaafd.

Ook voor de aanvraag om een omgevingsvergunning voor het bouwen is het mogelijk om de

bodemkwaliteitskaart in combinatie met een vooronderzoek als bewijsmiddel te gebruiken in plaats van een bodemonderzoek conform NEN5740. In paragraaf 9.2.3 is invulling gegeven aan de procedures voor bodemonderzoek bij bestemmings-en/of functiewijziging , bij een aanvraag om een omgevingsvergunning voor het bouwen en aan- en verkoop van percelen.

9.2.3 Bodemonderzoek bij ruimtelijke procedures en aan- en verkoop van percelen.

Met uitzondering van de voorwaarden genoemd in paragraaf 9.2.2 dient voor een bestemmingswijziging en een aanvraag om een omgevingsvergunning voor het bouwen altijd een vooronderzoek conform NEN5725 uitgevoerd te worden. Indien uit dit vooronderzoek blijkt dat de locatie onverdacht is voor bodemverontreiniging kan de bodemkwaliteitskaart in combinatie met het vooronderzoek als bewijsmiddel dienen. Er zijn echter enkele uitzonderingen.

De bodemkwaliteitskaart in combinatie met een vooronderzoek is géén geldig bewijsmiddel in het kader van een aanvraag om een omgevingsvergunning voor het bouwen of bestemmingsplanprocedure wanneer:

  • -

    de locatie in de lintzones van zones 4 of 5 is gelegen.

  • Uit de statistische berekeningen blijkt dat deze lintzones een zeer heterogene dataset hebben en/of dat er veel uitbijters zijn aangetroffen. Dit betekent dat de bodemkwaliteitskaart voor deze zones onvoldoende zekerheid geeft over de daadwerkelijke kwaliteit. In deze lintzones dient dus altijd een vooronderzoek conform NEN5725 en een verkennend bodemonderzoek conform NEN5740 uitgevoerd te worden;

  • -

    uit het vooronderzoek conform NEN5725 blijkt dat de locatie of een gedeelte van de locatie verdacht is.

In dat geval dient altijd minimaal een verkennend bodemonderzoek conform NEN5740 uitgevoerd te worden.

In bijlage 9 is één en ander nogmaals visueel weergegeven.

Bij aan- of verkoop van percelen wordt geadviseerd altijd een verkennend bodemonderzoek uit te voeren.

Eventueel grondverzet ten gevolge van een bestemmingswijziging of een aanvraag om een omgevingsvergunning voor het bouwen dient gemeld te worden bij het landelijke meldpunt: www.meldpuntbodemkwaliteit.nl. De spelregels voor grondverzet zijn toegelicht in hoofdstuk 6, die voor het melden van grondverzet in hoofdstuk 8.

Opgemerkt wordt dat de bodemkwaliteitskaart in combinatie met het vooronderzoek conform NEN5725 als bewijsmiddel mag dienen binnen te doorlopen procedures. Dit is echter nadrukkelijk de keuze van de initiatiefnemer. Hij of zij mag er ook voor kiezen om toch een bodemonderzoek uit te laten voeren. Voordat deze keuze wordt gemaakt zal men zich van voor- en nadelen en eventuele risico’s moeten vergewissen. Daarom wordt aanbevolen om bij twijfel contact op te nemen met de betreffende gemeente. Indien de initiatiefnemer er voor kiest om gebruik te maken van de bodemkwaliteitskaart kan het zijn dat tijdens het uitvoeren van de werkzaamheden zaken worden aangetroffen die onderzoek alsnog noodzakelijk maken. In het kader van andere regelgeving (b.v. Arboregelgeving) kan het ook noodzakelijk zijn dat er toch bodemonderzoek moet worden uitgevoerd.

Indien op een locatie sprake is, of een redelijk vermoeden bestaat van een geval van ernstige bodemverontreiniging, dan treedt de omgevingsvergunning pas in werking:

  • nadat is vastgesteld dat er geen sprake is van een geval van ernstige bodemverontreiniging ten aanzien waarvan spoedige sanering noodzakelijk is en het desbetreffende besluit in werking is getreden, of

  • met het saneringsplan is ingestemd en het desbetreffende besluit in werking is getreden, of

  • een melding van een voornemen tot sanering is gedaan en de wettelijke termijn na indiening van deze melding is verstreken.

Voor de bijbehorende voorwaarden en regels wordt verwezen naar de omgevingsvergunning.

9.3 Nul- en eindsituatie onderzoek

Op basis van de omgevingsvergunning voor deelactiviteit milieu en voor meldingsplichtige bedrijven, kan een nul- en/of een eindsituatie-bodemonderzoek worden voorgeschreven. Het nulsituatiebodemonderzoek is bedoeld als referentiekader voor de milieuhygiënische bodemkwaliteit ter plaatse van bodembedreigende activiteiten. Het eindsituatie-bodemonderzoek wordt na beëindiging van de werkzaamheden uitgevoerd.

Als uit vergelijking tussen beide onderzoeken blijkt dat de bodemkwaliteit is verslechterd, dan is de inrichtinghouder hier in eerste aanleg verantwoordelijk voor. Deze zal op basis van de zorgplicht de bodemverontreiniging ongedaan moeten maken. Het onderzoek dient conform paragraaf 5.8 “Onderzoekstrategie vaststelling nulsituatie bij een toekomstige bodembelasting (NUL)” van de NEN5740 (NNI, januari 2009) te worden uitgevoerd. Indien er geen nulsituatie-bodemonderzoek is uitgevoerd, kan in bepaalde gevallen de bodemkwaliteitskaart als nulsituatie worden gezien. Het bevoegd gezag beslist hierover.

9.4 Relatie met de Wet bodembescherming

Het Wet bodembeschermingspoor is primair van toepassing op graaf- en saneringswerkzaamheden in een geval van ernstige bodemverontreiniging. Voor de gemeenten Barendrecht en Ridderkerk blijft de volgende situatie waarbij de bodemkwaliteitskaart een rol speelt binnen het spoor Wet bodembescherming over:

Aanbrengen van aanvulgrond op een ernstig verontreinigde locatie

Op het aanbrengen van aanvulgrond op een ernstig verontreinigde locatie is de Wet bodembescherming en het Besluit bodemkwaliteit van toepassing. Binnen de Wet bodembescherming is niet vastgelegd welk onderzoek noodzakelijk is voor het toepassen van grond in de leef- of afdeklaag. Dat betekent dat de mogelijkheid bestaat om de bodemkwaliteitskaart als bewijsmiddel te hanteren. In Barendrecht en Ridderkerk wordt de toepassingskaart gebruikt om te bepalen wat de kwaliteit van de (aan te brengen) leeflaag dient te zijn. Uitzonderingen hierop zijn:

  • -

    de moes- en volkstuinen (hieronder vallen ook particuliere tuinen waarin gewassen voor consumptie worden gekweekt). Deze moeten altijd worden aangevuld met grond van kwaliteit Achtergrondwaarde (AW).

  • -

    plaatsen waar kinderen spelen. Deze moeten altijd worden aangevuld met grond van kwaliteit Wonen.

  • -

    grondwaterwingebieden. Voor de kwaliteit van de aanvulgrond in grondwaterwingebieden wordt verwezen naar de Provinciale Milieu Verordening (PMV), te vinden op de website van de provincie (www.pzh.nl).

10. Saneren

10.1 Saneren van historische bodemverontreiniging ontstaan vóór 1987

Bij bodemverontreiniging ontstaan vóór 1987 moet worden vastgesteld of sprake is van een geval van ernstige bodemverontreiniging. Er is sprake van een geval van ernstige bodemverontreiniging als meer dan 25 m3 grond en/of 100 m3 bodemvolume grondwater sterk verontreinigd (boven vastgestelde interventiewaarde Circulaire bodemsanering 2009) is.

Asbest vormt een uitzondering op deze regels. Voor asbest is niet 1987 het ijkpunt voor een historische bodemverontreiniging, maar 1993. Indien de asbestverontreiniging is ontstaan vóór 1993 moet worden vastgesteld of sprake is van een geval van ernstige asbestverontreiniging. Hiervoor geldt geen volumecriterium. Er is sprake is van een geval van ernstige verontreiniging met asbest als de bodem meer dan 100 mg/kg aan (gewogen) asbest bevat.

Het bovenstaande betreft landelijke wet- en regelgeving voor asbest in bodem. Barendrecht en Ridderkerk hebben het beleid voor asbest in bodem en hergebruik van grond met asbest strikter geformuleerd. Dit wordt uiteengezet in hoofdstuk 11 van deze nota.

10.1.1 Gevallen van ernstige bodemverontreiniging

De provincie Zuid-Holland is conform de Wet bodembescherming bevoegd gezag voor Besluiten over gevallen van ernstige bodemverontreiniging. Zij heeft de uitvoerende taken uitbesteed aan de DCMR Milieudienst Rijnmond. De noodzaak tot sanering en de aard van de saneringsmaatregelen wordt bepaald door de spoedeisendheid. De spoedeisendheid wordt vastgesteld op basis van de humane, ecologische en verspreidingsrisico's (resp. risico’s voor de mens, bodemleven en verspreiding).

Het merendeel van de saneringen, uitgevoerd met conventionele technieken handelt de DCMR af via het Besluit Uniforme Saneringen (BUS) waarbij volstaan kan worden met een melding voorafgaand aan de sanering en een BUS-evaluatierapport achteraf. Gecompliceerde saneringsgevallen lopen via het Wbb-spoor waarvoor een saneringsplan moet worden opgesteld. Na afloop van een dergelijke sanering dient een evaluatierapport te worden ingediend. Het aanvullen van een saneringsput valt onder het Besluit bodemkwaliteit. Hiervoor is de gemeente het bevoegd gezag.

10.1.2 Gevallen van niet-ernstige bodemverontreiniging

Gevallen van niet-ernstige bodemverontreiniging worden afgehandeld door de gemeente. De initiatiefnemer moet de sanering melden bij de gemeente. Voor de sanering zal een beperkt plan van aanpak moeten worden ingediend. De gemeente houdt toezicht op de uitvoering. Na afloop van de sanering moet de initiatiefnemer een kort saneringsevaluatieverslag overleggen.

Eisen aan bodemonderzoek

Het bodemonderzoek mag niet ouder zijn dan 5 jaar. De verontreiniging moet zodanig zijn afgeperkt dat uitgesloten kan worden dat sprake is van een geval van ernstige bodemverontreiniging. Bodemonderzoek van ná 1 juli 2008 moet voldoen aan de BRL2000. De instantie die het onderzoek heeft uitgevoerd, moet in het kader van de Kwalibo-regeling erkend zijn door Agentschap NL/Bodemplus.

Eisen aan plan van aanpak en melding voorafgaand aan sanering

Minimaal 5 weken voorafgaand aan de sanering meldt de initiatiefnemer de voorgenomen werkzaamheden bij de gemeente. De melding gebeurt via een plan van aanpak. De gemeente heeft 5 weken om de melding te toetsen en geeft schriftelijke goedkeuring.

Eisen aan uitvoering

De sanering van niet-ernstige gevallen valt niet onder de Kwaliboregelgeving. Dat betekent dat de aannemer en de milieukundige begeleiding niet gecertificeerd hoeven te zijn voor de BRL-7000 respectievelijk BRL-6000. Dit wordt echter wel sterk aanbevolen. Aangezien de gemeente een voorbeeldfunctie heeft, zal zij voor gemeentelijke saneringen altijd gebruik maken van conform BRL 6000 en BRL 7000 erkende bedrijven.

Eisen aan evaluatieverslag

Binnen 6 weken na afronding van de sanering overhandigt de initiatiefnemer een evaluatieverslag aan de gemeente. Dit evaluatieverslag moet de uitgevoerde werkzaamheden beschrijven. In geval van ontgraving dient het verslag aanvullend de resultaten van de controlemonsters, de hoeveelheden afgevoerde grond (stortbonnen) en de hoeveelheid en kwaliteit van de aanvulgrond te vermelden. De gemeente heeft 5 weken om het evaluatieverslag te beoordelen en geeft schriftelijke goedkeuring.

10.2 Saneren van nieuwe gevallen van bodemverontreiniging

Bodemverontreiniging ontstaan na 1 januari 1987 wordt als een nieuw geval beschouwd en moet direct worden gemeld. Bij de aanpak van nieuwe bodemverontreiniging kunnen zowel provincie als gemeente bevoegd gezag zijn:

  • voor nieuwe gevallen binnen Wm-inrichtingen is de gemeente het bevoegd gezag, tenzij sprake is van een provinciale inrichting;

  • voor nieuwe gevallen buiten Wm-inrichtingen is de provincie het bevoegd gezag.

Indien het nieuwe geval het gevolg is van een calamiteit (ongewoon voorval), is een specifieke aanpak nodig. In dergelijke situaties binnen een Wm-inrichting is het bevoegd gezag de overheidsinstantie die vergunningverlener voor deze Wm-inrichting is. Buiten inrichtingen is de DCMR Milieudienst Rijnmond het bevoegd gezag in het kader van de Wet bodembescherming.

10.2.1 Nieuwe gevallen binnen Wm-inrichtingen

Inrichtingen beschikken over een vergunning in het kader van de Wet milieubeheer (Wm) of vallen onder het ActiviteitenBesluit. Vaak zijn in de vergunning bepalingen opgenomen over bodemverontreiniging en het uitvoeren van nul- en eindsituatiebodemonderzoek. Verder kan het bevoegd gezag Wm terugvallen op de algemene zorgplichtbepaling uit de Wet bodembescherming (art. 13). Binnen gemeentelijke inrichtingen is de gemeente bevoegd om handhavend op te treden op grond van artikel 13 Wbb.

De gemeente bepaalt de randvoorwaarden voor de aanpak van de geconstateerde bodemverontreiniging. Volgens artikel 1.1a uit de Wet milieubeheer en artikel 13 van de Wet bodembescherming is de veroorzaker verplicht om alle maatregelen te nemen die redelijkerwijs van hem kunnen worden verlangd. In principe betekent dit dat de verontreiniging volledig wordt verwijderd, waarbij als terugsaneerwaarde de maximale waarde bij de lokale bodemfunctieklasse uit de gemeentelijke bodemfunctiekaart mag worden gehanteerd. Complexe gevallen, bijvoorbeeld onder bebouwing, kunnen maatwerk vereisen.

De initiatiefnemer moet de sanering melden bij de gemeente en de gemeente houdt toezicht op de uitvoering. Na afloop van de sanering moet de initiatiefnemer een evaluatieverslag overleggen.

Eisen aan bodemonderzoek

Het bodemonderzoek mag niet ouder zijn dan 5 jaar. In principe moet het geval worden afgeperkt tot de bodemfunctieklasse zoals weergegeven op de gemeentelijke bodemfunctieklassenkaart, of het niveau zoals vastgesteld bij eerder nulsituatiebodemonderzoek. De mate van afperking moet dusdanig zijn dat een oplossingsrichting voor de verontreinigingsproblematiek kan worden bepaald.

Bodemonderzoek van ná 1 juli 2008 moet voldoen aan de BRL2000. De instantie die het onderzoek heeft uitgevoerd, moet in het kader van de Kwalibo-regeling erkend zijn door Rijkswaterstaat leefomgeving/Bodemplus.

Eisen aan melding voorafgaand aan sanering

Minimaal 5 weken voorafgaand aan de sanering meldt de initiatiefnemer de voorgenomen werkzaamheden bij de gemeente. De melding gebeurt via een plan van aanpak. Voor complexe gevallen kan het bevoegde gezag aanvullende eisen stellen. De gemeente heeft 5 weken om de melding te toetsen en geeft schriftelijke goedkeuring.

Eisen aan uitvoering

De sanering van nieuwe gevallen valt onder de Kwaliboregelgeving. Dat betekent dat de aannemer en de milieukundige begeleiding gecertificeerd en erkend moeten zijn voor de BRL-7000 respectievelijk BRL-6000.

Eisen aan evaluatieverslag

Binnen 6 weken na afronding van de sanering overhandigt de initiatiefnemer een evaluatieverslag aan de gemeente. Dit evaluatieverslag moet de uitgevoerde werkzaamheden beschrijven. In geval van ontgraving dient het verslag aanvullend de resultaten van de controlemonsters, de hoeveelheden afgevoerde grond (stortbonnen) en de hoeveelheid en kwaliteit van de aanvulgrond te vermelden. De gemeente heeft 5 weken om het evaluatieverslag te beoordelen en geeft schriftelijke goedkeuring.

10.2.2 Nieuwe gevallen buiten Wm-inrichtingen

Nieuwe bodemverontreiniging buiten inrichtingen, niet zijnde calamiteiten, komen minder vaak voor dan binnen inrichtingen. Voorbeelden van dergelijke gevallen zijn:

  • Verontreiniging van wegbermen na 1 januari 1987.

  • Verontreiniging van de bodem als gevolg van de aanleg van een werk in het kader van het Besluit bodemkwaliteit (door onverwacht hoge uitloging of vermenging met de bodem).

In tegenstelling tot situaties binnen inrichtingen is een vergunning in het kader van de Wet milieubeheer niet van toepassing. Hierdoor blijven de gevallen vaak onopgemerkt tot het moment dat er bodemonderzoek in een ander kader plaatsvindt of er een vermoeden bestaat dat er iets aan de hand is.

Er is ook niet altijd een duidelijke veroorzaker aan te wijzen. Wanneer de veroorzaker niet bekend is, kan worden teruggevallen op de saneringsparagraaf uit de Wet bodembescherming. De DCMR is het orgaan voor het beoordelen en handhaven van deze bodemverontreiniging.

10.2.3 Calamiteiten (ongewone gevallen)

Wanneer door een ongeval of een ander ongewoon voorval de bodem verontreinigd raakt of dreigt te raken, dient de veroorzaker onverwijld maatregelen te nemen om (verspreiding van) de verontreiniging te voorkomen. Als de bodem al verontreinigd is geraakt, moet deze zo snel mogelijk ongedaan worden gemaakt. Dit is vastgelegd in artikel 13 van de Wet bodembescherming, het zorgplichtbeginsel. Direct handelen is nodig als:

  • de verontreiniging zich snel verspreidt;

  • de verontreiniging kort geleden is ontstaan;

  • de verontreiniging eenvoudig is op te ruimen door ontgraving.

In principe moet de veroorzaker in de gelegenheid worden gesteld om de benodigde acties te ondernemen. Als de geboden spoed zich hiertegen verzet, kan het bevoegde gezag de acties (laten) uitvoeren en deze in rekening brengen bij de veroorzaker. Er is dan sprake van rauwelijkse bestuursdwang, zoals vastgelegd in artikel 5.24 van de Awb ('geen termijn als de geboden spoed dit eist'). De veroorzaker moet wel zo spoedig mogelijk schriftelijk aansprakelijk worden gesteld.

Het bevoegd gezag is:

  • Binnen Wm-inrichtingen: de overheidsinstantie die, net als bij de reguliere nieuwe gevallen van bodemverontreiniging, vergunningverlener is.

  • Buiten Wm-inrichtingen: het bevoegd gezag in het kader van de Wet bodembescherming (DCMR Milieudienst Rijnmond).

Eisen aan bodemonderzoek

Indien direct handelen vereist is, is het zaak dat de verontreiniging direct wordt ontgraven. Voorafgaand bodemonderzoek kan dan achterwege worden gelaten. De ontgravingsgrenzen worden tijdens de sanering vastgesteld. Indien sprake is van een situatie waar direct handelen niet nodig is, is het beter om eerst een bodemonderzoek uit te voeren.

Eisen aan melding

De veroorzaker moet de calamiteit melden aan de gemeente. De gemeente bepaalt of zij zelf bevoegd gezag is of de provincie. In het laatste geval geeft de gemeente de melding door aan de DCMR die voor verdere afhandeling zorgt. Indien sprake is van een situatie waar direct handelen niet nodig is, moet de veroorzaker een schriftelijke melding doen, zoals beschreven in paragraaf 10.2.1.

Eisen aan uitvoering sanering

Het saneren van bodemverontreiniging als gevolg van calamiteiten valt afhankelijk van het verontreinigd bodemvolume onder de Kwaliboregelgeving. Dat betekent dat wanneer sprake is van een geval van de aannemer en de milieukundige begeleiding gecertificeerd en erkend moeten zijn voor de BRL-7000 respectievelijk BRL-6000. Uitzondering vormen situaties waarin direct handelen is vereist. In dat geval hoeft de aannemer niet gecertificeerd te zijn voor de BRL-7000. Dit geldt voor de bereddering van de eerste 24 uur na een calamiteit. Indien geen bodemonderzoek is uitgevoerd, bepaalt de milieukundig begeleider in het veld de ontgravingsgrenzen van de sanering.

Eisen aan evaluatieverslag

Binnen 6 weken na afronding van de sanering overhandigt de initiatiefnemer een evaluatieverslag aan de gemeente. De gemeente heeft 5 weken om het evaluatieverslag te beoordelen en geeft schriftelijke goedkeuring.

11. Saneren van asbest

11.1 Asbest in grond

Voor asbest is niet 1987 het ijkpunt voor een historische bodemverontreiniging, maar 1993. Indien de asbestverontreiniging is ontstaan vóór 1993 moet worden vastgesteld of sprake is van een geval van ernstige asbestverontreiniging. Hiervoor geldt geen volumecriterium. Er is sprake is van een geval van ernstige verontreiniging met asbest als de bodem meer dan 100 mg/kg aan (gewogen) asbest bevat. Aanvullend op landelijke wet- en regelgeving is voor Barendrecht en Ridderkerk het volgende van toepassing:

11.1.1 Doelstelling

Bij het verrichten van (alle) handelingen in/op of met grond, moet blootstelling aan asbestvezels zoveel als redelijkerwijs mogelijk worden voorkomen. Essentieel hierbij is om voorafgaande aan deze handelingen zoveel mogelijk inzicht te verkrijgen in welke vorm en mate de grond besmet is of kan zijn met asbest. Voor grond met een percentage bodemvreemd materiaal tot 50% (en dus nog als bodem wordt aangemerkt) wordt daarvoor in ieder geval de NEN 5707 gevolgd.

11.1.2 Onderzoek

Nader bodemonderzoek of een partijkeuring op asbest is niet nodig als:

  • uit een quick -scan blijkt dat recent (max. 5 jaar) bodemonderzoek aanwezig is op basis waarvan op zijn minst de conclusie kan worden getrokken dat het perceel of de partij grond niet asbestverdacht is;

  • uit een vooronderzoek conform de NEN 5725, de NEN 5707 en een visuele inspectie de conclusie kan worden getrokken dat het perceel of de partij grond niet asbestverdacht is. De visuele inspectie wordt uitgevoerd door personen die een cursus asbestherkenning hebben gevolgd. Deze visuele inspectie moet niet worden verward met een asbestinventarisatie door een daartoe erkend bedrijf;

  • uit een verkennend onderzoek blijkt dat in de bodem op een perceel of in een partij grond geen asbest is aangetoond in gehaltes boven de 10 mg/kg d.s . gewogen (concentratie serpentijn + 10 x concentratie amfibool) en bij een visuele inspectie geen asbest(verdacht materiaal) is aangetroffen. Het verkennend onderzoek wordt dus uitgevoerd als met het vooronderzoek geen duidelijk standpunt kan worden ingenomen over het wel of niet asbestverdacht zijn van grond.

11.1.3 Maatregelen

Beheersmaatregelen volgen altijd als op een perceel is vastgesteld dat sprake is van asbest in een gehalte boven de 100 mg/kg d.s. gewogen (concentratie serpentijn + 10 x concentratie amfibool). Bij een meer gevoeliger bodemgebruik als ‘wonen’, ‘kinderspeelplaatsen’, ‘recreatie of volkstuinen’, volgen ook beheersmaatregelen als visueel asbest(verdacht materiaal) is vastgesteld. De beheersmaatregel richt zich altijd op het wegnemen van risico’s op blootstelling, bijvoorbeeld door het aanpassen van de structuur van de toplaag. Bij minder gevoelig bodemgebruik (functieklasse ‘industrie’, ‘natuur’ of daaraan gerelateerd) kan gekozen worden voor dichtere vegetatie of een verbod tot betreden.

Sanerende maatregelen volgen direct als blijkt dat in de bodem op een perceel respirabele (inadembare) asbestvezels voorkomen in concentraties van 10 mg/ kg d.s. of meer.

Tijdens het uitvoeren van sanering of beheersmaatregelen moet worden voorkomen dat risiconormen worden overschreden voor asbest in huisstof en/of in binnen- en/of buitenlucht.

11.1.4 Hergebruik

Het toepassen of herschikken van partijen grond op een perceel:

  • is vrij toegestaan als de bodem van dat perceel of die partij grond niet asbestverdacht is of daarin geen asbest is aangetoond in gewogen gehaltes boven 10 mg/kg d.s. en bij een visuele inspectie geen asbest(verdacht materiaal) is aangetroffen;

  • is niet toegestaan op percelen of gebieden met een bodemfunctieklasse ‘wonen’ of een ander gevoelig bodemgebruik zoals kinderspeelplaatsen, recreatiegebieden of volkstuinen als asbest is gemeten in gehaltes boven de 10 mg/kg d.s. gewogen of als bij een visuele inspectie asbest(verdacht materiaal) is aangetroffen;

  • is, tenzij onder een gesloten verharding, niet toegestaan in de contactzone (van 0 tot 0,5 m –mv) indien asbest is gemeten in gehaltes boven de 50 mg/kg d.s. gewogen;

  • is niet toegestaan, tenzij sprake is van ‘herschikken onder een gesloten verharding of leeflaag’ binnen het regiem van een door het bevoegd gezag Wet bodembescherming goedgekeurd saneringsplan, als asbest is gemeten in gehaltes boven de 100 mg/kg d.s. gewogen;

  • is niet toegestaan als is vastgesteld dat er sprake is van de aanwezigheid van respirabele asbestvezels in concentraties boven de 10 mg/kg d.s.

Een uitgebreide toelichting op bovenstaand beleid is te vinden in bijlage 9.

11.2 Asbestwegen

Onder asbestwegen wordt verstaan een weg, een pad of een erf, alsmede andere grond die bestemd is om door rij- en ander verkeer gebruikt te worden. Het is sinds 1 januari 2000, op basis van het Besluit asbestwegen milieubeheer, verboden om een asbesthoudende weg in eigendom te hebben. Wanneer er meer dan 100 mg/kg gewogen asbest in een weg zit, is de eigenaar verplicht een melding te doen bij het ministerie van Infrastructuur en Milieu en maatregelen te nemen die strekken tot het tegengaan van blootstelling van gebruikers van die weg aan asbest.

Hierbij zijn twee opties:

  • Weg aangelegd vóór 1 juli 1993: de asbestverontreiniging mag worden geïsoleerd door middel van het aanbrengen van een verharding;

  • Weg aangelegd na 1 juli 1993: de asbestverontreiniging moet worden verwijderd

Wegen die voor 1 juli 1993 zijn aangebracht en waarvan het asbest reeds is afgeschermd door een verharding die geen asbest bevat, vallen niet onder de meldplicht.

De Inspectie Leefomgeving en Transport (ILT) ziet toe op de handhaving van het Besluit asbestwegen milieubeheer.

11.3 Overige situaties

Overige situaties zijn bijvoorbeeld (sloot)dempingen met asbest. Allereerst moet worden nagegaan of sprake is van een geval van ernstige bodemverontreiniging. Als de hoeveelheid bodemvreemd materiaal kleiner is dan 50%, is de Wet bodembescherming en daarmee de saneringsregeling van toepassing. Bij meer dan 50% bodemvreemd materiaal is de Wet bodembescherming niet van toepassing en betreffen de werkzaamheden, juridisch gezien, geen bodemsanering.

Voor de procedure van melding en uitvoering wordt verwezen naar de eisen zoals beschreven in hoofdstuk 10. Uiteraard zijn in dergelijke gevallen ook de afvalstoffenwetgeving en regels omtrent veiligheid en gezondheid van toepassing.

11.4 Bevoegde gezagen

In tabel 11.1 is een samenvattend overzicht gegeven van de bevoegde gezagen en de meldingsplicht bij de gemeente.

Tabel 11.1: Bevoegd gezag bij asbestsanering

Situatie

Bevoegd gezag

Meldingsplicht gemeente

Erfverharding/asbestwegen

Rijk

Ja

Asbest in bodem

Provincie

Ja

Overige situaties:

  • -

    Binnen inrichtingen

  • -

    Buiten inrichtingen

Vergunningverlener (gemeente/provincie)

Gemeente/provincie

Ja

Nee

12. Gegevensbeheer

12.1 Gegevensbeheer

Om de bodem in Barendrecht en Ridderkerk te kunnen beheren moeten er gegevens over de kwaliteit van de bodem bekend zijn. De bodemgegevens worden verwerkt en beheerd met behulp van een bodeminformatiesysteem. Barendrecht gebruikt hiervoor de applicatie Nazca, Ridderkerk gebruikt de applicatie Squit.

Het bodeminformatiesysteem verstrekt de gemeente:

  • bodemonderzoeks- en bodemsaneringsgegevens;

  • gegevens met betrekking tot historisch gebruik;

  • locaties van al dan niet gesaneerde ondergrondse tanks;

  • archeologische waarden;

  • gegevens waarmee achtergrondwaarden kunnen worden berekend voor o.a. bodemkwaliteitskaarten;

  • de mogelijkheid overzichten te maken van (on)verdachte locaties, onderzochte en gesaneerde locaties, (ernstige) gevallen van bodemverontreiniging.

Het bodeminformatiesysteem vormt hiermee de basis voor:

  • opstellen bodemkwaliteitskaarten;

  • de planning van eigen activiteiten (bijvoorbeeld bodemprogramma );

  • de loketfunctie (informatie intern en extern; w.o. andere afdelingen, burgers, bedrijven en instanties);

  • advisering ruimtelijke planvorming.

12.2 Uitwisseling bodeminformatie tussen gemeente en adviesbureaus

De gemeenten Barendrecht en Ridderkerk willen de onderzoeksresultaten van bodemonderzoeken zoveel mogelijk digitaal aangeleverd krijgen. Deze digitale gegevens bestaan uit:

  • 1.

    het rapport in PDF-formaat.

  • 2.

    een XML-bestand conform laatste versie SIKB-protocol 0101 (gegevens SIKB Basis Dataset), waarin minimaal zijn opgenomen:

    • boringen met coördinaten xyz;

    • boorbeschrijvingen conform NEN;

    • (meng)monsters en analyseresultaten grond en grondwater;

    • de locatie- en onderzoekscontour.

Het XML-bestand kan worden geïmporteerd in het bodeminformatiesysteem van Barendrecht of Ridderkerk. Het digitaal aanleveren van bodemonderzoeksgegevens levert tijdwinst op en de kans op fouten als gevolg van het verkeerd overtypen van gegevens wordt weggenomen. Om deze reden vraagt de gemeente, zowel bij eigen opdrachtverlening voor bodemonderzoeken als bij beoordeling van bodemonderzoeken, (b.v. in het kader van aanvragen omgevingsvergunning) uitdrukkelijk om digitale aanlevering van de bodemonderzoeksgegevens.

afbeelding binnen de regeling

12.3 Uitwisseling bodeminformatie tussen gemeente en provincie

De status en informatie over de (potentieel) verontreinigde locaties zijn momenteel geregistreerd bij zowel de provincie Zuid-Holland (DCMR) als bij de gemeenten. Het informatieniveau bij de provincie en de gemeenten is echter niet gelijk. Om te komen tot een één-locatielijst (alle locaties waarover informatie bekend is over mogelijke bodemverontreiniging of het ontbreken ervan)’ worden de gegevens van de gemeenten en de provincie Zuid Holland digitaal gesynchroniseerd.

Belangrijke landelijke aanleidingen voor het ontsluiten en synchroniseren van locatiegebonden bodemgegevens zijn:

  • De jaarlijkse monitoring van de bodemsanering

  • Het vormen van het landsdekkend beeld bodemverontreiniging

  • Het uitvoeren van het Bodemconvenant (opstellen spoedlijsten)

  • Het goed kunnen sturen op beleidsdoelen

  • Het geven van een zo volledig mogelijk inzicht in bodeminformatie aan derden (burgers, makelaars etc.)

  • Het digitale loket voor bodemdata: http://dcmr.gisinternet.nl/ en www.bodemloket.nl.

12.3.1 Geautomatiseerde uitwisseling

De basis voor de synchronisatie wordt gevormd door een eenduidige één-locatielijst die door middel van periodieke uitwisseling tussen gemeente en provincie actueel en volledig wordt gehouden.

Uitgangspunt bij de synchronisatie moet zijn dat alle informatie in de één-locatielijst voldoet aan het SIKB-protocol 0101. Door het LIB (Landelijk Informatiebeheer Bodem) is een minimale dataset opgesteld waarin alle velden zijn opgenomen die nodig zijn in het kader van de rapportage Monitoring Bodemsanering, ontsluiting van bodeminformatie via Bodemloket.nl en het verkrijgen en onderhouden van een Landsdekkend Beeld bodemverontreiniging (LDB). Deze zogenaamde LIB-dataset vormt de basis van de informatie-uitwisseling tussen provincie en gemeente.

12.3.2 Frequentie van uitwisseling

De uitwisseling van bodeminformatie tussen de provincie (DCMR) en de gemeente zal vier keer per jaar plaatsvinden, conform vastgesteld uitwisselingsprotocol.

13. Duurzaamheid

Zowel Barendrecht als Ridderkerk hebben duurzaamheid hoog in het vaandel staan. Met duurzaam bodembeheer wordt bedoeld de bodem zodanig benutten, gebruiken en beschermen dat deze ook voor toekomstige generaties beschikbaar is.

Maar een duurzaam bodembeheer kan ook faciliteren in de verduurzaming van een ander thema of onderwerp.

afbeelding binnen de regeling

Een goed voorbeeld hiervan is dat het niet duurzaam wordt geacht om schaarse primaire grondstoffen zoals schoon zand te gebruiken voor het ophogen van een industrieterrein als dit net zo goed kan met grond van dichterbij en een iets minder goede chemische kwaliteit. Dit spaart de winning van delfstoffen. Ook is de transportafstand minder en wordt er dus minder CO2 uitgestoten. Het creëert ook goede afzetmogelijkheden voor van elders vrijkomende Industriegrond, zodat deze dichterbij de plek van herkomst kan worden verwerkt.

Omdat duurzaamheid ook betekent dat de bodem geschikt moet blijven voor toekomstige generaties, is het uitgangspunt van het nieuwe beleid dat er door grondverzet geen nieuwe risico’s mogen ontstaan bij toekomstig gebruik.

14. Communicatie

Met betrekking tot de communicatie rond het bodembeheerplan dient onderscheid gemaakt te worden tussen:

  • communicatie tijdens het tot stand komen en vaststellen van de Nota Bodembeheer;

  • communicatie na het vaststellen van de Nota Bodembeheer.

De communicatie gedurende de bovengenoemde fasen is belangrijk omdat bij grondverzet veel instanties betrokken zijn. Bij het tot stand komen van de Nota Bodembeheer worden de gemeentelijke uitvoerende afdelingen betrokken.

De Nota Bodembeheer zal samen met de bodemkwaliteitskaart worden vastgesteld door de gemeenteraad. Hiervoor wordt de procedure zoals beschreven in Afdeling 3.4 (art. 3:10) van de Algemene Wet Bestuursrecht gevolgd. Dit betekent dat beide documenten zullen worden aangekondigd in een advertentie van de gemeenten Barendrecht en Ridderkerk en dat ze ter inzage worden gelegd. Na het vaststellen van de Nota Bodembeheer zullen de in de vorige hoofdstukken aangehaalde mogelijkheden en beperkingen van het toepassen en/of het hergebruik van de licht verontreinigde grond en baggerspecie te worden gecommuniceerd met de bij grondverzet betrokken interne afdelingen (voor zover dit nog niet heeft plaatsgevonden) en externe instanties (projectontwikkelaars, aannemers, adviesbureau’s, grondbanken). Ook zal voorlichting aan en overleg met diverse handhavingspartners plaatsvinden (provincie, DCMR, waterkwaliteitsbeheerder, politie).

Literatuur

  • 1.

    Besluit bodemkwaliteit, 3 december 2007, Staatsblad nr. 469

  • 2.

    Regeling bodemkwaliteit, 20 december 2007, wijziging april 2014.

  • 3.

    Bodembeheerplan gemeente Barendrecht en Ridderkerk, december 2006

  • 4.

    Regionale bodemkwaliteitskaart gemeenten Barendrecht en Ridderkerk, juni 2014

  • 5.

    Richtlijn bodemkwaliteitskaarten, 3 september 2007, wijzingsblad d.d. 1 maart 2011, Ministerie van Volkshuisvesting, Ruimtelijke Ordening en Milieu, Ministerie van Verkeer en Waterstaat

  • 6.

    Handvat tijdelijke uitname van grond en baggerspecie, Agentschap NL, 7 juli 2010

  • 7.

    Provinciale Milieu Verordening, 8e tranche, Provincie Zuid-Holland, 1 mei 2013

  • 8.

    HandhavingsUitvoeringsMethode Besluit bodemkwaliteit (HUM-Bbk), SenterNovem Bodemplus, april 2010

  • 9.

    Overzicht reikwijdte omgevingsvergunning van het Ministerie van Infrastructuur en Milieu, Ministerie van Infrastructuur en Milieu, november 2010

  • 10.

    Ministeriële regeling omgevingsrecht, Ministerie van Volkshuisvesting, Ruimtelijke Ordening en Milieubeheer, 30 maart 2010

Ondertekening

Bijlage 1 Begrenzing van het bodembeheergebied

afbeelding binnen de regeling

Bijlage 2 Bodemfunctiekaart gebiedsspecifiek

afbeelding binnen de regeling

Bijlage 3a Toepassingskaart gebiedsspecifiek (bovengrond en ondergrond)

afbeelding binnen de regeling

Bijlage 3b Toepassingskaart generiek Barendrecht (bovengrond)

afbeelding binnen de regeling

Bijlage 3b Toepassingskaart generiek Barendrecht (ondergrond)

afbeelding binnen de regeling

Bijlage 3b Toepassingskaart generiek Ridderkerk (bovengrond)

afbeelding binnen de regeling

Bijlage 3b Toepassingskaart generiek Ridderkerk (ondergrond)

afbeelding binnen de regeling

Bijlage 4 Grondstromenmatrix gebiedsspecifiek

afbeelding binnen de regeling

* Wilt u grond uit deze zone binnen het beheergebied van de bodemkwaliteitskaart hergebruiken, zie dan paragraaf 5.3 van deze Nota Bodembeheer.

Bijlage 5 Uitkomsten risicotoolbox

5.1Gebiedsspecifiek beleid en de risicotoolbox

In hoofdstuk 5 van deze Nota bodembeheer is gebiedsspecifiek beleid opgenomen, waarbij voor een aantal gebieden Lokale Maximale Waarden (LMW) zijn vastgelegd.

Een voorwaarde voor het vaststellen van LMW is, dat de gevolgen van deze waarden worden beoordeeld met behulp van de risicotoolbox (www.risicotoolbox.nl). Dit instrument is ontwikkeld om te bepalen welke risico’s de LMW met zich mee brengen bij een bepaald terreingebruik. Deze bijlage bevat de uitkomsten van de toepassing van de risicotoolbox. De berekeningen zijn uitgevoerd met versie 1.1.0.0 van de risicotoolbox.

In hoofdstuk 4 zijn voor de volgende situaties hogere LMW vastgelegd dan de generieke toepassingseisen:

Gebied

LMW

Zone 5

Lintbebouwing

MaxINDUSTRIE

(alleen voor grondverzet in deze zone)

Zone 7

Crezeépolder

MaxWONEN

(alleen voor grondverzet in deze zone)

Zone 9

Deelgebied Reijerwaard (kasgebied)

Som drins: 2,0 mg/kgds (omgerekend naar standaardbodem)

(alleen voor grondverzet in deze zone)

Deelgebied Zuidpolder (BA07)

MaxINDUSTRIE*

(alleen voor grondverzet in deze zone)

*Overschrijding van de Achtergrondwaarde bij bestrijdingsmiddelen zorgt ervoor dat partij meteen in klasse Industrie moet worden ingedeeld.

NB: In deze bijlage wordt de volgende notatie aangehouden:

  • -

    Maximale waarden voor wonen: MaxWONEN

  • -

    Maximale waarden voor industrie: MaxINDUSTRIE

Er is volgens de risicotoolbox sprake van een duurzaam geschikte bodem indien de risico-index lager is dan 1. Bij een hogere risico-index geldt de bodem weliswaar niet als “duurzaam geschikt”, maar daarmee is de bodem nog niet ongeschikt voor het betreffende gebruik.

Of de bodem al of niet (mogelijk) ongeschikt is voor het betreffende gebruik wordt beoordeeld met een ander risicomodel: Sanscrit. In geval van een ernstige bodemverontreiniging dient men met behulp van Sanscrit te bepalen of er sprake is van onaanvaardbare risico’s waardoor spoedige sanering van de verontreiniging noodzakelijk is. Hiervan is mogelijk sprake, wanneer de risico-index volgens Sanscrit hoger is dan 1.

afbeelding binnen de regeling

De volgende paragrafen behandelen de uitkomsten van de risicotoolbox, met onderscheid in ecologische risico’s en humane risico’s. De beoordeling van landbouwrisico’s is voor de gebieden met LMW niet relevant.

De parameters PCB en minerale olie komen niet voor in de risicotoolbox en zijn derhalve in deze bijlage buiten beschouwing gelaten.

Disclaimer bij de risicotoolbox

Onderstaand kader bevat de disclaimer zoals ook opgenomen op de website www.risicotoolbox.nl:

Status van de berekeningen van de risicotoolbox

De risicotoolbox berekent de risico's van een ingevoerde chemische bodemkwaliteit voor ecosysteem, mens en landbouwproductie. De risicotoolbox maakt hiervoor gebruik van wetenschappelijke modellen uit de normstellingspraktijk. Modellen kunnen slechts een voorspelling geven van te verwachten risico's. De kwaliteit van deze voorspellingen wordt bepaald door de betrouwbaarheid van de modellen. De modellen achter de risicotoolbox hebben uiteenlopende betrouwbaarheden. Bij het weergeven van de resultaten wordt een kwalitatieve indruk gegeven van de betrouwbaarheid van een resultaat. De verantwoordelijkheid voor de interpretatie van de resultaten ligt bij de gebruiker van het instrument.

Het bovenstaande betekent dat voorspellingen van risico's die zowel boven als onder de - voor de gekozen bodemgebruiksvorm relevante - risicogrenswaarde liggen slechts indicatief zijn. Juist bij resultaten die dicht bij risicogrenswaarden liggen is het belangrijk om hierbij in de interpretatiefase stil te staan.

5.2Ecologische risico’s volgens de risicotoolbox

Voor de ecologische risico’s rekent de risicotoolbox met 3 verschillende beschermingsniveaus, afhankelijk van de functie van de bodem. Daarnaast berekent de risicotoolbox tevens de toxische druk op ecosystemen van (mengsels van) stoffen, uitgedrukt in msPAF.

Algemene beoordeling van ecologische risico’s

Afhankelijk van het beschermingsniveau toetst de risicotoolbox voor de ecologische risico’s in het algemeen aan de Achtergrondwaarde, MaxWONEN of MaxINDUSTRIE 1 :

Bodemfunctie

Ecologisch beschermingsniveau

Risicogrenswaarde

Natuur

Hoog

Achtergrondwaarde

Wonen met tuin

Gemiddeld

Maxwonen *

Moestuinen/volkstuinen

Gemiddeld

Maxwonen *

Landbouw zonder boerderij/erf

Gemiddeld

Maxwonen

Groen met natuurwaarden

Gemiddeld

Maxwonen

Plaatsen waar kinderen spelen

Gemiddeld of

Matig

Maxwonen * of 

MaxINDUSTRIE

Ander groen, bebouwing, infrastructuur en industrie

Matig

MaxINDUSTRIE

* Voor cadmium en kwik hogere risicogrenswaarden dan Maxwonen

De risico-index wordt in de risicotoolbox als volgt bepaald:

Risico-index = LMW / risicogrenswaarde

Voor de drie gebieden met LMW geldt een matig ecologisch beschermingsniveau. Dit betekent, dat de LMW voor de parameters uit NEN5740 een risico-index opleveren die kleiner is dan 1. Voor zone 9 is de gekozen LMW voor drins hoger dan MaxINDUSTRIE, zodat deze LMW een risico-index groter dan 1 oplevert.

Toxische druk van (mengsels van) stoffen

De risicotoolbox berekent tevens de toxische druk op ecosystemen van (mengsels van) stoffen, uitgedrukt in msPAF. De afkorting PAF staat hierbij voor ‘Potentieel Aangetaste Fractie’, en het voorvoegsel ms duidt aan, dat de risico’s een optelsom van het effect van meerdere stoffen zijn. De msPAF geeft een percentage van het aantal organismen waarop de hogere concentraties een merkbaar/meetbaar effect hebben.

In de landelijke normstelling is bij het bepalen van MaxWONEN uitgegaan van een PAF van circa 20% en is voor MaxINDUSTRIE uitgegaan van een PAF van 50% (lit 1 en 2).

De ecologische mengselrisico’s zijn voor zones 1, 5 7 buiten beschouwing gelaten. Deze mengselrisico’s zijn een optelsom van risico’s voor verschillende stoffen, maar in de praktijk zal de toe te passen grond voor een deel van de stoffen schoner zijn dan de Lokale Maximale Waarden, waardoor de berekening van ecologische mengselrisico’s met alle stoffen tezamen te hoog uit zouden vallen.

Voor de drins in zone 9 levert de algemene beoordeling een risico-index hoger dan 1 op. In onderstaande tabel zijn de PAF en msPAF bekeken voor de drins.

PAF en msPAF drins bij standaardbodem (organische stof = 10%)

 

Gehalte afzonderlijke drin

0,667 mg/kgds

Gehalte afzonderlijke drin

2,0 mg/kgds

Dieldrin (PAF)

34,6 %

51,4 %

Aldrin (PAF)

22,9 %

37,8 %

Endrin (PAF)

53,3 %

69,6 %

Drins totaal (msPAF)

58,7 % (som 2,0 mg/kgds)

74,2 % (som 6,0 mg/kgds)

De LMW van 2,0 mg/kgds heeft betrekking op de som van de drins. De risicotoolbox rekent echter met de afzonderlijke drins. Daarbij weegt endrin bij de ecologische risico’s het zwaarst. Afhankelijk van het aandeel van de afzonderlijke drins bedraagt de msPAF voor de drins tussen de 37,8 % en 69,6 %.

Wanneer het aandeel van de afzonderlijke drins gelijk is bedraagt de msPAF 58,7 %.

Ter nuancering van de ecologische risico’s wordt het volgende opgemerkt:

De LMW gelden steeds voor grondverzet binnen een beperkt gebied en niet voor grond afkomstig van buiten de zone. Dit betekent, dat het grondverzet sowieso niet snel tot een ecologische verslechtering van het gebied zal leiden. De verontreiniging is al in het milieu van het gebied aanwezig en wordt door het grondverzet enkel verplaatst.

5.3Humane risico’s volgens de risicotoolbox

5.3.1Algemeen

Voor de humane risico’s is in het model CSOIL een maximale blootstellingsdosis vastgelegd, waarbij mensen nog niet ziek worden: het MTR-humaan (Maximaal Toelaatbaar Risiconiveau voor de mens). De mens mag niet meer dan deze dosis in mg per kg lichaamsgewicht per dag ‘binnen krijgen’ van een bepaalde verontreinigende stof (lit. 1).

De risico-index is gedefinieerd als:

Blootstelling (LMW) / MTR-humaan

Bij de humane risico’s is voor het bodemgebruik ‘moestuinen / volkstuinen’ uitgegaan van een gemiddelde gewasconsumptie uit eigen tuin. Dit komt overeen met de consumptie van 50% bladgewassen en 25% knolgewassen uit eigen tuin. In de praktijk is hiervoor een moestuin met een minimale oppervlakte van 100 m2 benodigd (lit. 2). Bij de bodemfunctie ‘wonen met tuin’ rekent het risicomodel met een gewasconsumptie van 10% uit eigen tuin.

De uitkomsten voor de bodemfuncties ‘wonen met tuin’ en ‘landbouw (zonder boerderij/erf)’ zijn voor de humane risico’s identiek.

De uitkomsten voor de bodemfuncties ‘natuur’, ‘groen met natuurwaarden’ en ‘overig groen, bebouwing, infrastructuur en industrie’ zijn voor de humane risico’s eveneens identiek.

5.3.2Humane risico’s NEN-5740-parameters

Metalen

In de tabellen op de volgende pagina’s zijn de blootstelling en de bijbehorende risico-index opgenomen [tussen vierkante haken] voor MaxWONEN en voor de MaxINDUSTRIE voor de volgende bodemfuncties:

  • -

    Moestuin / volkstuin (gemiddelde gewasconsumptie)

  • -

    Wonen met tuin (uitkomsten voor terreingebruik ‘landbouw (zonder boerderij/erf)’ zijn voor de humane risico’s identiek)

  • -

    Plaatsen waar kinderen spelen

  • -

    Ander groen, bebouwing, infrastructuur en industrie (uitkomsten voor de terreingebruiken ‘natuur’ en ‘groen met natuurwaarden’ zijn voor de humane risico’s identiek)

In zone 5 kunnen alle bodemfuncties voorkomen. Voor zones 1 en 7 (deelgebieden BA07 en RA11) is alleen de onderste van toepassing.

Er is uitgegaan van een standaardbodem (lutum=25%, humus=10%)2 . Dit is een worst case benadering, aangezien in alle zones in de gemeenten Barendrecht en Ridderkerk de gemiddelde percentages voor lutum en organische stof lager zijn. De werkelijke waarden voor MaxWONEN en MaxINDUSTRIE zijn dus lager dan bij een standaardbodem. De blootstelling aan de verschillende stoffen is bij de werkelijke waarden voor MaxWONEN en MaxINDUSTRIE lager dan de in deze bijlage berekende blootstelling.

Voor de pH van de bodem zijn geen meetgegevens beschikbaar. Als aanname is een pH-waarde van 6 gehanteerd. Voor de meeste stoffen is de pH niet van invloed op de resultaten.

Tabel 5.1a: Blootstelling in mg/kg lg/dag voor MaxWONEN en MaxINDUSTRIE (standaardbodem)

[Tussen vierkante haken is de risico-index weergegeven]

Bodemfunctie:

- Moestuin / volkstuin

Maxwonen

(mg/kgds)

Blootstelling

(mg/kg lg/dag)

MaxINDUSTRIE (mg/kgds)

= LMW zone 5

Blootstelling

(mg/kg lg/dag)

Arseen

27

1,14 x 10-4

[index 0,16]

76

3,21 x 10-4

[index 0,46]

Cadmium

1,2

1,14 x 10-4

[index 0,41]

4,3

2,75 x 10-4

[index 0,98]

Chroom (III)

62

2,59 x 10-4

[index 0,06]

180

7,52 x 10-4

[index 0,19]

Koper

54

0,00388

[index 0,04]

190

0,0136

[index 0,12]

Kwik

0,83

8,02 x 10-5

[index 0,04]

4,8

4,64 x 10-4

[index 0,24]

Lood

210

0,00322

[index 1,79]

530

0,00812

[index 4,51]

Nikkel

39

0,00161

[index 0,04]

100

0,00413

[index 0,09]

Zink

200

0,0137

[index 0,05]

720

0,0493

[index 0,20]

Kobalt

35

0,0172

[index 15,66]

190

0,0935

[index 84,99]

Molybdeen

88

0,00497

[index 0,83]

190

0,0107

[index 1,79]

Tabel 5.1b: Blootstelling in mg/kg lg/dag voor MaxWONEN en MaxINDUSTRIE (standaardbodem)

Bodemfunctie:

- Wonen met tuin

Maxwonen (mg/kgds)

Blootstelling

(mg/kg lg/dag)

MaxINDUSTRIE (mg/kgds)

= LMW zone 5

Blootstelling

(mg/kg lg/dag)

Arseen

27

4,37 x 10-5

[index 0,06]

76

1,23 x 10-4

[index 0,18]

Cadmium

1,2

1,73 x 10-5

[index 0,06]

4,3

4,45 x 10-5

[index 0,16]

Chroom (III)

62

1,12 x 10-4

[index 0,03]

180

3,26 x 10-4

[index 0,08]

Koper

54

8,61 x 10-4

[index 0,01]

190

0,00303

[index 0,03]

Kwik

0,83

1,24 x 10-5

[index 0,01]

4,8

7,16 x 10-5

[index 0,04]

Lood

210

0,00141

[index 0,79]

530

0,00357

[index 1,98]

Nikkel

39

0,00123

[index 0,03]

100

0,00316

[index 0,07]

Zink

200

0,00196

[index 0,01]

720

0,00705

[index 0,03]

Kobalt

35

0,00211

[index 1,92]

190

0,0115

[index 10,41]

Molybdeen

88

7,08 x 10-4

[index 0,12]

190

0,00153

[index 0,25]

Tabel 5.1c: Blootstelling in mg/kg lg/dag voor MaxWONEN en MaxINDUSTRIE (standaardbodem)

Bodemfunctie:

- Plaatsen waar kinderen

spelen

Maxwonen (mg/kgds)

Blootstelling

(mg/kg lg/dag)

MaxINDUSTRIE (mg/kgds)

= LMW zone 5

Blootstelling

(mg/kg lg/dag)

Arseen

27

3,37 x 10-5

[index 0,05]

76

9,47 x 10-5

[index 0,14]

Cadmium

1,2

1,48 x 10-6

[index 0,01]

4,3

5,31 x 10-6

[index 0,02]

Chroom (III)

62

7,60 x 10-5

[index 0,02]

180

2,21 x 10-4

[index 0,06]

Koper

54

2,52 x 10-4

[index 0,00]

190

8,85 x 10-4

[index 0,01]

Kwik

0,83

1,26 x 10-6

[index 0,00]

4,8

7,30 x 10-6

[index 0,00]

Lood

210

0,00104

[index 0,58]

530

0,00262

[index 1,46]

Nikkel

39

0,00117

[index 0,03]

100

0,00299

[index 0,07]

Zink

200

2,47 x 10-4

[index 0,00]

720

8,88 x 10-4

[index 0,00]

Kobalt

35

4,53 x 10-5

[index 0,04]

190

2,46 x 10-4

[index 0,22]

Molybdeen

88

1,09 x 10-4

[index 0,02]

190

2,36 x 10-4

[index 0,04]

Tabel 5.1d: Blootstelling in mg/kg lg/dag voor MaxWONEN en MaxINDUSTRIE (standaardbodem)

Bodemfunctie:

  • 1.

    Ander groen, bebouwing infr.structuur, industrie

Maxwonen (mg/kgds)

= LMW zone 7

Blootstelling

(mg/kg lg/dag)

MaxINDUSTRIE (mg/kgds)

= LMW zone 5

Blootstelling

(mg/kg lg/dag)

Arseen

27

7,20 x 10-6

[index 0,01]

76

2,03 x 10-5

[index 0,03]

Cadmium

1,2

3,05 x 10-7

[index 0,00]

4,3

1,09 x 10-6

[index 0,00]

Chroom (III)

62

1,53 x 10-5

[index 0,00]

180

4,45 x 10-5

[index 0,01]

Koper

54

1,99 x 10-4

[index 0,00]

190

6,99 x 10-4

[index 0,01]

Kwik

0,83

4,49 x 10-7

[index 0,00]

4,8

2,6 x 10-6

[index 0,00]

Lood

210

2,10 x 10-4

[index 0,12]

530

5,31 x 10-4

[index 0,30]

Nikkel

39

0,00113

[index 0,02]

100

0,0029

[index 0,06]

Zink

200

5,09 x 10-5

[index 0,00]

720

1,83 x 10-4

[index 0,00]

Kobalt

35

1,10 x 10-5

[index 0,01]

190

5,96 x 10-5

[index 0,05]

Molybdeen

88

2,29 x 10-5

[index 0,00]

190

4,95 x 10-5

[index 0,01]

Conclusie Metalen

Lood vormt voor zone 5 een kritische parameter bij de terreingebruiken ‘moestuin / volkstuin’, ‘wonen met tuin’ en ‘plaatsen waar kinderen spelen’. Bij deze terreingebruiken is de risico-index bij een gehalte van MaxINDUSTRIE hoger dan 1. Dit wordt overigens mede veroorzaakt door de blootstelling aan lood vanuit andere bronnen dan bodem zoals luchtverontreiniging.

De hoge risico-index voor kobalt in bovenstaande tabellen wordt veroorzaakt door modelmatige onzekerheden. Voor kobalt is het niet mogelijk om een betrouwbare blootstelling via consumptie van groenten te berekenen (lit. 3). De humaan-toxicologische risicogrens in de landelijke modellen is hierdoor onzeker en conservatief. In de landelijke normstelling is voor kobalt alleen uitgegaan van ecologie en zijn vanwege de modelmatige onzekerheden humane risico’s buiten beschouwing gelaten. De risicotoolbox berekent echter wel een blootstelling op basis van onzekere, conservatieve aannames over blootstelling via gewasconsumptie.

Verder zou molybdeen een kritische parameter kunnen zijn bij de bodemfunctie ‘moestuin / volkstuin’, maar gehaltes molybdeen boven MaxWONEN worden in de praktijk niet aangetroffen.

Conclusie PAK

De normering uit de Regeling bodemkwaliteit gaat uit van de som van 10 PAK’s. De risicotoolbox berekent voor PAK per individuele PAK een blootstelling en een bijbehorende risico-index. Vervolgens worden deze afzonderlijke risico-indexen gesommeerd tot een totale risico-index voor som-PAK.

Benzo(a)pyreen weegt het zwaarst in de bepaling van de risico-index, gevolgd door indeno(123cd)pyreen.

In het algemeen bestaat de som-PAK meestal voor minder dan 15% uit benzo(a)pyreen en voor minder dan 15% uit indeno(123cd)pyreen.

Voor de toepassing van de risicotoolbox is uitgegaan van een aandeel van 15% benzo(a)pyreen en 15% indeno(123cd)pyreen in de totale som-PAK. De resterende 70% is verdeeld over de overige acht PAK’s.

Onderstaande tabel bevat de risico-index voor MaxWONEN en de MaxINDUSTRIE voor som-PAK. Hieruit blijkt dat PAK een kritische parameter is bij de bodemfuncties ‘moestuin / volkstuin’, ‘wonen met tuin’ en ‘plaatsen waar kinderen spelen’.

Tabel 5.2: Risico-index som-PAK bij standaardbodem (organische stof = 10%):

Bodemfunctie

Maxwonen

(mg/kgds)

Risico-index

Maxindustrie

(mg/kgds)

Risico-index

Moestuin/volkstuin

(gem. gewasconsumptie)

6,8

2,30

40

13,51

Wonen met tuin

Landbouw

6,8

0,94

40

5,53

Plaatsen waar kinderen spelen

6,8

0,34

40

2,00

Natuur

Groen met natuurwaarden

Overig groen, bebouwing, infrastructuur en industrie

6,8

0,08

40

0,49

5.3.3Humane risico’sdrins in zone 9

Onderstaande tabel bevat de uitkomsten van de berekening van de humane risico’s voor de drins voor de LMW en uit zone 9. Als referentie is ook de blootstelling bij de Achtergrondwaarde, MaxWONEN en MaxINDUSTRIE bepaald.

Voor de drins worden de humane risico’s in de risicotoolbox afzonderlijk bepaald voor dieldrin, aldrin en endrin. Aldrin is daarbij de gevoeligste parameter. De Achtergrondwaarde, MaxWONEN en MaxINDUSTRIE in de tabel hebben betrekking op de som van deze stoffen. Ook de LMW betreft de som van deze drie drins.

Blootstelling en risico-index drins voor bodemfunctie ‘overig groen, bebouwing, infrastructuur en industrie’

(Blootstelling in mg/kg lg/dag voor gehalten bij standaardbodem, organische stof = 10%):

 

Achtergrond-waarde

0,015 mg/kgds

Maxwonen

0,04 mg/kgds

MaxINDUSTRIE 

0,14 mg/kgds

LMW

2,0 mg/kgds

Dieldrin

7,59 x 10-9

[index 0,00]

2,01 x 10-8

[index 0,00]

7,02 x 10-8

[index 0,00]

1,0 x 10-6

[index 0,02]

Aldrin

8,92 x 10-9

[index 0,00]

2,38 x 10-8

[index 0,00]

8,33 x 10-8

[index 0,00]

1,19 x 10-6

[index 0,02]

Endrin

7,8 x 10-9

[index 0,00]

2,08 x 10-8

[index 0,00]

7,28 x 10-8

[index 0,00]

1,04 x 10-6

[index 0,01]

Tussen vierkante haken is de risico-index weergegeven.

Ter verduidelijking: de tweede kolom bevat achtereenvolgens de resultaten voor 0,015 mg/kgds dieldrin, 0,015 mg/kgds aldrin en 0,015 mg/kgds endrin.

NB. Voor de humane risico’s is er bij de drins een lineair verband tussen de concentratie in de bodem en de blootstelling: een 2 x zo hoge LMW levert bij eenzelfde bodemfunctie een 2 x zo hoog blootstellingsrisico op.

5.4Conclusie risicotoolbox

Voor een aantal situaties zijn in hoofdstuk 4 van deze Nota als toepassingseis voor grond en baggerspecie hogere Lokale Maximale Waarden (LMW) opgenomen dan de toepassingseisen volgens het generieke beleid. In dat geval schrijft het Besluit bodemkwaliteit voor, dat de gevolgen van deze LMW worden beoordeeld met behulp van een landelijk voorgeschreven risicomodel, de risicotoolbox.

Zone 5

De LMW in zone 5 leiden niet tot ecologische risico’s. Uit oogpunt van de ecologische risico’s blijft de bodem duurzaam geschikt voor het betreffende gebruik.

Voor de humane risico’s zijn lood en PAK kritische parameters bij de terreingebruiken ‘moestuin/ volkstuin’ en ‘wonen met tuin’. Voor lood wordt dit mede veroorzaakt doordat de risicotoolbox de blootstelling aan lood meerekent vanuit andere bronnen zoals luchtverontreiniging.

Voor de risico’s die voorvloeien uit het hergebruik van grond uit zone 5 blijft de eigenaar van het betreffend perceel verantwoordelijk. Zo kent een kinderspeelplaats of een moestuin hogere risico’s dan een verhard (parkeer)terrein. Bij gemeentelijke projecten wordt rekening gehouden met deze risicogevoelige functies.

De risicotoolbox berekent tevens een hoge risico-index voor kobalt. De hoge risico-index voor kobalt wordt echter veroorzaakt door modelmatige onzekerheden.

Zone 1 en 7 (deelgebieden BA07 en RA11)

De LMW in zones 1 en 7 leiden niet tot ecologische risico’s. Uit oogpunt van de ecologische risico’s blijft de bodem duurzaam geschikt voor het betreffende gebruik.

Voor zones 1 en 7 is alleen het bodemgebruik ‘ander groen, bebouwing, infrastructuur en industrie’ van toepassing. Bij dit bodemgebruik leiden de LMW niet tot humane risico’s. Uit oogpunt van de humane risico’s blijft de bodem duurzaam geschikt voor het betreffende gebruik.

Zone 9

Volgens de risicotoolbox kunnen de LMW voor drins in zone 9 ertoe leiden dat de bodem vanuit ecologisch oogpunt minder geschikt wordt. De LMW gelden echter alleen voor grond die al binnen dit gebied aanwezig is. In de praktijk zal het grondverzet dus niet tot een ecologische verslechtering leiden. De verontreinigingen zijn in dit gebied al in het milieu aanwezig en worden door het grondverzet enkel verplaatst.

De LMW voor drins in zone 9 leiden niet tot humane risico’s. Uit oogpunt van de humane risico’s blijft de bodem duurzaam geschikt voor het betreffende gebruik.

5.5Literatuurverwijzingen

  • 1.

    Ken uw (water)bodemkwaliteit, de risico’s inzichtelijk; Grontmij 1 september 2007.

  • 2.

    NOBO: Normstelling en bodemkwaliteitsbeoordeling. Onderbouwing en beleidsmatige keuzes voor de bodemnormen in 2005, 2006 en 2007. NOBO-2008-029. Grontmij Nederland BV, 12 september 2008.

  • 3.

    Landelijke referentiewaarden ter onderbouwing van maximale waarden in het bodembeleid; RIVM rapport 711701053, 2007.

NB: Voor PFAS wordt verwezen naar de bodemkwaliteitskaart PFAS van de betreffende gemeente

Bijlage 6 Schema: Meldingsplicht

afbeelding binnen de regeling

Bijlage 7 Schema: Toets melding Bbk

afbeelding binnen de regeling

Bijlage 8 Schema: Procedure bij aanvraag omgevingsvergunning voor het bouwen of afwijken van bestemmingsplannen

afbeelding binnen de regeling

Bijlage 9 Toelichting asbestbeleid

Om inzichtelijk te hebben waarop bepaalde beleidsmatige keuzes zijn gebaseerd, is het nuttig om meer te weten over asbest. Het is nuttig om te weten:

  • 1.

    wanneer asbest in de bodem kan worden verwacht3 ;

  • 2.

    welke normen en regelgeving er reeds over ‘asbest in grond’ bestaan 4 /5 ;

  • 3.

    welke risico’s de aanwezigheid van asbest met zich meebrengt en welke maatregelen je kunt treffen om deze weg te nemen of te verminderen6 ;

  • 4.

    hoe de GGD tegen asbest aankijkt1 en

  • 5.

    hoe voeren wij onderzoek uit naar asbest in de bodem.

1. Wanneer asbest in de bodem kan worden verwacht?

Asbest is een van nature voorkomende vezel van kristal. Asbest is direct na de oorlog en tot de jaren ’90 toegepast. Asbest werd gebruikt in gebouwen en woningen omdat het sterk, slijtvast, isolerend, brandwerend en goedkoop is. Asbestafval kon rond 1950 worden afgehaald bij fabrieken om bijvoorbeeld boerenpaden te verharden. Asbest wordt in de grond veelal ook aangetroffen in erf-, wegen- en puinverhardingen. Wit asbest (chrysotiel) is de meest toegepaste soort. Bruin asbest (amosiet) werd vooral gebruikt voor warmte-isolatie. Voor toepassingen die bestand zijn tegen zuren werd blauw asbest (crocidoliet) gebruikt. De risico's die asbest oplevert voor de gezondheid werden pas later bekend. Losgebonden asbest is vanaf 1983 vrijwel niet meer toegepast. De beroepsmatige toepassing en verkoop van alle soorten asbest is sinds 1 juli 1993 verboden. Sinds 2005 is het gebruik van alle soorten asbest verboden in de Europese Unie (EU).

Voorbeelden van asbesthoudende producten zijn:

  • -

    isolatieplaten bij kachels

  • -

    golfplaten op schuurtjes

  • -

    sommige plantenbakken en vensterbanken

  • -

    beschermingslagen voor plafonds

  • -

    ondergrondse gas- en waterleidingbuizen

  • -

    koppelingsplaten en remvoeringen van auto’s

  • -

    onderlagen van bepaalde soorten vloerzeil

  • -

    beschermringen bij lantaarnpalen

  • -

    sommige kitranden en/of –voegen in gebouwen

  • -

    bepaalde dakbedekking en gevelbeplating

In niet-hechtgebonden asbest is de binding van de vezels slecht tot zeer slecht, waardoor de kans op het vrijkomen van asbestvezels onder normale omstandigheden al aanzienlijk is. Hieronder vallen onder andere asbestkoord, spuitasbest, asbestkarton, asbesthoudend zachtboard (brandwerend board), vinylzeil met asbesthoudende onderlaag (Novilon) en pakkingsmaterialen (niet in kunststofgebonden).

Belangrijke oorzaken van asbest in de bodem zijn:

  • -

    ongecontroleerde stort, bijvoorbeeld bij sloop en verbouwingen;

  • -

    toepassing van asbesthoudend afval uit de asbestverwerkende industrie en

  • -

    asbesthoudend puin als wegverharding of -fundering (‘asbestwegen’);

  • -

    asbestverspreiding door brand, explosie, storm;

  • -

    ophoging van de bodem met grond die vermengd is met asbesthoudend materiaal.

De NEN 5707 geeft resoluut aan dat we asbest(houdend materiaal) in de bodem tegenkomen als sprake is van een puinbijmenging. Anderzijds stelt dezelfde NEN 5707 dat niet iedere bijmenging met puin een (vervolg)onderzoek noodzakelijk maakt. Daarnaast worden eerder beschreven asbesthoudende producten en niet-hechtgebonden asbestverdachte materialen als eventueel bodemvreemd materialen niet genoemd. Verduidelijking is dus gewenst.

Of puin daadwerkelijk asbestverdacht is, is onder andere afhankelijk van het type puin dat aanwezig is en het historisch gebruik van de locatie (bijvoorbeeld op welk moment het puin is geproduceerd dan wel in de bodem is terechtgekomen). De aanwezigheid van enig puin dient zodoende een denkproces in gang te zetten en kan zowel leiden tot een “asbestverdachte” of een “niet asbestverdachte” locatie.

In de praktijk zijn al veel gegevens verzameld over asbestanalyses. Niet altijd blijkt dat deze van toegevoegde waarde zijn. Een bodemverontreiniging met asbest (dus in de fijne fractie > 100 mg/kg ds) op een ‘alleen-voor-puin-verdachte locatie’ wordt doorgaans alleen vastgesteld als er ook zintuiglijk, asbesthoudend materiaal, is aangetroffen. Dezelfde stelling kan ook worden getrokken voor locaties waarop een gebouw of woonhuis staat/stond waarin asbesthoudend materiaal is verwerkt en voor locaties die ook anderszins verdacht zijn, zoals asbestverwerkende industrie.

Tot op heden is grond met name verdacht gebleken op de aanwezigheid van asbest(houdend materiaal) indien het is bijgemengd met ongebroken metselpuin en/of betonpuin (met name funderingspuin). Grond met ongebroken metselpuin blijkt met name verontreinigd te zijn met asbestcement plaatmateriaal (stukjes golfplaat, vlakke plaat, daklei en buis). In betonpuin (met name funderingspuin) komt incidenteel asbestcement voor in de vorm van asbestcementbuizen en -stelplaatjes. Grond met overige soorten bijmenging (ongebroken puin en/of puingranulaat, puin van asfalt, puin van klinkers en/of straatstenen) lijkt tot op heden niet of minder verdacht te zijn op de aanwezigheid van asbesthoudend materiaal.

Stedelijke ophooglagen (zonder bijmenging met bodemvreemd materiaal) is in eerste instantie dus niet verdacht op het voorkomen van asbest(houdend materiaal).

Een gedegen vooronderzoek conform NEN 5725 en NEN 5707 in combinatie met visuele waarnemingen tijdens het veldwerk is in eerste instantie dus afdoend om vast te stellen of een locatie of een partij grond verdacht is op asbest(houdend materiaal). De correcte beschrijving en motivatie over de mogelijke aanwezigheid van asbest in de bodem op basis van de historie en de boorprofielen en/of het monsternemingsformulier is daarbij van belang.

2. Normen en regelgeving

Vooralsnog zijn er alleen normen voor asbest in grond opgenomen in de Circulaire bodemsanering (hierin is een ‘protocol asbest’ opgenomen). De Circulaire is alleen van toepassing indien er sprake is van een bodemverontreiniging met asbest, waarbij asbest aanwezig is in een gehalte boven de interventiewaarde van 100 mg/kg d.s . gewogen (concentratie serpentijn + 10 x concentratie amfibool ). Onafhankelijk van het bodemvolume, is er dan sprake van een geval van ernstige verontreiniging en een saneringsplicht.

Voor meer zekerheid over de kwaliteit van de bodem adviseert TNO om grond of puin met een gemeten gehalte > 50 mg/kg ds gewogen asbest niet toe te passen bij gebruiksvormen waar sprake is van intensief gebruik, zoals bij woningbouw. TNO wijst hierbij op de specifieke kenmerken van asbest in de bodem waarbij het namelijk lastig is om betrouwbare metingen uit te voeren. Wil men een betrouwbaarheid ten aanzien van het voorspelde asbestgehalte in de grond realiseren van 95%, dan is het noodzakelijk om bij een waarde die tussen 50 en 100 mg/kg ligt een extra zorgvuldigheid in te bouwen.

De Circulaire is niet van toepassing op verontreinigingen met asbest die na 31 december 1992 zijn ontstaan in (water)bodem, grond en baggerspecie. Deze verontreinigingen dienen op basis van de zorgplicht gesaneerd te worden.

Indien de verontreiniging met asbest na 31 december 1992 is veroorzaakt en het zorgplichtbeginsel van artikel 13 van de Wbb van toepassing is, wordt de veroorzaker verplicht alle handelingen te nemen, die redelijkerwijs van hem kunnen worden gevergd, om de bodem te saneren en de directe gevolgen daarvan te beperken en zo veel mogelijk ongedaan te maken. Het maakt daarbij in principe niet uit of de verontreiniging is ontstaan binnen of buiten een inrichting. Nieuwe verontreinigingen binnen een vergunningplichtige inrichting vallen onder de zorgplicht van de Wm en die van buiten een inrichting onder de zorgplicht van de Wbb.

Bij een nieuwe verontreiniging buiten een inrichting is veelal sprake van een ongewoon voorval. Een ongewoon voorval is een gebeurtenis, die bij een normale gang van zaken niet zou hebben plaatsgevonden en waarbij de bodem is of dreigt te worden verontreinigd of aangetast en waarbij maximaal één jaar verstreken mag zijn sinds de melding van het voorval. Artikel 30, lid 1 van de Wbb is in dat opzicht dwingend naar het bevoegd gezag: Indien ten gevolge van een ongewoon voorval een geval van ernstige verontreiniging ontstaat of de bodem ernstig is of dreigt te worden aangetast, neemt het bevoegd gezag onverwijld de naar hun oordeel noodzakelijke maatregelen ten einde de oorzaak van de verontreiniging of aantasting weg te nemen en de verontreiniging of de aantasting en de directe gevolgen daarvan te beperken en zoveel mogelijk ongedaan te maken.

Indien een veroorzaker niet is aan te wijzen of niet duidelijk is of sprake is van een calamiteit of een ongewoon voorval (en dus of de verontreiniging (voor een deel) voor, op of na 31 december 1992 is veroorzaakt), hoeft niet te worden gestreefd om de verontreiniging zo veel mogelijk ongedaan te maken maar kan worden teruggegrepen op een functionele saneringsvariant. Eventueel kan worden volstaan met eerder beschreven maatregelen om risico’s tegen te gaan.

3. De risico’s van asbest

De algemene bevolking wordt tegenwoordig in geringe mate blootgesteld aan asbestvezels. Van nature komen in de buitenlucht 10 tot 20 asbestvezels per m3 voor. Asbestvezels zijn gevaarlijk indien je dagelijks wordt blootgesteld aan hoge concentraties. We hebben het dan over een veelvoud van het aantal vezels dat van nature voorkomt.

Asbest is meestal verwerkt in een ander materiaal. Dit is zogenaamd dragermateriaal, zoals cement. Wanneer het materiaal intact is, bestaat er vrijwel geen gevaar voor de gezondheid. Er treden pas gezondheidsrisico’s op wanneer losse vezels asbest ingeademd kunnen worden. De vezels die met het blote oog niet zichtbaar zijn, kunnen diep in de longen doordringen en kunnen op termijn bepaalde vormen van kanker veroorzaken. Meestal zitten er vele jaren tussen het inademen van vezels en het ziek worden (zo’n dertig tot veertig jaar). Asbestvezels in voedsel en in water leveren – voor zover nu bekend is – geen gevaar op voor de gezondheid. In de gewone buitenlucht bevinden zich (normaal gesproken) zo weinig vezels dat het gezondheidsrisico daarvan zeer klein is. Verspreiding via grondwater vindt eveneens niet plaats omdat de asbestvezels niet in grondwater oplossen. Effecten op het (bodem)ecosysteem zijn naar verwachting niet relevant.

Niet alle vezels kunnen ingeademd worden. Alleen vezels met een diameter kleiner dan 3 μm en een lengte kleiner dan 200 μm kunnen in de longen komen. Dit zijn de respirabele vezels. Ook onder normale omstandigheden, waarbij géén sprake is van activiteiten zoals graven, storten en zeven van bodemmateriaal en waarbij de (toplaag van de) bodem het grootste deel van het jaar vochtig is, kunnen er situaties zijn waarbij respirabele vezels vrijkomen.

Kortom: Als gevolg van het chemische en fysische karakter van asbest is er alleen sprake van een mogelijk gezondheidsrisico als er asbestvezels in de lucht vrijkomen. Er moet dus voorkomen worden dat vezels uit het dragermateriaal kunnen vrijkomen.

Een locatie valt in de categorie ‘géén onaanvaardbare risico’s’ als er geen kans op vezelemissie is omdat het bij het actuele gebruik niet mogelijk is om met de asbestbodemverontreiniging in contact te komen. Dit betekent dat alleen een beperkingenregistratie zal plaatsvinden op grond van artikel 55 Wet bodembescherming als sprake is van een geval van ernstige bodemverontreiniging (zie ‘normen en regelgeving’). Het bevoegd gezag Wet bodembescherming kan aanvullend daarop beheermaatregelen voorschrijven. Deze beheermaatregelen worden dan in de beschikking ‘ernst en (geen) spoed’ vastgelegd (zie ‘maatregelen om risico’s tegen te gaan’). Als de inrichting of het gebruik van de locatie verandert, dienen de locatiespecifieke risico’s opnieuw te worden beoordeeld.

De locatie valt in de categorie ‘onaanvaardbare risico’s’ als uit metingen blijkt dat de concentratie respirabele asbestvezels in de bodem hoger ligt dan de risicogrenswaarde van 10 mg/kg ds. (gewogen) en in voorkomende situaties de concentratie asbestvezels in huisstof hoger ligt dan 100 vezels/cm2 (waarschijnlijk zal deze laatste norm in de nieuwe circulaire anders zijn vastgesteld) Er dienen dan spoedig saneringsmaatregelen te worden getroffen op dat deel van de locatie waar sprake is van onaanvaardbare risico’s door de aanwezigheid van asbest in de bodem.

In de Circulaire wordt ook nog een ander criteria aangehaald voor de vaststelling van spoedeisendheid van een sanering op asbest. Het betreft hier het criterium voor asbestconcentraties in binnen- of buitenlucht. Wanneer het verwaarloosbaar risiconiveau (thans is dit bepaald op 1.000 vezels per m3 maar zal op advies van de Gezondheidsraad wellicht worden aangepast) wordt overschreden, is er volgens de Circulaire eveneens sprake van een locatie met een onaanvaardbaar risico, waarmee sanering spoedeisend is. Het VR-niveau is gesteld op één persoon per miljoen levenslang blootgestelde personen die bij een bepaalde concentratie kanker krijgt door asbest (mesothelioom of longkanker). De gezondheidsraad heeft in 2010 geadviseerd om de MTR- en VR-waarden voor chrysotiel ongeveer een factor 40, en voor amfibool asbest ongeveer een factor 30 lager te stellen dan de huidige MTR- en VR-waarden.

De risicogrens van 10 mg/kg d.s. (gewogen) voor respirabele asbestvezels in de bodem lijkt in tegenspraak met de interventiewaarde van 100 mg/kg d.s. (gewogen). In theorie zou er sprake kunnen zijn van een verontreiniging met meer dan 10 mg/kg d.s. aan respirabele asbestvezels, maar toch een totaalconcentratie aan asbest onder de interventiewaarde. Uit onderzoek dat TNO de laatste tien jaar heeft uitgevoerd blijkt echter dat zelfs voor de meest ‘losse’ niet- hechtgebonden asbest (vrijwel ongebonden asbest) het aandeel aan respirabele vezels nooit meer zal zijn dan 5-10% (zie RIVM-rappor 711701034/2003). Dit betekent dat bij een asbestconcentratie in de grond van 100 mg/kg d.s. de concentratie aan respirabele vezels nooit meer zal zijn dan 5 – 10 mg/kg d.s. Niet bekend is of dat inzicht anno 2011 nog steeds hetzelfde is.

Verder is bekend dat zolang het asbest in de bodem vastzit, er geen gezondheidsrisico’s zijn omdat men dan geen losse vezels kan inademen. Wanneer de bodem wordt omgewoeld, de bodem droog is en het waait, kunnen asbestvezels in de lucht vrijkomen. In de Circulaire is gesteld dat dit alleen gebeurt bij hecht- en niet-hechtgebonden asbest in de grond in gehaltes van respectievelijk > 1000 en > 100 mg/kg ds. Daarom bestaat er door asbest in de grond zelden een te hoge blootstelling aan asbestvezels in de lucht.

Maatregelen om risico’s van asbest in de bodem tegen te gaan kan inhouden dat:

  • -

    de bodem wordt nathouden én

  • -

    de bodem zo min mogelijk mag worden betreden én

  • -

    de bodem niet mag worden bewerkt of

  • -

    de bodem wordt afgedekt. Een bedekking met graszoden, of een verharding met tegels, klinkers etc. zorgen voor voldoende bescherming.

Op grond van het bovenstaande kan worden geconcludeerd dat de structuur van de toplaag en het bodemgebruik van invloed is op het kunnen vrijkomen van asbestvezels vanuit de bodem. Bij dichte vegetatie en een minder intensief bodemgebruik is het vrijkomen van asbestvezels naar de lucht zeer onwaarschijnlijk.

4. De GGD’en

Er lijkt een discrepantie te bestaan tussen de beoordeling van het locatiespecifieke risico volgens de Circulaire bodemsanering en het daarin opgenomen protocol asbest en de conclusies die worden getrokken door de GGD over het risico bij een bepaalde locatie en de aanbevelingen die worden gedaan. Zo kan in sommige situaties volgens de Circulaire de conclusie worden getrokken dat er geen onaanvaardbare risico’s zijn (waarmee sanering niet spoedeisend is), terwijl de GGD wel maatregelen of aanvullend onderzoek adviseert.

Uitgangspunt van de GGD is dat blootstelling aan asbestvezels zoveel als redelijkerwijs mogelijk moet worden voorkomen. Taken van de GGD bij een bodemverontreiniging met asbest zijn het beoordelen van de kans op blootstelling, het maken van een risicobeoordeling, het adviseren over maatregelen en over aanvullend onderzoek, het adviseren over risicocommunicatie en het geven van informatie over asbest in bodem en gezondheid.

De risicobeoordeling van de GGD is met name bedoeld om het risico voor betrokkenen inzichtelijk te maken. Bij de aanbevelingen van de GGD is het uitgangspunt dat onnodige blootstelling aan een kankerverwekkende stof, zoals asbest, niet gewenst is. Bijvoorbeeld: bij de aanwezigheid van zichtbare asbestdeeltjes zal de GGD adviseren deze via handpicking te laten verwijderen

5. Het uitvoeren van bodemonderzoek op asbest

De noodzaak voor een onderzoek op asbest volgt vanuit:

  • -

    de Wet bodembescherming (Wbb) als sprake is van een ‘ongewoon voorval waarbij mogelijk asbestvezels zijn vrijgekomen’ of als het voornemen bestaat tot het verrichten van handelingen in of met grond die (mogelijk) besmet is met asbest(houdend materiaal);

  • -

    het Besluit bodemkwaliteit (Bbk) als er grond wordt toegepast die verdacht is op de aanwezigheid van asbest(houdend materiaal);

  • -

    de Arbeidsomstandighedenwet. Op grond van ARBO-eisen is het gewenst dat in elke melding of rapportage over grond waarin handelingen worden verricht een conclusie is getrokken over de mogelijke aanwezigheid van asbest(houdend materiaal) en indien aanwezig, over de risico’s.

Onderzoek naar asbest(houdend materiaal) gebeurd stapsgewijs.

Een QuickScan in het Bodem Informatie Systeem kan uitwijzen, dat reeds voldoende onderzoek heeft plaatsgevonden op asbest in de bodem. Verder onderzoek op asbest is dan uiteraard niet nodig.

De NEN 5707 (Bodem – Inspectie, monsterneming en analyses van asbest in bodem en partijen grond, mei 2003) beschrijft een methode voor de bepaling van het gehalte aan asbest in de bodem en in partijen grond. In de norm worden drie onderzoeksfasen beschreven: vooronderzoek, verkennend onderzoek en nader onderzoek.

Het vooronderzoek heeft als doel om op basis van verzamelde (historische) informatie over de locatie een onderzoekshypothese op te stellen over de aard en ruimtelijke verdeling van asbest in de bodem. Als er concrete aanwijzingen zijn voor mogelijke bodembelastende activiteiten en/of als uit

het locatiebezoek blijkt dat de bodem is bijgemengd met asbest(verdacht materiaal), dan wordt de

locatie als “verdacht” gekarakteriseerd. Zijn er geen aanwijzingen voor bodembelastende activiteiten en blijkt tevens uit het locatiebezoek dat de bodem niet is bijgemengd met asbest(verdacht materiaal), dan wordt de aanname “onverdacht” gesteld. Het is dan niet per definitie noodzakelijk om een verkennend onderzoek naar asbest uit te voeren. Om een verkennend onderzoek achterwege te kunnen

laten moet, in aanvulling op het locatiebezoek, tijdens het vooronderzoek ook een visuele inspectie van het maaiveld zijn uitgevoerd, waarbij geen asbest(verdacht materiaal) is waargenomen. Indien het verkennend onderzoek achterwege blijft kan slechts worden vastgesteld dat de locatie “niet asbestverdacht” is.

Als uit het vooronderzoek asbest en het locatiebezoek blijkt dat de locatie, of een duidelijk definieerbaar deel daarvan, asbest bevat, kan het verkennend onderzoek asbest worden overgeslagen en kan meteen een nader onderzoek asbest worden uitgevoerd.

Het verkennend onderzoek heeft als doel om de in het vooronderzoek gestelde hypothese met een relatief geringe onderzoeksinspanning te verifiëren. Het verkennend onderzoek asbest geeft uitsluitsel over de aanwezigheid van grotere hoeveelheden hechtgebonden en niet-hechtgebonden asbest zolang dit voorkomt in asbesthoudende materialen. Het verkennend onderzoek geeft geen uitsluitsel over de aanwezigheid van vrije asbestvezels. De conclusie dat in en/of op een locatie “geen asbest is aangetoond” kan echter pas worden getrokken wanneer visueel geen asbestverdacht materiaal wordt waargenomen en wanneer bij de analyse van grondmonsters geen analytisch aantoonbaar gehalte aan asbest wordt gevonden. Om te voorkomen dat men deze verificatiestap overslaat om niet te snel hoeven te grijpen naar het nader onderzoek, is het beter om te stellen dat de norm van 10 mg/kg d.s. gewogen (concentratie serpentijn + 10 x concentratie amfibool) niet mag worden overschreden. Tot dit gehalte aan asbest in de bodem mag worden gesproken van een Verwaarloosbaar risico. In de beleidsbrief wordt dit gehalte ook beschouwd als de landelijke achtergrondwaarde.

Het doel van het nader onderzoek is het vaststellen van het gemiddelde gehalte aan asbest per ruimtelijke eenheid (RE = 1.000 m2) en in tweede instantie het in detail vaststellen van de omvang van de verontreiniging.

Voor het bepalen van de locatiespecifieke humane risico’s, onafhankelijk van het bodemgebruik, is het aandeel aan respirabele asbestvezels in de bodem van belang. In de NEN 5707 worden respirabele vezels “vrije asbestvezels” genoemd en gedefinieerd als asbestvezels met een lengte kleiner dan 100 μm die niet zijn ingesloten in een matrix.

Tussen de definities van “respirabele vezels” (RIVM) en “vrije asbestvezels”(NEN 5707) bestaat dus een verschil in de lengte van de asbestvezels (200 μm en 100 μm). Strikt genomen moeten vezels met een lengte tussen 100 μm en 200 μm ook tot de respirabele vezels worden gerekend. Het aandeel aan deze grote vezels in de grond is echter minimaal, zodat het voor de bepaling van de concentratie respirabele vezels in de meeste gevallen geen verschil zal uitmaken of vezels tot 100 μm of tot 200 μm worden gemeten.

Voor de beoordeling van het risico op blootstelling bij asbest in de bodem is het van belang om op basis van de NEN 5707 een overzicht te krijgen van:

  • -

    de lokale situatie: de aanwezigheid van nabij gelegen woningen, de toegankelijkheid van de locatie of het gebied voor derden;

  • -

    het vroegere en huidige bodemgebruik/bestemming van de locatie of het gebied. Tevens is hierbij het bodemgebruik van de directe omgeving van belang;

  • -

    de mogelijke oorzaken van de verontreiniging: de bron van de verontreiniging en de wijze waarop de verontreiniging in de bodem terecht is gekomen;

  • -

    de plaatsen/gebieden waar de bodem is begroeid, bebouwd of afgedekt, inclusief type vegetatie (gras, struiken, bomen) en type afdekking (zand, grind, tegels, beton, asfalt);

  • -

    de ruimtelijke verdeling (verspreidingspatroon): de omvang en plaats(en) van voorkomen van de verontreiniging en de diepte (bodemlaag) waarin de asbestverontreiniging voorkomt;

  • -

    de aard van de verontreiniging: de typen asbesthoudend materiaal, de soorten asbest, het gehalte aan asbest in de aangetroffen materialen, de mate van hechtgebondenheid en de verweringsgraad van de aangetroffen materialen;

  • -

    de verontreiniginggraad: het gehalte aan (visueel detecteerbaar) asbest op en nabij het maaiveld per (deel)locatie, de concentratie per zeeffractie, de concentratie chrysotielasbest en amfiboolasbest, de concentratie hechtgebonden asbest en niet-hechtgebonden asbest, de concentratie respirabele vezels en de totale concentratie asbest.

Hoewel niet in de Circulaire opgenomen, verdient het aanbeveling om de concentratie respirabele vezels in de bodem al in stap 1 te bepalen, vooral indien een snelle beoordeling van het locatiespecifieke risico gewenst is (bijvoorbeeld bij onrust onder omwonenden). Hiermee wordt een extra onderzoeksstap en daarmee vertraging in de risicobeoordeling voorkomen. Hierbij is het wel van belang dat de concentratie respirabele vezels wordt bepaald in de relevante bodemlaag (actuele contactzone).

Het gehalte aan asbest in de waterbodem en baggerspecie wordt bepaald conform het protocol Nederlandse Technische Afspraak (NTA) 5727 – Monsterneming van asbest in waterbodem en baggerspecie.

Het gehalte aan asbest in puingranulaat wordt bepaald conform de NEN 5897. Bij de beoordeling of voor onderzoek naar asbest de NEN 5707 of de NEN 5897 moet worden gebruikt, ligt de grens bij 20% puin. Het vreemde is dat in de Circulaire bodemsanering is opgenomen dat pas bij een percentage bodemvreemde materialen van meer dan 50% de betreffende bodemlaag niet meer als bodem wordt aangemerkt. De leemte tussen 20% en 50% moet dus beter worden ingevuld.

De onderzoeksstrategieën van de NEN 5897 en de NEN 5707 zijn niet wezenlijk verschillend van elkaar. Dit geldt ook voor de onderzoeksinspanning en de monsteraantallen. Het enige verschil is dat men voor monstername conform de NEN 5707 erkend moet zijn volgens protocol 2018. Voor partijkeuringen asbest in grond geldt een erkenningsplicht volgens protocol 1001. Voor grond met een percentage bodemvreemd materiaal tussen de 20% en 50% wordt daarom voorgesteld om die te onderzoeken conform de NEN 5707. Indien het percentage bodemvreemd materiaal moeilijk is in te schatten kan, in de afweging welke NEN-norm te hanteren, de gebruiksfunctie van de locatie doorslaggevend zijn. Voor lagen die fungeren als verharding, stabilisatie en/of fundering voor percelen, wegen en erven wordt de NEN 5897 gebruikt.

Bijlage 10 Begrippenlijst

Bagger(specie)

Mengsel van minerale bestanddelen, organische stof en water dat vrijkomt bij het baggeren van (delen van) de waterbodem. In verschillende juridische regelingen worden verschillende definities voor baggerspecie gehanteerd.

Bodemkwaliteit

De bodemkwaliteit in een bepaald gebied is de verdeling van gehalten in een gebied. Deze verdeling kan worden gekwantificeerd door statistische parameters (gemiddelde, percentielwaarden). Zie ook de bodemkwaliteitskaart.

bodemkwaliteitskaart

Kaart waarop zones met gelijke gebiedseigen chemische bodemkwaliteit staan aangegeven.

Bodemkwaliteitsklasse

In het Besluit bodemkwaliteit worden bodemkwaliteitszones afhankelijk van de gemiddelde kwaliteit ingedeeld in één van de drie onderscheiden bodemkwaliteitsklassen:

  • Klasse Landbouw/natuur

  • Klasse wonen

  • Klasse industrie

Bij de toetsmethodiek voor Landbouw/natuur wordt uitgegaan van een staffel voor het aantal toegestane overschrijdingen van de functiewaarden. Voor de klasse Wonen is ook een aanvullende toetsing van toepassing.

Klasse Landbouw/natuur (achtergrondwaarde – AW2000):

  • Alle verontreinigingen voldoen aan de achtergrondwaarden (AW2000), met uitzondering van een aantal overschrijdingen, zie tabel 2.4 van de bodemkwaliteitskaart;

  • De overschrijding mag maximaal twee maal de norm voor de klassegrens achtergrondwaarden (AW2000) bedragen;

  • Elke overschrijding is lager dan de norm voor klassegrens Wonen (exclusief nikkel en PCB).

Klasse wonen:

  • Alle verontreinigingen voldoen aan de klassegrens Wonen, met uitzondering van een aantal overschrijdingen, zie tabel 2.4 van de bodemkwaliteitskaart;

  • De overschrijding mag maximaal de norm voor de klassegrens Wonen plus de norm voor de klassegrens achtergrondwaarden (AW2000) bedragen, exclusief nikkel;

  • De overschrijding van nikkel mag maximaal de norm voor de klassegrens Industrie bedragen.

Klasse industrie:

  • Als de indeling niet leidt tot de indeling in klasse Wonen of achtergrondwaarden (AW2000) wordt de bodemkwaliteit ingedeeld in de klasse Industrie.

Bodemkwaliteitszone

Deel van een beheergebied waarvoor geldt dat er sprake is een zelfde gebiedseigen bodemkwaliteit, waarbij zowel de verwachtingswaarde als de mate van variabiliteit van belang zijn. De spreiding van gehalten binnen een bodemkwaliteitszone is relatief laag. Een bodemkwaliteitszone is in drie richtingen begrensd: X, Y en Z (dus ook diepte).

Bijzondere omstandigheden

Voor een binnen een bodemkwaliteitszone liggend gebied geldt dat er sprake is van bijzondere omstandigheden, indien er voor dat gebied een afwijkende verwachtingswaarde geldt ten opzichte van de verwachtingswaarde van de betreffende bodemkwaliteitszone. Te denken valt aan verdachte locaties, onderzochte locaties, locaties waar een sanering heeft plaatsgevonden, e.d. Ook beschermde gebieden zoals bijvoorbeeld voor de ecologie, archeologie, aardkundige waarden, cultuurhistorie vallen onder de bijzondere omstandigheden.

Deelgebied

Deel van een beheergebied waarvoor geldt dat dit op eenduidige wijze kan worden gekarakteriseerd door middel van de voor het beheergebied geldende onderscheidende kenmerken. In tegenstelling tot de bodemkwaliteitszone is er voor het deelgebied nog geen toetsing uitgevoerd of het daadwerkelijk een bodemkwaliteitszone is.

Diffuse bodemverontreiniging

Een verontreiniging, die in de meeste gevallen niet kan worden teruggevoerd op één of enkele specifieke bronnen, maar door vele bronnen over een grote oppervlakte is veroorzaakt gedurende een langere periode (meer dan 50 jaar). Kenmerkend voor diffuse bodemverontreiniging is verder dat streef/interventiewaardecontouren niet of moeilijk kunnen worden bepaald en dat het zich op grotere oppervlakten voordoet.

Grond

Het geheel van bestanddelen van de aardbodem van natuurlijke oorsprong, dat wil zeggen een mengsel van gesteente en mineraalfragmenten vermengd met organische stof, niet ontstaan door menselijk handelen, dat door ontgraven is vrijgekomen uit de bodem. Onder dit begrip vallen onder andere: zand, veen, klei en löss. Ook verontreinigde grond die is gereinigd en ontwaterde of gerijpte baggerspecie worden als grond beschouwd. Grond die is vermengd met bodemvreemd materiaal kan, afhankelijk van de per situatie toelaatbare hoeveelheid, eveneens als grond worden gedefinieerd. Uitgangspunt hierbij is dat de fysische kwaliteit van de bodem, uitgedrukt in bodemvreemd materiaal, niet mag verslechteren.

Grondwaterbeschermingsgebied

Een in de Provinciale Milieu Verordening van Zuid-Holland aangewezen gebied, waarvoor een bijzonder beschermingsniveau geldt vanwege de bescherming van de kwaliteit van het grondwater met het oog op de drinkwaterwinning.

Interventiewaarde

Wanneer een gemeten gehalte hoger is dan de interventiewaarde wordt gesproken over een sterke verontreiniging of sterk verhoogd gehalte. De interventiewaarden zijn vastgelegd in de Circulaire bodemsanering , in werking getreden op 1 juli 2013

Niet gezoneerd deelgebied

Deelgebieden kunnen worden gezoneerd wanneer er voldoende waarnemingen zijn om te voldoen aan de eisen uit de Richtlijn bodemkwaliteitskaarten. Wanneer er onvoldoende waarnemingen zijn, kan de actuele milieuhygiënische bodemkwaliteit van het gebied niet worden bepaald en wordt het deelgebied niet gezoneerd. Een niet gezoneerd deelgebied kan ook ontstaan wanneer de gemeente er bewust voor kiest een gebied niet op te nemen in de bodemkwaliteitskaart. (zie ook: Uitgesloten gebied)

NEN5740 (Nederlandse Eindnorm 5740)

Norm van het Nederlands Normalisatie Instituut in Delft die beschrijft op welke wijze een verkennend bodemonderzoek moet worden uitgevoerd.

NEN5707 (Nederlandse Eindnorm 5707 Bodem – Inspectie, monsterneming en analyse vanasbest inbodem)

Norm van het Nederlands Normalisatie Instituut in Delft waarin een methode voor de bepaling van het gehalte aan asbest in de bodem en partijen grond wordt beschreven.

NEN5725 (Nederlandse Eindnorm 5725)

Norm van het Nederlands Normalisatie Instituut in Delft die de werkwijze voor het uitvoeren van een vooronderzoek beschrijft.

Nota Bodembeheer

Document behorende bij de bodemkwaliteitskaart waarin de volgende aspecten aan de orde komen:

  • één of meerdere kaarten met de begrenzing van het bodembeheergebied en de bodemfuncties

  • een (water)bodemkwaliteitskaart;

  • een toelichting op de maatschappelijke opgave en het grondverzet en de verwachte ruimtelijke ontwikkelingen in de toekomst;

  • de Lokale Maximale Waarden, inclusief motivatie en de resultaten van de risicotoolbox;

  • (indien van toepassing) De maximale gewichtspercentage bodemvreemd materiaal inclusief onderbouwing en motivatie.

Gelet op het meersporenbeleid wordt voor Barendrecht en Ridderkerk in de Nota Bodembeheer niet enkel het beleid ten aanzien van hergebruik van grond beschreven, maar, daar waar nuttig, ook het bodembeleid voor de uitvoering van de bevoegdheden op grond van andere wettelijke sporen.

Ontgravingskaart

De ontgravingskaart geeft de kwaliteit aan van de eventueel te ontgraven grond op een niet voor bodemverontreiniging verdachte locatie. De ontgravingskwaliteit is gebaseerd op de gemiddelde gehalten van een zone en getoetst aan de toetsingswaarden uit het Besluit bodemkwaliteit. De bodemkwaliteitszones kunnen vallen in de ontgravingsklassen Landbouw/natuur (achtergrondwaarden -AW2000), Wonen, Industrie of niet-toepasbaar. Bij de toetsmethodiek voor Landbouw/natuur wordt uitgegaan van een staffel voor het aantal toegestane overschrijdingen van de functiewaarden.

Klasse Landbouw/natuur (achtergrondwaarde – AW2000):

  • alle verontreinigingen voldoen aan de achtergrondwaarden (AW2000), met uitzondering van een aantal overschrijdingen;

  • de overschrijding mag maximaal twee maal de norm voor de klassegrens achtergrondwaarden (AW2000) bedragen;

  • elke overschrijding is lager dan de norm voor klassegrens Wonen (exclusief nikkel en PCB).

Klasse Wonen

  • de verontreinigingen niet voldoen aan de klasse Landbouw/natuur en de norm voor klassegrens Wonen wordt niet overschreden.

Klasse Industrie

  • de norm voor klassegrens Wonen wordt overschreden;

  • de norm voor klasse grens Industrie wordt niet overschreden.

Klasse Niet toepasbaar

  • de norm voor klassegrens Industrie wordt overschreden.

Percentiel/percentielwaarde

Waarde waar beneden een bepaald percentage van de waarnemingen gelegen is. Bijvoorbeeld 90- percentiel: 90% van de waarnemingen ligt beneden deze waarde.

Potentiele risico’s

Als een geval van ernstige verontreiniging is vastgesteld dan is er sprake van een potentieel risico dat aanleiding geeft tot een vorm van saneren of beheren.

Toepassingskaart

Bij de toepassingskaart wordt gekeken naar de vastgestelde bodemkwaliteit en de (toekomstige) functie van de bodem. Op basis van deze dubbele toets, waarbij de strengste toets doorslaggevend is, wordt aan elke zone de toepassingseis vastgesteld waaraan de toe te passen grond of baggerspecie aan moet voldoen.

Toetsingswaarden Besluit bodemkwaliteit

Om een bodemkwaliteitszone in te delen in een bodemkwaliteitsklasse moet een toetsing plaatsvinden aan de gestelde normen uit het Besluit en de Regeling bodemkwaliteit. Voor het toepassen van grond of baggerspecie op of in de bodem en voor het verspreiden van baggerspecie over het aangrenzende perceel zijn dit (voor standaardbodem in mg/kg ds):

Uitbijter

Waarnemingen in het gegevensbestand die niet voldoen aan het patroon dat door de andere waarnemingen is gevestigd. De verhoogde gehalten zijn het gevolg van duidelijk aantoonbare menselijke activiteiten: puntverontreinigingen, verdachte locaties, typefouten.

Uitgesloten/Uitgezonderd gebied

Uitgesloten gebieden zijn terreinen die op beleidsmatige grond niet kunnen worden opgenomen in de bodemkwaliteitskaart of niet voldoen aan de minimumeisen uit de Richtlijn bodemkwaliteitskaarten.

Voorbeelden zijn o.a. terreinen waar de gemeente niet het bevoegd gezag voor het Besluit bodemkwaliteit is, zoals op terreinen die in het beheer zijn van Rijkswaterstaat en terreinen waar sprake is van een sanering of verontreiniging door een locale activiteit.

Variabiliteit

Mate waarin de gehalten binnen een bodemkwaliteitszone varieert.

Variatiecoëfficiënt

Maat voor de spreiding in gehalten (standaarddeviatie gedeeld door het gemiddelde).

Waterwingebied

Een in de Provinciale Milieu Verordening Zuid-Holland aangewezen gebied, waarvoor een bijzonder

beschermingsniveau geldt vanwege de bescherming van de kwaliteit van het grondwater met het oog op de drinkwaterwinning.

Bijlage 11 Formulier 'Toets herkomst' t.b.v. vrij grondverzet

GEGEVENS HERKOMSTLOCATIE

Adres

 

Postcode en plaats

 

Kadastrale gegevens

Gemeente:

Nummer:

Sectie:

Naam eigenaar

 

Adres eigenaar

 

Postcode en plaats

 

Telefoonnummer

 
 

Diepte ontgraving

□ 0,0 - 0,5 meter vanaf maaiveld

□ 0,5 - 3,0 meter vanaf maaiveld

□ anders, namelijk meter vanaf maaiveld

Kwaliteitsklasse volgens bodemkwaliteitskaart

(ontgravingskaart)

□ achtergrondwaarde

□ wonen

□ industrie

Wat is het huidig gebruik van de locatie?

 

Wat is het voormalig gebruik van de locatie?

 

Is op de locatie sprake van een geval van bodemverontreiniging waarvoor de provincie c.q. een aangewezen gemeente het bevoegd gezag is?

□ geen Wbb locatie (of niet ernstig)

□ Wbb locatie (ernstig), Wbb-code:

□ onbekend

Is er op de locatie een bedrijf gevestigd (geweest)?

□ nee

□ ja, namelijk

□ onbekend

Is/zijn er op de locatie gedempte sloten aanwezig?

□ nee

□ ja, dan locatie aangeven op tekening

□ onbekend

Zijn er op de locatie opslagtanks en/of leidingen voor vloeibare brandstof aanwezig (geweest)?

□ nee

□ ja, dan locatie aangeven op tekening

□ onbekend

Hebben er calamiteiten, morsingen of lekkages van vloeistoffen plaats gevonden?

□ nee

□ ja, dan locatie aangeven op tekening

□ onbekend

Is de locatie in het verleden opgehoogd?

□ nee

□ ja, met:

Zo ja, dan locatie aangeven op tekening

□ onbekend

Zijn er opstallen met asbesthoudend materiaal aanwezig of gesloopt of is er in het verleden asbesthoudend materiaal aanwezig geweest?

□ nee

□ ja, dan locatie aangeven op tekening

□ onbekend

Is op de locatie bodemonderzoek verricht?

□ nee

□ ja, dan locatie aangeven op tekening

□ onbekend

GEGEVENS HERKOMSTLOCATIE (vervolg)

Is op de locatie een verharding aanwezig?

□ nee

□ ja, namelijk

□ tegels/klinkers

□ beton

□ asfalt

□ puin/slakken

□anders, namelijk

Is er asbestverdacht materiaal waarneembaar op het maaiveld?

□ nee

□ ja, namelijk

□ onbekend

Vinden er op naastgelegen percelen activiteiten plaats (of hebben plaatsgevonden) die tot bodemverontreiniging op de herkomstlocatie kunnen leiden?

□ nee

□ ja, namelijk

□ onbekend

Is er andere informatie beschikbaar met betrekking tot mogelijke bodemverontreiniging?

□ nee

□ ja, namelijk

Eventuele opmerking(en)

……………………………………………………………………………………………………………..……………………………………………………….

……………………………………………………………………………………………………………..……………………………………………………….

……………………………………………………………………………………………………………..……………………………………………………….

……………………………………………………………………………………………………………..……………………………………………………….

……………………………………………………………………………………………………………..……………………………………………………….

……………………………………………………………………………………………………………..……………………………………………………….

Naam:

Datum:

Handtekening:

Bijlage 12 Bepaling veiligheidsklassen voor werken in en met verontreinigde bodem

afbeelding binnen de regeling

NB: De PAK- en PFAS concentraties zijn dermate laag dat deze geen invloed hebben op de veiligheidsklasse.

afbeelding binnen de regeling

NB: De PAK- en PFAS concentraties zijn dermate laag dat deze geen invloed hebben op de veiligheidsklasse.


Noot
1

lood: enigszins afwijkende waarden (540 in plaats van 530 mg/kgds en 214 in plaats van 210 mg.kgds)

Noot
2

Voor de humane risico’s van de metalen zijn de uitkomsten in het algemeen niet afhankelijk van de ingevoerde waarden voor lutum en humus

Noot
3

de GGD-richtlijn ‘asbest in de bodem en gezondheid’, opgesteld door het RIVM met kenmerk 609330003 uit 2007

Noot
4

de ”Circulaire bodemsanering 2009, Staatscourant 1 april 2009, nummer 67

Noot
5

het advies van de Gezondheidsraad van 3 juni 2010 aan VROM en SZW over de herziening van risicowaarden voor asbest

Noot
6

de “Beleidsbrief asbest in bodem, grond en puingranulaat’ van het ministerie van VROM uit 2004