Regeling vervallen per 01-04-2026

Beleidsregel voor evenementen tot 2024 (een nieuwe aanpak)

Geldend van 16-06-2020 t/m 31-03-2026

Intitulé

Beleidsregel voor evenementen tot 2024 (een nieuwe aanpak)

Voorwoord

Emmen is een sterke gemeente. Klaar voor de toekomst en een prachtige plek om te wonen, te werken en te leven. Samen zetten we ons in om de gemeente nog mooier en krachtiger te maken, zodat Emmen zich duidelijk onderscheidt van andere regio's en steden. Emmen blijft op die manier aantrekkelijk voor bewoners, ondernemers, studenten en bezoekers.

Evenementen helpen om stad en dorpen leefbaarder te maken. Ze brengen mensen samen in de binnenstad, een wijk of een dorp. Ze zorgen voor saamhorigheid, levendigheid en vermaak voor jong en oud. Evenementen zijn ook een extra reden voor Emmenaren om trots te zijn op hun gemeente. Die trots dragen we uit en zo zetten we Emmen samen op de kaart, in de regio, in de provincie en in Nederland.

Een evenement is alleen een feest als er respect is voor alle gebruikers. Want een evenement is in veel gevallen merkbaar en hoorbaar in de directe omgeving. Dat vraagt om het maken van goede afspraken met elkaar. Samenleven in een stad of dorp betekent dat we voldoende rekening houden met elkaars belangen, hoe ver die soms ook uiteenlopen.

Met dit nieuwe evenementenbeleid laten we zien wat we belangrijk vinden bij het organiseren van evenementen en we brengen een afgewogen balans aan tussen de belangen van alle betrokkenen. Omwonenden mogen erop rekenen dat de gemeente voor, tijdens en na een evenement rekening houdt met hun belangen. Bewoners en bezoekers mogen erop vertrouwen dat de gemeente Emmen bestaat uit een levendige stad en levendige dorpen waar mensen elkaar tijdens evenementen graag ontmoeten. Organisatoren van evenementen kunnen rekenen op een gezonde Emmense evenementenmarkt met ruimte voor kwaliteit en creativiteit. En Emmense ondernemers zullen ervaren dat de gemeente hen volop ruimte geeft om mee te profiteren van de extra reuring die evenementen met zich meebrengen.

We vertrouwen erop dat het nieuwe evenementenbeleid aan alle partijen de nodige houvast biedt. Dan blijft Emmen een gezellige, dynamische en bruisende gemeente waar we te allen tijde elkaars belangen respecteren.

Het college van burgemeester en wethouders

Inhoudsopgave

Voorwoord

Korte samenvatting

  • 1.

    Een nieuw evenementenbeleid

    • -

      Doel van de regels

    • -

      Uitgangspunten van het evenementenbeleid

  • 2.

    Wettelijk kader

    • -

      Een evenement volgens de APV

    • -

      Vergunningplicht

  • 3.

    Melding of vergunning

    • -

      Categorie A - kleine evenementen

    • -

      Categorie B - middelgrote evenementen

    • -

      Categorie C - grote evenementen

    • -

      Stroomschema Melding of Vergunning

  • 4.

    Vergunning en evenementenkalender

    • -

      Twaalf weken van tevoren

    • -

      Vóór 1 november van het voorafgaande jaar

    • -

      Evenementenkalender

    • -

      Tussentijds een groot evenement aanmelden

    • -

      Voorrangsregeling kleine evenementen

    • -

      Meer aanvragen voor dezelfde locatie/data

    • -

      Uitzondering

  • 5.

    Eisen aan een organisator

  • 6.

    Locatieprofielen

    • -

      Voorkomen geluidsoverlast

    • -

      Aantal evenementen per locatie

  • 7.

    Geluidsnormering evenementen

    • -

      Categorie A - kleine evenementen

    • -

      Categorie B - middelgrote evenementen

    • -

      Categorie C - grote evenementen

    • -

      Eindtijden

  • 8.

    Financiële ondersteuning

    • -

      Grote evenementen die de regionale identiteit versterken

    • -

      Regionale evenementen

    • -

      Evenementen op dorpsniveau of wijk- en buurtniveau

  • 9.

    Veiligheid

    • -

      Veiligheidsplan en calamiteitenplan

    • -

      Risico-inventarisatie

    • -

      Toezicht door of namens de organisator

    • -

      Preventie en toezicht

    • -

      Drugs en lachgas

  • 10.

    Toezicht en handhaving

    • -

      Sancties

  • 11

    Duurzaamheid

    • -

      Afval

    • -

      Plastic

    • -

      Ballonnen

    • -

      Aggregaten

    • -

      Vuurwerk

Bijlagen

  • -

    Vergunningprocedure

  • -

    APV gemeente Emmen, afdeling 7 Evenementen

Korte samenvatting

De gemeente Emmen voert vanaf 2020 een nieuw evenementenbeleid: vitaal, ondernemend, vernieuwend, met cultureel lef en gericht op participatie. We hebben een voorkeur voor evenementen die aansluiten bij deze kernbegrippen.

Voor een goed, veilig en prettig verloop van de evenementen stellen we regels en richtlijnen op. Maar de regels van het evenementenbeleid zijn vooral een hulpmiddel. Wat we eigenlijk willen, is dat de organisator de bedoeling van de regels onderschrijft, deze vertaalt naar een optimale inzet van capaciteit en middelen en de regels/afspraken professioneel en ruimhartig uitvoert. Dezelfde instelling verwachten we van leveranciers, medewerkers, bezoekers, omwonenden en alle andere betrokkenen. Veiligheid en het voorkomen van overlast staan daarbij voorop. De gemeente controleert of de gemaakte afspraken worden nagekomen. Het onderlinge vertrouwen bepaalt hoe intensief de controles zijn. Niet nakomen van afspraken door de organisator leidt tot sancties en tot meer controles bij volgende evenementen.

De organisator draagt de volledige verantwoordelijkheid voor alle aspecten van een evenement. Voor, tijdens en na het evenement is de organisator te alle tijden bereikbaar en aanspreekbaar voor de gemeente. Ook is er volop vooroverleg zodat de uitgangspunten van het beleid, de manier van controleren en eventuele sancties voor iedereen duidelijk zijn.

Er zijn zessenzestig evenementenlocaties. Van elke locatie is vastgelegd welk soort evenementen er gehouden mogen worden, hoe vaak en hoeveel geluid er is toegestaan.

Voor een goede afstemming werkt de gemeente Emmen met een evenementenkalender. Grotere evenementen moeten voor 1 november van het vooraf gaande jaar worden aangemeld. Op basis van de aanmeldingen, maken we een eerste indeling. Daarbij wegen mee: het moment van aanmelden, de gekozen locatie en de meerwaarde van het evenement voor de gemeente Emmen.

Via een evenementenfonds kan de gemeente voor maximaal vier jaar bijdragen in de kosten van een evenement. We hebben ook daarbij een voorkeur voor evenementen die bijdragen aan de gewenste ontwikkeling van de gemeente Emmen.

En een dringende oproep aan organisatoren deelnemers en publiek: houd rekening met het milieu!

Hoofdstuk 1. Een nieuw evenementenbeleid

Een evenement is een voor het publiek toegankelijke gebeurtenis op het gebied van cultuur, ontspanning, sport, of een plechtigheid waarbij mogelijk sprake is van een risico voor de openbare orde, veiligheid, volksgezondheid en/of milieu.

In de gemeente Emmen worden jaarlijks meer dan driehonderd evenementen georganiseerd. Evenementen dragen eraan bij dat Emmen een bruisende stad is, met levendige dorpen waar van alles te doen is. Voor een groot publiek, maar net zo goed voor een klein publiek. Emmen biedt een gevarieerd aanbod aan goed georganiseerde evenementen. Dit stimuleert een prettige, actieve sfeer en ondersteunt een positief imago van de gemeente Emmen.

Evenementen zorgen ervoor dat de onderlinge band en de sociale cohesie tussen de verschillende bevolkingsgroepen sterker wordt. En natuurlijk dragen evenementen bij aan de lokale economie, de culturele diversiteit en de gezelligheid.

Overal waar activiteiten zijn, is behoefte aan afspraken en regels die ervoor zorgen dat de activiteit voor iedereen prettig verloopt. Bezoekers willen onbekommerd genieten, organisatoren willen zoveel mogelijk succes met hun evenement, ondernemers - de middenstand in de regio, leveranciers, standbouwers, podiumbouwers, geluidsmensen, cateraars en standhouders - willen nieuwe en bestaande klanten bedienen, en omwonenden willen zo weinig mogelijk overlast. Het evenementenbeleid houdt zo goed mogelijk rekening met de belangen van al die partijen.

Heldere regels zorgen ervoor dat iedere partij vooraf precies weet waar hij aan toe is. Daarnaast geven ze de gemeente de mogelijkheid gericht toezicht te houden en zo nodig in te grijpen.

Doel van de regels

Via het evenementenbeleid regelt de gemeente Emmen wat er wel en niet mag rond een evenement. Het doel van het beleid is ruimte te bieden aan bestaande en nieuwe evenementen, maar er tegelijkertijd voor te zorgen dat de evenementen een maatschappelijke waarde hebben en georganiseerd worden met respect voor de omgeving.

De bedoeling van die regels is dat een evenement leuk, gezellig en veilig verloopt en dat bezoekers en omwonenden er geen hinder of overlast van ondervinden. Als gemeente proberen we de bekende risico's te ondervangen met een richtlijn of een regel. Maar in de maatschappij, bij de overheid en bij steeds meer gemeenten groeit het inzicht dat niet ieder risico uitgesloten kan worden met regelgeving. Een risicoloze samenleving bestaat niet. Onvoorziene situaties kunnen zich altijd voordoen. Daarbij betekent alles dicht timmeren met regelgeving dat de regels enorm omvangrijk en complex worden en de hoeveelheid administratie en deelvergunningen fors toeneemt.

In het nieuwe evenementenbeleid kiest de gemeente Emmen daarom voor een andere aanpak. Natuurlijk stellen we regels en richtlijnen op die de voorspelbare risico's zo goed mogelijk reguleren. Maar vooral willen we dat alle partijen die betrokken zijn bij een evenement ons beleid begrijpen, onderschrijven en de afspraken die we daarover maken ruimhartig uitvoeren. Dus niet met een regelboekje in de hand, maar vanuit een eigen verantwoordelijkheid en met begrip en respect voor elkaar.

Het principe is dat een evenement veiliger en gezelliger wordt en minder overlast geeft voor bezoekers en omwonenden als iedereen zich medeverantwoordelijk durft te maken voor alle regels en afspraken. Dat geldt voor organisator, leveranciers, medewerkers, bezoekers, omwonenden en alle andere betrokkenen. Op die manier zijn regels, procedures en vergunningen ondersteunend aan de gezamenlijke verantwoordelijkheid om alle risico's zoveel mogelijk uit te sluiten.

Het gaat er bij dit nieuwe beleid dus in eerste instantie om dat alle betrokken partijen de bedoeling van de regels begrijpen! En dat ze vanuit dit inzicht werken aan een optimale inzet van capaciteit en middelen en de intentie van het beleid professioneel en ruimhartig uitvoeren. Uiteindelijk blijft de organisator natuurlijk wel eindverantwoordelijk en aansprakelijk voor een goed verloop van het evenement.

Uitgangspunten van het evenementenbeleid

Om goed gemotiveerd ja of nee te kunnen zeggen tegen nieuwe en bestaande aanvragers, hanteert de gemeente een aantal uitgangspunten:

  • het aanbod moet gevarieerd en aansprekend zijn gericht op verschillende doelgroepen

  • de evenementen maken de gemeente extra aantrekkelijk als het gaat om toerisme en cultuurbeleving

  • het evenement is een belangrijke kapstok voor stadsmarketing

  • het evenement levert een positieve bijdrage aan het leefklimaat in de gemeente Emmen, het is aantrekkelijk voor bewoners en bezoekers

  • het evenement levert een bijdrage aan de lokale economie en heeft een positieve invloed op de werkgelegenheid en het vestigingsklimaat

  • evenementen op het gebied van sport leveren een positieve bijdrage aan het stimuleren van sport en bewegen en vergroten het sportieve imago van Emmen

  • er blijft ruimte voor vernieuwing en verbetering van de kwaliteit.

Deze uitgangspunten zijn ruim geformuleerd zodat er volop mogelijkheden zijn voor nieuwe initiatieven en voor bestaande initiatieven in een verbeterde opzet. Bij het beoordelen van de evenementen heeft de gemeente een voorkeur voor evenementen die zich richten op het stimuleren van de sociale, culturele, sportieve en/of economische dynamiek in de stad en dorpskernen. Aanvullend daarop moeten evenementen zorgen voor een positieve uitstraling van de gemeente en haar inwoners, onderscheidend zijn en goed aansluiten op de identiteit en het gewenste imago van de gemeente Emmen.

De voorkeur gaat uit naar evenementen die aansluiten bij de kernbegrippen die de gemeente Emmen gebruikt om haar ontwikkelingsrichting aan te geven: vitaal, ondernemend, vernieuwend, met cultureel lef en gericht op participatie.

2. Wettelijk kader

De gemeente heeft de bevoegdheid zelf regels op te stellen waaraan een evenement moet voldoen. Deze gemeentelijke regels zijn opgenomen in de Algemene Plaatselijke Verordening (APV). Naast de gemeentelijke regels zijn er nog een aantal andere wetten en regels van toepassing op de organisatie van evenementen, zoals Algemene wet bestuursrecht, Gemeentewet, Drank- en Horecawet, Wet ruimtelijke ordening, Wet milieubeheer en Activiteitenbesluit/Besluit algemene regels voor inrichtingen milieubeheer (Barim), Wegenverkeerswet, Zondagswet, Wet Natuurbescherming en Wet algemene bepalingen omgevingsrecht (WABO).

In de APV staat wanneer er sprake is van een evenement en in welke gevallen er een vergunning nodig is. Een aanvraag voor een evenementenvergunning wordt getoetst aan de wettelijke regels en de uitgangspunten van het gemeentelijk evenementenbeleid. Dit betekent dat de organisator in ieder geval voldoende maatregelen moet nemen op het gebied van:

  • de openbare orde en veiligheid

  • het voorkomen of beperken van overlast

  • de verkeersveiligheid en de veiligheid van personen en goederen

  • de zedelijkheid of volksgezondheid

  • het woon- en leefklimaat.

Een evenement volgens de APV

Een evenement is volgens de APV: ‘elke voor publiek toegankelijke verrichting van vermaak.’ Het maakt daarbij niet uit of de activiteit plaatsvindt op particulier terrein of op gemeentegrond. Ook niet of de activiteit binnen of buiten gehouden wordt.

Er is altijd sprake van een evenement als één of meer van onderstaande punten van toepassing zijn:

  • de activiteit heeft een openbaar karakter

  • het publiek is welkom (gratis of met entreekaart)

  • de activiteit wordt op of aan de openbare weg gehouden

  • bij de activiteit kunnen de openbare orde en veiligheid in gevaar komen.

Volgens de APV worden de volgende activiteiten gezien als een evenement: een herdenkingsplechtigheid, een braderie, een optocht, een openbaar feest, een muziekvoorstelling voor publiek, een wedstrijd op of aan de weg, een straatfeest of een buurtbarbecue. Ook een besloten activiteit op eigen terrein waarbij er een risico is voor de openbare orde en veiligheid, is een evenement.

Géén evenement zijn volgens de APV: bioscoopvoorstellingen, markten, kansspelen, dansfeesten, een besloten verjaardagsfeest op eigen terrein, betogingen, samenkomsten en vergaderingen. Wel vallen dit soort activiteiten vaak onder andere wetgeving, zoals de Gemeentewet, de Wet op de kansspelen en de Drank- en Horecawet. Vraag bij twijfel altijd aan de gemeente wat de voorwaarden zijn!

Géén evenement - maar alleen toegestaan met vergunning - zijn optreden als straatartiest, straatfotograaf, tekenaar, filmoperateur of gids.

De integrale tekst van de APV van de gemeente Emmen is online te lezen via http://decentrale.regelgeving.overheid.nl/cvdr/XHTMLoutput/Actueel/Emmen/CVDR471218.html

Vergunningplicht

Een evenement organiseren is in de gemeente Emmen alleen toegestaan met een vergunning van de burgemeester. In hoofdstuk 4 staat beschreven hoe deze procedure werkt en welke uitzonderingen er zijn.

3. Melding of vergunning

Iedereen die een evenement wil organiseren in de gemeente Emmen moet daarvan een melding doen en heeft vaak ook een vergunning nodig of moet daarvan melding doen. Hoe de aanvraag in zijn werk gaat, wordt sterk bepaald door de omvang en de inschatting van de risico's die het evenement met zich meebrengt.

De gemeente toetst iedere aanvraag voor een evenementenvergunning aan de wettelijke regels. Ze controleert of de organisator voldoende maatregelen neemt op het gebied van:

  • de openbare orde en veiligheid

  • het voorkomen of beperken van overlast

  • de verkeersveiligheid en de veiligheid van personen en goederen

  • de volksgezondheid

  • het woon- en leefklimaat.

Daarnaast mag de gemeente ook zelf eisen stellen aan de organisator en aan het evenement. Dat doet ze op basis van de APV en de uitgangspunten van het evenementenbeleid. De gemeente beslist op basis van alle beschikbare informatie of een organisator wel of geen vergunning krijgt voor een evenement.

Een evenement wordt door de gemeente ingedeeld in categorie A, B of C. Voor elke categorie gelden aangepaste eisen voor de geluidssterkte, de locatie en het aantal evenementen dat jaarlijks op de gekozen locatie georganiseerd mag worden. Dit hoofdstuk geeft een typering van de drie categorieën. In hoofdstuk 7 staan de geluidseisen voor alle categorieën uitgebreid vermeld.

Categorie A - kleine evenementen

Een klein evenement is een kleinschalige activiteit met een licht risico voor de openbare orde en de veiligheid. Verder is er geen of weinig muziek te horen. Voorbeelden van kleine evenementen zijn boekenmarkten, braderieën en sportevenementen.

Voor een klein evenement is geen vergunning nodig, wel moet het tenminste tien werkdagen van tevoren gemeld worden bij de gemeente. Een klein evenement voldoet aan deze eisen:

  • er is een organisator

  • er zijn niet meer dan tweehonderd personen tegelijk aanwezig

  • het evenement stopt voor 24.00 uur

  • er wordt geen muziek ten gehore gebracht voor 07.00 uur of na 23.00 uur

  • het evenement vindt niet plaats op of aan de rijbaan, (brom)fietspad of parkeerplaats

  • het evenement is op geen enkele manier een belemmering voor het verkeer en de hulpdiensten

  • er worden alleen kleine, vrijstaande objecten geplaatst met een oppervlakte van minder dan 10 m2 per object

  • er wordt geen alcoholhoudende drank verstrekt.

Als de kans bestaat dat een klein evenement de openbare orde, de openbare veiligheid, de volksgezondheid of het milieu in gevaar brengt, kan de burgemeester het evenement verbieden. Een klein evenement aanmelden kan via de website: www.emmenmaakhetmee.nl/evenement-aanmelden.

Categorie B - middelgrote evenementen

Middelgrote evenementen zijn uiteenlopende activiteiten waarbij versterkte muziek vaak belangrijk is. Voorbeelden zijn: live-podia voor cafés, sportevenementen met muzikale ondersteuning, feesttenten en kermissen.

Middelgrote evenementen voldoen aan een of meer van deze kenmerken:

  • er is een organisator

  • er zijn meer dan tweehonderd personen tegelijk aanwezig

  • het evenement gaat door na 24.00 uur

  • er wordt muziek ten gehore gebracht voor 07.00 uur of na 23.00 uur

  • het evenement vindt plaats op de rijbaan, (brom)fietspad of parkeerplaats

  • het evenement is een belemmering voor het verkeer en de hulpdiensten

  • er worden grote objecten geplaatst met een oppervlakte van meer dan 10 m2 per object

  • er wordt alcoholhoudende drank verstrekt.

De aanvraag voor een middelgroot evenement moet twaalf weken voor de start van de activiteiten bij de gemeente binnen zijn. Een aanvraagformulier met toelichting staat op https://gemeente.emmen.nl/producten/evenement-organiseren.

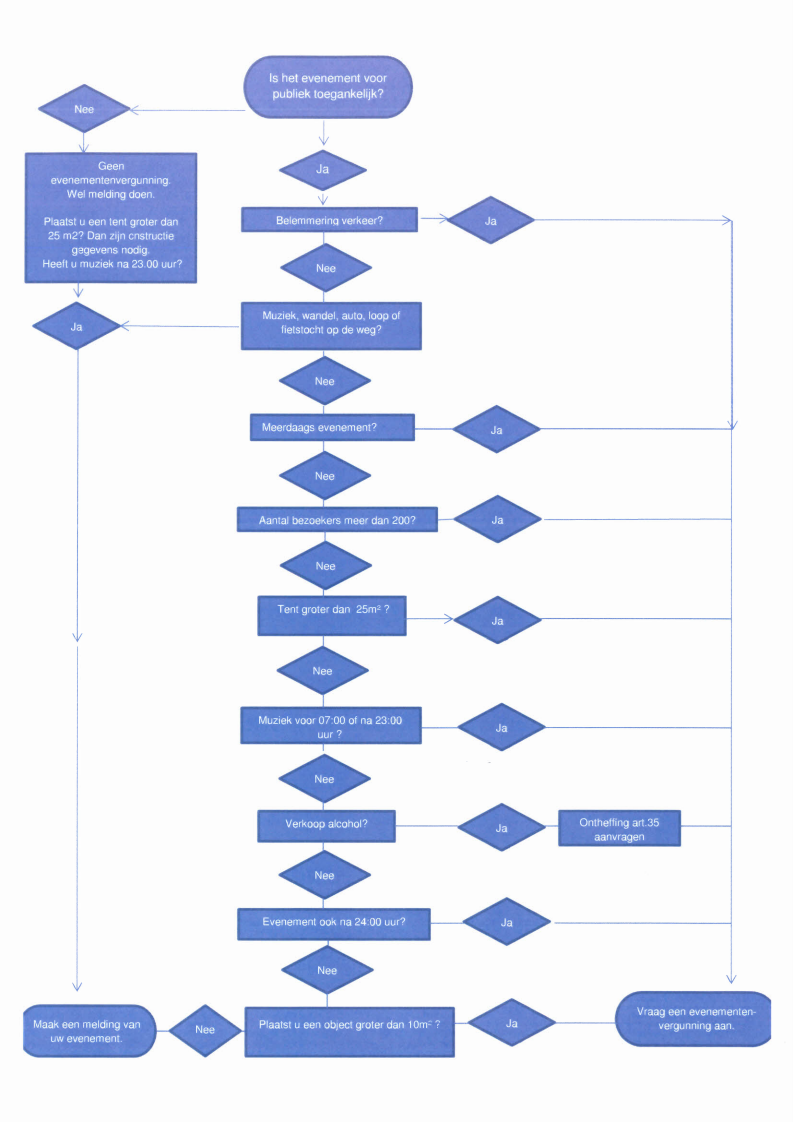
Via het stroomschema op de volgende pagina is makkelijk te controleren of het nodig is een vergunning aan te vragen voor een evenement of dat een melding voldoende is.

Categorie C - grote evenementen

Grote evenementen zijn grootschalige publieksactiviteiten waarbij muziek vaak de hoofdrol speelt. Het gaat om grote festivals zoals het Hello Festival en C'est la Vie. Voor een groot evenement is altijd een vergunning nodig. De definitieve aanvraag moet twaalf weken voor de start van de activiteiten bij de gemeente binnen zijn. Ook moet het evenement voor 1 november van het vooraf gaande jaar gemeld worden bij de gemeente.

Een aanvraagformulier met toelichting staat op https://gemeente.emmen.nl/producten/evenement-organiseren.

Stroomschema Melding of Vergunning

afbeelding binnen de regeling

4. Vergunning en evenementenkalender

Een vergunning voor een middelgroot of groot evenement moet van tevoren aangevraagd worden bij de gemeente. Hoe lang van tevoren hangt af van het type evenement en de locatie waar het evenement wordt gehouden. Er zijn twee basisregels:

  • de vergunning voor middelgrote en grote evenementen moet tenminste twaalf weken van tevoren worden aangevraagd

  • grote, risicovolle evenementen en evenementen op een locatie waar speciale regels voor gelden, moeten gemeld worden vóór 1 november van het vooraf gaande jaar.

Twaalf weken van tevoren

Iedere vergunningsaanvraag wordt door de gemeente gecontroleerd en beoordeeld. Dat moet zorgvuldig gebeuren en er moet voldoende tijd zijn voor overleg met verschillende betrokkenen instanties. Bijvoorbeeld de hulpdiensten en politie moeten voldoende capaciteit beschikbaar hebben, er moet voldoende parkeergelegenheid zijn, de toegangswegen moeten vrij zijn, de locatie moet nog niet aan het maximum aantal toegestane evenementen zitten en er moeten in de ruime omgeving geen andere grootschalige activiteiten plaatsvinden. De aanvraagperiode van twaalf weken geeft de gemeente voldoende tijd om alle keuzes zorgvuldig af te wegen.

Vóór 1 november van het vooraf gaande jaar

Dat grote evenementen al voor 1 november van het voorafgaande jaar gemeld moeten worden, heeft te maken met de capaciteit van de verschillende evenementenlocaties. De gemeente wil vooraf een duidelijk beeld hebben welke evenementen er gepland worden. Met die informatie kan ze afwegen of de geplande evenementen binnen de regels passen, of de locatie nog niet vol gepland is en - bij meer aanvragen voor dezelfde data/locatie - welk evenement het beste aansluit op de doelstelling van de gemeente.

Evenementenkalender

Ieder jaar, in de periode tussen 1 november en 1 januari, maakt de gemeente een voorlopige keuze welke evenementen wel of niet door kunnen gaan. De gemeente maakt dit direct na 1 januari bekend via de evenementenkalender. (De evenementenkalender is een intern hulpmiddel voor de planning en registratie van evenementen. Publieke informatie over evenementen is te vinden via www.emmenmaakhetmee.nl).

Dat een evenement vermeld wordt op de kalender is geen definitieve toestemming. Het betekent alleen dat er geen andere grote evenementen gepland zijn in die periode. Ook voor evenementen die op de evenementenkalender staan, geldt dat twaalf weken voor aanvang van het evenement een vergunning aangevraagd moet worden bij de gemeente.

Tussentijds een groot evenement aanmelden

Lukt het niet om een groot evenement aan te melden voor 1 november van het voorafgaande jaar? Van de organisator wordt verwacht dat een voorgenomen evenement zo snel mogelijk wordt aangemeld. Bij tijdige aanmelding plaatsen we deze evenementen alsnog op de kalender. Eerder aangemelde evenementen hebben voorrang op nieuwe evenementen als er sprake is van risicovolle samenloop of als het maximum aantal evenementendagen op een locatie is bereikt. Ook bij late aanmelding geldt de normale aanvraagtermijn van twaalf weken.

Voorrangsregeling kleine evenementen

Ook een klein vergunningsplichtig evenement mag worden gemeld voor 1 november van het voorafgaande jaar. Ze worden dan vermeld op de evenementenkalender en krijgen voorrang als er meer aanvragen komen voor dezelfde locatie of dezelfde data. Bij gelijke data of gelijke locatie brengen we de organisatoren met elkaar in contact zodat ze in onderling overleg een oplossing kunnen zoeken. Als dit geen resultaat heeft, geldt de voorrangsregel.

Meer aanvragen voor dezelfde locatie/data

Als bij het opstellen van de evenementenkalender blijkt dat verschillende grote evenementen op dezelfde datum of locatie gepland zijn, dan krijgt slechts één van de evenementen een vergunning. Welke? Eerst brengen we de organisatoren met elkaar in contact om de plannen onderling af te stemmen of een vorm van samenwerking te vinden. Lukt dat niet, dan maakt de gemeente een keuze. We baseren ons daarbij op onze visie op evenementen en de vraag wat een evenement bijdraagt aan het realiseren van de doelstellingen van het evenementenbeleid.

Uitzondering

Een uitzondering maken we ook voor onverwachte en niet-planbare festiviteiten zoals de massale viering van een Oranjehuwelijk, een internationaal (sport)succes of een tournee van een bekende popgroep. Het gaat dan nadrukkelijk om bijzondere gebeurtenissen die niet te voorspellen zijn. Ook in dit soort gevallen wordt bij de bekendmaking gemeld dat de vergunning een uitzondering is op het normale beleid.

5. Eisen aan een organisator

Een goede organisator gaat verantwoord om met alle aspecten van een evenement: met de inhoudelijke programmering, maar ook met aspecten als veiligheid, planning, publiciteit, communicatie met belanghebbenden en duurzaamheid.

De organisator is verantwoordelijk voor een vlot en voorspoedig verloop van een evenement. Dat omvat onder andere:

  • de veiligheid en de gezondheid van deelnemers en bezoekers

  • het goed regelen van de toestroom van deelnemers en bezoekers

  • zorgen voor heldere communicatie met alle betrokken partijen

  • passende maatregelen nemen als het gaat om personeel, materieel en organisatie

  • voldoende toezicht regelen

  • alle relevante wet- en regelgeving naleven

  • eventuele overlast zoveel mogelijk beperken

  • het ruimhartig nakomen van alle gemaakte afspraken.

De gemeente kan op al deze onderdelen voorwaarden stellen aan de organisator. Indien nodig winnen we advies in bij politie, brandweer, GHOR en andere hulpdiensten.

De gemeente Emmen geeft in de voorbereiding voor een evenement duidelijk aan wat ze van een organisator verwacht. Na afloop evalueren we het verloop van het evenement en de rol van de organisator. De nadruk ligt daarbij op de rol van organisator, vooral als het gaat om communicatie en bereikbaarheid vanaf de allereerste activiteiten rond de opbouw tot het opruimen van het laatste restje zwerfafval bij de afbouw.

Om vermijdbare hinder voor omwonenden te voorkomen, maken de gemeente en de organisator afspraken over het goed laten verlopen van de aankomst en het vertrek van bezoekers en het opruimen van zwerfafval. De gemeente verwacht van alle organisatoren dat ze nadrukkelijk streven naar het duurzamer maken van hun evenementen. Ook een zo goed mogelijke toegankelijkheid voor mensen met een beperking is belangrijk.

6. Locatieprofielen

afbeelding binnen de regeling

In de gemeente Emmen zijn zessenzestig locaties geschikt voor het houden van kleine of grote evenementen. Deze locaties liggen verspreid over Emmen centrum en de verschillende dorpen. Deze locaties zijn geschikt bevonden om daar evenementen te organiseren op basis van het rapport ‘akoestische onderbouwing van de gemeente Emmen’. Per locatie is vastgelegd welk type evenement er gehouden mag worden, hoe vaak per jaar en hoeveel geluid er is toegestaan.

Voorkomen geluidsoverlast

De gemeente Emmen vindt het belangrijk om rekening te houden met omwonenden. Om geluidsoverlast te voorkomen kan de gemeente in de evenementenvergunning vastleggen op welke tijden opbouw en afbouw zijn toegestaan. Daarmee wordt het gebruik van zwaar materieel zoals heftrucks, tractoren en vrachtwagens beperkt. Hetzelfde geldt voor het plaatsen en verwijderen van afrastering en het opbouwen en afbreken van marktkramen en het inregelen van het geluid en het houden van een soundcheck.

Aantal evenementen per locatie

Evenementen in categorie A worden in principe altijd toegestaan op alle locaties. Deze evenementen zijn klein van opzet en hebben weinig tot geen impact op het woon- en leefklimaat. Voor iedere locatie is een akoestisch profiel vastgelegd. Dat profiel geeft aan hoe geschikt die locatie is voor een evenement in categorie B en C. Die uitkomsten zijn gebruikt om per locatie te bepalen hoe vaak er een evenementen in categorie B en C is toegestaan. Een overzicht is opgenomen in onderstaande tabel.

Op sommige locaties vinden meer evenementen plaats dan volgens het nieuwe beleid is toegestaan. In een overgangsperiode zoekt de gemeente Emmen samen met de organisatoren naar mogelijkheden om het teveel aan evenementen te verplaatsen. Uiterlijk in 2022 moet de normering gehaald zijn.

Locatie

Toelaatbaar aantal evenementen

cat. B

cat. C

BC01

Feestterrein Postweg

10

5

BC02

Op de Dam

6

--

EM01

Raadhuisplein

10

5

EM02A

Marktplein/Hoek Minister Kanstraat

3

--

EM02B

Marktplein/Plein Noorderstraat

3

--

EM02C

Marktplein/De Klok

8

4

EM02D

Marktplein/Entree Rensenpark

6

--

EM02E

Marktplein/Grote Kerk

8

4

EM03

Rensenpark

10

5

EM04

Hoofdstraat - Stationsstraat

3

--

EM05

Noorderplein

3

--

EM06

Matisseplein

3

--

EM07

Mondriaanplein

6

--

EM08

Plein Kantongerecht

6

--

EM09

Parkeerplaats Kinepolis (P-noord)

10

5

EM10

Bargermeerweg (terrein OBS Meester Vegter)

9

--

EM11

Brink Noordbarge e.o.

9

--

EM12

De Lemzijde (parkeerterrein e.o.)

6

--

EM13

Ericasestraat (perceel nr 31)

10

5

EM14

Vreding

8

4

EM15

De Grote Rietplas

10

5

EM16

De Kleine Rietplas

10

5

EM17

Parc Sandur (centrumgebied)

10

5

EM18

Ruinerbrink

9

--

EM19

Splitting St. Gerardusstraat

6

--

EM20

Sporthal Angelslo e.o.

10

5

EM21

Sportpark Parkstraat

8

4

EM22

Sportpark Grote Geert (Sluisvierweg)

8

4

EM23

Sportpark Meerdijk

10

5

EM24

Valtherzandweg

10

5

EM25

Wijkcentrum Bargeres

10

5

EM26

Angelsloërdijk (zwembad)

10

5

EO01

Centrumgebied - Hoofdkanaal

9

--

EO02

De Deele

6

--

EO03

Manege Westerdiep e.o.

10

5

EO04

Sportpark Emmer-Compascuum

10

5

ER01

Havenstraat e.o.

6

--

ER02

Veenschapswijk

10

5

ER03

Amsterdamscheveldlaan

10

5

ER04

Parkeerplaats Sporthal

8

4

KL01

Langestraat e.o.

6

--

KL02

Laurier - Koriander

10

5

KL03

Parkeerterrein hoek Jonkheer M.W.C. de Jongestr./Van Echtenstr.

9

--

KL04

Sportpark de Planeet - Sporthal de Zon

10

5

KL05

Recreatiepark Weidewaard

10

5

NA01

De Werkhorst

8

4

NA02

Marktplein

6

--

NA03

Karel Palmstraat

6

--

ND01

Evenemententerrein Herenstreek

6

--

ND02

Houttuinen

10

5

ND03

Oranjedorpstraat

6

--

NS01

De Dorpshoeve e.o.

10

5

NS02

Europaweg

8

4

NS03

Sportpark De Gruinte

8

4

NS04

IJsbaan De Dobbe

10

5

NW01

Dr. Beertaplein e.o.

6

--

NW02

Sportpark Nieuw Weerdinge

10

5

OR01

Dorpshuis d'aole Turfstee e.o.

9

--

RO01

Roswinkelerkanaal

6

--

SC01

Burgemeester Osselaan

10

5

SC02

Valendisweg

10

5

SC03

Pallertplein

6

--

SC04

't Oale Gemiente Hoes e.o.

8

4

SC05

Jeugdsoos Goeroe (Hankenhofweg)

6

--

Voor de locaties in het Rensenpark (EM02D en EM03) kunnen aangepaste eisen gelden. Het Rensenpark heeft een eigen ontwikkelbeleid. Het kwaliteitsboek wordt hierbij als onderlegger gebruikt. Het kwaliteitsboek is te downloaden via deze link: https://rensenparkemmen.nl/wp-content/uploads/2019/05/Kwaliteitsboek-Rensenpark.pdf.

Ook aan sportevenementen kunnen extra eisen gesteld worden. Zie de Kadernota sportief bewegen 2017 – 2030: https://www.mulierinstituut.nl/publicaties/24079/kadernota-sportief-bewegen-2017-2030-emmen.

7. Geluidsnormering evenementen

De hoeveelheid geluid die samenhangt met een evenement heeft direct invloed op het woon- en leefklimaat van omwonenden. Een gevoelige waarnemer kan 70 dBA al veel te veel vinden, terwijl voor iemand die het evenement leuk vindt 90 dBA nog prima is. Geluid wordt heel erg subjectief beleefd en kan daarom niet alleen maar uitgedrukt worden in getallen.

We verwachten van de organisatoren dat ze ook oog hebben voor de ervaringskant van geluid als er veel klachten zijn van omwonenden. Zelfs als het geluidsniveau binnen de normen is. Gezien de impact van geluidshinder en om de vereiste zorgvuldigheid mogelijk te maken, wordt de norm voor iedere categorie verder toegelicht.

Categorie A - kleine evenementen

Dit zijn kleinschalige evenementen waarbij de muziek ondergeschikt is. Er is dus geen live muziek, er zijn geen DJ's of andere attracties die veel geluid produceren. Markten, braderieën en sportevenementen vallen in deze categorie. Mogelijke geluidsbronnen bij dit type evenement zijn blowers voor springkussens, airtubes, geluidsinstallaties voor achtergrondmuziek en/of versterking van stemgeluid en aggregaten voor stroomvoorziening.

De gemeente staat kleine evenementen in principe altijd toe op alle locaties. Er is weinig geluidsoverlast en ook vanuit ruimtelijk oogpunt is dit acceptabel. Per jaar worden er gemiddeld tweehonderd evenementen in categorie A georganiseerd.

De geluidsnormen in categorie A zijn: maximaal 105 dBA bij de geluidsbron en ten hoogste 60 dBA (LAeq, 3 min.) aan de gevel van de dichtstbijzijnde woning. Dit geluidsniveau heeft maar weinig impact op het woon- en leefklimaat. Om geluidsoverlast te voorkomen gelden aanvullend deze regels:

  • alle activiteiten, inclusief op- en afbouw, vinden plaats tussen 7:00 en 23:00 uur

  • er zijn geen optredens met live-bands, DJ’s en dergelijke

  • alle geluidsbronnen houden voldoende afstand tot de nabijgelegen woningen van derden.

Categorie B - middelgrote evenementen

Dit zijn evenementen met versterkte muziek. In deze categorie worden jaarlijks zo'n honderdtwintig evenementen georganiseerd. Voorbeelden zijn: een klein podium voor een café, sportevenementen met muzikale ondersteuning, feesttenten en kermissen. Ook evenementen waarbij verspreid over de locatie muziek ten gehore wordt gebracht, vallen in deze categorie. Mogelijke geluidsbronnen zijn installaties van DJ's, geluid rond kermisattracties en versterkte podia.

De geluidsnormen in categorie B zijn: maximaal 125 dBA bij de geluidsbron en ten hoogste 75 dBA (LAeq, 3 min.) en 89 dBC (Lceq, 3 min) aan de gevel van de dichtstbijzijnde woning. Bij dit niveau kunnen de bewoners binnenshuis nog goed verstaanbaar met elkaar praten.

Als er op een locatie op meerdere plaatsen muziek te horen is, wordt het maximale geluidsniveau bepaald in overleg met specialisten van de gemeente. Bij muziek met veel lage bassen kan er overlast worden ervaren, terwijl het geluidsniveau wel aan de dBA-norm voldoet. De gemeente kan in dit geval een dBC-norm toevoegen. Hierdoor wordt het laagfrequente geluid minder sterk.

Categorie C - grote evenementen

Dit zijn grote evenementen met versterkte live-muziek. In deze categorie worden jaarlijks circa zestig evenementen georganiseerd. Het gaat hierbij om de grotere muziekpodia en de grotere festivals. Voorbeelden zijn het Hello-festival en C'est la Vie. Mogelijke geluidsbronnen zijn muziekpodia, en zwaar motorisch materieel.

Bij dit soort grote evenementen is de norm dat omwonenden binnenshuis een verstaanbaar gesprek met elkaar moeten kunnen voeren, is voor de organisator niet goed werkbaar. Vooral niet als er woningen van derden vlakbij de locatie liggen. Het geluidsniveau bij grote evenementen beperken, wordt door veel bezoekers als onplezierig ervaren.

De geluidsnormen in categorie C zijn: 126 dBA en hoger bij de geluidsbron en ten hoogste 80 dBA (LAeq, 3 min.) en 94 dBC (Lceq, 3 min) aan de gevel van de dichtstbijzijnde woning.

Hoeveel geluid omwonenden binnen horen, hangt mede af van de waarde van de gevelisolatie. In veel moderne huizen is die zo goed dat de geluidsoverlast op een acceptabel niveau blijft. De nieuwe geluidsnorm is 10 dBA lager dan de norm in de vorige evenementennota. Ook omdat het lage basgeluid nu beperkt wordt door een dBC-norm, ervaren omwonenden minder overlast dan vroeger.

Overlast wordt niet alleen bepaald door het geluidsniveau. Ook het aantal evenementen dat op een locatie wordt georganiseerd speelt een rol. Door een maximum aantal evenementen af te spreken wordt de overlast voor omwonenden beperkt en krijgt de toegestane evenementen voldoende geluidsruimte.

Eindtijden

Bij een evenement moet het overdag en 's avonds goed mogelijk zijn een gesprek te voeren in aangrenzende woningen en gebouwen. De dag duurt volgens de gangbare opvatting van 7 uur 's ochtends tot 23.00 uur 's avonds. De nacht begint dus om 23.00 uur en dan gelden er andere normen. Het gaat niet meer om spraakverstaanbaarheid, maar om de vraag of mensen in de directe omgeving van een evenement kunnen slapen. Bij het horen van muziek is dat voor veel mensen een probleem. Daarom stopt de muziek tijdens een evenement op doordeweekse dagen om uiterlijk om 23:00 uur. Dit is de basisregel voor iedere categorie.

Op feestdagen en dagen waarna er een - voor de meeste mensen - een vrije dag volgt, ligt de eindtijd anderhalf uur later. Op vrijdag- en zaterdagavond en op feestdagen zoals Koningsdag en Bevrijdingsdag stopt de muziek uiterlijk om 01:00 uur. Vanaf 00:30 uur begint er een cooling down voor de muziek en wordt er geen drank meer verstrekt.

Deze eindtijden gelden voor evenementen in categorie B en C. Voor categorie A geldt een eindtijd van 23:00 uur. In overleg met de gemeente kan worden afgeweken van deze basisregels.

8. Financiële ondersteuning

De gemeente Emmen heeft een evenementenfonds gecreëerd. Het grootste deel van de eerder toegekende evenementen-subsidies is hierin samengevoegd. Het evenementenfonds heeft een looptijd van vier jaar en wordt ingezet om evenementen te ondersteunen die het meest bijdragen aan de ambities van de gemeente. Een subsidie kan aangevraagd worden via de website van de gemeente Emmen. De subsidie wordt vastgesteld vanuit de Beleidsregel subsidie evenementen.

Een evenementenfonds heeft een aantal voordelen:

  • nieuwe initiatieven krijgen meer kans omdat financiële toezeggingen aan lopende evenementen maximaal vier jaar geldig zijn

  • het stimuleert organisatoren van bestaande evenementen om te blijven vernieuwen en verbeteren

  • een afbouw van de subsidie na vier jaar stimuleert evenementen te zoeken naar andere inkomsten

  • er is ook geld beschikbaar voor eenmalige evenementen met een bijzondere uitstraling.

Grote evenementen die de regionale identiteit versterken

De gemeente Emmen geeft financiële ondersteuning aan een aantal grote en middelgrote evenementen die sterk bijdragen aan de stedelijke of regionale identiteit, een economische spin-off hebben voor de regio, het imago van Emmen in (inter)nationaal verband versterken en veel publiek van buiten de regio trekken. Vaak worden deze evenementen jaarlijks gehouden. De gemeente Emmen steunt deze evenementen met subsidie, maar zo nodig ook met hulp bij planning, uitvoering en promotionele activiteiten.

Ook een eenmalig evenement dat publiek trekt van buiten de regio en sterk bijdraagt aan de beeldvorming van de gemeente Emmen kan worden ondersteund. Per evenement bekijken we of ondersteuning mogelijk is en in welke vorm we die ondersteuning aanbieden.

Regionale evenementen

Veel evenementen richten zich vooral op eigen inwoners en de regio. Ze ondersteunen de identiteit van het centrum of van de dorpen of wijken. Voor deze evenementen is beperkt financiële ondersteuning mogelijk als ze bijdragen aan de stedelijke identiteit, een economische meerwaarde hebben of het imago van de gemeente versterken.

Evenementen op dorpsniveau of wijk- en buurtniveau

Veel evenementen worden op dorpsniveau of wijk- en buurtniveau georganiseerd en zijn gericht op de eigen bewoners. Dit soort evenementen, zoals Koningsdag, sinterklaas en carnaval, ontvangt relatief kleine bedragen aan subsidie. Organisatoren van dit soort evenementen kunnen voor ondersteuning terecht bij dorps- en wijkraden. Deze hebben hiervoor een budget. Zo kan ieder dorp of wijk een subsidiebeleid voeren dat past bij de eigen beleving van dit soort evenementen.

Evenementen die bedoeld zijn voor alle inwoners van de gemeente blijven vallen onder de gemeentelijke financieringsmogelijkheden.

9. Veiligheid

Bij een evenement is er een duidelijke rolverdeling tussen de organisator en de gemeente. De organisator is eindverantwoordelijkheid voor alle aspecten van een evenement en zorgt voor een volledige vergunningaanvraag. De gemeente kan aanvullende vragen en eisen stellen, toetst de plannen en besluit daarna om wel of geen vergunning te verlenen. Voor, na en tijdens het evenement controleert de gemeente of de organisator ook inderdaad de gemaakte afspraken ruimhartig nakomt.

Veiligheidsplan en calamiteitenplan

Voor een veilig verloop van het evenement moet de organisator passende maatregelen nemen als het gaat om personeel, materieel, organisatie en publiek. Zo nodig mag de gemeente een veiligheidsplan eisen waarin de organisator deze elementen verder uitwerkt. De gemeente toetst in overleg met de hulpdiensten of het plan voldoet aan de eisen die ze voor dat evenement nodig vindt. De kwaliteit van het veiligheidsplan wordt meegewogen bij het al dan niet verstrekken van een vergunning. Zo nodig moet de organisator of het door hem ingezette beveiligingsbedrijf ook een beveiligingsplan opstellen. Dit beveiligingsplan maakt dan deel uit van het gehele veiligheidsplan.

Afhankelijk van de locatie of de verwachte bezoekersaantallen kan de gemeente ook een calamiteitenplan eisen van de organisator. Ook de kwaliteit van dit plan weegt mee bij het beoordelen van de vergunningaanvraag.

Risico-inventarisatie

De gemeente maakt een risico-inventarisatie. Op basis hiervan kan de gemeente voorschriften en beperkingen vaststellen die worden opgenomen in de vergunning. De bedoeling hiervan is dat een evenement van begin tot eind ordelijk en veilig verloopt. De gemeente Emmen gaat in haar evenementenbeleid uit van risicobeheersing, want risico-uitsluiting is volgens alle gangbare opvatting niet te garanderen. Vaste onderdelen van de risico-inventarisatie zijn:

  • soort, tijdstip en duur van het evenement

  • verwachte samenstelling en aantal bezoekers

  • indeling evenemententerrein/locatie

  • eerdere ervaringen met organisator en/of evenement

  • kans op moedwillige escalatie ten aanzien van personen of objecten

  • gevaren voor volksgezondheid

  • andere factoren, zoals de weersomstandigheden.

Afhankelijk van het type evenement en de gekozen locatie kan de gemeente ook op andere onderdelen informatie vragen aan de organisator.

Toezicht door of namens de organisator

De organisator is verantwoordelijk voor orde en veiligheid voor, tijdens en na het evenement. Hij moet daarom zorgen voor voldoende toezicht. De gemeente bepaalt of het toezicht gedaan kan worden door vrijwilligers of in welke mate de organisator een erkend en gecertificeerd professioneel beveiligingsbedrijf moet inschakelen.

Tijdens het evenement moet de vergunninghouder of een door hem aangewezen functionaris op het evenemententerrein aanwezig zijn. De naam van deze functionaris moet als leidinggevende op de vergunning zijn vermeld. Hij is het aanspreekpunt voor aanwijzingen van de veiligheidspartners. De organisator moet te allen tijde aanwijzingen van de veiligheidspartners en/of daartoe aangewezen functionarissen opvolgen. Niet opvolgen van de aanwijzingen kan ertoe leiden dat de burgemeester het evenement stil legt.

Preventie en toezicht

De organisator van een evenement is zelf verantwoordelijk voor het naleven van wet- en regelgeving. Het beleid van de gemeente Emmen is dat de organisator begrijpt wat de bedoeling is van de regels en dat de afspraken die daarover gemaakt worden door de organisator gedragen worden en dat hij en zijn medewerkers die ruimhartig uitvoeren.

Controleren of alle regels die samenhangen met de organisatie van een evenement volledig worden nagekomen, is voor de gemeente Emmen ongewenst en onrealistisch. We richten ons daarom vooral op preventie en toezicht. Vooraf moet duidelijk zijn welke taken en verantwoordelijkheden de organisator heeft en wat de rol van de gemeente is. Het juist invullen van zijn eigen rol en het ruimhartig nakomen van de gemaakte afspraken wordt daarmee de eigen verantwoordelijkheid van de organisator. De organisator blijft daarbij altijd volledig aansprakelijk voor alle aspecten van het evenement.

Drugs en lachgas

Het gebruik van drugs is volgens de APV te allen tijde verboden in de gemeente Emmen, dus ook voor, tijdens of na een evenement. Het gebruik van lachgas kan zeer schadelijk zijn en er is extra risico op gezondheidsschade als lachgas wordt gebruikt in combinatie met drugs of alcohol. Daarom verwachten we van de organisatoren dat ze het gebruik van lachgas actief ontmoedigen.

10. Toezicht en handhaving

De verantwoordelijkheid voor een goed verloop van een evenement ligt bij de organisator. In overleg met de gemeente worden er spelregels opgesteld die ervoor zorgen dat er een levendig evenement mogelijk is en er zo weinig mogelijk overlast is voor de omgeving. Voor een goede balans is overleg tussen alle partijen belangrijk. Het moet duidelijk zijn wat de rolverdeling is tussen de organisator en de toezichthoudende diensten, zoals de gemeente, politie, brandweer, GHOR, verkeersregelaars en particuliere beveiligingsbedrijven.

De gemeente bewaakt de afgesproken spelregels en let daarbij op de belangen van alle betrokken partijen, zoals deelnemers, publiek en omwonenden. Ons uitgangspunt is de verantwoordelijkheid zoveel mogelijk bij de organisator te laten. Van de organisator verwachten we dat hij de juiste informatie geeft, passende investeringen doet en een serieuze partner is voor de gemeente. De gemeente voert controles uit op basis van prioritering. Als er voldoende vertrouwen is, hanteren we het principe ‘High trust’: relatief weinig controle en weinig extra regelgeving. Blijkt een organisator zich niet aan de afgesproken voorwaarden te houden, dan leidt dat tot ‘High Penalty’: intensivering van toezicht en handhaving, met bijbehorende sancties.

Het ‘high trust, high penalty’-principe betekent dat de gemeente toezicht houdt op het evenement en op de rol van organisator. Communicatie met de omgeving en het voorkomen van geluidsoverlast voor omwonenden telt daarbij zwaar, net als de bereikbaarheid tijdens de op- en afbouw en de evenementendagen. Daarnaast controleert de gemeente of de organisator zich houdt aan de vergunningsvoorwaarden. We treden direct op als er een onveilige situatie is of als er gevaar is voor de openbare orde. Ook letten we op overtredingen van bijvoorbeeld op- en afbouwtijden, verstrekking van drank aan minderjarigen en geluidsnormen. Waar nodig wordt op basis van signalen uit de omgeving de controle geïntensiveerd.

Als er een goed samenspel is tussen organisator, omgeving en gemeente leidt dat tot evenementen waar bezoekers volop genieten en eventuele hinder en overlast voor de omgeving tot een minimum wordt beperkt.

Sancties

De controle en handhaving door de gemeente Emmen omvat een groot aantal terreinen. Wat de gemeente altijd doet is:

  • permanente en incidentele geluidsmetingen

  • opstellen concrete vergunningsvoorwaarden in overleg met organisator en omgeving

  • controle op nakomen verantwoordelijkheden organisator

  • ervoor zorgen dat de gemeente bereikbaar is voor en tijdens een evenement

  • evalueren en de ervaringen doorvertalen naar maatregelen voor volgende jaren.

Sancties op het niet nakomen van afspraken en verplichtingen kunnen uiteenlopen van een waarschuwing tot boetes en zelfs beëindiging van het evenement.

11. Duurzaamheid

De gemeente heeft een voorkeur voor evenementen die aansluiten bij de kernbegrippen die we gebruiken om onze ontwikkelingsrichting aan te geven: vitaal, ondernemend, vernieuwend, met cultureel lef en gericht op participatie.

Afval

Evenementen veroorzaken vaak een enorme hoeveelheid afval. De organisator van een evenement is verantwoordelijk voor het voorkomen van milieuschade. Hij moet het terrein schoon opleveren na afloop van het evenement. Ook moet hij maatregelen nemen om zwerfafval buiten het terrein te voorkomen.

Plastic

Organisatoren van evenementen worden verplicht om duurzame en veilige materialen te gebruiken. Dit staat ook in de vergunning. De invulling van deze verplichting verschilt per evenement. Voor de veiligheid wordt bij veel evenementen het gebruik van plastic bekers gestimuleerd. Bij grote evenementen kan het zelfs verplicht gesteld worden. Tegelijkertijd moet het gebruik van plastic uit oogpunt van duurzaamheid worden beperkt. Vaak worden plastic wegwerpbekers na gebruik weggegooid en vertrapt. Dit leidt tot grote hoeveelheden afval. Waar mogelijk worden organisatoren verplicht gebruik te maken van duurzame evenementenbekers die hergebruikt kunnen worden.

Ballonnen

Ballonnen staan hoog in de top-10 van plastic afval. In de gemeente Emmen geldt een verbod voor het oplaten van alle varianten van ballonnen, inclusief herdenkingsballonnen, vuurballonnen, sfeerballonnen, gelukslampionnen, wensballonnen en papierballonnen. Alleen bij zeer bijzondere gebeurtenissen is een ontheffing mogelijk.

Aggregaten

Voor de stroomvoorziening maken veel evenementen gebruik van diesel-aggregaten. Er zijn inmiddels ook andere mogelijkheden om stroom op te wekken. De gemeente Emmen stimuleert organisatoren om zoveel mogelijk gebruik te maken van duurzame aggregaten.

Vuurwerk

Vuurwerk wordt bij evenementen alleen toegestaan als het gaat om professioneel vuurwerk dat door een gecertificeerd bedrijf wordt afgestoken. De gemeente Emmen voert geen algemeen vuurwerkverbod voor evenementen in. De winst voor milieu en dierenwelzijn is beperkt door het geringe aantal keren per jaar dat dit aan de orde is.

Inhoudsopgave

Voorwoord

Korte samenvatting

1. Een nieuw evenementenbeleid

Doel van de regels

Uitgangspunten van het evenementenbeleid

2. Wettelijk kader

Een evenement volgens de APV

Vergunningplicht

3. Melding of vergunning

Categorie A - kleine evenementen

Categorie B - middelgrote evenementen

Categorie C - grote evenementen

Stroomschema Melding of Vergunning

4. Vergunning en evenementenkalender

Twaalf weken van tevoren

Vóór 1 november van het voorafgaande jaar

Evenementenkalender

Tussentijds een groot evenement aanmelden

Voorrangsregeling kleine evenementen

Meer aanvragen voor dezelfde locatie/data

Uitzondering

5. Eisen aan een organisator

6. Locatieprofielen

Voorkomen geluidsoverlast

Aantal evenementen per locatie

7. Geluidsnormering evenementen

Categorie A - kleine evenementen

Categorie B - middelgrote evenementen

Categorie C - grote evenementen

Eindtijden

8. Financiële ondersteuning

Grote evenementen die de regionale identiteit versterken

Regionale evenementen

Evenementen op dorpsniveau of wijk- en buurtniveau

9. Veiligheid

Veiligheidsplan en calamiteitenplan

Risico-inventarisatie

Toezicht door of namens de organisator

Preventie en toezicht

Drugs en lachgas

10. Toezicht en handhaving

Sancties

11. Duurzaamheid

Afval

Plastic

Ballonnen

Aggregaten

Vuurwerk

Bijlagen

Vergunningprocedure

APV gemeente Emmen, afdeling 7 Evenementen

Korte samenvatting

De gemeente Emmen voert vanaf 2020 een nieuw evenementenbeleid: vitaal, ondernemend, vernieuwend, met cultureel lef en gericht op participatie. We hebben een voorkeur voor evenementen die aansluiten bij deze kernbegrippen.

Voor een goed, veilig en prettig verloop van de evenementen stellen we regels en richtlijnen op. Maar de regels van het evenementenbeleid zijn vooral een hulpmiddel. Wat we eigenlijk willen, is dat de organisator de bedoeling van de regels onderschrijft, deze vertaalt naar een optimale inzet van capaciteit en middelen en de regels/afspraken professioneel en ruimhartig uitvoert. Dezelfde instelling verwachten we van leveranciers, medewerkers, bezoekers, omwonenden en alle andere betrokkenen. Veiligheid en het voorkomen van overlast staan daarbij voorop. De gemeente controleert of de gemaakte afspraken worden nagekomen. Het onderlinge vertrouwen bepaalt hoe intensief de controles zijn. Niet nakomen van afspraken door de organisator leidt tot sancties en tot meer controles bij volgende evenementen.

De organisator draagt de volledige verantwoordelijkheid voor alle aspecten van een evenement. Voor, tijdens en na het evenement is de organisator te alle tijden bereikbaar en aanspreekbaar voor de gemeente. Ook is er volop vooroverleg zodat de uitgangspunten van het beleid, de manier van controleren en eventuele sancties voor iedereen duidelijk zijn.

Er zijn zessenzestig evenementenlocaties. Van elke locatie is vastgelegd welk soort evenementen er gehouden mogen worden, hoe vaak en hoeveel geluid er is toegestaan.

Voor een goede afstemming werkt de gemeente Emmen met een evenementenkalender. Grotere evenementen moeten voor 1 november van het vooraf gaande jaar worden aangemeld. Op basis van de aanmeldingen, maken we een eerste indeling. Daarbij wegen mee: het moment van aanmelden, de gekozen locatie en de meerwaarde van het evenement voor de gemeente Emmen.

Via een evenementenfonds kan de gemeente voor maximaal vier jaar bijdragen in de kosten van een evenement. We hebben ook daarbij een voorkeur voor evenementen die bijdragen aan de gewenste ontwikkeling van de gemeente Emmen.

En een dringende oproep aan organisatoren deelnemers en publiek: houd rekening met het milieu!

Ondertekening

Bijlage: Vergunningprocedure

Een vergunning voor een middelgroot of groot evenement moet in ieder geval twaalf weken van tevoren aangevraagd worden bij de gemeente. Die tijd hebben we nodig om een aanvraag zorgvuldig te beoordelen. Een aanvraag voor een vergunning verloopt in vier stappen:

  • 1.

    Stap 1: vergunning aanvraag

  • 2.

    Stap 2: voorbereidingsprocedure

  • 3.

    Stap 3: vergunningverlening

  • 4.

    Stap 4: evaluatie

Stap 1: vergunning aanvraag

De gemeente controleert en beoordeelt iedere vergunningaanvraag. We doen dit aan de hand van een aanvraagformulier. Dit formulier is te vinden op gemeente.emmen.nl/producten/evenement-organiseren.nl. In de aanvraag geeft de organisator aan welke maatregelen er genomen worden als het gaat om veiligheid, bereikbaarheid, gezondheid en communicatie.

Bij de aanvraag moet de organisator alle relevante documenten meesturen. Denk hierbij aan:

  • het ingevulde en ondertekende aanvraagformulier

  • draaiboek (inclusief veiligheidsplan, calamiteitenplan en verkeersplan)

  • plattegrondtekeningen van tijdelijke bouwwerken zoals tenten, podia en tribunes

  • situatietekening op schaal van het evenemententerrein met daarop aangegeven de afzettingen, bebording, aggregaat, tenten, EHBO, snackwagens, toiletten, muntverkoop, overkappingen, caravans, kramen, luchtkussens etc.

  • routes als situatietekening en als tekst

  • constructieve berekeningen en tekeningen volgens ‘Eurocode’ (constructie) en ‘Richtlijn voor Constructieve Veiligheid bij Evenementen’ van het Centraal Overleg BouwConstructies (belasting) van tenten, podia en tribune of andere tijdelijke bouwwerken

  • tekening tent, podium en tribune

  • verkeersplan met situatietekening afzetting van de weg, welke borden worden gebruikt (situatietekening wel bijgevoegd waarop ingetekend kan worden

  • overnachten met situatietekening en plattegrond plus welke kampeermiddelen

  • kopie overeenkomst EHBO vereniging

  • kopie overeenkomst van beveiligingsbedrijf

  • kopie van de W.A. verzekering

  • afvoer vuilwater van de tap en de toiletten

  • P-plekken voor bezoekers

  • db’s van de aggregaten

  • aanwezigheid , inhoud en aantal gasflessen

Kosten

Voor het in behandeling nemen van een aanvraag kunnen leges in rekening worden gebracht. De actuele hoogte van de leges is te vinden op de website van de gemeente Emmen: gemeente.emmen.nl/producten/kosten-en-leges-overzicht.

Stap 2: voorbereiding

Als de aanvraag binnen is, beoordeelt de gemeente welke risico's een evenement met zich meebrengt. Hierbij weegt vooral mee welk soort evenement het is, de samenstelling van het publiek of de deelnemers en de plaats en het tijdstip waarop het evenement plaatsvindt.

Vooroverleg

Als er volgens de gemeente een verhoogd veiligheidsrisico is of als er andere reden zijn voor extra duidelijkheid, vragen we vooroverleg met de organisator van een evenement. Aan dit overleg doen verschillende gemeentelijke disciplines, politie en eventuele andere instanties of hulpdiensten mee. De uitkomsten van dit overleg bepalen mee welke voorwaarden aan het evenement gesteld worden.

Stap 3: vergunningverlening

De gemeente, formeel vertegenwoordigd door de burgemeester, is bevoegd om de evenementenvergunning te verlenen of weigeren. De gemeente kan de vergunning weigeren als:

  • de aanvraag minder dan twaalf weken voor de beoogde datum van het evenement is ingediend en daardoor een behoorlijke behandeling van de aanvraag niet mogelijk is

  • het evenement zich niet verdraagt met het karakter of de bestemming van de plaats waar het wordt gehouden

  • vanwege gelijktijdigheid van verschillende evenementen - tijdens dezelfde periode, dan wel op dezelfde locatie - en er door die gelijktijdigheid onvoldoende waarborgen bestaan dat de openbare orde of de woon- en leefsituatie in de omgeving niet op ontoelaatbare wijze nadelig worden beïnvloed

  • de organisator onvoldoende waarborgen biedt voor een goed verloop van het evenement, gelet op de hiervoor genoemde belangen

  • het belang van de openbare orde, de openbare veiligheid, de volksgezondheid of de bescherming van het milieu dat vereist.

Termijnen

De gemeente probeert binnen acht weken een beslissing te nemen op een aanvraag. Dit termijn mag de gemeente eenmaal verlengen met acht weken. De termijn voor het opvragen van ontbrekende stukken komt hier eventueel nog bij.

Een aanvraag voor een evenementenvergunning verloopt op deze manier:

  • de organisator vraagt een vergunning aan minimaal twaalf weken voor het evenement plaatsvindt, zijn zes weken gereserveerd als bezwarentermijn voor belanghebbenden, dus er blijft een behandeltermijn over van zes weken

  • na binnenkomst aanvraag beoordelen we de aanvraag inhoudelijk binnen week

  • bij akkoord hebben de verschillende disciplines en instanties twee weken tijd om advies te geven

  • bij niet akkoord vragen we aanvullende stukken en wordt de aanvraag buiten behandeling gezet tot de informatie compleet is, daarna gaan we verder met de voorgaande stap

  • zijn de adviezen positief, dan verlenen we een vergunning

  • zijn de adviezen negatief en is er geen tijd voor een extra informatieronde, dan weigeren we de vergunning

  • na positief besluit verleent de gemeente een vergunning

  • de publicatie is digitaal en in de regionale krant

  • de gemeentelijke evenementencoördinator neemt de gegevens uit de vergunning op in de regionale evenementenkalender

  • de aanvrager en andere belanghebbenden kunnen binnen zes weken bezwaar maken.

Stap 4: evaluatie

In alle gevallen wordt het evenement geëvalueerd. De conclusies wegen we mee bij eventuele vervolgaanvragen van dezelfde organisator. Een positieve evaluatie kan leiden tot een toekomstige vermindering van toezicht en handhaving; een negatieve evaluatie leidt tot intensivering van toezicht en handhaving of het niet verstrekken van een vergunning.

Uitzondering

De vastgestelde regels en procedures rond evenementen moeten in principe worden nageleefd. Maar in bijzondere gevallen kan de gemeente hiervan afwijken. Dit wordt geregeld in artikel 4:84 van de Algemene wet bestuursrecht. Afwijken mag alleen als “het toepassen van het beleid voor één of meer belanghebbenden ingrijpende gevolgen zou hebben die niet in verhouding zijn tot het doel van dit evenementenbeleid.” Als er van het vastgestelde beleid wordt afgeweken, maken we dit bekend bij publicatie van de vergunning.

Bijlage: APV gemeente Emmen, afdeling 7 EVENEMENTEN

Artikel 2:12 Begripsbepaling

  • 1.

    In deze afdeling wordt onder evenement verstaan elke voor publiek toegankelijke verrichting van vermaak, met uitzondering van:

    • a.

      bioscoopvoorstellingen;

    • b.

      markten als bedoeld in artikel 160, eerste lid, onder h, van de Gemeentewet en artikel 5:22 van deze verordening;

    • c.

      kansspelen als bedoeld in de Wet op de kansspelen;

    • d.

      het in een inrichting in de zin van de Drank- en Horecawet gelegenheid geven tot dansen;

    • e.

      betogingen, samenkomsten en vergaderingen als bedoeld in de Wet openbare manifestaties;

    • f.

      activiteiten als bedoeld in artikel 2:5 van deze verordening.

  • 2.

    Onder evenement wordt mede verstaan:

    • a.

      een herdenkingsplechtigheid;

    • b.

      een braderie;

    • c.

      een optocht, niet zijnde een betoging als bedoeld in artikel 2:3 van deze verordening, op de weg;

    • d.

      een feest, muziekvoorstelling of wedstrijd op of aan de weg;

    • e.

      een straatfeest of buurtbarbecue op één dag (klein evenement).

  • 3.

    Evenementen worden conform de Handreiking ‘Advisering en inzet bij hulpdiensten bij risicovolle evenementen in Drenthe’ van de Hulpdienstverleningsdienst (HVD) ingedeeld in drie categorieën:

    • a.

      licht risico

    • b.

      middelgroot risico

    • c.

      groot risico

Artikel 2:13 Evenementen

  • 1.

    Het is verboden zonder of in afwijking van een vergunning van de burgemeester een evenement te organiseren.

  • 2.

    Onverminderd het bepaalde in artikel 1:6 kan een vergunning voor een evenement als bedoeld in artikel 2:12, derde lid onder b en c worden geweigerd als de aanvraag daarvoor minder dan 12 weken voor de beoogde datum van de beoogde activiteit is ingediend en daardoor een behoorlijke behandeling van de aanvraag niet mogelijk is.

  • 3.

    Onverminderd het bepaalde in artikel 1:6 kan de burgemeester de vergunning eveneens weigeren als naar zijn oordeel:

    • a.

      het evenement zich niet verdraagt met het karakter of de bestemming van de plaats waar het wordt gehouden;

    • b.

      er vanwege gelijktijdigheid van verschillende evenementen -tijdens dezelfde periode, dan wel op dezelfde locatie- er door die gelijktijdigheid onvoldoende waarborgen bestaan dat de openbare orde of de woon- en leefsituatie in de omgeving niet op ontoelaatbare wijze nadelig worden beïnvloed;

    • c.

      de organisator onvoldoende waarborgen biedt voor een goed verloop van het evenement, gelet op de hiervoor genoemde belangen.

  • 4.

    Geen vergunning is vereist voor een klein evenement, indien:

    • a.

      het aantal aanwezigen niet meer bedraagt dan tweehonderd personen;

    • b.

      het evenement niet langer duurt dan tot 24.00 uur;

    • c.

      geen muziek ten gehore wordt gebracht voor 07.00 uur of na 23.00 uur;

    • d.

      het evenement niet plaatsvindt op de rijbaan, (brom)fietspad of parkeerplaats of anderszins een belemmering vormt voor het verkeer en de hulpdiensten;

    • e.

      slechts kleine objecten worden geplaatst met een oppervlakte van minder dan 10 m2 per object;

    • f.

      er een organisator is;

    • g.

      de organisator uiterlijk tien werkdagen voorafgaand aan het evenement daarvan melding heeft gedaan aan de burgemeester; en

    • h.

      er geen alcoholhoudende drank wordt verkocht.

  • 5.

    De burgemeester kan binnen tien dagen na ontvangst van de melding besluiten een klein evenement te verbieden, indien er aanleiding is te vermoeden dat daardoor de openbare orde, de openbare veiligheid, de volksgezondheid of het milieu in gevaar komt.

  • 6.

    Het verbod in het eerste lid is niet van toepassing op een wedstrijd op of aan de weg, in situaties waarin voorzien wordt door artikel 10 juncto 148, van de Wegenverkeerswet 1994.

  • 7.

    Het verbod van het eerste lid geldt voorts niet voor evenementen op plaatsen die kennelijk blijvend voor een zodanige gebeurtenis zijn ingericht, echter onder het voorbehoud dat de burgemeester na kennisneming van het voornemen tot het houden van een evenement alsnog onverwijld kan besluiten het evenement te verbieden of voorschriften te stellen in het belang van de openbare orde, de openbare veiligheid, de volksgezondheid of de bescherming van het milieu.

  • 8.

    Op de vergunning is paragraaf 4.1.3.3 van de Algemene wet bestuursrecht (positieve fictieve beschikking bij niet tijdig beslissen) niet van toepassing.

Artikel 2:14 Ordeverstoring

Het is verboden bij een evenement de orde te verstoren.

Artikel 2:15 Verbod gebruik glaswerk

  • 1.

    Het is de organisator van een vergunningsplichtig evenement ter waarborging van de veiligheid verboden op een openbare plaats glaswerk te gebruiken tijdens dit evenement.

  • 2.

    Dit verbod geldt ook voor het gebruik van glaswerk op een aangrenzend terras bij een openbare inrichting zoals in artikel 3:9, eerste lid letter a is aangegeven.