Reclamebeleid 2011

Geldend van 05-09-2017 t/m heden

Intitulé

Reclamebeleid 2011

Plaats: Goor

Datum: 19 juli 2011

Versie: definitief

Susan Huigen & Daisy Hof Inhoudopgave

1Inleiding. 4

2Begripsbepaling. 5

3Reclamebeleid gemeente Hof van Twente. 8

3.1 Wet- en regelgeving. 8

3.2 Algemene uitgangspunten. 8

3.3 Gebiedsindeling. 9

4Permanente reclame. 10

4.1 Commerciële reclame. 10

4.1.1 Buitengebied. 10

4.1.1.1 Tankstations. 10

4.1.1.2 Horecagelegenheden. 11

4.1.1.3 Bedrijven. 11

4.1.1.4 Overig. 12

4.1.2 Historische landgoederen. 12

4.1.3 Centra en linten. 12

4.1.4 Historische centra. 13

4.1.5 Buurten. 14

4.1.6 Bedrijventerreinen. 14

4.2 Sportterreinen. 15

4.3 Overige reclame. 15

5Tijdelijke reclame. 16

5.1 Commerciële reclame. 16

5.1.1 Buitengebied. 16

5.1.2 Historische landgoederen. 17

5.1.3 Centra en linten. 17

5.1.4 Historische centra. 17

5.1.5 Buurten. 18

5.1.6 Bedrijventerreinen. 18

5.2 Evenementenreclame. 19

5.2.1 Buitengebied. 19

5.2.2 Historische landgoederen. 19

5.2.3 Centra en linten. 19

5.2.4 Historische centra. 20

5.2.5 Buurten. 20

5.2.6 Bedrijventerreinen. 20

5.3 Ideële reclame. 20

5.4 Politieke reclame. 20

5.5 Bouwreclame. 21

5.6 Te koopreclame. 21

5.7 Evenementenportaalborden. 21

6Toezicht en handhaving. 23

7Slotbepalingen. 24

7.1 Hardheidsclausule. 24

7.2 Excessenregeling. 24

7.3 Intrekking oude beleidsregels. 24

7.4 Overgangsbepaling. 24

7.5 Uitsterfconstructie. 24

7.6 Citeertitel 24

7.7 Inwerkingtreding. 25

Bijlagen:

Bijlage 1: Locaties evenementenreclame

Bijlage 2: Locaties ideële reclame

Bijlage 3: Locaties plakborden voor verkiezingen

Bijlage 4: Indeling prioritering handhaving Bijlage 5: Stroomschema

Bijlage 6: Matrix permanente reclame

Bijlage 7: Matrix tijdelijke reclame

1 Inleiding 

Voor u ligt het ‘Reclamebeleid 2011’ van de gemeente Hof van Twente. Aanleiding voor het opstellen van deze beleidsregel is dat er geen helder integraal reclamebeleid bestond. Er werd geen duidelijk onderscheid gemaakt in de soorten reclames en het was niet duidelijk in welke beleidsregel gekeken diende te worden. Bovendien zag het voormalige reclamebeleid vooral toe op permanente reclame. Tot slot werd het beleid als te beperkend gezien.

 

Dit reclamebeleid is tot stand gekomen aan de hand van de bestaande beleidsregels op het gebied van reclame en de op- en aanmerkingen van de gemeenteraad en wethouder op het voormalige beleid. Doelstelling van dit beleid is het actualiseren en het geven van een heldere invulling aan het reclamebeleid, waardoor de kwaliteit en kwantiteit van de diverse reclame-uitingen gewaarborgd wordt. De mogelijkheden om reclame te maken zijn aanzienlijk verruimd. Uitgangspunt bij deze beleidsregel is dat het uiterlijk aanzien van de gemeente niet wordt geschaad, er geen hinder ontstaat en de veiligheid van de openbare ruimte niet in het geding komt.

 

Dit leidt tot de volgende vraag: ‘Wat is reclame?’. Reclame is afgeleid van het Latijnse woord reclamare dat herhaald oproepen betekent. Reclame is een publieke aanprijzing van een bedrijf, product, dienst, evenement, etc. Reclames vragen vanuit hun doelstelling aandacht en vormen hiermee een belangrijk en beeldbepalend element van de openbare ruimte.

 

Deze beleidsregel is als volgt opgebouwd. In het volgende hoofdstuk worden de begripsbepalingen gegeven. In hoofdstuk 3 worden de wet- en regelgeving, de algemene uitgangspunten en de gebiedsindeling toegelicht. In hoofdstuk 4 worden de criteria voor permanente reclame weergegeven. Hoofdstuk 5 geeft de criteria voor tijdelijke reclame. In hoofdstuk 6 zal de toezicht op en handhaving van het reclamebeleid aan bod komen. Tenslotte geeft hoofdstuk 7 de slotbepalingen weer.

2 Begripsbepaling

 

Aan gevel/pand: permanente reclame-uitingen aan een gevel of pand die bestaan uit borden of losse belettering. Deze kunnen loodrecht of evenwijdig bevestigd worden ten opzichte van de gevel/pand.

 B 

Bedrijf: het bedrijfsmatig vervaardigen of repareren van goederen, dan wel het verrichten van ambachtelijke diensten.

 

Bedrijventerreinen: worden gekenmerkt door grootschalige gebouwen en een functionele uitstraling. Deze bedrijventerreinen zijn veelal gelegen aan de openbare weg. Ook industrieterreinen vallen onder de definitie van bedrijventerreinen. De bedrijven- en industrieterreinen binnen de gemeente Hof van Twente zijn aangegeven in de betreffende bestemmingsplannen.

 

Bedrijvigheid: het werkzaam zijn van bedrijven en mensen.

 

Billboards: grote reclame-objecten met een permanent of tijdelijk karakter die vrijstaan op het perceel.

 

Bouwborden: op bouwborden wordt aangegeven wat er gebouwd wordt of gaat worden en bijvoorbeeld wie de opdrachtgever, architect of aannemer is. Als de werkzaamheden zijn afgerond, worden deze borden verwijderd. Bouwborden hebben een tijdelijke karakter.

 

Brouwerijen: alle uitingen van bierbrouwerijen, ijsmerken, frisdrankfabrikanten etc. Eigen bedrijfslogo’s of handelsnamen zijn niet toegestaan.

 

Buitengebied: het buitengebied is het gebied met een open en landelijk karakter buiten de bebouwde kom binnen de gemeente Hof van Twente. Het buitengebied omvat het gehele buitengebied van de gemeente Hof van Twente.

 

Buurten: een buurt is een gedeelte van een kern waarin met name meerdere woonhuizen zijn gevestigd. Een buurt omvat alles binnen een kern dat geen centra en linten of bedrijventerreinen zijn. Het uitgangspunt is dat in deze gebieden geen reclame-uitingen passen. Een uitzondering hierop wordt gevormd door de praktijk- en kantoorruimtes. Winkels, winkelcentra en horecagelegenheden in buurten vallen onder het deelgebied centra en linten.

 

C

 

Centra en linten: in elke kern binnen de gemeente Hof van Twente is, afhankelijk van de grootte en de aard van het dorp/de stad, in een bepaalde mate sprake van een centrumgebied. Ook Bentelo valt hieronder. Dit centrumgebied is onder te verdelen in de centra en in de linten. Het uitgangspunt van de centra is een goede ordening en oriëntatie van de gebouwen. Onder de centra vallen ook de winkelcentra en winkels in buurten. De linten zijn de invalswegen naar de centra toe. Onder linten vallen de linten aan de weg, de linten los op de kavel en de linten oud en nieuw. Een lint aan de weg wordt gevormd door gebouwen die met hun gevel, zonder voortuin, aan de weg staan. Bij linten los op de kavel gaat het om panden die los op de kavel staat. De panden zijn omgeven door tuinen. De categorie linten oud en nieuw wordt gevormd door panden die meestal los op de kavel staan. De panden hebben afwijkende afmetingen ten opzichte van elkaar.

 

D

 

Driehoeksborden: bestaan uit drie met elkaar verbonden borden met affiches in metalen frames, bijvoorbeeld rond lantarenpalen, met een tijdelijk karakter.

 

E

 

Evenementenportaalborden: het gaat hier om een bestaand portaal op een voorgeschreven locatie, waarin verschillende borden aangebracht kunnen worden door de gemeente Hof van Twente voor de aankondiging van een evenement, activiteit, etc.

 

H

 

Harmonie: in samenhang/in goede verhouding.

 

Historische centra: een historisch centrum vormt een belangrijke, cultuurhistorisch en economisch waardevolle schakel binnen een kern. Het uitgangspunt van de historische centra is het waarborgen van het historische straatbeeld met voldoende mogelijkheden voor reclamevoering.

 

Historische landgoederen: een landgoed is een aanzienlijk huis met bijbehorende gronden op het land. De gebouwen op het landgoed zijn verfijnd, zodat elk bezit te herkennen is. Elk historisch landgoed voert een eigen kleurgebruik. De historische landgoederen worden als cultureel erfgoed beschouwd.

 

K

 

Kern: een kern is het hart van het dorp/de stad. De gemeente Hof van Twente kent zes kernen, te weten Markelo, Goor, Delden, Hengevelde, Bentelo en Diepenheim.

 

L

 

Lichtbakken: reclame-uitingen die licht uitstralen.

 

O

 

Ondergeschikt: deel uitmaken van/afhankelijk zijn van.

 

P

 

Pand: een gebouw. Hieronder vallen ook de bedrijfsverzamelgebouwen, waarin meerdere bedrijven zijn gevestigd.

 

Perceel: is een stuk grond (ook wel een kavel genoemd), soms fysiek begrensd door middel van een omheining of een natuurlijke afscheiding (zoals een heg of een sloot), volgens de afmetingen in het Kadaster.

 

Plakborden: borden die de gemeente Hof van Twente plaatst voor de verkiezingen, waarop de politieke partijen hun reclame(-affiches) kunnen plakken.

 

R

 

Reclame: is afgeleid van het Latijnse woord reclamare dat herhaald oproepen betekent. Reclame moet wanneer mogelijk verband hebben met de activiteiten die in het pand of op het perceel plaatsvinden.

 

Reclamezuilen: een op de grond staand permanent reclame-object voor een bedrijf, bedrijfsverzamelgebouw of bedrijventerreinen, waarop één of meerdere bedrijven hun naam en logo weergeven.

 

S

 

Sandwichborden: bestaan uit twee borden met affiches, vaak geplaatst aan de voet van lantarenpalen, met een tijdelijk karakter.

 

Silhouet: de omtrek van bijvoorbeeld een pand.

 

Spandoeken: een uitgespannen doek waarop een reclame-uiting is aangebracht.

 

T

 

Te koopborden: borden waarop wordt aangegeven dat een kavel of onroerend goed te koop staat of een onroerend goed te huur staat.

 

V

 

Verkiezingsborden: reclame voor politieke partijen, die tijdens de verkiezingen tijdelijk geplaatst worden. Het gaat hier niet om de bestaande plakborden die door de gemeente Hof van Twente worden aangewezen, maar om eigen borden of overige reclame-uitingen van de partij.

 

Vlaggen: een vlag aan de gevel voorzien van reclame.

 

Vlaggenmasten: een mast met daaraan een reclamevlag.

3 Reclamebeleid gemeente Hof van Twente 

3.1 Wet- en regelgeving 

Het college van burgemeester en wethouders van de gemeente Hof van Twente heeft gelet op artikel 160 Gemeentewet, artikel 4.81 van de Algemene wet bestuursrecht, artikel 12a van de Woningwet en artikel 4:12 en 2:10 van de Algemene Plaatselijke Verordening besloten deze beleidsregel vast te stellen.

 

Na vaststelling van deze beleidsregel dient de Welstandsnota aangepast te worden. In de Welstandsnota zal een verwijzing komen naar deze beleidsregel.

 3.2 Algemene uitgangspunten 

Binnen het reclamebeleid van de gemeente Hof van Twente worden de volgende algemene uitgangspunten gehanteerd:

 

  • 1.

    Reclame is niet toegestaan, tenzij in deze beleidsregel uitdrukkelijk is genoemd. Reclame die niet is toegestaan wordt aangemerkt als ontsierende reclame.

  • 2.

    Voor alle reclame-uitingen die voldoen aan dit beleid, hoeven geen APV- of reclamevergunningen aangevraagd te worden. Tevens hoeft er geen melding van het betreffende reclame-object te worden gemaakt. In een aantal gevallen dient er echter wel een omgevingsvergunning aangevraagd te worden op grond van de Wet algemene bepalingen omgevingsrecht. Hierbij kan gedacht worden aan een vergunning voor een bouwwerk. Voor de criteria verwijzen wij u naar de Wet algemene bepalingen omgevingsrecht.

  • 3.

    De reclame moet voor wat betreft de plaats, de kleurstelling, het materiaalgebruik en detaillering in harmonie zijn met de architectuur van het gebouw en het uiterlijk van de omgeving.

  • 4.

    Reclame-objecten dienen perceelsgebonden te zijn en mogen niet op onbebouwde percelen worden geplaatst, tenzij anders is bepaald of er sprake is van een tijdelijke reclame-object.

  • 5.

    De oppervlakte (afmetingen) van reclame-objecten wordt gemeten langs de buitenomtrek. De achtergrond/ondergrond van het bord wordt hieronder inbegrepen. Een eventuele ophangconstructie, niet zijnde het bord zelf, valt hier niet onder.

  • 6.

    Voor het bepalen van de oppervlakte van losse letterreclame wordt buitenwerks gemeten. Voorbeeld:

     

  • 7.

    Het is verboden om een openbare plaats of dat gedeelte van een onroerende zaak die vanaf de openbare plaats zichtbaar is te bekrassen of te bekladden (artikel 2:42 van de Algemene Plaatselijke Verordening van de gemeente Hof van Twente).

  • 8.

    Het is verboden op een openbare plaats of dat gedeelte van een onroerende zaak dat vanaf die plaats zichtbaar is een aanplakbiljet of ander geschrift, afbeelding of aanduiding aan te plakken, te doen aanplakken of op een andere wijze aan te brengen of te doen aanbrengen of met kalk, krijt, teer of een kleur of verfstof een afbeelding, letter, cijfer of teken aan te brengen of te doen aanbrengen, tenzij gehandeld wordt krachtens een wettelijk voorschrift of indien het college hiervoor aanplakborden heeft aangewezen (artikel 2:42 van de Algemene Plaatselijke Verordening van de gemeente Hof van Twente).

3.3 Gebiedsindeling

 

De gemeente Hof van Twente is onderverdeeld in verschillende deelgebieden. Het is noodzakelijk om het reclamebeleid in de verschillende deelgebieden (conform de welstandsnota) onder te verdelen, omdat het niet wenselijk is om bij elk gebied dezelfde criteria te hanteren. Elk gebied heeft namelijk zijn eigen identiteit. Het is essentieel om de diversiteit binnen de gemeente te behouden en te versterken.

 

In het reclamebeleid worden de volgende deelgebieden gehanteerd:

  • 1.

    Buitengebied

  • 2.

    Historische landgoederen

  • 3.

    Centra en linten

  • 4.

    Historische centra

  • 5.

    Buurten

  • 6.

    Bedrijventerreinen

 4 Permanente reclame 

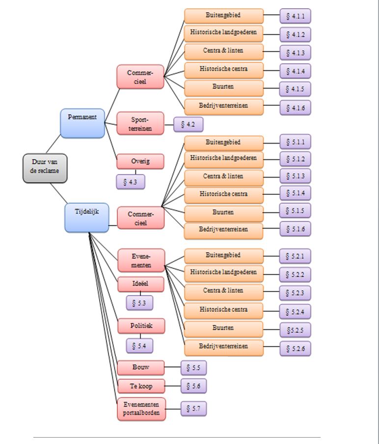
In dit hoofdstuk wordt per deelgebied aangegeven welke criteria aan permanente reclame-objecten worden gesteld. Om een helder beeld te krijgen in welke categorie u valt is er een stroomschema opgenomen in bijlage 5. Een beknopt overzicht van deze criteria is te vinden in bijlage 6. Permanente reclame is alle reclame die niet tijdelijk is. Tijdelijke reclame komt in hoofdstuk 5 aan bod.

 

Ten eerste wordt er onderscheid gemaakt tussen commerciële en overige reclame. Commerciële reclame heeft betrekking op handelsreclame. Het is een publieke aanprijzing van een bedrijf, product of dienst om op die manier klanten te werven. Overige reclame is alle reclame die geen commerciële functie heeft. Te denken valt hierbij aan een voedselbank. Een uitzondering wordt gevormd door de sportterreinen.

 

Vervolgens wordt er onderscheid gemaakt in verschillende reclame-objecten, namelijk:

  • 1.

    Aan gevel/pand

  • 2.

    Lichtbakken

  • 3.

    Vlaggenmasten

  • 4.

    Vlaggen

  • 5.

    Reclamezuilen

  • 6.

    Billboards

 4.1 Commerciële reclame 

In deze paragraaf wordt de permanente commerciële reclame per deelgebied, zoals aangegeven in paragraaf 3.3, uitgewerkt.

 

 4.1.1 Buitengebied

 

Door het landelijke karakter van de buitengebieden, wordt reclame in het buitengebied vaak als storend ervaren. Het uitgangspunt is een terughoudend reclamebeleid om op deze manier de uitstraling van het buitengebied te waarborgen. Commerciële reclame in het buitengebied is onder te brengen in de volgende categorieën: tankstations, horecagelegenheden, bedrijven en overig.

 4.1.1.1Tankstations  

Criteria voor reclame van tankstations:

 

  • 1.

    De reclame moet voor wat betreft de plaats, de kleurstelling, het materiaalgebruik en detaillering in harmonie zijn met de architectuur van het gebouw.

  • 2.

    Reclame in de vorm van bewegende delen/beelden is niet toegestaan.

  • 3.

    Verlichting van reclame is toegestaan. Niet toegestaan is lichtreflecterende reclame en/of reclame met veranderlijk en/of tussenpozen verschijnend licht.

  • 4.

    De reclame is ondergeschikt aan het gebouw.

  • 5.

    Per tankstation is één reclamezuil toegestaan met een maximale hoogte van 7 meter, een maximale breedte van 1,5 meter en een maximale dikte van 0,5 meter.

  • 6.

    Op één gevel van het gebouw is horizontale reclame toegestaan tot maximaal 75% van de breedte van die gevel met een maximale breedte van 6 meter, een maximale hoogte van 0,6 meter een maximale dikte van 0,2 meter.

  • 7.

    Op het pompstation (de overkapping) is op maximaal 2 zijden horizontale reclame toegestaan. Aan de straatzijde is reclame toegestaan tot maximaal 75% van de breedte van die zijde van het bouwwerk met per zijde een maximale breedte van 6 meter, een maximale hoogte van 0,6 meter en een maximale dikte van 0,2 meter.

  • 8.

    Bij de wasstraat is een opschrift toegestaan boven de ingang van de wasstraat met een maximale omvang van 1 meter2. Hieronder valt niet aanduiding ‘wasstraat’.

  • 9.

    Maximaal 2 vlaggenmasten zijn toegestaan.

  • 10.

    Ondergeschikte opschriften op pompstations en dergelijke blijven buiten beschouwing.

 4.1.1.2 Horecagelegenheden

 

Criteria voor reclame van horecagelegenheden:

 

  • 1.

    De reclame moet voor wat betreft de plaats, de kleurstelling, het materiaalgebruik en detaillering in harmonie zijn met de architectuur van het gebouw.

  • 2.

    Er is geen reclame toegestaan voor diensten of producten die niet in het pand of op het betreffende perceel plaatsvinden of verkocht worden.

  • 3.

    Reclame in de vorm van bewegende delen/beelden is niet toegestaan.

  • 4.

    Verlichting van reclame is toegestaan. Niet toegestaan is lichtreflecterende reclame en/of reclame met veranderlijk en/of tussenpozen verschijnend licht.

  • 5.

    De reclame is ondergeschikt aan het gebouw.

  • 6.

    Per perceel of pand zijn maximaal 4 reclame-objecten toegestaan, waarvan naar keuze:

    • -

      Maximaal 3 reclame-uitingen aan gevel/pand zijn toegestaan met een maximale afmeting van 3 x 2 meter per object.

    • -

      Maximaal 2 vlaggenmasten zijn toegestaan (inclusief de vergunningsvrije vlaggenmast).

    • -

      Maximaal 2 billboards zijn toegestaan met een maximale afmeting van 3 x 2 meter per object.

      • 6.

        Maximaal 10 reclame-uitingen van brouwerijen op fietsenrekken, lantaarns, vlaggen etc. aan de gevel en dergelijke met een maximale omvang van 0,30 meter2 zijn toegestaan, mits zij nabij de horecagelegenheid aanwezig zijn.

       

 4.1.1.3 Bedrijven

 

Criteria voor reclame van bedrijven:

 

  • 1.

    De reclame moet voor wat betreft de plaats, de kleurstelling, het materiaalgebruik en detaillering in harmonie zijn met de architectuur van het gebouw.

  • 2.

    Er is geen reclame toegestaan voor diensten of producten die niet in het pand of op het betreffende perceel plaatsvinden, verkocht of vervaardigd worden.

  • 3.

    Reclame in de vorm van bewegende delen/beelden is niet toegestaan.

  • 4.

    Verlichting van reclame is toegestaan. Niet toegestaan is lichtreflecterende reclame en/of reclame met veranderlijk en/of tussenpozen verschijnend licht.

  • 5.

    De reclame is ondergeschikt aan het gebouw.

  • 6.

    De reclame dient geplaatst te worden op een logische plek tegen de gevel, bijvoorbeeld bij de entree. Wanneer dit niet mogelijk is, de reclame-uiting boven of in de buurt van de entree plaatsen.

  • 7.

    Per perceel of pand zijn maximaal 3 reclame-objecten toegestaan, waarvan naar keuze:

    • -

      Maximaal 2 reclame-uitingen aan gevel/pand zijn toegestaan, met een maximale afmeting van 3 x 2 meter per object.

    • -

      Maximaal 2 vlaggenmasten zijn toegestaan.

    • -

      Maximaal 2 vlaggen zijn toegestaan.

    • -

      Maximaal 1 billboard is toegestaan met een maximale afmeting van 3 x 2 meter.

 4.1.1.4 Overig

 

De overige reclame in het buitengebied is als volgt onder te verdelen:

a.  Naamsaanduidingen van gebouw of erf

De vermelding van een oorspronkelijk gebouw of erf op de gevel van het gebouw in het buitengebied dat al sinds 2001 aanwezig is blijft bij de beoordeling van het aantal toegestane reclame-objecten buiten beschouwing.

b.  Kleinschalige informatieborden

Kleinschalige informatieborden blijven als reclame object buiten beschouwing mits:

  • -

    de borden een informatieve functie hebben met een recreatief karakter zoals borden van Better Beantel en De Reggestreek.

  • -

    er geen sprake is van commerciële doeleinden.

  • -

    de omvang van de borden gering zijn en het aantal beperkt is.

  • -

    de borden ondergeschikt zijn aan hun omgeving en niet als hinderlijk worden ervaren. 

4.1.2 Historische landgoederen

 

Reclame binnen de grenzen van de historische landgoederen is niet toegestaan, tenzij het aan te merken valt als een naamsaanduiding en/of bewegwijzering.

 4.1.3 Centra en linten

 

In de kernen met een duidelijk winkelkarakter zijn de mogelijkheden tot reclamevoering ruimer dan bijvoorbeeld in buurten. In het algemeen kan gesteld worden dat alleen reclames op winkelniveau zijn toegestaan, dat wil zeggen niet hoger dan de scheiding van begane grond en eerste verdieping, zodat er een directe en logische relatie tussen het reclame-object en de functie ontstaat en de overlast voor eventuele bovenwoningen beperkt wordt.

 

Criteria voor reclame in de centra en linten:

 

  • 1.

    De reclame moet voor wat betreft de plaats, de kleurstelling, het materiaalgebruik en detaillering in harmonie zijn met de architectuur van het gebouw.

  • 2.

    Er is geen reclame toegestaan voor diensten of producten die niet in het pand of op het betreffende perceel plaatsvinden, verkocht of vervaardigd worden.

  • 3.

    Reclame in de vorm van bewegende delen/beelden is niet toegestaan.

  • 4.

    Verlichting van reclame is toegestaan. Niet toegestaan is lichtreflecterende reclame en/of reclame met veranderlijk en/of tussenpozen verschijnend licht.

  • 5.

    De reclame is ondergeschikt aan het gebouw.

  • 6.

    Reclame is enkel toegestaan op winkelniveau.

  • 7.

    Reclame op de verdieping of buiten het silhouet van het gebouw is niet toegestaan.

  • 8.

    Per pand/bedrijf zijn maximaal 4 reclame-objecten toegestaan, waarvan naar keuze:

    • -

      Maximaal 2 reclame-uitingen zijn toegestaan aan de gevel/het pand. Hieronder vallen zowel de reclame-uitingen loodrecht op de gevel/pand als de reclame-uitingen evenwijdig aan de gevel/het pand. Deze hebben een maximale afmeting van 2 x 1 meter per object. Reclame-uitingen aan de luifel zijn enkel toegestaan tegen de voorrand van de luifel en/of onder de luifel loodrecht op de gevel met een maximale afmeting van 2 x 1 meter per object, op de voorwaarde dat de vrije hoogte van 2,20 meter gewaarborgd wordt.

    • -

      Maximaal 2 vlaggen zijn toegestaan.

    • -

      Maximaal 1 reclamezuil is toegestaan met een maximale hoogte van 2 meter.

    • 9.

      Ruiten mogen niet geheel of grotendeels (maximaal 35% van het raamoppervlakte) dichtgeplakt worden met reclamemateriaal, die is aangebracht aan de binnenzijde van etalages of van ramen en die zich richt tot de openbare weg en/of zichtbaar is van de openbare weg.

    • 10.

      Op een aan het pand aanwezige zonwering/markies mag geen reclame worden aangebracht, met uitzondering van de naam van het ter plaatse gevestigde bedrijf, met een maximale hoogte van 15 centimeter.

 4.1.4 Historische centra

 

Het uitgangspunt is het waarborgen van het historische straatbeeld met voldoende mogelijkheden voor het voeren van reclame. Om de harmonie van het historisch centrum te waarborgen, dienen de reclame-uitingen in zijn algemeenheid gekenmerkt te worden door het gebruik van traditionele middelen, materialen en kleuren. Het is van belang dat een reclame op harmonieuze manier wordt opgenomen in de architectuur van het pand of zelfs daartoe bijdraagt. Grote vlakken met reclameboodschappen evenals lichtbakken zijn storend, doordat zij onvoldoende passen in het traditionele uiterlijk van de historische centra.

 

Criteria voor reclame in de historische centra:

 

  • 1.

    De reclame moet voor wat betreft de plaats, de kleurstelling, het materiaalgebruik en detaillering in harmonie zijn met de historische architectuur van het gebouw en het historische uiterlijk van het centrum.

  • 2.

    Er is geen reclame toegestaan voor diensten of producten die niet in het pand of op het betreffende perceel plaatsvinden of verkocht worden.

  • 3.

    Reclame in de vorm van bewegende delen/beelden is niet toegestaan.

  • 4.

    Verlichting van reclame is toegestaan. Niet toegestaan zijn lichtbakken, lichtreflecterende reclame en/of reclame met veranderlijk en/of tussenpozen verschijnend licht.

  • 5.

    De reclame is ondergeschikt aan het gebouw en wordt op een harmonieuze manier opgenomen in de architectuur van het gebouw.

  • 6.

    Reclame op de verdieping of buiten het silhouet van het gebouw is niet toegestaan.

  • 7.

    Per pand/bedrijf zijn maximaal 3 reclame-objecten toegestaan, waarvan naar keuze:

    • -

      Maximaal 1 reclame-uiting is toegestaan aan gevel/pand met een maximale afmeting van 2 x 1 meter. Hieronder valt zowel de reclame-uitingen loodrecht op de gevel/pand als de reclame-uitingen evenwijdig aan de gevel/pand. Bij plaatsing evenwijdig aan de gevel de reclames uitvoeren in losse letters en tekens. Bij voorkeur de reclame-uitingen plaatsen op de daarvoor opgenomen koofborden of reclamevelden. Bij plaatsing loodrecht op de gevel reclames uitvoeren als een opengewerkte plaat. Reclame-uitingen aan/op de luifel zijn niet toegestaan.

    • -

      Maximaal 2 vlaggen zijn toegestaan.

    • 8.

      Op een aan het pand aanwezige zonwering/markies mag geen reclame worden aangebracht, met uitzondering van de naam van het ter plaatse gevestigde bedrijf, met een maximale hoogte van 15 centimeter.

 4.1.5 Buurten

 

Het uitgangspunt in buurten is dat er geen reclame-uitingen zijn toegestaan. Een uitzondering wordt gevormd door reclame voor lokaal geproduceerde producten en/of diensten, mits het wijkkarakter niet wordt aangetast.

 

Criteria voor reclame in buurten:

 

  • 1.

    De reclame moet voor wat betreft de plaats, de kleurstelling, het materiaalgebruik en detaillering in harmonie zijn met de architectuur van het gebouw.

  • 2.

    Er is geen reclame toegestaan voor diensten of producten die niet in het pand of op het betreffende perceel plaatsvinden of verkocht worden.

  • 3.

    Reclame in de vorm van bewegende delen/beelden is niet toegestaan.

  • 4.

    Verlichting van reclame is toegestaan. Niet toegestaan is lichtreflecterende reclame en/of reclame met veranderlijk en/of tussenpozen verschijnend licht.

  • 5.

    De reclame is ondergeschikt aan het gebouw.

  • 6.

    De reclame op de verdieping of buiten het silhouet van het gebouw is niet toegestaan.

  • 7.

    Per pand/bedrijf is maximaal 1 reclame-object toegestaan aan gevel/pand of in de voortuin met een maximale omvang van 0,5 meter2..

     

4.1.6 Bedrijventerreinen

 

Vanuit het idee dat de commerciële functie voorop staat, gelden voor de bedrijventerreinen binnen de gemeente Hof van Twente ruimere criteria.

 

Criteria voor reclame op bedrijventerreinen:

 

  • 1.

    De reclame moet voor wat betreft de plaats, de kleurstelling, het materiaalgebruik en detaillering in harmonie zijn met het uiterlijk van de omgeving en het gebouw.

  • 2.

    Er is geen reclame toegestaan voor diensten of producten die niet in het pand of op het betreffende perceel plaatsvinden of verkocht worden.

  • 3.

    Reclame in de vorm van bewegende delen/beelden is niet toegestaan.

  • 4.

    Verlichting van reclame is toegestaan. Niet toegestaan is lichtreflecterende reclame en/of reclame met veranderlijk en/of tussenpozen verschijnend licht.

  • 5.

    De reclame is ondergeschikt aan het gebouw.

  • 6.

    Het plaatsen van reclame mag enkel binnen het silhouet van het gebouw, dus niet op het dak, m.u.v. reclamezuilen.

  • 7.

    De reclame dient geplaatst te worden op een logische plek tegen de gevel, bijvoorbeeld bij de entree, m.u.v. reclamezuilen. Wanneer dit niet mogelijk is, de reclame-uiting boven of in de buurt van de entree plaatsen.

  • 8.

    Per bedrijf zijn maximaal 5 reclame-objecten toegestaan, waarvan naar keuze:

    • -

      Maximaal 3 reclame-uitingen aan gevel/pand zijn toegestaan, met een maximale afmeting van 3 x 2 meter per object. De reclame-objecten dienen op een logische plaats tegen het gebouw te worden aangebracht en afgestemd te zijn op de massa c.q. de gevelopzet.

    • -

      Maximaal 3 vlaggenmasten zijn toegestaan.

    • -

      Maximaal 3 vlaggen zijn toegestaan.

    • -

      Maximaal 1 billboard is toegestaan met een maximale afmeting van 3 x 2 meter.

  • 9.

    Reclamezuilen mogen vrijstaand van het gebouw worden geplaatst mits:

    • -

      De reclamezuil bij de hoofdentree van het gebouw te worden is gesitueerd.

    • -

      Per bedrijfspand is één reclamezuil, m.u.v. bedrijfsverzamelgebouwen, met een maximale hoogte van 4 meter en maximaal 1,50 meter breed, toegestaan.

    • -

      De dikte van de reclamezuil bedraagt ten hoogste 0,3 meter.

    • -

      De oppervlakte van de reclamezuil bedraagt ten hoogste 4 m².

    • -

      De hoogte van de reclamezuil bedraagt niet meer dan de helft van de hoogte van het bijbehorende bedrijfsgebouw.

    • -

      Bij bedrijfsverzamelgebouwen is het plaatsen van meerdere reclamezuilen en het plaatsen van reclame voor meerdere bedrijven toegestaan, mits:

      • a.

        Per 10 units (= bedrijven) één reclamezuil. (aantal units 10 ≤ maximaal 1 zuil, aantal units 20 ≤ maximaal 2 zuilen, aantal units 30 ≤ maximaal 3 zuilen)

      • b.

        De reclamezuilen moeten onderling overeenkomen in afmeting, kleurstelling en materiaal.

  • 10.

    Reclame is enkel toegestaan in de vorm van de bedrijfsnaam en het logo.

 4.2 Sportterreinen

 

  • 1.

    Reclame op sportterrein is een uitzondering op deze beleidsregel. Reclame op een sportterrein is toegestaan, indien deze zich beperkt tot het sportterrein zelf en gericht is naar de grasmat.

  • 2.

    Reclameborden rondom een veld dienen uitsluitend gericht te zijn naar de binnenzijde met de achterzijde, die qua kleur past in de omgeving en reclame-vrij is.

  • 3.

    Vrijstaande reclame heeft een maximale hoogte van 1,20 meter boven het maaiveld, met uitzondering van reclame op functionele bouwwerken, zoals een tribune, een scorebord of winddoeken.

  • 4.

    Verlichting van reclame is toegestaan. Niet toegestaan zijn lichtbakken, lichtreflecterende reclame en/of reclame met veranderlijk en/of tussenpozen verschijnend licht.

 4.3 Overige reclame

 

In deze paragraaf wordt de overige permanente reclame uitgewerkt. 

 

Criteria voor overige reclame:

 

  • 1.

    De reclame moet voor wat betreft de plaats, de kleurstelling, het materiaalgebruik en detaillering in harmonie zijn met het uiterlijk van de omgeving en het gebouw.

  • 2.

    Reclame in de vorm van bewegende delen/beelden is niet toegestaan.

  • 3.

    Verlichting van reclame is toegestaan. Niet toegestaan is lichtreflecterende reclame en/of reclame met veranderlijk en/of tussenpozen verschijnend licht is.

  • 4.

    De reclame is ondergeschikt aan het gebouw.

  • 5.

    Reclame op de verdieping of buiten het silhouet van het gebouw is niet toegestaan.

  • 6.

    Alle reclame-objecten zijn toegestaan tot een maximum van 2. De reclame-objecten hebben een maximale afmeting van 3 x 2 meter, met uitzondering van de vlaggenmasten of vlaggen.

 5 Tijdelijke reclame

 

In dit hoofdstuk wordt per deelgebied aangegeven aan welke criteria de tijdelijke reclame-objecten moeten voldoen. Om een helder beeld te krijgen in welke categorie u valt is er een stroomschema opgenomen in bijlage 5. Een beknopt overzicht van deze criteria is te vinden in bijlage 7. Bij tijdelijke reclame gaat het om reclame die niet permanent is, maar voor een bepaalde periode. De periode die gehanteerd wordt is maximaal vier weken voor het evenement/bedrijvigheid, tijdens het evenement/bedrijvigheid en tot maximaal één week na de beëindiging van het evenement/bedrijvigheid.

 

Ten eerste wordt er onderscheid gemaakt in commerciële, evenementen-, ideële, politieke, bouw- en te koopreclame. Commerciële reclame heeft betrekking op het begrip handelsreclame. Het is een publieke aanprijzing van een bedrijf, product of dienst om op die manier klanten te werven. Hierbij kan gedacht worden aan een opheffingsverkoop of verkoop van vuurwerk en asperges. Evenementenreclame is reclame voor een toegankelijke verrichting van vermaak. Hierbij kan gedacht worden aan een tentfeest, muziekvoorstelling of theatervoorstelling. Ideële reclame heeft een maatschappelijke doel, zoals stichting SIRE en Postbus 51. Politieke reclame is reclame die gemaakt wordt voor de gemeentelijke, provinciale, landelijke en Europese verkiezingen om stemmen te verwerven. Hierbij gaat het niet om de bestaande plakzuilen die door de gemeente kunnen worden aangewezen, maar om eigen borden of overige reclame-uitingen van de politieke partij. Bouw- en te koopreclame is reclame voor bijvoorbeeld het verbouwen of verkopen van een kavel of onroerend goed. Een uitzondering wordt gevormd door de evenementenportaalborden.

 

Vervolgens wordt er onderscheid gemaakt in de verschillende reclame-objecten, namelijk:

  • a.

    Sandwich- en driehoeksborden

  • b.

    Spandoeken

  • c.

    Billboards

  • d.

    Verkiezingsborden

  • e.

    Bouwborden

  • f.

    Te koopborden

 

Onder verwijzing naar de algemene uitgangspunten, zoals genoemd in paragraaf 3.2, is het verboden om op een openbare plaats of dat gedeelte van een onroerende zaak dat vanaf die plaats zichtbaar is een aanplakbiljet of ander geschrift, afbeelding of aanduiding aan te plakken, te doen aanplakken of op een andere wijze aan te brengen of te doen aanbrengen of met kalk, krijt, teer of een kleur of verfstof een afbeelding, letter, cijfer of teken aan te brengen of te doen aanbrengen, tenzij gehandeld wordt krachtens een wettelijk voorschrift of indien het college hiervoor aanplakborden heeft aangewezen (artikel 2:42 van de Algemene Plaatselijke Verordening van de gemeente Hof van Twente). Tevens is het verboden om een openbare plaats of dat gedeelte van een onroerende zaak die vanaf de openbare plaats zichtbaar is te bekladden.

 5.1 Commerciële reclame

 

In deze paragraaf wordt de tijdelijke commerciële reclame per deelgebied, zoals aangegeven in paragraaf 3.3, uitgewerkt.

 5.1.1 Buitengebied

 

Door het landelijke karakter van de buitengebieden, wordt reclame in het buitengebied vaak als storend ervaren. Uitgangspunt is dan ook een terughoudend reclamebeleid om het karakter van het buitengebied te waarborgen.

 

Criteria voor tijdelijke reclame in het buitengebied:

 

  • 1.

    Er is geen reclame toegestaan voor diensten of producten die niet in het pand of op het betreffende perceel plaatsvinden of verkocht worden.

  • 2.

    Reclame is toegestaan vanaf maximaal 4 weken voor de bedrijvigheid, tijdens de bedrijvigheid en tot maximaal 1 week na de bedrijvigheid.

  • 3.

    Reclame in de vorm van bewegende delen/beelden is niet toegestaan.

  • 4.

    Verlichting van reclame is toegestaan. Niet toegestaan is lichtreflecterende reclame en/of reclame met veranderlijk en/of tussenpozen verschijnend licht.

  • 5.

    Per verkooplocatie van één bedrijf is maximaal 1 reclame-object toegestaan, waarvan naar keuze:

    • -

      Maximaal 1 sandwich- of driehoeksbord met een maximale afmeting van 1,5 x 1 meter.

    • -

      Maximaal 1 spandoek met een maximale afmeting van 3 x 2 meter.

    • -

      Maximaal 1 billboard met een maximale afmeting van 3 x 2 meter.

 5.1.2 Historische landgoederen

Tijdelijke reclame binnen de grenzen van de historische landgoederen is niet toegestaan.

 5.1.3 Centra en linten

 

In de kernen met een duidelijk winkelkarakter zijn de mogelijkheden tot het voeren van reclame ruimer dan bijvoorbeeld in buurten.

 

Criteria voor tijdelijke reclame in centra en linten:

 

  • 1.

    Er is geen reclame toegestaan voor diensten of producten die niet in het pand of op het betreffende perceel plaatsvinden of verkocht worden.

  • 2.

    Reclame is toegestaan vanaf maximaal 4 weken voor de bedrijvigheid, tijdens de bedrijvigheid en tot maximaal 1 week na de bedrijvigheid.

  • 3.

    Reclame in de vorm van bewegende delen/beelden is niet toegestaan.

  • 4.

    Verlichting van reclame is toegestaan. Niet toegestaan is lichtreflecterende reclame en/of reclame met veranderlijk en/of tussenpozen verschijnend licht.

  • 5.

    Per bedrijf zijn maximaal 2 reclame-objecten toegestaan, waarvan naar keuze:

    • -

      Maximaal 2 sandwich- of driehoeksborden met een maximale afmeting van 1,5 x 1 meter per object.

    • -

      Maximaal 2 spandoeken met een maximale afmeting van 3 x 2 meter per object.

    • -

      Maximaal 2 billboards met een maximale afmeting van 2 x 1 meter per object.

 5.1.4 Historische centra 

In historische centra zijn de mogelijkheden tot het voeren van reclame beperkter dan bijvoorbeeld in de centra en linten.

 

Criteria voor tijdelijke reclame in historische centra:

 

  • 1.

    Er is geen reclame toegestaan voor diensten of producten die niet in het pand of op het betreffende perceel plaatsvinden of verkocht worden.

  • 2.

    Reclame is toegestaan vanaf maximaal 4 weken voor de bedrijvigheid, tijdens de bedrijvigheid en tot maximaal 1 week na de bedrijvigheid.

  • 3.

    Reclame in de vorm van bewegende delen/beelden is niet toegestaan.

  • 4.

    Verlichting van reclame is toegestaan. Niet toegestaan zijn lichtbakken, lichtreflecterende reclame en/of reclame met veranderlijk en/of tussenpozen verschijnend licht.

  • 5.

    Per bedrijf zijn maximaal 2 reclame-objecten toegestaan, waarvan naar keuze:

    • -

      Maximaal 1 sandwich- of driehoeksbord met een maximale afmeting van 1,5 x 1 meter.

    • -

      Maximaal 1 spandoek met een maximale afmeting van 3 x 2 meter.

    • -

      Maximaal 1 billboard met een maximale afmeting van 2 x 1 meter.

 5.1.5 Buurten

 

Het uitgangspunt in buurten is dat er geen tijdelijke reclame-uitingen zijn toegestaan. Een uitzondering wordt gevormd door reclame voor lokaal geproduceerde producten en/of diensten, mits het wijkkarakter hierbij niet wordt aangetast.

 

Criteria voor reclame in buurten:

 

  • 1.

    Er is geen reclame toegestaan voor diensten of producten die niet in het pand of op het betreffende perceel plaatsvinden of verkocht worden.

  • 2.

    Reclame is toegestaan vanaf maximaal 4 weken voor de bedrijvigheid, tijdens de bedrijvigheid en tot maximaal 1 week na de bedrijvigheid.

  • 3.

    Reclame in de vorm van bewegende delen/beelden is niet toegestaan.

  • 4.

    Verlichting van reclame is toegestaan. Niet toegestaan is lichtreflecterende reclame en/of reclame met veranderlijk en/of tussenpozen verschijnend licht.

  • 5.

    Per bedrijf is maximaal 1 reclame-object toegestaan, waarvan naar keuze:

    • -

      Maximaal 1 sandwich- of driehoeksbord met een maximale afmeting van 1,5 x 1 meter.

    • -

      Maximaal 1 billboard met een maximale afmeting van 2 x 1 meter.

 5.1.6 Bedrijventerreinen 

Vanuit het idee dat de commerciële functie voorop staat, gelden voor de diverse bedrijventerreinen binnen de gemeente Hof van Twente ruimere criteria voor tijdelijke reclame.

Criteria voor tijdelijke reclame op bedrijventerreinen:

 

  • 1.

    Er is geen reclame toegestaan voor diensten of producten die niet in het pand of op het betreffende perceel plaatsvinden of verkocht worden.

  • 2.

    Reclame is toegestaan vanaf maximaal 4 weken voor de bedrijvigheid, tijdens de bedrijvigheid en tot maximaal 1 week na de bedrijvigheid.

  • 3.

    Reclame in de vorm van bewegende delen/beelden is niet toegestaan.

  • 4.

    Verlichting van reclame is toegestaan. Niet toegestaan is lichtreflecterende reclame en/of reclame met veranderlijk en/of tussenpozen verschijnend licht.  

  • 5.

    Per bedrijf zijn maximaal 2 reclame-objecten toegestaan, waarvan naar keuze:

    • -

      Maximaal 2 sandwich- of driehoeksborden met een maximale afmeting van 1,5 x 1 meter per object.

    • -

      Maximaal 2 spandoeken met een maximale afmeting van 3 x 2 meter per object.

    • -

      Maximaal 2 billboards met een maximale afmeting van 3 x 2 meter per object.

 5.2 Evenementenreclame

 

In deze paragraaf wordt de tijdelijke reclame voor evenementen per deelgebied, zoals aangegeven in paragraaf 3.3, uitgewerkt. Het algemene uitgangspunt voor evenementenreclame is dat reclame op het terrein van het evenement tijdens het evenement toegestaan is.

 5.2.1 Buitengebied

Criteria voor evenementenreclame in het buitengebied:

 

  • 1.

    Reclame is toegestaan vanaf maximaal 4 weken voor het evenement, tijdens het evenement en tot maximaal 1 week na het evenement.

  • 2.

    Reclame in de vorm van bewegende delen/beelden is niet toegestaan.

  • 3.

    Verlichting van reclame is toegestaan. Niet toegestaan is lichtreflecterende reclame en/of reclame met veranderlijk en/of tussenpozen verschijnend licht.

  • 4.

    Per evenement zijn maximaal 5 reclame-objecten toegestaan, waarvan naar keuze:

    • -

      Maximaal 5 sandwich- of driehoeksborden met een maximale afmeting van 1,5 x 1 meter per object.

    • -

      Maximaal 5 spandoeken met een maximale afmeting van 3 x 2 meter per object.

    • -

      Maximaal 5 billboards met een maximale afmeting van 3 x 2 meter per object.

 5.2.2 Historische landgoederen

Tijdelijke reclame voor evenementen binnen de grenzen van de historische landgoederen is niet toegestaan.

 5.2.3 Centra en linten

 

Criteria voor evenementenreclame in centra en linten:

 

  • 1.

    Reclame is toegestaan vanaf maximaal 4 weken voor het evenement, tijdens het evenement en tot maximaal 1 week na het evenement.

  • 2.

    Reclame in de vorm van bewegende delen/beelden is niet toegestaan.

  • 3.

    Verlichting van reclame is toegestaan. Niet toegestaan is lichtreflecterende reclame en/of reclame met veranderlijk en/of tussenpozen verschijnend licht.

  • 4.

    Per evenement zijn maximaal 2 reclame-objecten per centrum met bijbehorende linten toegestaan, waarvan naar keuze:

    • -

      Maximaal 2 sandwich- of driehoeksborden met een maximale afmeting van 1,5 x 1 meter per object.

    • -

      Maximaal 2 spandoeken met een maximale afmeting van 3 x 2 meter per object.

    • -

      Maximaal 2 billboards met een maximale afmeting van 3 x 2 meter per object.

  • 5.

    Locaties voor het plaatsen van evenementenreclame zijn te vinden in bijlage 1.

 5.2.4 Historische centra

 

Tijdelijke reclame voor evenementen binnen de historische centra is niet toegestaan.

 5.2.5 Buurten

 

Tijdelijke reclame voor evenementen in buurten is niet toegestaan.

 5.2.6 Bedrijventerreinen

Criteria voor evenementenreclame op bedrijventerreinen:

 

  • 1.

    Reclame is toegestaan vanaf maximaal 4 weken voor het evenement, tijdens het evenement en tot maximaal 1 week na het evenement.

  • 2.

    Reclame in de vorm van bewegende delen/beelden is niet toegestaan.

  • 1.

    Verlichting van reclame is toegestaan. Niet toegestaan is lichtreflecterende reclame en/of reclame met veranderlijk en/of tussenpozen verschijnend licht.

  • 1.

    Per evenement is maximaal 1 reclame-object op één bedrijventerrein toegestaan, waarvan naar keuze:

    • -

      Maximaal 1 sandwich- of driehoeksbord met een maximale afmeting van 1,5 x 1 meter.

    • -

      Maximaal 1 spandoek met een maximale afmeting van 3 x 2 meter.

    • -

      Maximaal 1 billboard met een maximale afmeting van 3 x 2 meter.

5.3 Ideële reclame

 

In de gehele gemeente Hof van Twente worden dezelfde criteria voor ideële reclame gehanteerd.

 

  • 1.

    Het voeren van reclame is enkel toegestaan voor instellingen met een ideëel karakter.

  • 2.

    Reclame is toegestaan vanaf maximaal 4 weken voor de actie, tijdens de actie en tot maximaal 1 week na de actie.

  • 3.

    Per actie zijn maximaal 5 reclame-objecten toegestaan, waarvan naar keuze:

    • -

      Maximaal 5 sandwich- of driehoeksborden met een maximale afmeting van 1,5 x 1 meter per object.

    • -

      Maximaal 5 spandoeken met een maximale afmeting van 3 x 2 meter per object.

    • -

      Maximaal 2 billboards met een maximale afmeting van 3 x 2 meter per object.

  • 4.

    Locaties voor plaatsen van ideële reclame zijn te vinden in bijlage 2.

 5.4 Politieke reclame

In deze paragraaf wordt de tijdelijke reclame voor verkiezingen uitgewerkt. Politieke reclame-uitingen zijn enkel in het buitengebied toegestaan. Hierbij gaat het niet om de bestaande plakborden die door de gemeente zijn aangewezen, maar om eigen borden of overige reclame-uitingen van de partij. Locaties voor het plaatsen van plakborden zijn te vinden in bijlage 3. De richtlijnen voor het gebruik van de plakborden voor verkiezingen zijn te vinden op de website van de gemeente Hof van Twente.

 

Criteria voor verkiezingsreclame in het buitengebied:

 

  • 1.

    Reclame is toegestaan vanaf maximaal 4 weken voor de verkiezingen, tijdens de verkiezingen en tot maximaal 1 week na de verkiezingen.

  • 2.

    Reclame in de vorm van bewegende delen/beelden is niet toegestaan.

  • 3.

    Verlichting van reclame is toegestaan. Niet toegestaan is lichtreflecterende reclame en/of reclame met veranderlijk en/of tussenpozen verschijnend licht.

  • 4.

    Per verkiezing zijn maximaal 5 reclame-objecten per politieke partij met een maximale afmeting van 3 x 2 meter per object toegestaan. 

5.5 Bouwreclame 

Bouwreclame is geregeld in artikel 2.3 Besluit omgevingsrecht in samenhang met artikel 2 lid 20 Bijlage II Besluit omgevingsrecht. Wij verwijzen u dan ook naar deze artikelen.

 5.6 Te koopreclame 

Te koopborden zijn toegestaan, mits voldaan wordt aan de volgende criteria:

 

  • 1.

    Toegestaan op het betreffende perceel/bij het betreffende pand.

  • 2.

    Maximaal 1 reclame-uiting is toegestaan.

  • 3.

    Het bord heeft enkel betrekking op datgene dat te koop/te huur staat.

  • 4.

    Op het bord mag enkel vermeld worden wat er te koop/te huur staat en de namen van degenen die bij de verkoop/verhuur betrokken zijn.

  • 5.

    Enkel in de centra en linten, historische centra en buurten geldt een maximale afmeting, namelijk van 2 x 1 meter.

 5.7 Evenementenportaalborden 

Voor evenementenportaalborden worden in de gehele gemeente Hof van Twente de volgende criteria gehanteerd:

 

  • 1.

    Het plaatsen van borden in de evenementenportalen kan voor het maken van reclame voor evenementen, collectes, verkiezingen en theatervoorstellingen.

  • 2.

    Plaatsing van reclame door middel van de evenementenportaalborden kan maximaal 3 weken voorafgaand aan het betreffende evenement, collecte, verkiezing of voorstelling.

  • 3.

    Voor plaatsing van een evenementenportaalbord is toestemming nodig.

  • 4.

    Aanvragen voor evenementenportaalborden dienen uiterlijk 3 weken voorafgaand aan de eerste plaatsingsdag te zijn ingediend. Aanvragen die later binnenkomen worden niet in behandeling genomen.

  • 5.

    Aanvragen dienen door middel van een vastgesteld formulier te worden ingediend. Deze is te downloaden op de website van de gemeente Hof van Twente.  

 

  • 6.

    De volgende aantallen kunnen worden geplaatst:

 

Kernen

Evenementenportaalborden

Goor

5

Markelo

4

Diepenheim

4

Delden

5

Bentelo

2

Hengevelde

4

 

  • 7.

    Voor nadere invulling verwijzen wij u naar het Plan van Aanpak Uniforme Object- en Verwijsborden van de gemeente Hof van Twente. Bovendien verwijzen wij u naar de aanvullende regels voor evenementenportaalborden van 13 april 2010.

6 Toezicht en handhaving 

 

Met het toezicht op de naleving van het bepaalde in deze beleidsregel zijn belast: de toezichthouders/buitengewone opsporingsambtenaren van de afdeling Vergunning en handhaving. Er wordt actief handhavend opgetreden tegen reclame-uitingen die hoog op de prioriteitslijst staan en in strijd zijn met dit reclamebeleid.

 

Binnen het bovenstaande kader geldt de volgende prioriteit (bijlage 4):

  • 1.

    Buitengebied – zichtbaar vanaf de hoofdwegen (met rood aangegeven)

  • 2.

    Buitengebied – zichtbaar vanaf de secundaire wegen (met blauw aangegeven)

  • 3.

    Invalswegen (met groen aangegeven)

  • 4.

    Historische centra (met geel aangegeven)

  • 5.

    Winkelcentra (met roze aangegeven)

  • 6.

    Woonwijken (met grijs aangegeven)

  • 7.

    Bedrijventerreinen (met oranje aangegeven)

  • 8.

    Overig (alle overige gebieden op de kaart die niet zijn ingekleurd) 

    Bij een verzoek om handhaving door een belanghebbende wordt verwezen naar bovenstaande prioritering.

     

Procedure

Voor een zorgvuldige en planmatige aanpak van de hinderlijke reclame-uitingen worden per reclame-uiting de volgende acties uitgevoerd.

 

  • A

    Handhavingsonderzoek

  • -

    Er zal per perceel geïnventariseerd worden welke reclame-uitingen aanwezig zijn en wie de eigenaar van het perceel en/of de reclame-uiting is.

 

  • B

    Informele procedure

  • -

    Indien naar aanleiding van het bovenstaande blijkt dat er tot handhaving moet worden overgegaan, wordt de eigenaar van het perceel c.q. de reclame-uitingen door de handhaver hier informeel van op de hoogte gesteld. Daarbij wordt aangegeven dat de eigenaar de gelegenheid krijgt de reclame-uitingen binnen 2 weken weg te halen.

 

  • C

    Formele procedure

  • -

    Als na eerste 2 weken blijkt dat de reclame-uitingen niet zijn verwijderd of dat de reclame-uitingen zijn verplaatst naar een andere locatie, wordt het formele traject gestart. Dit behelst het voornemen van burgemeester en wethouders om een handhavingsbesluit/dwangsom op te leggen.

  • -

    Als de eigenaar binnen 2 weken na het voornemen de reclame-uitingen niet heeft verwijderd, wordt overgegaan tot het daadwerkelijk opleggen van een dwangsom.

 7 Slotbepalingen 

 7.1 Hardheidsclausule

 

Alleen in uitzonderlijke gevallen kan het college van burgemeester en wethouders gemotiveerd afwijken van deze beleidsregel.

 7.2 Excessenregeling 

Het college kan handhavend optreden indien een reclame-uiting in ernstige mate in strijd is met de redelijke eisen van welstand.

Een reclame-uiting is ‘in ernstige mate in strijd met de redelijke eisen van welstand’ als er sprake is van een exces, dat wil zeggen een buitensporigheid in het uiterlijk die ook voor leken duidelijk is. Vaak heeft dit betrekking op het niet passen van een reclame-uiting in de omgeving door slecht materiaalgebruik, afwijkend contrasterend kleurgebruik, te opvallende reclames, etc.

 7.3 Intrekking beleidsregels

 

Door vaststelling van deze beleidsregel worden de volgende beleidsregels ingetrokken:

 

  • 1.

    “Beleidsregel plaatsing tijdelijke reclame d.m.v. driehoeksborden, spandoeken en evenementenportaalborden”

  • 2.

    “Beleidsregel nadere invulling en verruiming reclame in het buitengebied”

  • 3.

    “Beleidsregel prioritering handhaving ongewenste reclame-uitingen”

  • 4.

    “Algemeen beleid ten aanzien van reclamezuilen op bedrijventerreinen”

  • 5.

    “Aanvullend beleid ten aanzien van reclamezuilen bij bedrijfsverzamelgebouwen”

 7.4 Overgangsbepaling 

Tegen de bestaande niet-vergunde reclame-uitingen, die zijn aangebracht voor de inwerkingtreding van deze beleidsregel en niet aan de regels van dit beleid voldoen, geldt een overgangsbepaling van twee jaar. Deze overgangsbepaling geldt niet voor de reeds door de gemeente Hof van Twente gestarte handhavingsprocedures. Binnen deze twee jaren dienen de bestaande niet-vergunde reclame-uitingen te voldoen aan deze beleidsregel of verwijderd te worden.

 7.5 Uitsterfconstructie 

Bestaande vergunde reclame-objecten die niet aan dit beleid voldoen mogen blijven staan. Alle reclame-uitingen die na de vaststelling van dit beleid zijn geplaatst, dienen te voldoen aan de criteria zoals gesteld in deze beleidsregel.

 7.6 Citeertitel

 

Deze beleidsregel wordt aangehaald als: ‘Reclamebeleid 2011’

7.7 Inwerkingtreding

  

Deze beleidsregel treedt in werking op 9 augustus 2011.

  

Vastgesteld in de vergadering van het college van burgemeester en wethouders van Hof van Twente van 9 augustus 2011.

 

Goor,

 

burgemeester en wethouders van Hof van Twente,

de secretaris a.i., de burgemeester,

   

G. van Hofwegen drs. J.H.A. Goudt

Bijlage 1: Locaties evenementenreclame

 

Locaties evenementenreclame

Hof van Twente

 

Goor  

Diepenheim

Markelo

Delden

 

Hengevelde

Bentelo

 

Markeloseweg, Enterseweg, Deldensestraat, Haaksbergerweg, Diepenheimseweg

Grotestraat, Lochemseweg

Goorseweg, Rijssenseweg, Holterweg, Stationsweg

Langestraat, Bentelosestraat, Europalaan, Hengelosestraat, Beckumerweg

Goorsestraat

Bentelosestraat

Bijlage 2: Locaties ideële reclame

  

Locaties ideële reclame

Hof van Twente

 

Goor

Diepenheim

Markelo

Delden

Hengevelde

Bentelo

 

Markeloseweg, Enterseweg, Deldensestraat

Hoek Goorseweg/Wilsonweg/Nijenhuizerlaan

Goorseweg, Holterweg

Hoek Langestraat/Europalaan, Hengelosestraat

Goorsestraat

Bentelosestraat

 

Bijlage 3: Locaties plakborden

  

Locaties plakborden voor verkiezingen

Hof van Twente

 

Gemeentedeel Ambt Delden

Bentelo: Eikenlaan bij café Spoolder

Deldenerbroek: Langehorsterweg nabij nummer 6

Wiene/Zeldam: Hoek Rapperdsweg/Bollenweg

Hengevelde: Goorsestraat tegenover fa. Kleinsman

Azelo: Nobij gemeenschapscentrum De Hoff

Gemeentedeel Delden

Hoek Europalaan/Langestraat

Hoek Molenstraat/Watertorenstraat

Hoek van Nispenweg/van Wassenaerweg

 

Gemeentedeel Diepenheim

Voormalig gemeentehuis, Looiersplantsoen

Hoek Watermolenweg, Wilsonweg

OBS Markvelde, Oude Deldensestraat

 

Gemeentedeel Goor

Plantsoen Patrijzenstraat tegenover gemeentewerf

Bij Gemeentehuis Goor, Herman Heijermansstraat

Tegenover in- uitrit Gondalaan, Deldensestraat

Plantsoen hoek Scherpenzeelseweg/Paulus Potterstraat

Nabij Burgodruk, Enterseweg

Grasveld hoek Herikerweg, Markeloseweg

Haaksbergerweg nabij inrit Eternit

Wheeweg, nabij hondendressuurclub Goor

 

Gemeentedeel Markelo

Bij het Beaufort , Burg. De Beaufortplein Markelo

Bij gebouw ’n Veern Hof, Prinses Irenestraat Markelo

Bij Woonzorgvoorziening Anholtskamp, A ten Hovestraat Markelo

Bij OBS Elserike, Herikerweg, Markelo

Bij OBS Brookschole, Larenseweg, Markelo

Bij buurthuis Stokkum, Stokkumerweg, Markelo

Bij buurthuis De Hengeler Hook, Haaksbergerweg, Markelo (Kerspel Goor, bij voormalige school).

 

Bijlage 4: Indeling prioritering handhaving

afbeelding binnen de regeling afbeelding binnen de regeling afbeelding binnen de regeling afbeelding binnen de regeling afbeelding binnen de regeling

Bijlage 5: Stroomschema  

afbeelding binnen de regeling

afbeelding binnen de regeling

afbeelding binnen de regeling

afbeelding binnen de regeling afbeelding binnen de regeling afbeelding binnen de regeling