Regeling vervallen per 01-01-2026

Beleidsregel van de heffingsambtenaar van het Waterschap De Dommel houdende regels omtrent T-correctie Beleidsregels T-correctie 2016

Geldend van 18-11-2016 t/m 31-12-2025

Intitulé

Beleidsregel van de heffingsambtenaar van het Waterschap De Dommel houdende regels omtrent T-correctie Beleidsregels T-correctie 2016

HOOFDSTUK I ALGEMEEN

Artikel 1 Definities

Voor de toepassing van deze beleidsregels wordt verstaan onder:

  • a.

    alfa factor: correctiefactor die wordt bepaald aan de hand van een BZV-oneindig-onderzoek, namelijk alfa factor = BZV-oneindig / BZV5;

  • b.

    ATU: allylthioureum; nitrificatieremmer (= remmer van de omzetting van ammonium naar nitriet en nitraat);

  • c.

    biodegradatietest: biologische afbreekbaarheidstest;

  • d.

    biologisch gezuiverd afvalwater: afvalwater dat is gezuiverd in een biologische zuiveringsinstallatie;

  • e.

    BZVn: biologisch zuurstofverbruik na n dagen, volgens NEN 1899-1;

  • f.

    BZV∞: biologisch zuurstofverbruik – oneindig;

  • g.

    BZVn-onderzoek: BZV bepaling gedurende verschillende (n) dagen, met het doel om BZV-oneindig vast te stellen, ter bepaling van de aerobe biologische afbreekbaarheid van organische verbindingen in een watermonster;

  • h.

    BZV-toxiciteitstest: BZV bepaling op een monster waaraan een bekende hoeveelheid glucose /glutaminezuur is toegevoegd. Indien >75% wordt teruggemeten in de glucose- /glutaminezuurtest, is er geen toxiciteit;

  • i.

    CZV: chemisch zuurstofverbruik, volgens NEN 6633;

  • j.

    eerste orde afbraak: afbraak waarbij er een lineair verband is tussen het natuurlijke logaritme van de concentratie en de tijd;

  • k.

    f-factor: correctiefactor die als volgt wordt afgeleid:

T = (CZV – BZV-oneindig) / CZV x 100%

correctiefactor (ofwel f-factor) = (100-T) / 75;

  • l.

    geheel of nagenoeg geheel: >90%;

  • m.

    GF filter: glasvezelfilter;

  • n.

    heffingsambtenaar: de ambtenaar belast met de heffing bij Waterschap De Dommel;

  • o.

    Imhoff (1 uur): bezinktest waarbij een trechter van 1 liter gebruikt wordt om de mate van bezinking te bepalen in een watermonster met onopgeloste stoffen, na 1 uur bezinktijd, volgens NEN 6623;

  • p.

    niet of nagenoeg niet: <10%;

  • q.

    niet biologisch gezuiverd afvalwater: afvalwater dat niet is gezuiverd in een biologische zuiveringsinstallatie, waaronder percolatiewater en grondwater afkomstig van bronneringen en bodemsaneringen;

  • r.

    percolatiewater: water dat door vervuild materiaal, bijvoorbeeld afval, is gestroomd en daardoor vervuild is met onder andere zuurstofbindende stoffen;

  • s.

    respiratieremmingstest: acute toxiciteitstest voor actief slib;

  • t.

    RWZI: rioolwaterzuiveringsinstallatie;

  • u.

    T-correctie: correctie op de CZV-waarde in de lozingsheffing, voor biologisch slecht afbreekbare stoffen.

Artikel 2 Aanvraag T-correctie

Een verzoek om toepassing van de T-correctie gebeurt door het doorlopen van tenminste de volgende stappen:

  • 1.

    De aanvrager neemt contact op met de heffingsambtenaar voor een oriënterend gesprek.

  • 2.

    De heffingsambtenaar stelt gezamenlijk met de aanvrager in elk geval vast om welk type afvalwater het gaat, welke onderdelen van het T-correctie protocol van toepassing zijn, laboratoriumkeuze en wijze van onderzoek.

  • 3.

    De aanvrager of diens gemachtigde dient een schriftelijk onderzoeksvoorstel in met minimaal de in artikel 3 genoemde elementen.

  • 4.

    Na goedkeuring van het onderzoeksvoorstel wordt door de heffingsambtenaar een voor bezwaar vatbare beschikking afgegeven met daarin minimaal opgenomen:

    • a.

      de wijze van berekening van de correctie;

    • b.

      de hoeveelheid en samenstelling van het afvalwater waarop de correctie van toepassing is;

    • c.

      de frequentie en de wijze van onderzoek met betrekking tot meting, bemonstering en analyse;

    • d.

      een vermelding van het heffingsjaar of de heffingsjaren waarvoor de beschikking wordt gegeven;

    • e.

      grenswaarden goed werkende zuivering waar beneden de correctie wordt toegestaan.

  • 5.

    Nadat de beschikking is afgegeven door de heffingsambtenaar wordt het onderzoek uitgevoerd. Als geen goedkeuring wordt gegeven aan het onderzoeksvoorstel kan bezwaar worden ingediend tegen de afwijzing.

  • 6.

    Na afloop van het onderzoek worden alle onderzoeksresultaten en bijbehorende informatie aan de heffingsambtenaar overgelegd binnen drie maanden of zoveel eerder als mogelijk is.

  • 7.

    Na ontvangst van de resultaten van het onderzoek en een positief resultaat (T >25%) volgt een bevestiging door de heffingsambtenaar met daarin het percentage T-correctie of de rekenkundig gemiddelde f-factor.

Artikel 3 Inhoud onderzoeksvoorstel

Het verzoek gaat vergezeld met een onderzoeksvoorstel. In het voorstel zijn minimaal aanwezig:

  • 1.

    Een omschrijving van de waterstromen waarop het onderzoek van toepassing is (dit kunnen meerdere stromen zijn bij hetzelfde object);

  • 2.

    De wijze van meten en bemonsteren;

  • 3.

    De frequentie van meten, bemonsteren en analyseren, verdeeld over het jaar, om een representatief aantal monsters te verkrijgen en in relatie met de productie of andere bepalende omstandigheden;

  • 4.

    Het aantal voorgestelde dagen per periode van onderzoek en onderbouwing van het aantal;

  • 5.

    De naam van de partij of personen die het onderzoek uitvoeren (adviesbureau, laboratorium of medewerkers bedrijf of combinaties) met een verklaring dat men gecertificeerd is voor het uitvoeren van de gevraagde handelingen en aantoonbare ervaring heeft met de proeven die worden aangevraagd. Als een laboratorium en/of adviesbureau in de aanvraag genoemd wordt die geen (aantoonbare) ervaring heeft met de bovengenoemde onderzoek- en analysemethodieken moet men eerst aantoonbaar deze ervaring verkrijgen voordat de onderzoeksresultaten zullen worden geaccepteerd. Hiertoe zal het onderzoeksvoorstel van de belastingplichtige een voorstel bevatten.

Artikel 4 Eisen ten aanzien van het onderzoek

  • 1. Als er gegevens zijn over de afbreekbaarheid van een stof (bijvoorbeeld uitgevoerd door de fabrikant) en men wil hier gebruik van maken, wordt de wijze waarop deze afbreekbaarheid is bepaald kenbaar gemaakt aan het waterschap. Resultaten van biodegradatieproeven uitgevoerd door de fabrikant waarover geen informatie bekend is of gemaakt wordt, worden niet geaccepteerd bij de aanvraag. Verificatie van gegevens door het waterschap moet mogelijk zijn waarbij de aanvrager de kosten van het onderzoek draagt.

  • 2. Voor afvalwateronderzoek geldt dat de wijze waarop het monster wordt verkregen in overeenstemming moet zijn met de aan het bedrijf verleende beschikking. Het monster moet representatief zijn voor de gehele aangevraagde periode. Bij twijfel hieromtrent worden meerdere monsters, van verschillende dagen, onderzocht.

  • 3. Toxiciteits- en biodegradatieproeven op specifieke stoffen worden uitgevoerd volgens de door de heffingsambtenaar voorgeschreven methodieken. De analyses worden conform de actuele versie van de betreffende norm uitgevoerd. Een voorstel van onderzoek op specifieke stoffen dient voorafgaand aan het onderzoek ter goedkeuring voorgelegd te zijn aan de heffingsambtenaar.

  • 4. Het laboratorium en/of adviesbureau dat het onderzoek uitvoert namens een bedrijf moet aantoonbare ervaring hebben met de proeven die worden aangevraagd. Als er geen aantoonbare ervaring is met de onderzoek- en analysemethodieken, moet eerst aantoonbaar deze ervaring worden verkregen voordat de onderzoeksresultaten worden geaccepteerd. De heffingsambtenaar kan adviseren een ander laboratorium en/of adviesbureau te kiezen.

HOOFDSTUK II NIET BIOLOGISCH GEZUIVERD AFVALWATER

Artikel 5 Wijze van berekening T-correctie

  • 1.

    De T-correctie is alleen toegestaan op basis van de stoffenbenadering. Per stof moet worden aangetoond dat deze biologisch niet of nagenoeg niet afbreekbaar is, zodat ook het aandeel per stof in percentage T kan worden uitgedrukt. De T-factor wordt berekend door sommering van de percentages van de verschillende stoffen.

  • 2.

    Maximaal 10% afbraak, uitgedrukt in zuurstofverbruik ten opzichte van de CZV- waarde van de oorspronkelijke stof, wordt als grenswaarde aangehouden voor de classificatie ’niet of nagenoeg niet biologisch afbreekbare stof‘. Op basis van analyse (biodegradatieonderzoek op een specifieke stof) en berekening van de specifieke stoffen wordt door het bedrijf aangetoond welke stoffen voor minder dan 10% afbreekbaar zijn en welk CZV-aandeel deze stoffen hebben in de totale geloosde CZV-vracht. Op basis van toxiciteits- en (een) respiratieremmingstest(en) moet ook aangetoond worden in hoeverre deze niet of nagenoeg niet biologisch afbreekbare stoffen toxisch zijn voor micro organismen. Indien het een toxische stof betreft, vindt vaststelling plaats met behulp van andere gegevens en/of door de waterbeheerder goedgekeurde methoden (bijvoorbeeld speciaal onderzoek of beëdigde verklaring van meerdere onafhankelijke ter zake kundige chemici).

  • 3.

    Als er gegevens zijn over de afbreekbaarheid van een stof (bijvoorbeeld uitgevoerd door de fabrikant) en men hier gebruik van wil maken, wordt de wijze waarop deze afbreekbaarheid is bepaald kenbaar gemaakt aan het waterschap. Resultaten van biodegradatieonderzoek uitgevoerd door de fabrikant, waarover geen informatie bekend is of gemaakt mag worden, worden niet geaccepteerd bij de aanvraag. Verificatie van gegevens door het waterschap moet mogelijk zijn waarbij de aanvrager de kosten van het onderzoek draagt.

  • 4.

    Nadat T is bepaald wordt het aantal kilogrammen zuurstofverbruik van een stof berekend volgens de formule:

Kilogrammen zuurstofverbruik = Q x ((CZV x (100 – T) / 75)) + (4,57 x N-Kj)) / 1.000

Artikel 6 Aanvullende voorwaarden onderzoeksvoorstel

Het in artikel 3 genoemde voorstel wordt aangevuld met de volgende gegevens:

  • 1.

    Opgave van de stoffen die verantwoordelijk zijn voor het percentage CZV dat niet of nagenoeg niet biologisch afbreekbaar zijn en hun (biologische) eigenschappen (de zogenoemde ‘productinformatie’);

  • 2.

    Wijze van berekening van het percentage CZV en kwantitatieve bepaling van hoeveelheden van de geanalyseerde verontreiniging die niet of nagenoeg niet biologisch afbreekbaar is;

  • 3.

    Aantal uit te voeren biodegradatie- en respiratieremmingstesten en de te gebruiken mediums per specifieke stof (afhankelijk van de eigenschappen van deze stoffen); en

  • 4.

    Als geen onderzoek mogelijk is via een biodegradatieproef, de wijze waarop de niet-biologische afbreekbaarheid van de stof(fen) is vastgesteld en validatie van deze vaststelling door deskundigen.

HOOFDSTUK III BIOLOGISCH GEZUIVERD AFVALWATER

Artikel 7 Aanvullende voorwaarden onderzoeksvoorstel

  • 1. Het in artikel 3 genoemde voorstel wordt aangevuld met de volgende gegevens:

    • a.

      Beschrijving en werking van de biologische zuiveringsinstallatie alsmede een opgave van de minimum en maximum grenswaarden voor CZV, N-Kj en onopgeloste bestanddelen en/of bezinkbare bestanddelen in het effluent waartussen nog sprake is van een goed werkende biologische zuiveringsinstallatie en een kopie van het logboek van het afgelopen jaar;

    • b.

      Het type uit te voeren toxiciteitstesten, biodegradatieproeven en te volgen methodieken, zoals eventuele voorbehandelingsmethoden;

    • c.

      Het aantal uit te voeren biodegradatieonderzoeken (waarbij de f-factor wordt bepaald);

    • d.

      Herkomst van het entmateriaal ten behoeve van de biodegradatieonderzoeken (van welke zuiveringsinstallatie entslib of effluent wordt gebruikt of het gebruik van commercieel verkrijgbaar entmateriaal, dat te gebruiken is in BZV onderzoek en BZV toxiciteitstest); en

    • e.

      Verklaring dat de T-correctie alleen toegepast gaat worden op het deel opgeloste CZV in het afvalwater. Dit betekent dat tijdens de T-correctie onderzoeken de verhouding moet worden bepaald tussen de opgeloste en onopgeloste CZV.

  • 2. Als niet aan de grenswaarden of voorwaarden wordt voldaan, wordt de T-correctie niet toegepast en wordt de vervuilingswaarde berekend op basis van de reguliere heffingsformule. Dit wordt per meetdag bezien.

Artikel 8 Wijze van berekening T-correctie (BZV-oneindig onderzoek)

  • 1.

    Het biologische afbreekbare deel van de CZV wordt bepaald door BZV-oneindig onderzoek volgens NEN-EN 1899-1. Het BZV-oneindig gehalte wordt bepaald op basis van de uitkomsten van de BZVn-analyse (ISO 5815-1: ISO 5815-1 en 2, NEN-EN 1899-1 en 2). De biologische afbreekbaarheid van CZV wordt hierbij bepaald door op meerdere (n) dagen het BZV te meten. Op basis hiervan wordt door middel van lineaire regressie de waarde van BZV-oneindig (BZV∞) berekend.

  • 2.

    Voorwaarden bij het BZV-oneindig onderzoek zijn:

    • a.

      deze test is niet toepasbaar als het afvalwatermonster grote hoeveelheden niet opgelost koolstof bevat. Als deze grenswaarde van maximaal 0,2 ml bezinksel wordt overschreden, moet het monster worden gefiltreerd;

    • b.

      het te onderzoeken water mag niet toxisch zijn;

    • c.

      het monster voor de BZVn-analyse wordt binnen 12 uur na bemonstering ingezet. Invriezing is niet toegestaan;

    • d.

      alle meetpunten en verdunningen van de BZVn-analyse die worden verkregen en gebruikt, moeten worden gerapporteerd aan de heffingsambtenaar.

  • 3.

    Om te bepalen of er uitschieters zijn die weggelaten mogen worden in de meetreeks, wordt een statistische analyse uitgevoerd bij de uitwerking van de analyseresultaten. Van de in het onderzoek genoemde 11 waarnemingen (zoals bij een eerste BZV40 meting) mogen er in overleg met de heffingsambtenaar als dit noodzakelijk is maximaal 2 onbetrouwbare waarnemingen buiten beschouwing gelaten worden, als het kwadraat van de correlatiecoëfficiënt (R2) hierdoor toeneemt.

Hiervoor wordt de lineaire regressie van Ln(BZVn/BZV5) tegen 1/t, in eenzelfde meetreeks steeds opnieuw uitgevoerd, waarbij er in de meetreeks steeds slechts één BZVn meetwaarde wordt weggelaten, waarna de resulterende correlatiecoëfficiënten met elkaar vergeleken kunnen worden.

Bruikbare triplo en duplo metingen van de verschillende BZV-verdunningen worden in principe gemiddeld, mits ze qua trend met elkaar overeenkomen. In geval van remming bij de BZV-meting kan het voorkomen dat de meest verdunde reeks een beter verloop geeft van de afbraak.

Als de BZV-oneindig (BZV∞) is bepaald, is het mogelijk om de T-correctie te bepalen. Het onafbreekbaarheidspercentage T wordt bepaald met:

T = ((CZV – BZV∞) / CZV) x 100%

Als de CZV-waarde voor ten minste 25% afkomstig is van biologisch niet of nagenoeg niet afbreekbare stoffen in het afvalwater, wordt op die waarde een correctie toegepast door deze te vermenigvuldigen met de breuk:

(100 – T) / 75 = correctiefactor (f–factor)

waarbij:

T = het percentage CZV, afkomstig van biologisch niet of nagenoeg niet afbreekbare stoffen, hierna het onafbreekbaarheidspercentage genoemd.

De biologische afbreekbaarheid van de onopgeloste stoffen wordt apart via de stoffenaanpak onderzocht, of anders geldt hiervoor de reguliere heffingsformule.

Artikel 9 Wijze van berekening T-correctie (Zahn-Wellens onderzoek)

  • 1.

    Het onafbreekbaarheidspercentage T wordt met een Zahn-Wellens onderzoek volgens NEN–EN–ISO 9888 berekend.

  • 2.

    Voorwaarden bij het Zahn-Wellens onderzoek zijn:

    • a.

      het onderzoek is niet toepasbaar als het afvalwatermonster grote hoeveelheden niet opgelost koolstof bevat. Om dit te bepalen wordt gebruik gemaakt van de DOC (dissolved organic carbon) analyse en de TOC (total organic carbon) analyse. Als DOC ≤ 90% van TOC, wordt het monster gefiltreerd voor het uitvoeren van de test;

    • b.

      het te onderzoeken water mag niet toxisch zijn;

    • c.

      in het te onderzoeken monster moet een minimale hoeveelheid substraat aanwezig zijn (≥100 mg CZV/l) om een (nauwkeurige) bepaling mogelijk te maken.

  • 3.

    Als het niet mogelijk blijkt om de biologische afbraak nauwkeurig vast te stellen, is er geen recht op T-correctie.

  • 4.

    Het onafbreekbaarheidspercentage T wordt met een Zahn-Wellens onderzoek berekend met:

T = (CZVt=eind /CZVt=0) x 100%

Het gaat hierbij om de opgeloste CZV. De biologische afbreekbaarheid van de onopgeloste stoffen kan apart via de stoffenaanpak onderzocht worden, of anders geldt hiervoor de reguliere heffingsformule.

Artikel 10 Eerste T-correctieonderzoek

Bij een eerste T-correctieonderzoek per meetperiode worden ter vergelijking zowel een Zahn-Wellens onderzoek als een BZV-oneindig onderzoek naast elkaar uitgevoerd. Als er tussen de resultaten van beide onderzoeken niet meer dan 10% afwijking is, wordt de T-correctie toegestaan op basis van de BZV-benadering. Bij een verschil groter dan 10% wordt de T-correctiefactor middels Zahn-Wellens onderzoeken bepaald.

Artikel 11 Toxiciteitsonderzoek voor biodegradatieonderzoek

  • 1.

    Met een toxiciteitstest moet onderzocht worden of de analyses van de biochemische afbraak niet worden geremd door de aanwezigheid van toxische en/of remmende stoffen.

  • 2.

    Afhankelijk van de gebruikte biodegradatietest kan gebruik gemaakt worden van de volgende toxiciteitstesten:

    • a.

      glucose- glutaminezuurtest en BZV-toxiciteitstest in combinatie met een BZV-oneindig onderzoek;

    • b.

      respiratieremmingstest in combinatie met een Zahn-Wellens onderzoek.

  • 3.

    In effluenten van goed werkende biologische zuiveringsinstallaties, die in aanmerking komen voor een T-correctie op basis van een BZV-oneindig onderzoek, kan worden volstaan met een BZV-toxiciteitstest (BZV test met glucose-/glutaminezuur oplossing) én respiratieremmingstest. De respiratieremmingstest mag, als deze geen toxiciteit oplevert, na 1 onderzoek stoppen als bij het bedrijf reeds een T-correctie wordt toegepast en er een constante bron en samenstelling van het afvalwater is. In overige gevallen (geen constante bron en samenstelling van het afvalwater alsmede nieuwe bedrijven) dienen er 2 onderzoeken te worden uitgevoerd;

  • 4.

    De BZV-toxiciteitstest blijft bij een BZV-oneindig onderzoek altijd vereist. Als blijkt dat het geloosde afvalwater toxische eigenschappen bezit waardoor het uitvoeren van het biodegradatieonderzoek niet goed mogelijk is, wordt een T-correctie op basis van dit onderzoek niet toegestaan. Berekening van de vervuilingswaarde vindt dan plaats via de reguliere heffings-formule of op een andere binnen de verordening vastgestelde wijze.

Voor de beoordeling van toxiciteit/remming ten aanzien van de BZV-toxiciteitstest is voldaan aan de norm in de NEN voor een geslaagde BZV-analyse.

Artikel 12 Biodegradatieonderzoek en onopgeloste stoffen

  • 1. Het biodegradatieonderzoek wordt uitgevoerd in afvalwater zonder bezinksel. Bij het onderzoek voor de T-correctie kunnen vaste deeltjes in het afvalwater namelijk storend werken door adsorptie van de vervuiling.

  • 2. Bij een BZV biodegradatieonderzoek wordt het monster bij aanwezigheid van onopgeloste bestanddelen gefiltreerd als het monster ≥ 0,2 ml bezinksel per liter effluent bevat (Imhoff-bepaling 1 uur). Filtratie van het monster wordt voorgeschreven met een GF filter met een poriëngrootte van maximaal 1,6 µm (volgens NEN-EN 872).

  • 3. Bij het Zahn-Wellens onderzoek wordt er bij aanwezigheid van onopgelost materiaal standaard gefiltreerd. Een Zahn-Wellens biodegradatieonderzoek is niet van toepassing op onopgelost materiaal en is enkel bedoeld om de afbraak van de opgeloste organische stoffractie te bepalen.

  • 4. Bij het Zahn-Wellens onderzoek wordt de biologische afbreekbaarheid van de onopgeloste stoffen apart via de stoffenaanpak onderzocht, of anders geldt hiervoor de reguliere heffingsformule.

Artikel 13 Frequentie en invulling T-correctie biologisch gezuiverd afvalwater

  • 1. Minimaal tweemaal per jaar (zomer- en winterperiode) vindt een onderzoek plaats, tenzij een seizoensmatige invloed uit te sluiten is.

  • 2. De eerste keer in de T-correctie meetperiode (en na gewijzigde productie) wordt een uitgebreide BZV40 meting uitgevoerd met minimaal 11 meetpunten die lineair verdeeld zijn over de onderzoeksduur.

  • 3. Als uit de uitgebreide BZV40 meting blijkt dat volstaan kan worden met een BZV19 of BZV28 meting, dan mogen de vervolgmetingen in die T-correctie meetperiode uitgevoerd worden met een BZV19 of BZV28 meting met minimaal 7 meetpunten die lineair verdeeld zijn over de onderzoeksduur, met ATU toevoeging. Uit de meting zal blijken of de meetdag na dag 19 noodzakelijk was. Als de laatste meting onbetrouwbaar is (door een verminderde werking van ATU), wordt deze meting weggelaten in de berekening van BZV-oneindig.

  • 4. Bij een eerste T-correctie onderzoek per meetperiode kan ter vergelijking zowel een Zahn-Wellens onderzoek als een BZV-oneindig test naast elkaar uitgevoerd. Als er tussen de resultaten van beide onderzoeken niet meer dan 10% afwijking is, wordt er van uitgegaan dat beide methodes voor het onderzochte afvalwater een vergelijkbaar resultaat opleveren. Vervolgonderzoek tijdens dezelfde meetperiode is dan toegestaan op basis van BZV-oneindig onderzoek.

Artikel 14 Toepassing f-factor

Gedurende het gehele jaar moet de CZV-waarde van het afvalwater bepaald worden. De CZV-waarde moet vermenigvuldigd worden met de f-factor. Deze f-factor wordt als volgt in de heffingsformule toegepast ter bepaling van het aantal kg zuurstofverbruik:

Kilogrammen zuurstofverbruik = Q x ((CZV x f-factor) + (4,57 x N-Kj)) / 1.000

Hoofdstuk IV SLOTBEPALINGEN

Artikel15Inwerkingtreding en citeertitel

  • 1.

    Deze beleidsregels treden in werking met ingang van de eerste dag na die van bekendmaking.

  • 2.

    De ‘Beleidsregels inzake de correctie op de gemeten vervuilingswaarde van een bedrijf indien deze in belangrijke mate is beïnvloed door biologisch niet of in belangrijke mate niet afbreekbare stoffen (T-correctie)’ van 19 december 2007 worden ingetrokken met ingang van de in het eerste lid bedoelde datum, met dien verstande dat zij van toepassing blijven op de belastbare feiten die zich voor die datum hebben voorgedaan.

  • 3.

    Deze beleidsregels worden aangehaald als ‘Beleidsregels T-correctie 2016’.

17 november 2016, Boxtel

Ambtenaar belast met heffing en invordering

J.J.B.C. Bos

Toelichting op de Beleidsregels T-correctie 2016

A.ALGEMEEN

Als afvalwater in het oppervlaktewater of op het riool wordt geloosd dan is daarvoor een heffing verschuldigd (respectievelijk verontreinigingsheffing of zuiveringsheffing). De hoogte van de heffing is mede afhankelijk van de hoeveelheid en de soort stoffen die worden geloosd. Bij lozingen met een relatief hoge vuillast of die relatief zeer veel afvalwater lozen wordt de vervuilingswaarde vastgesteld door middel van meting, bemonstering en analyse. De vervuilingswaarde wordt bepaald aan de hand van chemisch zuurstofverbruik. Nadeel hiervan is dat er stoffen zijn die wel chemisch afgebroken kunnen worden, en dus bijdragen aan de CZV, maar biologisch niet. Als deze biologisch niet of nagenoeg niet afbreekbare fractie (≤10% afbreekbaar) een belangrijk deel (≥ 25%) van het CZV-gehalte uitmaakt, moet op aanvraag van een belastingplichtige vanwege de hoedanigheid van verbindingen in het afvalwater een correctie worden toegepast op de heffing, namelijk de T-correctie.

De T-correctie is ontwikkeld om tegemoet te komen aan de bedrijven die slecht afbreekbaar CZV lozen en daardoor een veel hogere heffing moesten betalen. De T-correctie mag worden toegepast als de CZV-waarde voor minimaal 25% afkomstig is van biologisch niet of nagenoeg niet afbreekbare stoffen. De T-correctie geldt alleen als een correctie op de CZV-waarde en niet op de stikstofwaarde. Als het niet mogelijk blijkt om de biologische afbraak nauwkeurig vast te stellen, is er geen recht op T-correctie.

De uitvoeringsmethode van het onderzoek naar de T-correctie is afhankelijk van of het al dan niet biologisch gezuiverd afvalwater betreft. Voor het mogen toepassen van de T-correctie is schriftelijke toestemming nodig van de (belastingheffende instantie van de) waterkwaliteitsbeheerder. Deze toestemming wordt op aanvraag verleend bij beschikking. Verzoeken kunnen worden gedaan voor toepassing van de T-correctie op biologisch gezuiverd afvalwater of niet biologisch gezuiverd afvalwater.

De heffing is gebaseerd op CZV en organisch gebonden stikstof en ammonium. In de Waterwet wordt echter bij de T-correctie alleen ingegaan op CZV. Dit is ook in de Verordening zuiveringsheffing Waterschap De Dommel en de Verordening verontreinigingsheffing Waterschap De Dommel het geval. De T-correctie wordt daarom alleen toegepast als correctie op het CZV-gehalte.

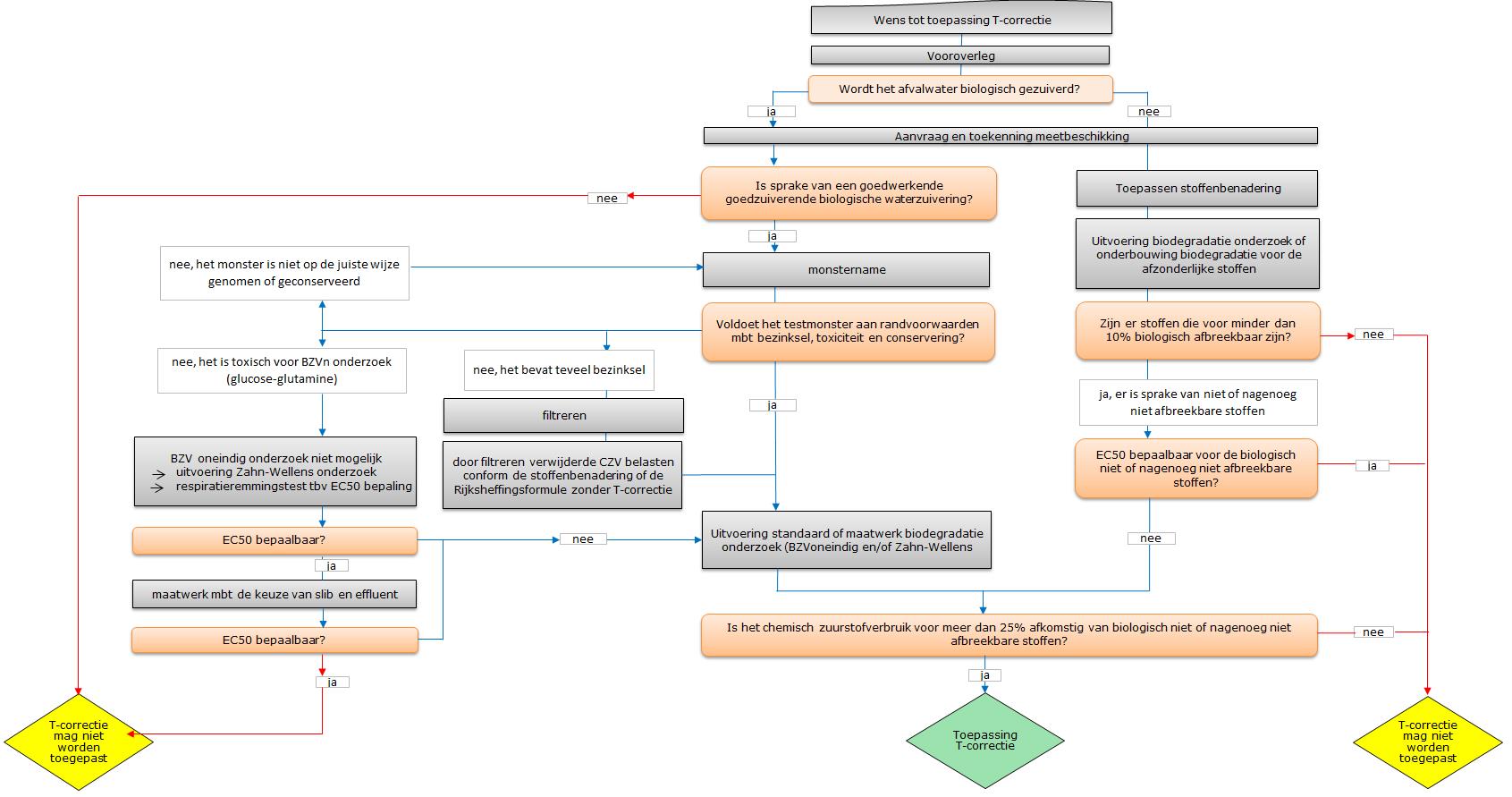
In beslisboom 1 zijn schematisch de stappen weergegeven om te beoordelen of een bedrijf in aanmerking komt voor toepassing van de T-correctie. In beslisboom 2 zijn schematisch de stappen weergegeven om te bepalen welke stappen gezet worden bij de biodegradatietest.

Beslisboom 1: hoofdschema T-correctieonderzoek

afbeelding binnen de regeling

Beslisboom 2: Details uitvoering biodegradatietest

afbeelding binnen de regeling

B.ARTIKELSGEWIJZE TOELICHTING

B.Artikel 4 Eisen ten aanzien van het onderzoek

B.Voor de bepaling van toxiciteit/remming bij de biodegradatie van het afvalwatermonster is de respiratieremmingstest naast de BZV-toxiciteitstest (glucose /glutaminezuur test) vereist. De BZV-toxiciteitstest moet altijd worden uitgevoerd naast een BZV-oneindig onderzoek. Bij een biodegradatieonderzoek met het Zahn-Wellens onderzoek is de respiratieremmingstest de aangewezen methode om toxiciteit/remming aan te tonen.

B.Bepalend voor een T-correctieonderzoek is de toxiciteit ten aanzien van aeroob slib volgens NEN-EN-ISO 8192.

B.Voor een optimaal onderzoeksresultaat en standaardisatie gelden de volgende zaken:

  • ·

    Omdat de toxiciteitstest en de biodegradatietest aan elkaar gerelateerd zijn, moet de herkomst van het entmateriaal (de gebruikte bacteriecultuur) voor beide testen gelijk zijn.

  • ·

    Bij de biodegradatietest wordt entmateriaal gebruikt dat de grootst mogelijke afbreekbaarheid geeft.

    • a.

      In de standaardgevallen kan de test geüniformeerd worden met het gebruik van standaard commercieel verkrijgbaar entmateriaal of effluent van een communale RWZI. Als er geen vermoedelijk remmende componenten aanwezig zijn in het afvalwater en er een standaard BZVn onderzoek met BZV-toxiciteitstest uitgevoerd wordt, kan getest worden met standaard commercieel verkrijgbaar entmateriaal (voorkeur i.v.m. uniformiteit) of effluent van een communale RWZI.

    • b.

      Bij een Zahn-Wellens onderzoek en een respiratieremmingstest is de keuze aan entmateriaal in standaardgevallen beperkt tot actief slib van een communale RWZI.

    • c.

      In de gevallen waar maatwerk noodzakelijk is, is geadapteerd entmateriaal nodig. Als het onderzoek maatwerk betreft, dan wordt in overleg met het waterschap een entmateriaal en onderzoeksmethode gekozen.

    • d.

      Bij de keuze van de herkomst van het entmateriaal wordt rekening gehouden met eventueel remmende componenten die de afbraak zouden kunnen remmen bij niet geadapteerd slib, zoals hoge zoutconcentraties of andere remmende stoffen.

    • e.

      Bij hoge zoutconcentraties in het afvalwater wordt een actief slib/effluent gekozen dat geadapteerd is aan hoge zoutgehalten. Hetzelfde geldt in principe voor overige mogelijk storende componenten.

    • f.

      Het bovenstaande ten aanzien van entmateriaal geldt voor zowel directe als indirecte lozingen van afvalwater.

  • ·

    De respiratieremmingstest en BZV-toxiciteitstest worden met meerdere verdunningen en duplo’s uitgevoerd. Hierbij rekening houdend met de gebruikte verdunning als waarin het biodegradatieonderzoek wordt uitgevoerd.

  • ·

    Alle meetpunten en verdunningen, bij het biodegradatieonderzoek en de toxiciteitstesten, worden gerapporteerd aan het waterschap.

B.Artikel 6 Wijze van berekening T-correctie

B.De berekening van het aantal kilogrammen zuurstofverbruik is geschikt voor dag- en jaarberekening. Meestal wordt hiervoor een dagvracht gebruikt die gecorrigeerd wordt voor het aantal dagen dat deze stof per jaar wordt geloosd.

B.Artikel 8 Wijze van berekening T-correctie (BZV-oneindig onderzoek)

B.De biochemische afbraak van organisch materiaal wordt als volgt beschreven:

  • ·

    Bij de afleiding van BZV∞ wordt altijd uitgegaan van een 1e orde reactie. In de praktijk kan echter een afwijking ontstaan waardoor een pseudo 1e orde reactielijn ontstaat.

  • ·

    De snelheid waarmee zuurstof door bacteriën wordt gebruikt (de snelheid waarmee het gemeten BZV toeneemt in de tijd) is evenredig aan de hoeveelheid nog in het water aanwezige organisch materiaal. De afbraaksnelheid neemt namelijk af in de tijd.

B.Dit betekent dat de afbraak verloopt volgens de reactievergelijking:

B.dBZV / dt = -k x BZV

B.Stel dat de BZV5 het BZV is op het tijdstip t = 0, dus bij het begin van de BZV–oneindig bepaling. Het BZV op het tijdstip t = n dagen op BZVn. De toename van de BZV gedurende de tijd n is BZVn – BZV5. De evenredigheidsconstante k is te vergelijken met een snelheidsconstante bij chemische reacties. De dimensie van k = tijd-1.

B.Hieruit volgt:

B. BZVn n

B.dBZV/BZV = -k x dt of ∫ (1/BZV) dBZV = ∫-kdt of Ln (BZVn/BZV5) = -k x t

B. BZV5 5

B.Door nu grafisch de Ln (BZVn/BZV5) uit te zetten tegen 1/t kan de Ln (BZV∞/BZV5) worden afgelezen op het snijpunt van de y–as en daarmee BZV∞ worden berekend. Door middel van lineaire regressie is het snijpunt op de y-as te berekenen. De regressie wordt uitgevoerd op de analyseresultaten vanaf BZV5 tot en met BZV19 of BZV40.

B.Voorbeeldberekening BZV-oneindig bepaling op basis van BZVn onderzoek

B.Tabel 1: Voorbeeld BZV bepaling

II

Kolom 1

Kolom2

Kolom 3

Kolom 4

Kolom 5

Kolom 6

t

BZVn

ln (BZVn/BZV5)

1/t

y = ax+b

y = ax+b

(dag)

(mgO2/l)

(dag-1)

t/mBZV40

t/mBZV19

oneindig (∞)

0

1,9042

1,378922

5

4,00

0

0,2

-0,1545

0,001257

12

9,00

0,8109

0,0833

1,0464

0,804895

19

11,00

1,0116

0,0526

1,3624

1,016379

26

13,00

1,1787

0,0385

1,5083

1,113987

33

23,00

1,7492

0,0303

1,5922

1,170185

40

38,00

2,2513

0,0250

1,6468

1,206714

debiet

577,6

m3

CZV

69

mg/l

N-Kj

17

mg/l

B.De kolommen 5 en 6 (y = ax +b) zijn berekend op basis van de regressie uitkomsten (zie tabel 2) voor de BZV-bepalingen tot en met dag 19 en dag 40.

B.De richtingscoëfficiënt voor kolom 5 bedraagt a = –10,2932 en b = 1,904161.

B.De richtingscoëfficiënt voor kolom 6 bedraagt a = -6,888324 en b = 1,37892208.

B.Tabel 2: Regressie uitkomst

Regressie uitvoer t/m BZV40

Regressie uitvoer t/m BZV19

a

-10,2932

a

-6,8883

b

1,90416

b

1,37892

Correlatie R2

0,7685

Correlatie R2

0,9999

alfa-factor

6,71

= eb

alfa-factor

3,97

= eb

BZV∞

26,9

= BZV5 x alfa factor

BZV∞

15,9

= BZV5 x alfa factor

CZV

69

CZV

69

N-Kj

17

N-Kj

17

T(%)

61,1%

= (CZV-BZV∞)/CZV

T(%)

77,0%

= (CZV-BZV∞)/CZV

f-factor

0,519

= (100-T)/75

f-factor

0,307

= (100-T)/75

B.De regressie uitvoer berekent de grootheden voor een lijn met de methode van de kleinste kwadraten om een rechte lijn te berekenen die het beste past bij de gevonden analyseresultaten. Het resultaat is een matrix die de lijn beschrijft.

B.De regressiegrootheid R2 is het kwadraat van de correlatiecoëfficiënt. Dit geeft aan hoe de geschatte en de feitelijke y-waarden zich tot elkaar verhouden en drukt deze verhouding uit in een waarde tussen 0 en 1.

B.In de voorbeelden hierboven is R2 voor de uitvoer t/m BZV40 en de uitvoer t/m BZV19 respectievelijk 0,768454 en 0,999894.

B.Als het kwadraat van de correlatiecoëfficiënt 1 bedraagt, is er sprake van een perfecte correlatie. Als extra check voor een eerste orde afbraak kan R2 worden gebruikt. Is deze kleiner dan 0,7 – 0,8 dan is de correlatie te onnauwkeurig.

B.In figuur 1 wordt de BZVn uitgezet tegen het aantal dagen, grafisch weergegeven.

B.Figuur 1: BZVn uitgezet tegen de tijd

afbeelding binnen de regeling

B.Reeks 1 = kolom 2 uit tabel 1

B.In figuur 2 is grafisch de Ln (BZVn/BZV5) evenals de berekende regressielijnen uit tabel 1 voor de BZV tot en met dag 19 en dag 40 weergegeven.

B.Figuur 2: Logaritmische weergave BZVn/BZV5 uitgezet tegen de tijd (1/t)

afbeelding binnen de regeling

B.Reeks 1 = kolom 3 uit tabel 1

B.Reeks 2 = kolom 5 uit tabel 1

B.Reeks 3 = kolom 6 uit tabel 1

B.BZV oneindig onderzoek volgens NEN-EN 1899-1

B.BZVn (19, 28 en 40 dagen)

B.Bij een BZV19 oneindig onderzoek gelden voor n de volgende dagen: 0, 5, 7, 9, 12, 15, 19. Bij de analyse wordt ATU toegevoegd om de activiteiten van de eveneens zuurstof consumerende nitrificerende bacteriën te onderdrukken. Daar ATU maar beperkt houdbaar is, na circa 14 dagen zijn werking verliest (in de praktijk 21 dagen) en bij gaat dragen als koolstof- en stikstofbron bij de BZV-afbraak, wordt bij het BZVn onderzoek standaard uitgegaan van maximaal n= 19 dagen.

B.Bij een BZV28 oneindig onderzoek, wordt ATU toegevoegd om de nitrificatie te remmen. Als de laatste meting onbetrouwbaar is (door een verminderde of beëindigde werking van ATU), wordt deze meting weggelaten in de berekening van BZV-oneindig.

B.Het is in bepaalde gevallen gewenst om een BZV40 of BZV28 oneindig onderzoek uit te voeren. Bij een BZV28 of BZV40 oneindig onderzoek gelden voor n minimaal 7 meetdagen, die lineair verdeeld zijn over de onderzoeksduur.

B.Bij een BZV40 oneindig onderzoek worden de meetwaarden in veel gevallen gecorrigeerd voor de nitrificatie. Hiervoor worden op iedere meetdag NH4, NO2, NO3 en N-Kj gemeten om een stikstofbalans te maken ter bepaling van de zuurstofconsumptie bij de stikstofomzetting. De BZV-oneindig waarde wordt grafisch door middel van lineaire regressie bepaald.

B.Entwater

B.Als entwater bij het onderzoek wordt het effluent gebruikt van de RWZI waarop het bedrijf het afvalwater brengt. Er mag geen gebruik gemaakt worden van entwater afkomstig van de (eigen) biologische waterzuivering van het bedrijf. De reden hiervoor is dat de restverontreinigingen in het effluent niet of zeer moeilijk biologisch afbreekbaar kunnen zijn door de aanwezige bacteriën die volledig ingesteld zijn op het aanbod van bedrijfsspecifieke stoffen.

B.In standaardgevallen kan getest worden met standaard commercieel verkrijgbaar entmateriaal of effluent van een communale RWZI.

B.Toxiciteit

B.Voorwaarde voor een juiste uitkomst is het ontbreken van giftige en/of remmende stoffen in het afvalwater. Simultaan aan het BZV-oneindig onderzoek wordt daarom een afbraakproef van glutaminezuur uitgevoerd om eventuele toxische werking van het te onderzoeken monster afvalwater te detecteren.

B.Monstername en voorbehandeling

B.Afvalwatermonsters met een bezinksel- en/of opdrijvend volume van 0,2 ml/liter worden voor aanvang van de analyses gefiltreerd over een glasvezelfilter met maximaal een poriegrootte van 1,6 µm. De filtratie vindt plaats in een onaangezuurd monster.

  • ·

    Het monster voor een BZVn analyse wordt binnen 12 uur na bemonstering ingezet.

    oInvriezing van het monster is niet toegestaan.

  • ·

    Het monster voor opgelost CZV wordt:

    • o

      binnen 12 uur na bemonstering ingezet; of

    • o

      binnen 12 uur ingevroren; of

    • o

      binnen 12 uur gefiltreerd en aangezuurd met H2SO4 tot pH <2 en gekoeld bewaard tot de analyse.

B.Bij een eerste onderzoeksperiode

  • ·

    Bij alle bedrijven wordt de eerste keer in de T-correctie meetperiode (en na gewijzigde productie) een uitgebreide BZV40 meting uitgevoerd met minimaal 11 meetpunten die lineair verdeeld zijn over de onderzoeksduur. In principe zou de maximaal gevonden BZV-waarde binnen het traject tussen meetdag 19 en 40 gelden als BZV-oneindig, als een nagenoeg vaste BZV-waarde (plateau) bereikt is.

  • ·

    Als uit de uitgebreide BZV40 meting blijkt dat volstaan kan worden met een BZV19 of BZV28 meting, dan mogen de vervolgmetingen in die T-correctie meetperiode uitgevoerd worden met een BZV19 of BZV28 meting, met minimaal 7 meetpunten die lineair verdeeld zijn over de onderzoeksduur, met ATU toevoeging. Uit de meting zal blijken of de meetdag na dag 19 noodzakelijk was. Als de laatste meting onbetrouwbaar is, wordt deze meting weggelaten in de berekening van BZV-oneindig.

B.Interpretatie

  • ·

    Bruikbare triplo en duplo metingen van de verschillende BZV-verdunningen, worden in principe gemiddeld, mits ze voor wat de trend betreft met elkaar overeenkomen. In geval van remming bij de BZV-meting, kan het voorkomen dat de meest verdunde reeks een beter verloop geeft van de afbraak.

  • ·

    Er vindt een statistische analyse plaats bij de uitwerking van de analyseresultaten om te bepalen of er uitschieters zijn. Van de 11 waarnemingen bij de eerste BZV40 meting mogen er maximaal 2 onbetrouwbare waarnemingen buiten beschouwing gelaten worden, als het kwadraat van de correlatiecoëfficiënt (R2) van de lijn hierdoor toeneemt.

B.ATU

B.In standaard gevallen is de benodigde hoeveelheid te doseren ATU 2 mg/l. Echter, als de CZV/N-Kj verhouding van het monster kleiner is dan 1 en de BZV resultaten zijn onbetrouwbaar, dan is nader onderzoek noodzakelijk om de juiste hoeveelheid te doseren ATU vast te stellen. In alle gevallen geldt dat het BZV onderzoek ongeldig is als CZV< BZVn.

B.Artikel 9 Wijze van berekening T-correctie (Zahn-Wellens onderzoek)

B.Het Zahn-Wellens onderzoek (NEN–EN–ISO 9888) is een biodegradatie onderzoek, gebaseerd op de bepaling van de totale afbreekbaarheid van de aerobe bio-afbreekbaarheid van organische componenten in een waterig medium. Op basis van deze test kan dus ook de T-correctie worden bepaald. Deze test is niet toepasbaar als het afvalwater grote hoeveelheden niet opgelost koolstof bevat. Het Zahn-Wellens onderzoek is niet van toepassing op onopgelost materiaal en is enkel bedoeld om de afbraak van de opgeloste organische stoffractie te bepalen. Tevens is Zahn-Wellens onderzoek enkel toepasbaar bij effluent met minimaal 100 mg/l opgelost CZV. De test wordt als volgt uitgevoerd:

B.Een hoeveelheid actief slib wordt vooraf geconditioneerd door het gedurende 8 dagen zonder voeding te beluchten. Vervolgens wordt er een testmengsel samengesteld bestaande uit het monster, actief slib, drinkwater en een vastgestelde hoeveelheid van een buffer- en nutriëntenoplossing. Het testmengsel wordt vervolgens belucht, waarbij de beluchting zodanig wordt ingesteld dat het zuurstofgehalte > 2 mg/liter is. De zuurgraad wordt dagelijks gemeten en gecorrigeerd tot een waarde in de range van pH 7-8. Naast het testmengsel wordt ook een blanco onderzocht, bestaande uit een met het testmengsel overeenkomende concentratie van het actiefslib en de buffer- en nutriëntenoplossing. De blanco wordt op identieke wijze behandeld als het testmengsel. De afbraak van de organische koolstofverbindingen wordt gevolgd met behulp van CZV-metingen. De afbreekbaarheid van de organische koolstof in het afvalwatermonster wordt nu als volgt berekend:

B.D(t) = 1 - (Ct - Cb) / Ca x 100%

B.waarin:

B.D(t) = afbreekbaarheid in % na n dagen;

B.Ct = CZV-gehalte na n dagen op moment van monstername in mg/l;

B.Cb = CZV-gehalte van de blanco in mg/l;

B.Ca = CZV-gehalte van het oorspronkelijke monster in mg/l.

B.Als actief slib bij het onderzoek wordt het actieve slib gebruikt van de RWZI waarop het bedrijf het afvalwater brengt of afvoert.

B.Voorwaarde voor een juiste uitkomst is het ontbreken van giftige en/of remmende stoffen in het afvalwater. Daarvoor is een onderzoek op toxische stoffen vereist.

B.Als blijkt dat de biodegradatiecurve bij een Zahn-Wellens onderzoek nog niet is afgevlakt op de laatste meetdagen en er sprake is geweest van remming (respiratieremming tussen de 20% en 50%), maar geen toxiciteit in het verdunde monster dat gebruikt is voor de biodegradatietest, dan wordt het onderzoek per situatie nader bekeken.

Artikel 11 Toxiciteitsonderzoek voor biodegradatieonderzoek

B.Voor de beoordeling van toxiciteit/remming bij de respiratieremmingstest volgens NEN–EN ISO 8192 geldt: Als de EC50-waarde niet bepaalbaar is in het onverdunde monster, wordt het monster als niet toxisch beschouwd. Dat wil zeggen dat bij 100% monster (onverdund) er minder dan 50% remming plaatsvindt.

B.Artikel 13 Frequentie en invulling T-correctie biologisch gezuiverd afvalwater

B.In principe zou de maximaal gevonden BZV-waarde binnen het traject tussen meetdag 19 en 40 gelden als BZV-oneindig, als een nagenoeg vaste BZV-waarde (plateau) bereikt is.

---