Permanente link
Naar de actuele versie van de regeling
https://lokaleregelgeving.overheid.nl/CVDR329146
Naar de door u bekeken versie
https://lokaleregelgeving.overheid.nl/CVDR329146/1
Regeling vervallen per 06-08-2025
Beheer- en privacyverordening basisregistratie personen
Geldend van 01-05-2014 t/m 05-08-2025 met terugwerkende kracht vanaf 06-01-2014
Intitulé
Beheer- en privacyverordening basisregistratie personenDe raad van de gemeente Houten, gelet op het voorstel van burgemeester en wethouders van 25 februari 2014;
gelet op de Wet basisregistratie personen;
gelet op de Wet bescherming persoonsgegevens (Staatsblad 2000, nr. 302);
besluit vast te stellen de:
BEHEER- EN PRIVACYVERORDENING BASISREGISTRATIE PERSONEN
Hoofdstuk 1 Algemene bepalingen
Artikel 1 Begripsbepalingen
In deze verordening wordt verstaan onder:
- a.
de wet: de Wet basisregistratie personen (Wbrp) (Stb. 2013, nr. 494);
- b.
de verordening: de Beheer- en privacyverordening basisregistratie personen;
- c.
de bevolkingsadministratie: de geautomatiseerde administratie met persoonsgegevens van de bevolking bestaande uit de basisregistratie en de aangehaakte gegevens;
- d.
de basisregistratie: de basisregistratie personen als bedoeld in artikel 1.2 van de wet;
- e.
de aangehaakte gegevens: gegevens die anders dan ter uitvoering van de wet in de basisregistratie personen zijn opgenomen;
- f.
de beheerder: degene die is belast met het beheer voor de basisregistratie en als zodanig is aangewezen door het college van burgemeester en wethouders;
- g.
de persoonslijst: het geheel van gegevens over één persoon in de basisregistratie, als bedoeld in artikel 2.7 van de wet;
- h.
de ingeschrevene: degene ten aanzien van wie een persoonslijst in de basisregistratie van de gemeente is opgenomen;
- i.
de ingezetene: de ingeschrevene, die zijn adres heeft in een gemeente in Nederland, en op wiens persoonslijst niet het gegeven van zijn overlijden of van vertrek uit Nederland als actueel gegeven is opgenomen;
- j.
een overheidsorgaan:
- 1.
Een orgaan van een rechtspersoon die krachtens publiekrecht is ingesteld, of
- 2.
Een ander persoon of college, met enig openbaar gezag bekleed;
- 1.
- k.
de bewerker: degene die, niet werkzaam binnen de gemeentelijke organisatie, het geheel of een gedeelte van het geautomatiseerde systeem onder zich heeft waarmee de basisregistratie personen wordt gevoerd;
- l.
een derde: elke natuurlijke persoon niet zijnde een overheidsorgaan of een ingeschrevene en elke rechtspersoon die niet krachtens publiekrecht is ingesteld, noch met enig openbaar gezag is bekleed;
- m.
het college: college van burgemeester en wethouders
Artikel 2 Verantwoordelijken
- 1.
Het college is verantwoordelijk voor de aangehaakte gegevens ten behoeve van de uitoefening van de taken van het college.
- 2.
De burgemeester is verantwoordelijke voor de aangehaakte gegevens ten behoeve van de uitoefening van de taak van burgemeester.
Artikel 3 Toegang tot de basisregistratie
- 1.
Met inachtneming van de artikelen 5, 7 en 8, regelt de verantwoordelijke de toegang tot de basisregistratie dan wel de verstrekking uit de basisregistratie voor de binnengemeentelijke organen die gegevens uit de basisregistratie nodig hebben voor de vervulling van hun taken, zodanig dat deze organen aan hun verplichtingen krachtens de artikelen 1.7 en 2.34 van de wet kunnen voldoen.
- 2.
In bijlage I bij deze verordening worden de in het eerste lid bedoelde organen aangewezen.
Artikel 4 Beheer van de bevolkingsadministratie
- 1.
Beheerder van de bevolkingsadministratie is de door het verantwoordelijke bestuursorgaan aan te wijzen leidinggevende op het taakgebied Burgerzaken en bij diens afwezigheid, zijn plaatsvervanger.
- 2.
Het verantwoordelijke bestuursorgaan of de beheerder kan met inachtneming van artikel 14 van de Wet bescherming persoonsgegevens een bewerker aanwijzen.
- 3.
De beheerder is bevoegd nadere invulling te geven aan:
a.(te leggen) verbanden met andere gemeentelijke registraties;
b.(rechtstreekse) toegang tot de basisregistratie middels andere geautomatiseerde toepassingen;
c.verstrekkingen aan binnengemeentelijke organen of daaraan gelijkgestelde, die geen rechtstreekse toegang hebben tot de basisregistratie personen.
Artikel 5 Verbanden met andere gemeentelijke registraties
- 1.
Op grond van artikel 3.8 van de wet, met het oog op het met elkaar in verband brengen van verwerkingen van persoonsgegevens, worden aan de verantwoordelijken van andere gemeentelijke registraties gegevens verstrekt.
- 2.
De betreffende gegevens kunnen in een convenant worden vastgelegd.
Hoofdstuk 2 Bepalingen met betrekking tot de basisregistratie
Artikel 6 Gebruik van gegevens voor de gemeentelijke huishouding
Het college c.q. de burgemeester dan wel de door het college c.q. de burgemeester aangewezen beheerder, is bevoegd om ten aanzien van de gemeentelijke huishouding persoonsgegevens uit de bevolkingsadministratie te gebruiken dan wel te verstrekken indien dit noodzakelijk is voor de vervulling van uitsluitend publiekrechtelijke taken.
Artikel 7 Rechtstreekse toegang tot de basisregistratie
Rechtstreekse toegang tot de basisregistratie hebben:
- a.
de beheerder;
- b.
de door de beheerder aangewezen ambtenaren, werkzaam op de afdeling Dienstverlening;
- c.
de bewerker en diens medewerkers, voor zover dat noodzakelijk is voor de uitvoering van de overeenkomst tussen de bewerker en de gemeente;
- d.
voor zover niet in een convenant geregeld en voor zover met inachtneming van de artikelen 3.1 en 3.10 van de wet de in bijlage II bij deze verordening vermelde binnengemeentelijke organen voor wat betreft de daarbij aangegeven gegevens en uitsluitend voor de daarbij aangegeven doeleinden.
Artikel 8 Verstrekking aan organen van de gemeente die geen rechtstreekse toegang hebben
Met inachtneming van de artikelen 3.1 en 3.10 van de wet worden aan de in de bijlage III bij deze verordening vermelde organen van de gemeente die geen rechtstreekse toegang hebben tot de basisregistratie de in de tabel aangegeven gegevens verstrekt ten behoeve van de eveneens in die tabel aangegeven doeleinden.
Artikel 9 Telefonische gegevensverstrekkingen aan organen van de gemeente
Aan organen van de gemeente kunnen op telefonisch verzoek slechts incidenteel in aantoonbaar spoedeisende gevallen gegevens worden verstrekt, indien:
- a.
buiten twijfel is dat het verzoek afkomstig is van een daartoe bevoegde persoon binnen de organisatie, een en ander op basis van vooraf nadrukkelijk gemaakte afspraken en aan met name genoemde personen; en
- b.
de gegevens nodig zijn voor de vervulling van de taken van het gemeentelijk orgaan en niet op een minder ingrijpende manier aan gegevens kan worden gekomen.
Artikel 10 Telefonische gegevensverstrekkingen aan buitengemeentelijke organen en derden
- 1.
Aan buitengemeentelijke organen en derden vindt geen telefonische gegevensverstrekking plaats, tenzij:
- a.
dienaangaande vooraf nadrukkelijk gemaakte schriftelijke afspraken zijn gemaakt en de gegevensverstrekking plaatsvindt aan, in die afspraken vastgelegde, met name genoemde personen; en
- b.
na deugdelijke vaststelling van de identiteit van de verzoeker en legaliteit van het verzoek.
- 2.
Voorts vindt telefonische gegevensverstrekking slechts plaats aan ambtenaren van de burgerlijke stand of medewerkers van afdelingen burger- of publiekszaken van andere gemeenten nadat hun identiteit deugdelijk is vastgesteld.
Artikel 11 Overige verstrekkingen en de gegevens die kunnen worden verstrekt aan derden
- 1.
Met inachtneming van artikel 3.9 van de wet kan de beheerder, in andere gevallen dan bedoeld in artikel 3.3 en 3.6 van de wet, aan de in de bijlage IV bij deze verordening aan te geven overige verzoekers gegevens worden verstrekt voor wat betreft de daarbij aangegeven gegevens en uitsluitend voor de daarbij aangegeven doeleinden.
- 2.
Verstrekking overeenkomstig het eerste lid vindt enkel plaats voor zover deze noodzakelijk is voor de behartiging van het gerechtvaardigde belang van de derde en het belang of de fundamentele rechten en vrijheden van de ingeschrevene niet aan de verstrekking in de weg staan.
- 3.
Verstrekking overeenkomstig het eerste lid kan ook plaatsvinden als de derde voorafgaande schriftelijke toestemming heeft van de ingeschrevene over wie gegevens worden verstrekt.
Hoofdstuk 3 Bepalingen met betrekking tot de aangehaakte gegevens
Artikel 12 Doel van de Bevolkingsadministratie
De aangehaakte gegevens zijn uitsluitend in de bevolkingsadministratie opgenomen met als doel:
- a.
informatie te leveren aan de afdeling Dienstverlening ter uitvoering van de taken die verband houden met de administraties die bij deze afdeling moeten worden gevoerd;
- b.
de organen genoemd in de artikelen 15, tweede lid, en 16 van deze verordening, te voorzien van gegevens, voor zover deze gegevens noodzakelijk zijn voor de vervulling van de taken van die organen;
- c.
de derden, genoemd in artikel 16 van deze verordening, te voorzien van gegevens, in de gevallen zoals bedoeld in deze verordening.
- d.
een ingezetene en een ingeschrevene van hem betreffende gegevens te voorzien en;
- e.
statistische informatie te leveren.
Artikel 13 Categorieën van personen van wie de gegevens zijn opgenomen en de opgenomen gegevens
- 1.
Van de ingezetenen en ingeschrevenen kunnen in de bevolkingsadministratie aangehaakte gegevens worden opgenomen.
- 2.
Het college stelt in een reglement vast welke aangehaakte gegevens in de bevolkingsadministratie mogen worden opgenomen (bijlage V).
Artikel 14 Wijze van verkrijging
Aangehaakte gegevens in de bevolkingsadministratie worden, voor zover niet verkregen onder de regelgeving die van toepassing was tot 1 oktober 1994, verkregen (i) door opgave van de ingezetene, (ii) uit het geautomatiseerde systeem gegenereerde gegevens, (iii) door opgave van ambtenaren van de afdeling Dienstverlening in het kader van de uitvoering van wettelijke bepalingen en (iv) van (buitengemeentelijke) organen en derden.
Artikel 15 Rechtstreekse toegang tot de aangehaakte gegevens in de bevolkingsadministratie
- 1.
Op de rechtstreekse toegang tot de aangehaakte gegevens in de bevolkingsadministratie is artikel 7 van deze verordening van toepassing.
- 2.
De binnengemeentelijke organen, genoemd in het door het college vast te stellen reglement, hebben rechtstreekse toegang tot de aangehaakte gegevens ten behoeve van de aan hen opgelegde taken.
- 3.
Het college c.q. de burgemeester kan besluiten andere dan de in lid 2 genoemde binnengemeentelijke organen rechtstreeks toegang te verlenen tot de basisregistratie personen. In de overeenkomst die ingevolge zodanig besluit dient te worden opgemaakt, worden tenminste de volgende punten vastgelegd:
-
- het doel waarvoor de gegevens uit de basisregistratie personen nodig zijn;
-
- de op deze registraties betrekking hebbende wettelijke regelingen en privacybepalingen;
-
- een limitatieve en exacte opsomming van de benodigde gegevens;
-
- de functionarissen die de gegevens gaan raadplegen; en
-
- de plicht tot geheimhouding voor zover die niet reeds blijkt uit het beroep of wettelijk voorschrift.
-
Artikel 16 Verstrekking aan organen en derden
Aan organen en derden, ten aanzien van wie de wet en deze verordening voorziet in gegevensverstrekking uit de basisregistratie , kunnen de in artikel 11 van deze verordening genoemde aangehaakte gegevens worden verstrekt, voorzover niet in strijd met de wettelijke bepalingen en mits de gegevens noodzakelijk zijn ter uitvoering van hun taken.
Artikel 17 Verwijdering en vernietiging van gegevens
- 1.
Aangehaakte gegevens worden door de beheerder uit de bevolkingsadministratie verwijderd na een daartoe strekkend besluit van de verantwoordelijke. De beheerder verwijdert deze gegevens binnen één jaar nadat het besluit is genomen.
- 2.
Vernietiging van aangehaakte gegevens geschiedt met inachtneming van de Archiefwet.
Artikel 18 Protocolplicht van aangehaakte gegevens
- 1.
De beheerder houdt het verstrekken van aangehaakte gegevens als bedoeld in artikel 16 van de verordening bij gedurende het jaar volgend op de verstrekking, voor zover aannemelijk is dat het achterwege laten daarvan het belang van de betrokken persoon onevenredig zou schaden.
- 2.
De protocolplicht vervalt indien de aangehaakte gegevens worden verstrekt in het kader van de opsporing en vervolging van strafbare feiten, dan wel voor zover de verstrekking noodzakelijk is in het belang van de veiligheid van de Staat of indien het van belang is voor de bescherming van de betrokkene of van de rechten en vrijheden van anderen.
Artikel 19 Rechten en plichten van de burger
- 1.
Verzoeken ten aanzien van aangehaakte gegevens, waaronder mede worden verstaan verzoeken tot wijziging, worden behandeld overeenkomstig hetgeen in de artikelen 35 tot en met 42 van de Wet bescherming persoonsgegevens is bepaald.
- 2.
De verzoeken zoals bedoeld in het eerste lid, worden ingediend bij de beheerder.
- 3.
De beheerder beslist namens de verantwoordelijke over de in het eerste lid bedoelde verzoeken.
- 4.
De beheerder kan van de verzoeker verlangen dat deze zich deugdelijk legitimeert en/of in persoon bij hem vervoegt ter vaststelling van zijn identiteit.
Hoofdstuk 4 Overige bepalingen
Artikel 20 Beveiliging
De beheerder treft ten behoeve van technische en organisatorische beveiliging ten minste de maatregelen overeenkomstig het laatste vastgestelde Beveiligingshandboek GBA en Privacy of zijn opvolger.
Artikel 21 Terugmelding
- 1.
Een binnengemeentelijk orgaan die gerede twijfel heeft over de juistheid van een authentiek gegeven dat hij verstrekt heeft gekregen uit de basisregistratie personen, doet hiervan mededeling aan de verantwoordelijke.
- 2.
In bijlage VI worden de binnengemeentelijke organen aangewezen die tevens mededeling doen in verband met andere dan authentieke gegevens die aan hen verstrekt zijn. Aangewezen wordt welke gegevens het betreft.
- 3.
De verantwoordelijke regelt de wijze waarop de mededelingen worden gedaan.
- 4.
De verantwoordelijke regelt de wijze waarop de kennisgeving aan het binnengemeentelijke orgaan naar aanleiding van een terugmelding wordt gedaan, met inachtneming van het bepaalde in artikel 2.34 van de wet.
Artikel 22 Slotbepalingen
- 1.
Deze verordening wordt aangehaald als Verordening basisregistratie personen.
- 2.
De verordening ligt ter inzage bij de verantwoordelijke voor de basisregistratie personen.
- 3.
Deze verordening treedt in werking op de dag na publicatie in het Gemeenteblad en werkt terug tot en met 6 januari 2014.
- 4.
De in deze verordening genoemde bijlagen bij de artikelen 3, 7, 8, 11, 13 en 21 worden in het vervolg vastgesteld door het college.
Aldus besloten in de openbare vergadering van de raad, gehouden op 15 april 2014.
De voorzitter, De griffier,
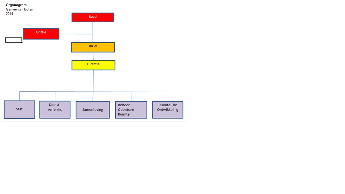
Bijlage I.
Toelichting op Beheer- en privacyverordening basisregistratiepersonen.
Algemeen
Met ingang van 6 januari 2014 is de Wet basisregistratie personen (BRP) gedeeltelijk in werking getreden. Deze wet vervangt de Wet gemeentelijke basisadministratie persoonsgegevens (GBA). Hierdoor is de bestaande Beheer en Privacyverordening Gemeentelijke Basisadministatie Persoonsgegevens 2010 van rechtswege vervallen. Hierdoor moet een nieuwe verordening op basis van de nieuwe wet worden vastgesteld.
Artikelsgewijze toelichting:
Artikel 1
Dit artikel bevat een aantal begripsomschrijvingen die met enige regelmaat in de verordening voorkomen. De onderdelen c en d definiëren respectievelijk het begrip bevolkingsadministratie en het begrip basisregistratie.
De bevolkingsadministratie is de verzamelterm voor de geautomatiseerde administratie, die bestaat uit de basisregistratie als bedoeld in de Wet brp en de persoonsgegevens die de gemeente Houten aan de basisregistratie heeft aangehaakt. Deze aangehaakte gegevens kunnen van ingeschrevenen zijn in de eigen basisregistratie, maar ook van ingeschrevenen in een basisregistratie van een andere gemeente en die voorheen in Houten hebben gewoond. Deze laatste categorie valt onder de categorie ingeschrevene.
Artikel 2
Burgemeester en wethouders zijn verantwoordelijke van de bevolkingsadministratie. Dit geldt echter niet voor de aangehaakte gegevens die zijn opgenomen ten dienste van taken van de burgemeester. Dat betreft o.a. de rijbewijsgegevens. Het begrip binnengemeentelijke orgaan is niet beperkt tot gemeentelijke diensten. Onder dat begrip vallen ook geprivatiseerde gemeentelijke diensten en bijvoorbeeld stichtingen en corporaties die zijn belast met de uitvoering van taken die door de overheid zijn opgelegd. Hierbij valt onder meer te denken aan woningbouwcorporaties die persoonsgegevens nodig hebben ter uitvoering van de verdeling van woningruimte.
Artikel 3
In dit artikel wordt de toegang tot de BRP en de verstrekking van gegevens uit de BRP geregeld voor de binnengemeentelijke organen.
Artikel 4
De leidinggevende op het taakgebied van Burgerzaken is belast met de dagelijkse zorg voor de bevolkingsadministratie en is vanuit dien hoofde de beheerder van de administratie.
Met bewerker wordt degene bedoeld die - ten behoeve van de verantwoordelijke - persoonsgegevens verwerkt, zonder aan zijn rechtstreeks gezag te zijn onderworpen.
Artikel 5
Dit artikel heeft betrekking op de koppeling en samenvoeging van bestanden vanuit de basisregistratie personen. In een reglement, door burgemeester en wethouders vast te stellen, wordt de noodzakelijke verstrekking van persoonsgegevens geregeld. Nieuwe verstrekkingen met betrekking tot koppeling en samenvoeging van bestanden zal plaats vinden met inachtneming van de wet en de gemeentelijke privacyregels.
Artikel 6
In bepaalde gevallen is het noodzakelijk om gegevens ter beschikking te stellen of te gebruiken indien er bijvoorbeeld sprake is van een ramp. Daarbij kan worden gedacht aan gegevensverstrekking aan het Centrale Registratie- en Informatiebureau (CRIB) in het kader van de Wet veiligheidsregio’s.. Hier zij tevens verwezen naar artikel 8 onder b tot en met f van de Wet bescherming persoonsgegevens. In deze wettelijke regeling wordt naast het "vitale belang" de noodzakelijkheid ten aanzien van de uitvoering van een overeenkomst, de publiekrechtelijke taak en de behartiging van een gerechtvaardigd belang van de verantwoordelijke aangegeven als legitieme basis om te komen tot gegevensverwerking.
Artikel 7 en 15
In de hier bedoelde artikelen is aangegeven wie rechtstreeks toegang hebben tot de bevolkingsadministratie.
Artikel 8
In dit artikel wordt bepaald aan welke binnengemeentelijke organen systematisch gegevens worden verstrekt. Daarbij is bovendien aangegeven welke gegevens kunnen worden verstrekt.
Artikel 11
Hierin staan de categorieën van derden omschreven, die gegevens kunnen verkrijgen anders dan omschreven in de artikelen 3.3 en 3.6 van de wet. De Wet brp geeft de gemeente een begrensde beleidsvrijheid omtrent de aanwijzing van rechts- en natuurlijke personen, die de gemeente van gegevens kan voorzien. Ook de categorie van gegevens die mogen worden verstrekt is door de wet beperkt. Gegevens mogen pas worden verstrekt voor zover deze verstrekking in het belang is van de bescherming van de betrokkene of van de rechten en vrijheden van anderen. Daarbij wordt nagegaan of de verstrekking wordt gerechtvaardigd door een dringende maatschappelijke behoefte, in een juiste verhouding staat tot het doel waarvoor de gegevens worden gevraagd en dit doel niet op een minder ingrijpende wijze kan worden bereikt.
Artikel 3.13 Wet brp staat onder voorwaarden toe dat ten behoeve van historische, statistische of wetenschappelijke doeleinden gegevens worden verstrekt. Tevens verwijst dit artikel naar een Algemene maatregel van bestuur waarin doeleinden verder zijn uitgewerkt.
Tot slot mogen gegevens die bestemd zijn om in een ander land buiten de Europese Unie te worden verwerkt, slechts worden gegeven indien dat land een passend beschermingsniveau waarborgt.
Artikel 12 en 13
In de Wet brp is het doel van de basisregistratie personen omschreven. Daarom is het niet vereist om deze doelbepaling te omschrijven. Dit is wel vereist voor de door de gemeente aangehaakte gegevens. Deze doelomschrijving is vastgelegd in artikel 11.
De aangehaakte gegevens worden omschreven in het door burgemeester en wethouders vast te stellen reglement.
Artikel 16
Dit artikel voorziet in de verstrekking van aangehaakte gegevens. Hierbij staat de publiekrechtelijke taak van het orgaan (of derde) als criterium centraal.
Artikel 18
Dit artikel verplicht de beheerder de verstrekking van aangehaakte gegevens te protocolleren. Deze plicht is beperkt tot situaties waarin aannemelijk is dat het achterwege laten daarvan, het belang van de geregistreerde onevenredig schaadt. Dit betekent dat herleidbare verstrekkingen niet worden geprotocolleerd. Voorts vervalt de protocolplicht ten aanzien van de verstrekking van aangehaakte gegevens indien verstrekking plaats vindt in het belang van de veiligheid van de staat of in het kader van de opsporing en vervolging van strafbare feiten.
Herleidbare verstrekkingen zijn terug te voeren aan de hand van een autorisatiebesluit of gemeentelijke regeling en indicaties op de persoonslijst van de burger. Daardoor kan een dergelijke verstrekking worden gereconstrueerd.
Dat geldt niet voor de niet-herleidbare verstrekkingen. Bijvoorbeeld bij ad-hoc vragen en voor verstrekkingen op basis van de verordening zonder indicatie op de persoonslijst. Deze verstrekkingen zullen wel worden geprotocolleerd.
Bijlage I bij artikel 3
|
afdelingen |
cluster/ |
landelijke wettelijke/ |
wettelijke/ |
privaat/niet |
|
sectie |
publiekrechtelijke taken |
publiekrechtelijke taken |
publiekrechtelijke taken |
|
|
Gemeenteraad |
||||
|
Houten |
||||
|
College van B&W |
||||
|
Griffie |
administratie persoonsgegevens raadsleden |
|||
|
Directie (Team) |
||||
|
DT |
||||
|
Afdeling |
Best./Dir. secr. |
koninklijke onderscheidingen |
||
|
Staf |
4 mei bijeenkomst |
|||
|
huwelijks- en leeftijdsjubilea |
||||
|
veteranendag |
||||
|
Wachtgelden gemeente personeel |
personeelsadministratie |
|||
|
(Ambtenarenwet) |
||||
|
Pensioenen raadsleden en wethouders |
||||
|
(Algemene pensioenwet) |
||||
|
Infectieziektenwet |
Afhandeling klachten |
|||
|
Psychiatrische opneming |
Afhandeling bezwaarschriften |
|||
|
Infectieziektenwet |
||||
|
Integrale Veiligheid |
||||
|
Afdeling |
Vergunningverlening |
Omgevingsvergunning (Wabo) Winkeltijdenwet Drank-en horecawet Wet op de kanspelen |
||
|
Ruimtelijke |
Ontwikkeling |
Huisvesting (Huisvestingswet) |
||
|
Ontwikkeling |
Viveste |
Huisvesting (Huisvestingswet) |
||
|
RO |
Toezicht en Handhaving |
Gemeentelijke opsporingsambtenaren (BOA's) |
|
afdelingen |
cluster/ |
landelijke wettelijke/ |
wettelijke/ |
privaat/niet |
|
sectie |
publiekrechtelijke taken |
publiekrechtelijke taken |
publiekrechtelijke taken |
|
|
Afdeling |
Bedrijfs- |
|||
|
Beheer |
bureau |
|||
|
Openbare Ruimte |
Ontwikkeling& |
|||
|
BOR |
Realisatie |
|||
|
Advies&Voorbereiding |
||||
|
Team |
Klantcontactcentrum (KCC) |
GBA (wet GBA) |
Verkiezingen (Kieswet) |
|
|
Dienstverlening |
Burgerlijke Stand (Burgerlijk Wetboek) |
CRIB |
||
|
DV |
Grafrechten (Wet op de lijkbezorging |
|||
|
en gemeentelijke verordening) |
||||
|
Naturalisatie |
||||
|
Volmachtverlening Kieswet |
||||
|
KCC-TIC |
Meldingen openbare ruimte |
|||
|
KCC-Balie BWL |
Gevonden voorwerpen (Burgerlijk Wetboek) |
Meldingen openbare ruimte |
||
|
Gegevensbeheer en Levering (GBL) |
Archiefbeheer |
|||
|
Postregistratie GIS-viewer Statistische informatie en informatie tbv mailings |
||||
|
Belastingen |
Gemeentelijke belastingen |
|||
|
Waardering onroerende zaken |
||||
|
Afvalstoffenheffing |
||||
|
Team |
Ontwikkeling&Realisatie |
Leerplicht (ouders) |
||
|
Samenleving |
Leerplicht |
|||
|
SAM |
Sociaal Loket |
Wet Maatschappelijke Ondersteuning |
||
|
Gehandicaptenparkeerkaart (Wegenverkeerswet) |
||||
|
Jeugdwet |
Persoonsgerichte aanpak Zorg en Veiligheid |
|||
|
Wetpublieke gezondheid |
Het bevorderen van deelname aan sportactiviteiten door ouderen |
|||
|
Alle afd. |
Midoffice/CRM Bijhouding zaaksysteem |
|||
Bijlage II bij de Beheer- en privacyverordening basisregistratie personen,
bevattende degene die rechtstreeks toegang hebben tot de BRP volgens artikel 7.
1.(Landelijke wettelijke) taken
Per taak zijn de volgende punten uitgewerkt:
- -
de soort en beschrijving van de taak;
- -
de bijbehorende doelgroep;
- -
de wettelijke grondslag;
- -
de gegevenssets die noodzakelijk zijn om de beschreven taken uit te voeren en:
- -
de wijze van verstrekken van de gegevens.
De gegevenssets in deze verordening zijn overgenomen van de landelijke autorisatie van de gemeente als orgaan. Als hierin wijzigingen doorgevoerd worden, zullen deze automatisch worden overgenomen en als zodanig worden gebruikt. Indien het gebruik van de persoonsgegevens door een binnengemeentelijk orgaan afwijkt (meer gegevens wilt) dan dat er in het landelijke autorisatiebesluit is opgenomen moet het binnengemeentelijke orgaan zelf B&W verzoeken meer gegevens te mogen gebruiken.
Voor zover het verstrekte gegeven nadere toelichting behoeft, is dit per taak aangegeven.
De verschillende taken worden uitgevoerd door verschillende afdelingen binnen de gemeente. Om een afdeling snel een inzicht te geven welke gegevens voor de uit te voeren taak geraadpleegd mogen worden, is de gegevenssets uit deze bijlage beschikbaar gesteld aan de diverse afdelingen die voor de uitoefening van hun taak hun taak de gegevens nodig hebben.
De gegevenssets zijn opgebouwd a.d.h.v. de opzet van een persoonslijst. Dit houdt in met een rubriek (nummer; bijv. 01.01.10) , soort gegeven (nummer; bijv. 1/3) en omschrijving (A-nummer). De historie is herkenbaar aan het 50 rubriek nummer (bijv. 50 is verblijfplaats, 58 is historie verblijfplaats.
2.Soorten gegevensset
Omdat er intern met verschillende taken wordt gewerkt, kunnen de gegevenssets per taak verschillen. Er worden passende gegevenssets samengesteld voor de uitvoer van binnengemeentelijke taken. In deze gegevenssets zijn o.a. gegevens opgenomen die voor alle taken voor de uitvoer van werkzaamheden van de betrokken afdelingen/clusters noodzakelijk zijn.
Als men gebruik wenst te maken van historische gegevens moet aangetoond worden waarom dit noodzakelijk is. Als de reden aanneembaar is kunnen deze gegevens tevens verstrekt worden.
De gegevens over het paspoort-, kiesrecht- en administratieve gegevens worden onder dezelfde voorwaarden als andere (persoons)gegevens verstrekt aan een binnengemeentelijk afnemer met de afspraak dat het betreffende afnemer hierop terugmelden bij gerede twijfel. Hierbij moet aangegeven worden welke gegevens dit betreft.
B II.1 Administratie persoonsgegevens raadsleden
Taak
Binnengemeentelijke taak.
Toezenden van de nodige stukken, planningen, afspraken aan de raadsleden en hen volledig op
de hoogte te stellen van alle besluiten, te spreken agendapunten en wat al niet meer.
Doelgroep
Alle gekozen raadsleden voor de periode dat zij in de raad werkzaam zijn.
Afdeling/Cluster
Griffie
Wettelijke grondslag
n.v.t.
Toelichting gegevensset
Alleen actuele gegevens.
Verstrekkingswijzen
Alle (persoons)gegevens worden overgenomen van de BRP (uittreksel welke bij de benoeming
wordt aangeleverd) waarbij tevens overige gegevens (telefoonnummer/e-mailadres/openbare betrekkingen worden door de raadsleden zelf aangeleverd.
B II.2 Koninklijke onderscheidingen
Taak
Binnengemeentelijke taak.
Administratie en organisatie van de uitreikingen van de Koninklijke onderscheidingen
Doelgroep
Aangeprezen burgers.
Afdeling/Cluster
Staf
Wettelijke grondslag
Geen
Toelichting gegevensset
Alleen actuele gegevens.
Verstrekkingswijzen
Inzage in de BRP en uittreksels uit de BRP
B II.3 4 mei bijeenkomst
Taak
Binnengemeentelijke taak.
Administratie en organisatie van de 4 mei bijeenkomst
Doelgroep
Inwoners met een oorlogsverleden.
Afdeling/cluster
Staf
Wettelijke grondslag
Geen
Toelichting gegevensset
Alleen actuele gegevens.
Verstrekkingswijzen
Inzage in de BRP en uittreksels uit de BRP
B II.4 Huwelijks- en leeftijdsjubilea
Taak
Binnengemeentelijke taak.
Administratie en organisatie van een bezoek van de burgemeester aan burgers
die 40, 50, 60 jaar of nog langer met elkaar gehuwd zijn
Doelgroep
Inwoners met een heel lang huwelijksverleden en degenen die 100 jaar of ouder zijn.
Afdeling/cluster
Staf
Wettelijke grondslag
Geen
Toelichting gegevensset
Alleen actuele gegevens.
Verstrekkingswijzen
Inzage in de BRP en opgaven vanuit de BRP.
B II.5 Veteranendag
Taak
Binnengemeentelijke taak.
Administratie en organisatie van de veteranendag.
Doelgroep
Oorlogsveteranen.
Afdeling/cluster
Staf
Wettelijke grondslag
Geen.
Toelichting gegevensset
Alleen actuele gegevens.
Verstrekkingswijzen
Inzage in de BRP en opgaven vanuit de BRP
B II.6 Verkiezingen
Taak
Binnengemeentelijke wettelijke taak.
Het organiseren en uitvoeren van de wettelijke voorgeschreven verkiezingen.
Doelgroep
Iedere kiesgerechtigde/stembureauleden.
Afdeling/cluster
Dienstverlening, cluster Verkiezingen
Wettelijke grondslag
Geen.
Toelichting gegevensset
Actuele gegevens.
Verstrekkingswijzen
Koppeling met /inzage in de BRP
B II.7 Meldingen Openbare Ruimte
Taak
Binnengemeentelijke wettelijke taak.
Het registreren van meldingen over de openbare ruimte in de gemeente Houten.
Doelgroep
Iedere inwoner van de gemeente Houten die een melding doet.
Afdeling/cluster
Dienstverlening, cluster BWL (Bouwen, wonen en leefomgeving)
Dienstverlening, cluster TIC (Telefonisch Informatie Centrum)
Wettelijke grondslag
Geen.
Toelichting gegevensset
Actuele gegevens
Verstrekkingswijzen
Inzage in de BRP
B II.8 Personeelsadministratie
Taak
Binnengemeentelijke taak.
Administratie van alle (voormalige) personeelsleden in vaste - of tijdelijke dienst.
Doelgroep
alle personeelsleden
Afdeling/cluster
Staf
Wettelijke grondslag
Geen
Toelichting gegevensset
Gegevensset lang. Actuele en historische gegevens.
Verstrekkingswijzen
Controle BRP
|
B II.9 Huisvesting |
|
|
Taak |
|
|
Binnengemeentelijke wettelijke taak. |
|
|
Administratie van (toekomstig) (urgent) woningzoekenden. |
|
|
Uitvoering gemeentelijk sociaal huisvestingsbeleid. |
|
|
Doelgroep |
|
|
Personen die ingeschreven (willen) staan als urgent woningzoekende wegens medische of andere redenen. |
|
|
(Toekomstige en voormalige) huurders en bewoners van de woningen die door Viveste worden verhuurd. |
|
|
Afdeling/Cluster |
|
|
Ruimtelijke Ontwikkeling en Viveste |
|
|
Wettelijke grondslag |
|
|
Huisvestingswet |
|
|
Toelichting gegevensset |
|
|
Actuele en historische gegevens. |
|
|
Verstrekkingswijzen |
|
|
Inzage in de BRP en uittreksels uit de BRP |
|
B II.10 Postregistratie
Taak
Binnengemeentelijke taak.
Het registeren en bewaken van de postafhandeling.
Afdeling/cluster
Dienstverlening
Wettelijke grondslag
Geen.
Toelichting gegevensset
Actuele en historische gegevens.
Verstrekkingswijzen
Koppeling met Key2Datadistributie
B II.11 Leerplicht
Taak
Binnengemeentelijke wettelijke taak.
Toezichthouder op de leerplicht bij de invoering van de Leerplichtwet 1969.
Controleren in het kader van de kwalificatieplicht of iedere leerplichtige jongere ingeschreven is bij een school en gaat na wat de reden is als jongeren vaak wegblijven van school.
Afdeling/cluster
Samenleving
Wettelijke grondslag
Leerplichtwet 1969
Toelichting gegevensset
Actuele en historische gegevens.
Verstrekkingswijzen
Koppeling met Key2Datadistributie
B II.12 Afhandeling klachten en bezwaarschriften
Taak
Binnengemeentelijke wettelijke taak.
Het afhandelen van klachten en bezwaarschriften.
Doelgroep
Degenen die een klacht en/of bezwaarschrift bij de gemeente hebben ingediend.
Afdeling/cluster
Staf
Wettelijke grondslag
Geen.
Toelichting gegevensset
Actuele en historische gegevens.
Verstrekkingswijzen
Inzage in de BRP
B II.13 Midoffice/CRM
Taak
Binnengemeentelijke taak.
Het registreren van allerlei zaken (meldingen, vergunningen, verzoeken, contacten, etc.) van natuurlijke en niet natuurlijke personen van binnen en buiten de gemeente Houten die voor de bedrijfsvoering
van de gemeente Houten van belang zijn.
Afdeling/cluster
Alle afdeling binnen de gemeente Houten
Wettelijke grondslag
Geen
Toelichting gegevensset
Actuele en historische gegevens.
Verstrekkingswijzen
Koppeling met Key2Datadistributie
B II.14 GIS-viewer
Taak
Binnengemeentelijke taak.
Het tonen van statistische informatie met behulp van de GIS-viewer.
Het mogelijk maken van mailings door de bedrijfsbureaus
met behulp van de GIS-viewer.
Afdeling/cluster
Dienstverlening
Wettelijke grondslag
Geen
Toelichting gegevensset
Actuele gegevens.
Verstrekkingswijzen
Koppeling met de database van Key2Burgerzaken
B II.15 Persoonsgerichte aanpak Zorg en Veiligheid
Taak
Binnengemeentelijke taak (publiekrechtelijk). Voor de aanpak van complexe multidisciplinaire zaken - vooral met betrekking tot jeudigen - is het van belang om de sociale context van de betrokkene in beeld te krijgen.
Afdeling/cluster
Samenleving
Wettelijke grondslag
Geen
Toelichting gegevensset
Actuele en historische gegevens.
Verstrekkingswijzen
Inzage in de BRP.
B II.16Promotie deelname sportactiviteiten door ouderen
Taak
Binnengemeentelijke wettelijke taak. Het bevorderen van deelname aan sportactiviteiten georganiseerd door Sportpunt Houten.
Doelgroep
Ouderen, in de leeftijdscategorie van 50 jaar en ouder, die binnen de gemeente woonachtig zijn.
Afdeling/cluster/team
Samenleving
Wettelijke grondslag
Wet publieke gezondheid, Hoofdstuk II, paragraaf 1, artikel 2, lid 2, onder d.
Toelichting gegevensset
Actuele adresgegevens.
Verstrekkingswijze(n)
Bestand (NAW) met adressen
|
Bijlage II |
B II.1 |
B II.2 |
B II.3 |
B II.4 |
B II.5 |
B II.6 |
B II.7 |
B II.8 |
B II.9 |
B II.10 |
B II.11 |
B II.12 |
B II.13 |
B II.14 |
B II.15 |
B II.16 |
|
Afdeling: |
Griffie |
Staf |
Staf |
Staf |
Staf |
DV |
DV |
Staf |
RO en Viveste |
DV |
SAM |
Staf |
Alle |
DV |
SAM |
SAM |
|
GEGEVENSSET |
||||||||||||||||
|
rubriek soort omschrijving |
||||||||||||||||
|
01 PERSOON |
||||||||||||||||
|
01.01.10 1 A-nummerpersoon |
X |
X |
X |
X |
X |
X |
X |
X |
X |
X |
X |
X |
X |
|||
|
01.01.20 1 Burgerservicenummer persoon |
X |
X |
X |
X |
X |
X |
X |
X |
X |
X |
X |
X |
X |
X |
||
|
01.02.10 1 Voornamen persoon |
X |
X |
X |
X |
X |
X |
X |
X |
X |
X |
X |
X |
X |
X |
X |
|
|
01.02.20 1 Adellijke titel/predicaat persoon |
X |
X |
X |
X |
X |
X |
X |
X |
X |
X |
X |
X |
X |
X |
X |
|
|
01.02.30 1 Voorvoegsel geslachtsnaam persoon |
X |
X |
X |
X |
X |
X |
X |
X |
X |
X |
X |
X |
X |
X |
X |
X |
|
01.02.40 1 Geslachtsnaam persoon |
X |
X |
X |
X |
X |
X |
X |
X |
X |
X |
X |
X |
X |
X |
X |
X |
|
01.03.10 1 Geboortedatum persoon |
X |
X |
X |
X |
X |
X |
X |
X |
X |
X |
X |
X |
X |
X |
X |
|
|
01.03.20 1 Geboorteplaats persoon |
X |
X |
X |
X |
X |
X |
||||||||||
|
01.03.30 1 Geboorteland persoon |
X |
X |
X |
X |
||||||||||||
|
01.04.10 1 Geslachtsaanduiding |
X |
X |
X |
X |
X |
X |
X |
X |
X |
X |
X |
X |
X |
X |
X |
X |
|
01.61.10 1 Aanduiding naamgebruik |
X |
X |
X |
X |
X |
X |
X |
X |
X |
X |
X |
X |
X |
X |
X |
|
|
01.85.10 1 Ingangsdatum geldigheid |
X |
X |
X |
X |
||||||||||||
|
02 Ouder1 |
||||||||||||||||
|
02.01.10 1 A-nummer Ouder1 |
X |
X |
X |
X |
X |
X |
X |
|||||||||
|
02.01.20 1 Burgerservicenummer Ouder1 |
X |
X |
X |
X |
X |
X |
X |
|||||||||
|
02.02.10 1 Voornamen Ouder1 |
X |
X |
X |
X |
X |
X |
X |
|||||||||
|
02.02.20 1 Adellijke titel/predicaat Ouder1 |
X |
X |
X |
X |
X |
X |
X |
|||||||||
|
02.02.30 1 Voorvoegsel geslachtsnaam Ouder1 |
X |
X |
X |
X |
X |
X |
X |
|||||||||
|
02.02.40 1 Geslachtsnaam Ouder1 |
X |
X |
X |
X |
X |
X |
X |
|||||||||
|
02.03.10 1 Geboortedatum Ouder1 |
X |
X |
X |
X |
X |
X |
||||||||||
|
02.03.20 1 Geboorteplaats Ouder1 |
X |
X |
X |
X |
X |
X |
||||||||||
|
02.03.30 1 Geboorteland Ouder1 |
X |
X |
X |
X |
X |
X |
||||||||||
|
02.04.10 1 Geslachtsaanduiding Ouder1 |
X |
X |
X |
X |
X |
X |
||||||||||
|
02.62.10 1 Datum ingang familierechtelijke betrekking Ouder1 |
X |
X |
X |
X |
X |
X |
||||||||||
|
02.85.10 1 Ingangsdatum geldigheid |
X |
X |
X |
|||||||||||||
|
03 Ouder2 |
||||||||||||||||
|
03.01.10 1 A-nummerOuder2 |
X |
X |
X |
X |
X |
X |
X |
|||||||||
|
03.01.20 1 Burgerservicenummer Ouder2 |
X |
X |
X |
X |
X |
X |
X |
|||||||||
|
03.02.10 1 Voornamen Ouder2 |
X |
X |
X |
X |
X |
X |
X |
|||||||||
|
03.02.20 1 Adellijke titel/predicaat Ouder2 |
X |
X |
X |
X |
X |
X |
X |
|||||||||
|
03.02.30 1 Voorvoegsel geslachtsnaam Ouder2 |
X |
X |
X |
X |
X |
X |
X |
|||||||||
|
03.02.40 1 Geslachtsnaam Ouder2 |
X |
X |
X |
X |
X |
X |
X |
|||||||||
|
03.03.10 1 Geboortedatum Ouder2 |
X |
X |
X |
X |
X |
X |
||||||||||
|
03.03.20 1 Geboorteplaats Ouder2 |
X |
X |
X |
X |
X |
X |
||||||||||
|
03.03.30 1 Geboorteland Ouder2 |
X |
X |
X |
X |
X |
X |
||||||||||
|
03.04.10 1 Geslachtsaanduiding Ouder2 |
X |
X |
X |
X |
X |
X |
||||||||||
|
03.62.10 1 Datum ingang familierechtelijke betrekking Ouder2 |
X |
X |
X |
X |
X |
X |
||||||||||
|
03.85.10 1 Ingangsdatum geldigheid |
X |
X |
X |
|
Bijlage II |
B II.1 |
B II.2 |
B II.3 |
B II.4 |
B II.5 |
B II.6 |
B II.7 |
B II.8 |
B II.9 |
B II.10 |
B II.11 |
B II.12 |
B II.13 |
B II.14 |
B II.15 |
B II.16 |
|
Afdeling: |
Griffie |
Staf |
Staf |
Staf |
Staf |
DV |
DV |
Staf |
RO en Viveste |
DV |
SAM |
Staf |
Alle |
Alle |
SAM |
SAM |
|
GEGEVENSSET |
||||||||||||||||
|
rubriek soort omschrijving |
||||||||||||||||
|
04 NATIONALITEIT |
||||||||||||||||
|
04.05.10 1 Nationaliteit |
X |
X |
X |
X |
X |
X |
||||||||||
|
04.65.10 1 Aanduiding bijzonder Nederlanderschap |
X |
X |
X |
X |
X |
X |
||||||||||
|
04.85.10 1 Ingangsdatum geldigheid |
X |
X |
X |
X |
X |
|||||||||||
|
05 HUWELIJK/GEREGISTREERD PARTNERSCHAP |
||||||||||||||||
|
05.01.10 1 A-nummer echtgenoot/geregistreerd partner |
X |
X |
X |
X |
X |
X |
||||||||||
|
05.01.20 1 Burgerservicenummer echtgenoot/geregistreerd partner |
X |
X |
X |
X |
X |
X |
X |
|||||||||
|
05.02.10 1 Voornamen echtgenoot/geregistreerd partner |
X |
X |
X |
X |
X |
X |
X |
|||||||||
|
05.02.20 1 Adellijke titel/predicaat echtgenoot/geregistreerd partner |
X |
X |
X |
X |
X |
X |
||||||||||
|
05.02.30 1 Voorvoegsel geslachtsnaam echtgenoot/geregistreerd partner |
X |
X |
X |
X |
X |
X |
X |
X |
X |
X |
X |
|||||
|
05.02.40 1 Geslachtsnaam echtgenoot/geregistreerd partner |
X |
X |
X |
X |
X |
X |
X |
X |
X |
X |
X |
|||||
|
05.03.10 1 Geboortedatum echtgenoot/geregistreerd partner |
X |
X |
X |
X |
X |
X |
X |
|||||||||
|
05.03.20 1 Geboorteplaats echtgenoot/geregistreerd partner |
X |
X |
X |
X |
X |
X |
||||||||||
|
05.03.30 1 Geboorteland echtgenoot/geregistreerd partner |
X |
X |
X |
X |
X |
X |
||||||||||
|
05.04.10 1 Geslachtsaanduiding echtgenoot/geregistreerd partner |
X |
X |
X |
X |
X |
X |
||||||||||
|
05.06.10 1 Datum huwelijkssluiting/aangaan geregistreerd partnerschap |
X |
X |
X |
X |
X |
X |
X |
X |
X |
X |
X |
X |
||||
|
05.06.20 1 Plaats huwelijkssluiting/aangaan geregistreerd partnerschap |
X |
X |
X |
X |
X |
X |
||||||||||
|
05.06.30 1 Land huwelijkssluiting/aangaan geregistreerd partnerschap |
X |
X |
X |
X |
X |
X |
||||||||||
|
05.07.10 1 Datum ontbinding huwelijk/geregistreerd partnerschap |
X |
X |
X |
X |
X |
X |
X |
X |
X |
X |
X |
|||||
|
05.07.20 1 Plaats ontbinding huwelijk/geregistreerd partnerschap |
X |
X |
X |
X |
X |
X |
||||||||||
|
05.07.30 1 Land ontbinding huwelijk/geregistreerd partnerschap |
X |
X |
X |
X |
X |
X |
||||||||||
|
05.07.40 1 Reden ontbinding huwelijk/geregistreerd partnerschap |
X |
X |
X |
X |
X |
X |
||||||||||
|
05.85.10 1 Ingangsdatum geldigheid |
X |
X |
X |
|||||||||||||
|
06 OVERLIJDEN |
||||||||||||||||
|
06.08.10 1 Datum overlijden |
X |
X |
X |
X |
X |
X |
X |
X |
X |
|||||||
|
07 INSCHRIJVING |
||||||||||||||||
|
07.68.10 3 Datum eerste inschrijving GBA |
X |
X |
X |
X |
X |
|||||||||||
|
07.69.10 3 Gemeente waar de persoonskaart zich bevindt |
X |
|||||||||||||||
|
07.70.10 3 Indicatie geheim |
X |
X |
X |
X |
X |
X |
X |
X |
X |
X |
X |
X |
||||
|
07.87.10 3 PK-gegevens volledig me geconverteerd |
X |
|
Bijlage II |
B II.1 |
B II.2 |
B II.3 |
B II.4 |
B II.5 |
B II.6 |
B II.7 |
B II.8 |
B II.9 |
B II.10 |
B II.11 |
B II.12 |
B II.13 |
B II.14 |
B II.15 |
B II.16 |
|
Afdeling: |
Griffie |
Staf |
Staf |
Staf |
Staf |
DV |
DV |
Staf |
RO en Viveste |
DV |
SAM |
Staf |
Alle |
Alle |
SAM |
SAM |
|
GEGEVENSSET |
||||||||||||||||
|
rubriek soort omschrijving |
||||||||||||||||
|
08 VERBLIJFPLAATS |
||||||||||||||||
|
08.09.10 1 Gemeente van inschrijving |
X |
X |
X |
X |
X |
X |
X |
X |
X |
X |
X |
X |
X |
|||
|
08.09.20 1 Datum inschrijving in de gemeente |
X |
X |
||||||||||||||
|
08.10.10 1 Functie adres |
X |
|||||||||||||||
|
08.10.20 1 Gemeentedeel |
X |
X |
X |
X |
X |
X |
X |
X |
X |
X |
X |
X |
X |
X |
X |
X |
|
08.10.30 1 Datum aanvang adreshouding |
X |
X |
X |
X |
X |
X |
X |
X |
X |
X |
X |
X |
X |
X |
||
|
08.11.10 1 Straatnaam |
X |
X |
X |
X |
X |
X |
X |
X |
X |
X |
X |
X |
X |
X |
X |
X |
|
08.11.20 1 Huisnummer |
X |
X |
X |
X |
X |
X |
X |
X |
X |
X |
X |
X |
X |
X |
X |
X |
|
08.11.30 1 Huisletter |
X |
X |
X |
X |
X |
X |
X |
X |
X |
X |
X |
X |
X |
X |
X |
X |
|
08.11.40 1 Huisnummertoevoeging |
X |
X |
X |
X |
X |
X |
X |
X |
X |
X |
X |
X |
X |
X |
X |
X |
|
08.11.50 1 Aanduiding bij huisnummer |
X |
X |
X |
X |
X |
X |
X |
X |
X |
X |
X |
X |
X |
X |
X |
X |
|
08.11.60 1 Postcode |
X |
X |
X |
X |
X |
X |
X |
X |
X |
X |
X |
X |
X |
X |
X |
X |
|
08.13.10 1 Locatiebeschrijving |
X |
X |
X |
X |
X |
X |
X |
X |
X |
X |
X |
X |
X |
X |
X |
|
|
08.13.20 1 Datum vertrek uit Nederland |
X |
X |
X |
X |
X |
X |
X |
X |
X |
X |
X |
X |
X |
|||
|
08.14.20 1 Datum vestiging in Nederland |
X |
X |
X |
X |
X |
X |
X |
X |
X |
X |
X |
X |
||||
|
58 VERBLIJFPLAATS |
||||||||||||||||
|
58.09.10 1 Gemeente van inschrijving |
X |
X |
||||||||||||||
|
58.09.20 1 Datum inschrijving in de gemeente |
X |
X |
||||||||||||||
|
58.10.20 1 Gemeentedeel |
X |
X |
||||||||||||||
|
58.10.30 1 Datum aanvang adreshouding |
X |
X |
||||||||||||||
|
58.11.10 1 Straatnaam |
X |
X |
||||||||||||||
|
58.11.20 1 Huisnummer |
X |
X |
||||||||||||||
|
58.11.30 1 Huisletter |
X |
X |
||||||||||||||
|
58.11.40 1 Huisnummertoevoeging |
X |
X |
||||||||||||||
|
58.11.50 1 Aanduiding bij huisnummer |
X |
X |
||||||||||||||
|
58.11.60 1 Postcode |
X |
X |
||||||||||||||
|
58.13.10 1 Locatiebeschrijving |
X |
X |
||||||||||||||
|
09 KIND |
||||||||||||||||
|
09.01.10 1 A-nummer kind |
X |
X |
X |
X |
X |
X |
X |
|||||||||
|
09.01.20 1 Burgerservicenummer kind |
X |
X |
X |
X |
X |
X |
X |
|||||||||
|
09.02.10 1 Voornamen kind |
X |
X |
X |
X |
X |
X |
X |
|||||||||
|
09.02.20 1 Adellijke titel/predicaat kind |
X |
X |
X |
X |
X |
X |
||||||||||
|
09.02.30 1 Voorvoegsel geslachtsnaam kind |
X |
X |
X |
X |
X |
X |
X |
|||||||||
|
09.02.40 1 Geslachtsnaam kind |
X |
X |
X |
X |
X |
X |
X |
|||||||||
|
09.03.10 1 Geboortedatum kind |
X |
X |
X |
X |
X |
X |
X |
|||||||||
|
09.03.20 1 Geboorteplaats kind |
X |
X |
X |
X |
X |
|||||||||||
|
09.03.30 1 Geboorteland kind |
X |
X |
X |
X |
X |
|||||||||||
|
09.85.10 1 Ingangsdatum geldigheid |
X |
X |
X |
|
Bijlage II |
B II.1 |
B II.2 |
B II.3 |
B II.4 |
B II.5 |
B II.6 |
B II.7 |
B II.8 |
B II.9 |
B II.10 |
B II.11 |
B II.12 |
B II.13 |
B II.14 |
B II.15 |
B 11.16 |
|
Afdeling: |
Griffie |
Staf |
Staf |
Staf |
Staf |
DV |
DV |
Staf |
RO en Viveste |
DV |
SAM |
Staf |
Alle |
Alle |
SAM |
SAM |
|
GEGEVENSSET |
||||||||||||||||
|
rubriek soort omschrijving |
||||||||||||||||
|
10 VERBLIJFSTITEL |
||||||||||||||||
|
10.39.10 1 Aanduiding verblijfstitel |
X |
X |
X |
X |
X |
X |
||||||||||
|
10.39.20 1 Datum einde verblijfstitel |
X |
X |
X |
X |
X |
X |
||||||||||
|
10.39.30 1 Ingangsdatum verblijfstitel |
X |
X |
X |
X |
X |
X |
||||||||||
|
10.85.10 1 Ingangsdatum geldigheid |
X |
X |
X |
X |
X |
|||||||||||
|
60 VERBLIJFSTITEL |
||||||||||||||||
|
60.39.10 1 Aanduiding verblijfstitel |
X |
X |
||||||||||||||
|
60.39.20 1 Datum einde verblijfstitel |
X |
X |
||||||||||||||
|
60.39.30 1 Ingangsdatum verblijfstitel |
X |
X |
||||||||||||||
|
60.85.10 1 Ingangsdatum geldigheid |
X |
X |
||||||||||||||
|
11 GEZAGSVERHOUDING |
||||||||||||||||
|
11.32.10 1 Indicatie gezag minderjarige |
X |
X |
X |
|||||||||||||
|
11.33.10 1 Indicatie curateleregister |
X |
X |
X |
X |
X |
Gebruik van landelijk voorziening BRP (GBA-V):
|
Nr. |
Afd.: |
Cluster: |
Landelijke taak: |
|
1 |
DV |
Belastingen |
Belastingen |
|
2 |
DV |
Belastingen |
WOZ |
|
3 |
DV |
Belastingen |
Afvalstoffenheffing |
|
4 |
DV |
Burgerzaken |
BRP |
|
5 |
DV |
Burgerzaken |
Burgerlijke Stand |
|
6 |
DV |
Bouwen & Wonen, Leefomgeving |
Gevonden Voorwerpen |
|
7 |
DV |
Burgerzaken |
Volmachtverlening Kieswet |
|
8 |
DV |
Burgerzaken |
Naturalisatie |
|
9 |
DV |
Burgerzaken |
Crisisbeheersing |
|
10 |
DV |
DPM |
Dispensatie niet openbare archiefstukken |
|
11 |
BOR/DV |
Burgerzaken; het beleid ligt bij de afd. BOR/ de werkzaamheden worden uitgevoerd door DV |
Grafrechten |
|
12 |
SAM |
WMO |
Wet Maatschappelijke Ondersteuning (WMO) |
|
13 |
SAM |
WMO |
Gehandicaptenparkeerkaart |
|
14 |
SAM |
Onderwijs |
Leerplicht (ouders) |
|
15 |
RO |
Vergunningverlening |
Winkeltijden |
|
16 |
RO |
Vergunningverlening |
Drank- en Horecabedrijf |
|
17 |
RO |
Vergunningverlening |
Kansspelen |
|
18 |
RO |
Vergunningverlening |
Omgevingsvergunning |
|
19 |
RO |
Vergunningverlening |
Algemene plaatselijke verordening |
|
20 |
RO |
Toezicht en Handhaving |
Gemeentelijke opsporingsambtenaren |
|
21 |
RO/Viveste |
Viveste; het beleid ligt bij de afd. RBL/ de meeste werkzaamheden worden uitgevoerd door Viveste en slechts enkele door RBL. |
Huisvesting |
|
22 |
Staf |
Juridische Zaken |
Bijzondere opnemingen in psychiatrische ziekenhuizen |
|
23 |
Staf |
Adviseur Crisisbeheersing |
Bestrijding infectieziekten |
|
24 |
Staf |
Pensioenen raadsleden en wethouders |
|
|
25 |
Staf |
Wachtgelden gemeentepersoneel |
|
|
B II.GBA-V nr. 3 |
|
|
Afdeling: |
DV |
|
Cluster: |
Belastingen |
|
Medewerk(st)er: |
Alle medewerk(st)ers van dit cluster |
|
Landelijke taak: |
Afvalstoffenheffing |
|
Omschrijving van de taak: |
Heffen en invorderen van de afvalstoffenheffing. |
|
Doelgroep: |
Personen die een afvalstoffenheffing moeten betalen. Bijvoorbeeld personen die een vakantiehuis bezitten in de gemeente. |
|
Wettelijke grondslag: |
Artikel 15.33 van de Wet milieubeheer. |
|
Verstrekkingswijze(n): |
Niet ingezetenen: * Spontane verstrekking d.m.v. ad-hoc-plaatsing van indicaties op de betreffende persoonslijsten; * Ad-hoc-verstrekking. Ingezetenen: * Inzage BRP |
|
Welke gegevens: |
*) |
|
B II.GBA-V nr. 4 |
|
|
Afdeling: |
DV |
|
Cluster: |
Burgerzaken |
|
Medewerk(st)er: |
Alle medewerk(st)ers van dit cluster |
|
Landelijke taak: |
BRP |
|
Omschrijving van de taak: |
Onderzoek in verband met bijhouden van de BRP. In het bijzonder de onderzoeken over huwelijk/geregistreerd partnerschap, ouder-kind relaties en nationaliteit. |
|
Doelgroep: |
Alle ingezetenen van de gemeente. |
|
Wettelijke grondslag: |
Wet basisregistratie personen. |
|
Verstrekkingswijze(n): |
Niet ingezetenen: * Ad-hoc-verstrekking. Ingezetenen: * Koppeling met de BRP. |
|
Welke gegevens: |
*) |
|
B II.GBA-V nr. 5 |
|
|
Afdeling: |
DV |
|
Cluster: |
Burgerzaken |
|
Medewerk(st)er: |
Alle medewerk(st)ers van dit cluster |
|
Landelijke taak: |
Burgerlijke stand |
|
Omschrijving van de taak: |
Bijhouden burgerlijke stand in verband met het doen van onderzoek ten behoeve van huwelijkssluiting/aangaan geregistreerd partnerschap, geboorteakten, erkenningsakten en het doorvoeren van akteverbeteringen. Bij huwelijkssluiting/aangaan geregistreerd partnerschap betreft het onder meer onderzoek naar huwelijksbevoegdheid c.q. bevoegdheid tot het aangaan van een geregistreerd partnerschap en verifiëren gegevens getuigen. Bij erkenningsakten gaat het onder meer om onderzoek naar afstamming. Het doorvoeren van akteverbeteringen betreft onder meer het doorvoeren van verbeteringen in geboorte akten, huwelijksakten/akten voor geregistreerd partnerschap en overlijdensakten. |
|
Doelgroep: |
Personen buiten de eigen gemeente waarvan gegevens noodzakelijk zijn voor het correct uitvoeren van de burgerlijke stand. |
|
Wettelijke grondslag: |
De artikelen 1 3a, 18, 24 en 24a van boek 1 Burgerlijk Wetboek. |
|
Verstrekkingswijze(n): |
Niet ingezetenen: * Ad-hoc-verstrekking. Ingezetenen: * Koppeling met de BRP. |
|
Welke gegevens: |
*) |
|
B II.GBA-V nr. 6 |
||
|
Afdeling: |
DV |
|
|
Cluster: |
Bouwen, wonen en leefomgeving. |
|
|
Medewerk(st)er: |
Alle medewerk(st)ers van dit cluster |
|
|
Landelijke taak: |
Gevonden voorwerpen |
|
|
Omschrijving van de taak: |
Het Burgerlijk Wetboek draagt de verantwoordelijkheid voor gevonden en verloren voorwerpen op aan de gemeente. De gemeente dient al het mogelijke te doen de rechtmatig eigenaar te traceren. |
|
|
Doelgroep: |
Personen binnen en buiten de gemeente die een voorwerp hebben gevonden of verloren. |
|
|
Wettelijke grondslag: |
Artikel 171 van de Gemeentewet, titel 2 van boek 5 van het Burgerlijk Wetboek en de artikelen 5, tweede lid, 6, tweede en derde lid, 8 en 11 van boek 5 van het Burgerlijk Wetboek. |
|
|
Verstrekkingswijze(n): |
Niet ingezetenen: * Ad-hoc-verstrekking. Ingezetenen: * Koppeling met de BRP. |
|
|
Welke gegevens: |
*) |
|
|
B II.GBA-V nr. 7 |
||
|
Afdeling: |
DV |
|
|
Cluster: |
Burgerzaken |
|
|
Medewerk(st)er: |
Alle medewerk(st)ers van dit cluster |
|
|
Landelijke taak: |
Volmachtverlening Kieswet |
|
|
Omschrijving van de taak: |
Een persoon kan volmacht geven aan iemand buiten de eigen gemeente van inschrijving om namens hem een stem uit te brengen bij de verkiezingen. De gemeente van inschrijving van de volmachtverlener dient de persoonsgegevens van de gemachtigde te verifiëren en te controleren of degene aan wie volmacht wordt gegeven niet al twee volmachten van anderen heeft. |
|
|
Doelgroep: |
Personen buiten de eigen gemeente waarvoor een volmachtbewijs door een kiesgerechtigde van de gemeente Houten is aangevraagd. |
|
|
Wettelijke grondslag: |
Hoofdstuk L, § 2, van de Kieswet. |
|
|
Verstrekkingswijze(n): |
Niet ingezetenen: * Ad-hoc-verstrekking. Ingezetenen: * Koppeling met de BRP. |
|
|
Welke gegevens: |
*) |
|
|
B II.GBA-V nr. 8 |
||
|
Afdeling: |
DV |
|
|
Cluster: |
Burgerzaken |
|
|
Medewerk(st)er: |
Alle medewerk(st)ers van dit cluster |
|
|
Landelijke taak: |
Naturalisatie |
|
|
Omschrijving van de taak: |
Een verzoek tot naturalisatie wordt ingediend bij de burgemeester van de gemeente van inschrijving. Als er kinderen en kleinkinderen van de verzoeker tot naturalisatie in het verzoek worden betrokken, en deze kinderen en kleinkinderen zijn ingeschreven in een andere gemeente, dan dient de gemeente waar het verzoek is ingediend de gegevens van de kinderen en kleinkinderen bij de andere gemeente te verifiëren. |
|
|
Doelgroep: |
Personen die buiten de gemeente Houten woonachtig zijn en die als kind of als kleinkind die bij een verzoek tot naturalisatie/optie van een ingezetene van de gemeente Houten betrokken zijn. |
|
|
Wettelijke grondslag: |
Hoofdstuk 4 van de Rijkswet op het Nederlanderschap. |
|
|
Verstrekkingswijze(n): |
Niet ingezetenen: * Ad-hoc-verstrekking. Ingezetenen: * Koppeling met de BRP. |
|
|
Welke gegevens: |
*) |
|
|
B II.GBA-V nr. 9 |
||
|
Afdeling: |
DV |
|
|
Cluster: |
Burgerzaken |
|
|
Medewerk(st)er: |
Alle medewerk(st)ers van dit cluster en degenen die vanuit de Crisisbeheersing een rol hebben in Draaiboek 21. |
|
|
Landelijke taak: |
Crisisbeheersing |
|
|
Omschrijving van de taak: |
Na een ramp of een zwaar ongeval dient de gemeente een Centraal Registratie –en Informatiebureau (CRIB) op te zetten. Het CRIB is belast met het verzamelen en registreren van alle van belang zijnde gegevens over slachtoffers of getroffenen (zoals gewonden, vermisten, evacués, daklozen en overledenen). Het betreft een samenwerking tussen brandweer, politie, ambulancedienst en het Nederlandse Rode Kruis. |
|
|
Doelgroep: |
De doelgroep van dit draaiboek zijn de burgers van de gemeente. |
|
|
Wettelijke grondslag: |
Wet veiligheidsregio's. |
|
|
Verstrekkingswijze(n): |
Niet ingezetenen: * Ad-hoc-verstrekking. Ingezetenen: * Koppeling met de BRP. |
|
|
Welke gegevens: |
*) |
|
|
B II.GBA-V nr. 10 |
||
|
Afdeling: |
DV |
|
|
Cluster: |
Archief |
|
|
Medewerk(st)er: |
Medewerker archief |
|
|
Landelijke taak: |
Dispensatie niet openbare archiefstukken |
|
|
Omschrijving van de taak: |
Al is een gemeentelijk archiefstuk niet openbaar, dan kan men in bepaalde gevallen toch inzage krijgen. De archiefwet zegt dat wanneer het belang van de aanvrager om het stuk in te zien groter is dan de belangen om het stuk niet te openbaren, toestemming verleend kan worden (dispensatie). De gemeente kan zelf nadere regels stellen omtrent het openbaar maken van deze archiefstukken. Bij de behandeling van een dispensatieverzoek gaat het om de beoordeling of niet-openbare archiefonderdelen wel of niet aan de klant ter inzage kunnen worden gegeven. In verband met de privacy kunnen vaak documenten waarin nog levende personen voorkomen niet vrijgegeven worden. Om tot een gefundeerd oordeel te komen of wel of niet inzage gegeven kan worden in de archiefonderdelen moet in dat geval dus in ieder afzonderlijk geval kunnen worden nagekeken of betrokkenen bijvoorbeeld zijn overleden. |
|
|
Doelgroep: |
Het betreft ingeschrevenen in een andere gemeenten. |
|
|
Wettelijke grondslag: |
Archiefwet. |
|
|
Verstrekkingswijze(n): |
Niet ingezetenen: * De gegevensset. Ingezetenen: * Koppeling met de BRP. |
|
|
Welke gegevens: |
*) |
|
|
B II.GBA-V nr. 11 |
|
|
Afdeling: |
BOR/DV |
|
Cluster: |
Burgerzaken; het beleid ligt bij de afd. BOR/ de werkzaamheden worden uitgevoerd door DV. |
|
Medewerk(st)er: |
Alle medewerk(st)ers van dit cluster. |
|
Landelijke taak: |
Grafrechten |
|
Omschrijving van de taak: |
De gemeente kan aan een persoon het uitsluitend recht op een graf verlenen. Dit recht wordt schriftelijk bevestigd door de gemeente. De gemeente moet de rechthebbende aanschrijven voor inning van leges dan wel verlenging of beëindiging van het grafrecht. |
|
Doelgroep: |
Personen die als rechthebbenden op een graf op één van de gemeentelijke begraafplaatsen staan geregistreerd. Het kan zowel een ingezetene betreffende als een persoon in een andere gemeente. |
|
Wettelijke grondslag: |
Artikel 28 van de Wet op de lijkbezorging en gemeentelijke verordening (beheer begraafplaats). |
|
Verstrekkingswijze(n): |
Niet ingezetenen: * Spontane verstrekking d.m.v. ad-hoc-plaatsing van indicaties op de betreffende persoonslijsten; * Ad-hoc-verstrekking. Ingezetenen: * Inzage BRP |
|
Welke gegevens: |
*) |
|
B II.GBA-V nr. 12 |
|
|
Afdeling: |
SAM |
|
Cluster: |
WMO |
|
Medewerk(st)er: |
Alle medewerk(st)ers van dit cluster. |
|
Landelijke taak: |
Wet Maatschappelijke Ondersteuning (WMO) |
|
Omschrijving van de taak: |
Het behandelen van het verzoek van een persoon met een beperking die een woon-, vervoersvoorziening en/of rolstoel bij de gemeente heeft aangevraagd. Dit kan ook voorkomen bij iemand die nog niet in de gemeente is ingeschreven. In verband met de te maken kosten en de lange periode van behandeling van het verzoek, moet over de meest actuele gegevens kunnen worden beschikt. |
|
Doelgroep: |
Personen die een aanvraag hebben ingediend voor een voorziening. |
|
Wettelijke grondslag: |
Artikel 4 en 6 van de Wmo |
|
Verstrekkingswijze(n): |
Niet ingezetenen: * Spontane verstrekking d.m.v. ad-hoc-plaatsing van indicaties op de betreffende persoonslijsten; * Ad-hoc-verstrekking. Ad-hoc-adresbevoegdheid: Ja, omdat bij terugvordering en verhaal van een bijstandsuitkering het van belang is wat de draagkracht van een persoon is. Het aantal personen dat op een adres woont kan een indicatie zijn dat betrokkene heeft verzwegen met anderen op een adres samen te wonen. Het vast te stellen bedrag dat wordt teruggevorderd kan dan worden. |
|
Welke gegevens: |
*) |
|
B II.GBA-V nr. 13 |
|
|
Afdeling: |
SAM |
|
Cluster: |
WMO |
|
Medewerk(st)er: |
Alle medewerk(st)ers van dit cluster. |
|
Landelijke taak: |
Gehandicaptenparkeerkaart |
|
Omschrijving van de taak: |
Het verlenen van een parkeervergunning aan personen die buiten de eigen gemeente wonen, maar aan wie binnen de gemeente een gehandicaptenparkeerkaart is verleend of door hen is aangevraagd. Het betreft langlopende parkeervergunningen voor invaliden. Voor de afhandeling van de verzoeken om een vergunning, de inning van de leges en de naleving van de vergunningsvoorwaarden heeft de gemeente actuele adresgegevens nodig. |
|
Doelgroep: |
Personen die een aanvraag hebben ingediend voor een gehandicaptenparkeerkaart. |
|
Wettelijke grondslag: |
Artikelen 49 en 53 van het Besluit administratieve bepalingen inzake het wegverkeer op grond van de Wegenverkeerswet. |
|
Verstrekkingswijze(n): |
Niet ingezetenen: * Spontane verstrekking d.m.v. ad-hoc-plaatsing van indicaties op de betreffende persoonslijsten; * Ad-hoc-verstrekking. Ingezetenen: * Inzage BRP |
|
Welke gegevens: |
*) |
|
B II.GBA-V nr. 14 |
|
|
Afdeling: |
SAM |
|
Cluster: |
Onderwijs |
|
Medewerk(st)er: |
Leerplichtambtenaar |
|
Landelijke taak: |
Leerplicht (ouders) |
|
Omschrijving van de taak: |
Gemeenten hebben de taak om te controleren op absoluut en relatief schoolverzuim van leerplichtige jongeren. In sommige gevallen moet contact opgenomen worden met een ouder, voogd of verzorger die in een andere gemeente is ingeschreven. |
|
Doelgroep: |
Het betreft ingeschrevenen in een andere gemeenten. |
|
Wettelijke grondslag: |
Leerplichtwet 1969 |
|
Verstrekkingswijze(n): |
Niet ingezetenen: * Spontane verstrekking d.m.v. ad-hoc-plaatsing van indicaties op de betreffende persoonslijsten; * Ad-hoc-verstrekking. Ingezetenen: * Inzage BRP |
|
Welke gegevens: |
*) |
|
B II.GBA-V nr. 15 |
|
|
Afdeling: |
RO |
|
Cluster: |
Vergunningverlening |
|
Medewerk(st)er: |
Juridisch medewerk(st)er |
|
Landelijke taak: |
Winkeltijden |
|
Omschrijving van de taak: |
Door middel van het verstrekken van een vergunning kan de gemeente vrijstelling verlenen van het verbod om een winkel op bepaalde dagen voor het publiek geopend te hebben. Voor deze ontheffing van het verbod verleent de gemeente een vergunning voor langere tijd. De gemeente int de bijbehorende leges en trekt zonodig de vergunning weer in als de voorwaarden waaronder de vergunning is verleend niet worden nageleefd. Voor deze taken moet de gemeente over actuele adresgegevens van de vergunninghouder beschikken. |
|
Doelgroep: |
Personen die ingeschreven zijn en aan wie een vergunning op grond van de Winkeltijdenwet is verleend of door hen is aangevraagd. Personen buiten de eigen gemeente die de voorwaarden waaronder de vrijstelling is verleend niet naleven en die door de gemeente moeten worden aangeschreven. |
|
Wettelijke grondslag: |
Artikel 3 Winkeltijdenwet en de gemeentelijke legesverordening. |
|
Verstrekkingswijze(n): |
Niet ingezetenen: * Spontane verstrekking d.m.v. ad-hoc-plaatsing van indicaties op de betreffende persoonslijsten; * Ad-hoc-verstrekking. Ingezetenen: * Inzage BRP |
|
Welke gegevens: |
*) |
|
B II.GBA-V nr. 16 |
|
|
Afdeling: |
RO |
|
Cluster: |
Vergunningverlening |
|
Medewerk(st)er: |
Juridisch medewerk(st)er |
|
Landelijke taak: |
Drank- en Horecabedrijf |
|
Omschrijving van de taak: |
Het verlenen van een vergunning aan degene die een horecabedrijf of een slijtersbedrijf uitoefent. De vergunning wordt voor langere tijd verleend. De gemeente int hiervoor leges en trekt zonodig de vergunning weer in. Voor deze taken moet de gemeente over actuele adresgegevens beschikken van de vergunninghouder, ook wanneer die buiten de gemeente woont. |
|
Doelgroep: |
Ingeschrevenen van de gemeente Houten als buiten de eigen gemeente die de vergunningsvoorwaarden niet naleven en die door de gemeente moeten worden aangeschreven. Personen buiten de eigen gemeente die verplicht zijn jaarlijks leges te betalen voor een vergunning om een horecabedrijf of een slijtersbedrijf uit te oefenen. Personen buiten de eigen gemeente die een vergunning hebben aangevraagd. |
|
Wettelijke grondslag: |
Artikel 3 van de Drank- en Horecawet. |
|
Verstrekkingswijze(n): |
Niet ingezetenen: * Spontane verstrekking d.m.v. ad-hoc-plaatsing van indicaties op de betreffende persoonslijsten; * Ad-hoc-verstrekking. Ingezetenen: * Inzage BRP |
|
Welke gegevens: |
*) |
|
B II.GBA-V nr. 17 |
|
|
Afdeling: |
RO |
|
Cluster: |
Vergunningverlening |
|
Medewerk(st)er: |
Juridisch medewerk(st)er |
|
Landelijke taak: |
Kansspelen |
|
Omschrijving van de taak: |
Het verlenen van een vergunning voor het aanwezig hebben van een of meer speelautomaten. De vergunning wordt voor langere tijd verleend. De gemeente int hiervoor leges en trekt zonodig de vergunning weer in. Voor deze taken moet de gemeente over actuele adresgegevens van de vergunninghouder beschikken. |
|
Doelgroep: |
Ingeschrevenen van de gemeente Houten als buiten de eigen gemeente die een vergunning op grond van de Wet op de kansspelen aanvragen of hebben. Personen buiten de eigen gemeente die de vergunningsvoorwaarden niet naleven en die door de gemeente moeten worden aangeschreven. Personen buiten de eigen gemeente die verplicht zijn periodiek leges te betalen voor het aanwezig hebben van één of meer speelautomaten. Personen die een vergunning hebben aangevraagd bij de gemeente. |
|
Wettelijke grondslag: |
Artikel 30b van de Wet op de kansspelen. |
|
Verstrekkingswijze(n): |
Niet ingezetenen: * Spontane verstrekking d.m.v. ad-hoc-plaatsing van indicaties op de betreffende persoonslijsten; * Ad-hoc-verstrekking. Ingezetenen: * Inzage BRP |
|
Welke gegevens: |
*) |
|
B II.GBA-V nr. 18 |
|
|
Afdeling: |
RO |
|
Cluster: |
Vergunningverlening |
|
Medewerk(st)er: |
Medewerker vergunningverlening |
|
Landelijke taak: |
Omgevingsvergunning |
|
Omschrijving van de taak: |
De gemeente houdt zich bezig met het verlenen van vergunningen, ontheffingen en het ontvangst nemen van meldingen op het terrein van bouwen, ruimte, natuur, monumenten en milieu. De gemeente voert deze taken uit op grond van de Woningwet, de Wet Ruimtelijke Ordening, de Wet Milieubeheer, de Monumentenwet en de Algemene Plaatselijke Verordening. Met de inwerkingtreding van de Wet algemene bepalingen omgevingsrecht integreert een groot aantal vergunningen, ontheffingen en meldingen tot één omgevingsvergunning. |
|
Doelgroep: |
Ingeschrevenen van de gemeente Houten als buiten de eigen gemeente van wie een verzoek tot vergunning verlening, een ontheffing of een melding ingevolge de onder de taak omschreven wetten is ontvangen. |
|
Wettelijke grondslag: |
Wet algemene bepalingen omgevingsrecht (WABO) |
|
Verstrekkingswijze(n): |
Niet ingezetenen: * Spontane verstrekking d.m.v. ad-hoc-plaatsing van indicaties op de betreffende persoonslijsten; * Ad-hoc-verstrekking. Ingezetenen: * Inzage BRP |
|
Welke gegevens: |
*) |
|
B II.GBA-V nr. 19 |
||
|
Afdeling: |
RO |
|
|
Cluster: |
Vergunningverlening |
|
|
Medewerk(st)er: |
Juridisch medewerk(st)er |
|
|
Landelijke taak: |
Algemene Plaatselijke Verordening |
|
|
Omschrijving van de taak: |
Betreft: verlening, ontheffingen, meldingen en kennisgevingen. |
|
|
De gemeente heeft de bevoegdheid om in de Algemene plaatselijke verordening (APV) te bepalen dat voor bepaalde handelingen of rechten een vergunning of ontheffing door de gemeente moet worden verleend. Hierbij kan men denken aan marktstandplaatsvergunningen, een ventvergunning of een exploitatievergunning. Daarnaast kan de gemeente burgers opleggen bepaalde zaken aan de gemeente te melden of een kennisgeving hiervan aan de gemeente te sturen. Bijvoorbeeld een kennisgeving voor betogingen op openbare plaatsen. |
||
|
Doelgroep: |
Ingeschrevenen van de gemeente Houten als buiten de eigen gemeente die de vergunningsvoorwaarden niet naleven en die door de gemeente moeten worden aangeschreven. Personen buiten de eigen gemeente die verplicht zijn jaarlijks leges te betalen voor een vergunning om te venten of een marktplaats in te nemen dan wel een (horeca)bedrijf te exploiteren. Personen buiten de eigen gemeente die een vergunning of een ontheffing hebben aangevraagd; een melding of kennisgeving hebben gedaan.. |
|
|
Wettelijke grondslag: |
Algemene plaatselijke verordening |
|
|
Verstrekkingswijze(n): |
Niet ingezetenen: * Spontane verstrekking d.m.v. ad-hoc-plaatsing van indicaties op de betreffende persoonslijsten; * Ad-hoc-verstrekking. Ingezetenen: * Inzage BRP |
|
|
Welke gegevens: |
*) |
|
|
B II.GBA-V nr. 20 |
||
|
Afdeling: |
RO |
|
|
Cluster: |
Toezicht en Handhaving |
|
|
Medewerk(st)er: |
Buitengewone Opsporingsambtenaren (BOA's)/Toezicht-houders en ander administratief ondersteunend personeel. |
|
|
Landelijke taak: |
Gemeentelijke opsporingsambtenaren |
|
|
Omschrijving van de taak: |
Door de Minister van Justitie kunnen bij Besluit buitengewoon opsporingsambtenaren van de gemeente worden aangewezen in verband met de handhaving openbare ruimte. Deze gemeentelijke opsporingsambtenaar is bevoegd tot het opsporen van feiten strafbaar gesteld bij of krachtens verscheidene wetten en de gemeentelijke verordeningen en/of Keuren voor zover de opsporingsambtenaar daarvoor door het de gemeente is aangewezen. Het werkgebied van de gemeentelijke opsporingsambtenaar betreft dus bijvoorbeeld de handhaving op het gebied van het hondenbeleid van de gemeente, afval en milieu (het illegaal dumpen van afval, het veroorzaken van zwerfafval), of parkeercontrole en verkeersveiligheid (het rijden zonder gordel of het bellen onder het rijden, foutparkeren). |
|
|
Doelgroep: |
Alle inwoners en bezoekers van de gemeente die op hun gedrag worden aangesproken en als gevolg daarvan proces verbaal opgemaakt moet worden. |
|
|
Wettelijke grondslag: |
Diverse gemeentelijke (belasting)verordeningen. |
|
|
Verstrekkingswijze(n): |
Niet ingezetenen: * De gegevensset. Ingezetenen: * Koppeling met de BRP. |
|
|
Welke gegevens: |
*) |
|
|
B II.GBA-V nr. 21 |
||
|
Afdeling: |
RO/Viveste |
|
|
Cluster: |
Viveste; het beleid ligt bij de afd. RO/ de meeste werkzaamheden worden uitgevoerd door Viveste en slechts enkele door RO. |
|
|
Medewerk(st)er: |
Bij RO door: (beleids)medewerk(st)er Volkshuisvesting |
|
|
Landelijke taak: |
Huisvesting |
|
|
Omschrijving van de taak: |
Het behandelen van verzoeken van nog niet in de gemeente ingeschreven personen in verband met een huisvestingsvergunning, de inschrijving als woningzoekende, een urgentietoekenning, een woningtoewijzing of woningonttrekking. De gemeente moet beschikken over actuele gegevens van de verzoekers tijdens de behandelingsperiode. De afhandeling van deze verzoeken is doorgaans langdurig. Nadat het verzoek is behandeld kan het noodzakelijk zijn dat de gemeente achteraf de juistheid van de opgegeven gegevens kan controleren. |
|
|
Doelgroep: |
Het betreft personen die bijvoorbeeld een aanvraag hebben ingediend door een huisvestingsvergunning of een urgentieverklaring, maar nog niet in de gemeente zijn ingeschreven. |
|
|
Wettelijke grondslag: |
Artikelen 2, 4, 11, 14, 23 en 30 van de Huisvestingswet. |
|
|
Verstrekkingswijze(n): |
Niet ingezetenen: * Spontane verstrekking d.m.v. ad-hoc-plaatsing van indicaties op de betreffende persoonslijsten; * Ad-hoc-verstrekking. Ingezetenen: * Inzage BRP |
|
|
Welke gegevens: |
*) |
|
|
B II.GBA-V nr. 22 |
||
|
Afdeling: |
Staf |
|
|
Cluster: |
Juridische zaken |
|
|
Medewerk(st)er: |
Medewerk(st)er Integrale Veiligheid |
|
|
Landelijke taak: |
Bijzondere opnemingen in psychiatrische ziekenhuizen |
|
|
Omschrijving van de taak: |
Het afgeven van een beschikking om een persoon ouder dan 13 jaar, die niet in de eigen gemeente woont, gedurende een bepaalde periode in bewaring te stellen. Het betreft een persoon die door een stoornis van de geestvermogens een gevaar oplevert voor zijn omgeving, maar weigert zich te laten opnemen in een psychiatrisch ziekenhuis. De gemeente heeft voor deze beschikking gegevens nodig van de betreffende persoon. |
|
|
Doelgroep: |
Het betreft ingeschrevenen in een andere gemeenten. |
|
|
Wettelijke grondslag: |
Artikel 20 van de Wet bijzondere opnemingen in psychiatrische ziekenhuizen. |
|
|
Verstrekkingswijze(n): |
Niet ingezetenen: * De gegevensset. Ingezetenen: * Koppeling met de BRP. |
|
|
Welke gegevens: |
*) |
|
|
B II.GBA-V nr. 23 |
|
|
Afdeling: |
Staf |
|
Cluster: |
|
|
Medewerk(st)er: |
Adviseur Crisisbeheersing |
|
Landelijke taak: |
Bestrijding infectieziekten |
|
Omschrijving van de taak: |
Het nemen van maatregelen tegen een persoon die niet in de eigen gemeente woont en bij wie een infectieziekte is vastgesteld of wordt vermoed, maar die niet meewerkt aan het tegengaan of de verspreiding daarvan. De maatregel kan bestaan uit een gedwongen isolatie of medische behandeling. |
|
Doelgroep: |
Het betreft ingeschrevenen in een andere gemeenten. |
|
Wettelijke grondslag: |
Wet publieke gezondheid. |
|
Verstrekkingswijze(n): |
Niet ingezetenen: * De gegevensset. Ingezetenen: * Koppeling met de GBA. Ad-hoc-adresbevoegdheid: Ja, omdat personen die op dezelfde datum op een adres woonden als de betrokkene kunnen door de gemeente worden benaderd voor een onderzoek. De gegevens die in het antwoord op de ad hoc-adresvraag mogen worden opgevraagd zijn: (zie XX |
|
Welke gegevens: |
*) |
|
B II.GBA-V nr. 24 |
|
|
Afdeling: |
Staf |
|
Cluster: |
|
|
Medewerk(st)er: |
Medewerk(st)er Personeels- en Salarisadministratie |
|
Landelijke taak: |
Pensioenen raadsleden en wethouders |
|
Omschrijving van de taak: |
Het toekennen van pensioenen aan raadsleden en wethouders en/of hun weduwen en wezen. |
|
Doelgroep: |
Raadsleden, wethouders en hun weduwen en wezen. |
|
Wettelijke grondslag: |
Voor wethouders gelden de artikelen 138, 140, 142 en 143 van de Algemene pensioenwet politieke ambtsdragers en de gemeentelijke Uitkerings- en pensioenverordening. Voor gemeenteraadsleden geldt artikel 10 van het Rechtspositiebesluit raads- en commissieleden. |
|
Verstrekkingswijze(n): |
Niet ingezetenen: * Spontane verstrekking d.m.v. ad-hoc-plaatsing van indicaties op de betreffende persoonslijsten; * Ad-hoc-verstrekking. Ingezetenen: * Inzage BRP |
|
Welke gegevens: |
*) |
|
B II.GBA-V nr. 25 |
|
|
Afdeling: |
Staf |
|
Cluster: |
|
|
Medewerk(st)er: |
Medewerk(st)er Personeels- en Salarisadministratie |
|
Landelijke taak: |
Wachtgelden gemeentepersoneel |
|
Omschrijving van de taak: |
Het toekennen van wachtgelden aan gemeenteambtenaren, raadsleden en wethouders. |
|
Doelgroep: |
Gemeenteambtenaren, raadsleden en wethouders en hun gerelateerden. |
|
Wettelijke grondslag: |
Wachtgelden ambtenaren: artikel 125 van de Ambtenarenwet en de hierop gebaseerde collectieve arbeidsvoorwaardenregeling (hoofdstukken 10 en 11) alsmede artikel 109 van de Grondwet. Wachtgelden raadsleden en wethouders: artikel 95 Gemeentewet, het Rechtspositiebesluit raadsleden en commissieleden en de gemeentelijke verordeningen. |
|
Verstrekkingswijze(n): |
Niet ingezetenen: * Spontane verstrekking d.m.v. ad-hoc-plaatsing van indicaties op de betreffende persoonslijsten; * Ad-hoc-verstrekking. Ingezetenen: * Inzage BRP |
|
Welke gegevens: |
*) |
|
Aanvullende informatie: |
|
|
Legenda: |
|
|
DV |
Dienstverlening |
|
BOR |
Beheer Openbare Ruimte |
|
RO |
Ruimtelijke Ontwikkeling |
|
SAM |
Samenleving |
|
Staf |
Staf |
|
*) Zie voor de toegestane gegevens het Besluit van de minister van Binnenlandse Zaken en Koninkrijksrelaties van 19 september 2019, 2019-0000433197, tot autorisatie van het gemeentebestuur van de gemeente Houten, voor de systematische verstrekking van gegevens uit de basisregistratie personen. |
|
|
XX) |
Behoort bij taak nr. 23. |
|
01.01.10 1 A-nummer persoon |
|
|
01 .02.10 1 Voornamen persoon |
|
|
01.02.30 1 Voorvoegsel geslachtsnaam persoon |
|
|
01.02.40 1 Geslachtsnaam persoon |
|
|
01 .03.10 1 Geboortedatum persoon |
|
|
01 .04.10 1 Geslachtsaanduiding |
|
|
08.09.10 1 Gemeente van inschrijving |
|
|
08.10.30 1 Datum aanvang adreshouding |
|
|
08.11.10 1 Straatnaam |
|
|
08.11.20 1 Huisnummer |
|
|
08.11.30 1 Huisletter |
|
|
08.11.40 1 Huisnummertoevoeging |
|
|
08.11.50 1 Aanduiding bij huisnummer |
|
|
08.11.60 1 Postcode |
|
|
08.13.10 1 Locatiebeschrijving |
|
|
*) Zie voor de toegestane gegevens het Besluit van de minister van Binnenlandse Zaken en Koninkrijksrelaties van 19 september 2019, 2019-0000433197, tot autorisatie van het gemeentebestuur van de gemeente Houten, voor de systematische verstrekking van gegevens uit de Basisregistratie Personen. |
|
Bijlage III bij de Beheer- en privacyverordening basisregistratie personen, |
||||
|
bevattende de gegevens per orgaan waarnaar wordt verwezen in artikel 8. |
||||
|
Binnengemeentelijke organen die gegevens uit de basisregistratie ontvangen: |
||||
|
Afdeling: |
Cluster: |
Specificatie: |
Doel: |
|
|
1. |
DV |
Belastingen |
Bijhouding belastingadministratie. |
|
|
Actualisatie persoon |
||||
|
Geboorte |
||||
|
Adreswijziging |
||||
|
Emigratie |
||||
|
Huwelijksontbinding |
||||
|
Immigratie |
||||
|
Overlijden |
||||
|
Partnerschap ontbinding |
||||
|
Straatnaamwijziging |
||||
|
Vernummering (huisnummerwijziging) |
||||
|
Vervolginschrijving |
||||
|
Vervolguitschrijving |
||||
|
2. |
SAM |
Onderwijs |
Bijhouding leerplichtadministratie en |
|
|
Actualisatie persoon |
||||
|
Adreswijziging |
||||
|
Emigratie |
||||
|
Erkenning |
||||
|
Immigratie |
||||
|
Overlijden |
||||
|
Straatnaamwijziging |
||||
|
Vernummering (huisnummerwijziging) |
||||
|
Vervolguitschrijving |
||||
|
Vestigingen |
||||
|
3. |
BOR |
Begr.pl.adm. |
Bijhouding begraafplaatsadministratie. |
|
|
Adreswijziging |
||||
|
Emigratie |
||||
|
Overlijden |
||||
|
Straatnaamwijziging |
||||
|
Vernummering (huisnummerwijziging) |
||||
|
Vervolguitschrijving |
||||
|
4. |
SAM |
WMO |
Bijhouding van de administratie gekoppeld aan de verstrekte voorzieningen op grond van de WMO. |
|
|
Adreswijziging |
||||
|
Emigratie |
||||
|
Overlijden |
||||
|
Straatnaamwijziging |
||||
|
Vernummering (huisnummerwijziging) |
||||
|
Vervolguitschrijving |
||||
|
5. |
SAM |
WMO |
Vervoerspas |
Bijhouding van de administratie gekoppeld aan de verstrekte vervoerspas op grond van de WMO. |
|
Adreswijziging |
||||
|
Emigratie |
||||
|
Overlijden |
||||
|
Straatnaamwijziging |
||||
|
Vernummering (huisnummerwijziging) |
||||
|
Vervolguitschrijving |
||||
|
6. |
RO |
-- |
Landschaps-coördinator |
Het aanschrijven van bewoners in bepaalde gebieden t.b.v. behoud van bestaand landschappelijke kwaliteit en het begeleiden van subsidieaanvragen. |
|
Adreswijziging |
||||
|
Vervolginschrijving |
||||
|
Bijlage IV bij de Beheer- en privacyverordening basisregistratie personen |
|
|
o.g.v. artikel 11. |
|
|
Overige verstrekkingen en de gegevens die aan derden zoals bedoeld in artikel 3.9 van de Wet brp kunnen worden verstrekt. |
|
|
Voorwaarden: |
|
|
1. |
Voor verstrekking komen slechts in aanmerking: |
|
a. |
Rechtspersonen zonder winstoogmerk, voor zover noodzakelijk in het belang van de bescherming van de betrokkene of van rechten en vrijheden van anderen. Hierbij dient te worden nagegaan of de verstrekking wordt gerechtvaardigd door een dringende maatschappelijke behoefte die in een juiste verhouding staat tot het doel waarvoor de gegevens worden gevraagd en dit doel niet op een minder ingrijpende manier kan worden bereikt. |
|
b. |
Natuurlijke personen ten behoeve van een persoonlijk, niet commercieel belang en met voorafgaande toestemming van de ingeschrevene van wie gegevens worden verstrekt. |
|
2. |
Andere voorwaarden voor verstrekking: |
|
a. |
Verstrekking van gegevens vindt uitsluitend plaats eerst nadat de identiteit van de verzoeker deugdelijk is vastgesteld. |
|
b. |
Een verzoek om informatie dient schriftelijk te worden ingediend bij de beheerder. Uit het verzoek dient ondubbelzinnig te blijken om welke persoon gegevens wordt gevraagd en welk doel de gegevensverstrekking dient. |
|
c. |
De verzoeker is desgevraagd verplicht om bewijsstukken te overleggen waaruit het belang van verzoeker blijkt. Bij het niet overleggen wordt het verzoek niet verder in behandeling genomen. |
|
d. |
Indien er sprake is van een ingewilligd verzoek tot geheimhouding van gegevens, worden geen gegevens verstrekt. |
|
e. |
Verstrekking aan natuurlijke personen als bedoeld in 1 onder b van deze bijlage, vindt niet plaats indien binnen de termijn van zes weken na de dag van verzending van het verzoek tot toestemming aan de betrokkene, geen toestemming is ontvangen dan wel indien de betrokkene schriftelijk geen toestemming heeft verleend; |
|
f. |
De toestemming van een betrokkene in verband met het verzoek tot verstrekking van gegevens door een natuurlijk persoon wordt ten minste een jaar bewaard. |
|
g. |
Informatie wordt onder de geldende voorwaarden verstrekt als de betrokkene is overleden en de laatste woonplaats Houten was; |
|
h. |
Informatie gevraagd door natuurlijke personen zoals bedoeld in 1 onder b van deze bijlage, wordt niet verstrekt indien de betrokkene geen ingezetene is, met dien verstande dat, indien betrokkene rechtstreeks vanuit Houten in een andere gemeente binnen Nederland is opgenomen in de BRP, het verzoek wordt doorgezonden naar die gemeente. |
|
i. |
Wordt het verzoek tot verstrekking gedaan in naam van een persoon, dan geschiedt dit slechts op basis van een schriftelijke machtiging van de rechthebbende en na deugdelijke vaststelling van de identiteit van de verzoeker tenzij de wet hieromtrent iets anders bepaalt. De machtiging wordt ten minste een jaar bewaard. |
|
Categorieën van derden |
|
|
Onder categorieën van derden worden verstaan: |
|
|
1. |
Rechtspersonen zoals bedoeld in artikel 3.9 van de wet waaronder bijvoorbeeld begrepen: |
|
a. |
rechtspersonen die zijn belast met de uitvoering van overheidstaken, dan wel opdrachten en die gegevens uitsluitend nodig hebben ter uitvoering van de aan hen door de overheid opgelegde taken of rechtspersonen die door de gemeente worden gesubsidieerd waaronder geprivatiseerde onderdelen van de gemeente, zonder directe zeggenschap van het gemeentebestuur en geprivatiseerde onderdelen van de gemeente, die bij bijzonder besluit zijn aangewezen door de verantwoordelijke. Daaronder dienen onder meer te worden verstaan: |
|
woningbouwcorporaties die de gegevens, met uitsluiting van debiteurenactiviteiten, fondswerving of ledenwerving, nodig hebben voor de uitvoering van de huursubsidiewet of de woonruimteverdeling of het tegengaan van illegale bewoning dan wel spookbewoning. |
|
|
b. |
rechtspersonen die werkzaam zijn op het terrein van de gezondheidszorg en maatschappelijke en sociale dienstverlening en het onderwijs, die de gegevens nodig hebben voor maatschappelijk relevante activiteiten, niet zijnde het werven van leden of fondsen. Daaronder dienen onder meer te worden verstaan: vakbonden; bloedbanken; het Rode Kruis, ouderenbonden of rechtspersonen die eigenaar of houder zijn van een begraafplaats voor zover het betreft de uitvoering van artikel 28 Wet op de lijkbezorging of een stichting die zich inzet voor vervolgingsslachtoffers. Tevens dienen hieronder te worden verstaan: rechtspersonen die zich inzetten voor de bescherming van dieren en sportverenigingen. |
|
2. |
Natuurlijke personen die ten behoeve van een persoonlijk, niet commercieel belang en met voorafgaande toestemming van de ingeschrevene van wie gegevens worden verstrekt, bijvoorbeeld ten behoeve van het organiseren van een reünie. |
|
3. |
Gegevensverstrekking aan rechtspersonen die vallen onder de categorie derden en die niet zijn genoemd in deze bijlage kan in bijzondere gevallen plaatsvinden onder de voorwaarden zoals bij de wet en deze verordening zijn gesteld en nadat de persoon omtrent wie gegevens worden verzocht, vooraf schriftelijk heeft ingestemd met de verstrekking. |
|
4. |
Aan rechtspersonen als bedoeld onder punt 1 van deze bijlage kunnen onder de in deze bijlage genoemde voorwaarden de genoemde gegevens, desgewenst systematisch of in de vorm van selecties, worden verstrekt, voor zover deze nodig zijn in het belang waarvoor deze gegevens worden gevraagd. Het aanschrijven van de geselecteerde personen kan rechtstreeks door de gemeente geschieden. |
|
Derden (voorbeelden): |
||||
|
Soort afnemers |
Naam |
Soort gegevens |
Ten behoeve van |
|
|
1 |
Charitatieve instelling |
Rode Kruis, KWF, etc. |
Eenmalig: schriftelijk verzoek |
Bijhouden administratie |
|
2a |
Organisatie met maatschappelijk doel |
Vakbonden |
Eenmalig: schriftelijk verzoek |
Bijhouden administratie |
|
2b |
Organisatie met maatschappelijk doel |
Buitenlandse overheden |
Eenmalig: schriftelijk verzoek |
Uitvoeren wettelijke taken en bijhouden administratie |
|
2c |
Organisatie met maatschappelijk doel |
Advies-en meldpunt kindermishandeling |
Eenmalig: schriftelijk verzoek |
Uitvoeren wettelijke taken en bijhouden administratie |
|
2d |
Organisatie met maatschappelijk doel |
Ouderenbonden |
Eenmalig: schriftelijk verzoek |
Bijhouden administratie |
|
2e |
Organisatie met maatschappelijk doel |
Bloedbanken |
Eenmalig: schriftelijk verzoek |
Bijhouden administratie |
|
2f |
Organisatie met maatschappelijk doel |
Dierenbescherming |
Eenmalig: schriftelijk verzoek |
Bijhouden administratie |
|
3 |
Onderwijsinstelling |
Idem |
Idem |
|
|
4 |
Woningstichtingen |
Woningstichting Viveste |
Idem |
Bijhouden administratie |
|
5 |
Wetenschappelijke instellingen |
Ziekenhuizen/Universiteiten |
Eenmalig: schriftelijk verzoek |
Bijhouden administratie en medische/ |
|
wetenschappelijke (vervolg)onderzoeken |
||||
GEGEVENSSET Alle taken spontaan
rubriek soort omschrijving
01 PERSOON
01.01.10 1 A-nummerpersoon
01.01.20 1 Burgerservicenummer persoon
01.02.10 1 Voornamen persoon
01.02.20 1 Adellijke titel/predicaat persoon
01.02.30 1 Voorvoegsel geslachtsnaam persoon
01.02.40 1 Geslachtsnaam persoon
01.03.10 1 Geboortedatum persoon
01.04.10 1 Geslachtsaanduiding
01.61 .10 1 Aanduiding naamgebruik
05 HUWELIJKIGEREGISTREERD PARTNERSCHAP
05.02.30 1 Voorvoegsel geslachtsnaam echtgenoot/geregistreerd partner
05.02.40 1 Geslachtsnaam echtgenoot/geregistreerd partner
05.06.10 1 Datum huwelijkssluiting/aangaan geregistreerd partnerschap
05.07.10 1 Datum ontbinding huwelijk/geregistreerd partnerschap
06 OVERLIJDEN
06.08.10 1 Datum overlijden
07 INSCHRIJVING
07.70.10 3 Indicatie geheim
08 VERBLIJFPLAATS
08.09.10 1 Gemeente van inschrijving
08.10.20 1 Gemeentedeel
08.10.30 1 Datum aanvang adreshouding
08.11.10 1 Straatnaam
08.11.20 1 Huisnummer
08.11.30 1 Huisletter
08.11.40 1 Huisnummertoevoeging
08.11.50 1 Aanduiding bij huisnummer
08.11.60 1 Postcode
08.13.10 1 Locatiebeschrijving
08.13.20 1 Datum vertrek uit Nederland
08.14.20 1 Datum vestiging in Nederland
Bijlage V bij de Beheer- en privacyverordening basisregistratie personen
Overzicht van aangehaakte gegevens in de gemeente Houten, zoals
genoemd in artikel 13.
1.Voorletters van de persoon, ouder 1, ouder 2, (ex)partner(s) en kind(eren).
2.Burgerlijke staat: geen huwelijk / geregistreerd partnerschap, gehuwd, gescheiden, weduwe / weduwnaar, geregistreerde partner, gescheiden geregistreerde partner en achtergebleven geregistreerde partner.
3.Gezinsverhouding en gezinsrelatienummer.
4.Vorige woongemeente.
5.Adreshistorie, die vóór 1-10-1994 is ontstaan.
6.Historische persoonslijsten van personen die zijn verhuisd naar een andere gemeente.
7.De historische persoonslijsten van personen van personen die vóór 1-10-1994 zijn overleden of vertrokken naar het buitenland.
8.Vrije aantekeningen. Vrije aantekeningen worden geplaatst, zodat de BRP-applicatie makkelijk een bepaalde groep personen kan identificeren.
|
Bijlage VI bij de Beheer- en privacyverordening basisregistratie personen |
|||
|
o.g.v. artikel 21. |
|||
|
Aangewezen binnengemeentelijke organen mededeling moeten doen van afwijkende gegevens (anders dan authentieke gegevens) die aan hen zijn verstrekt. |
|||
|
Nr. |
Afd.: |
Cluster: |
Welke gegevens: |
|
1 |
DV |
Belastingen |
Alle gegevens die worden verstrekt op grond van deze verordening en haar bijlagen. |
|
2 |
DV |
Burgerzaken |
Idem. |
|
3 |
DV |
Bouwen & Wonen, Leefomgeving en Informatie |
Idem. |
|
4 |
DV |
DPM |
Idem. |
|
5 |
SAM |
WMO |
Idem. |
|
6 |
SAM |
Onderwijs |
Idem. |
|
7 |
RO |
Vergunningverlening |
Idem. |
|
8 |
RO |
Toezicht en Handhaving |
|
|
8 |
RO/Viveste |
Viveste / Volkshuisvesting |
Idem. |
|
9 |
Staf |
Juridische Zaken |
Idem. |
|
10 |
Staf |
Adviseur Crisisbeheersing |
Idem. |
Ziet u een fout in deze regeling?
Bent u van mening dat de inhoud niet juist is? Neem dan contact op met de organisatie die de regelgeving heeft gepubliceerd. Deze organisatie is namelijk zelf verantwoordelijk voor de inhoud van de regelgeving. De naam van de organisatie ziet u bovenaan de regelgeving. De contactgegevens van de organisatie kunt u hier opzoeken: organisaties.overheid.nl.
Werkt de website of een link niet goed? Stuur dan een e-mail naar regelgeving@overheid.nl