Beleid bluswatervoorziening en bereikbaarheid Veiligheidsregio Groningen

Geldend van 12-09-2025 t/m heden

Intitulé

Beleid bluswatervoorziening en bereikbaarheid Veiligheidsregio Groningen

1 Algemeen

1.1 Inleiding

Een adequate bluswatervoorziening en een goede bereikbaarheid zijn randvoorwaarden voor een effectieve en efficiënte incidentbestrijding door de brandweer. In het voorliggende beleidsdocument staat het beleid van Veiligheidsregio Groningen (VRG) omtrent bluswater en bereikbaarheid omschreven. Met de vaststelling van dit beleidsdocument is de bestaande ‘Handleiding Bereikbaarheid en Bluswatervoorziening’ uit 2013 komen te vervallen. Het nieuwe beleid is een praktische uitwerking van de huidige kennis en wet- en regelgeving omtrent bluswater en bereikbaarheid. Het is gebaseerd op risicoprofilering en op onze repressieve mogelijkheden en (landelijk afgesproken) werkwijze. Het beleidsdocument geeft invulling aan risicogericht werken om daarmee beter aan te sluiten op de huidige maatschappelijke vraagstukken.

1.2 Doel

Met dit beleidsdocument geeft de VRG een eenduidig beeld en daarmee duidelijkheid over wat wij verstaan onder adequate bluswatervoorziening en goede bereikbaarheid. Het beleid bluswatervoorziening en bereikbaarheid vormt de basis voor een eenduidige, risicogerichte advisering vanuit de brandweer op bluswater- en bereikbaarheidsvraagstukken. Daarnaast geeft het beleid aan gemeenten en andere partijen inzicht in te realiseren voorzieningen. Verder bevat het document informatie over controle en onderhoud. Hierdoor dient het beleid als leidraad voor het realiseren en onderhouden van adequate bluswatervoorzieningen en een goede bereikbaarheid.

Het document is geschikt voor intern en extern gebruik. Doelgroep zijn zowel de adviseurs van de VRG als andere partijen zoals de Groninger gemeenten, het Waterbedrijf en derden (zoals ontwikkelaars/ initiatiefnemers, adviesbureaus, bouw- en installatiebedrijven en particulieren). Gemeenten kunnen het beleid ook gebruiken als basis of input voor Omgevingsplannen, gemeentelijke verordeningen en eigen beleid. Naar dit beleidsdocument kan worden verwezen wanneer er specificaties worden gevraagd rondom bluswater en bereikbaarheid.

1.3 Actualisatie beleid

Actualisatie van het beleid was nodig. Het voorgaande beleidsstuk dateert uit 2013. Sindsdien hebben er tal van ontwikkelingen plaatsgevonden op het gebied van bluswater:

  • De energietransitie brengt nieuwe risico’s met zich mee die leiden tot ander optreden van de brandweer. Dit heeft deels gevolgen voor de behoefte aan bluswater1.

  • De VRG heeft in 2018/2019 een onderzoek uitgevoerd naar de daadwerkelijke bluswaterbehoefte met aandacht voor objecten zonder externe bluswatervoorziening (OZEB). Op basis van het onderzoek is besloten dat wij vasthouden aan brandkranen mits de capaciteit minimaal 30 m3/uur bedraagt. Daarnaast verruimen wij de standaard voor de onderlinge afstand van brandkranen. Voor OZEBs wordt gekeken naar alternatieve bluswatervoorzieningen. Indien deze ontbreken, moeten aanvullende maatregelen worden getroffen.

  • In 2019 is de landelijke ‘Handreiking Bluswatervoorziening en Bereikbaarheid’ geactualiseerd.

  • Brandweer Nederland heeft in 2020 de ‘Basisprincipes van brandbestrijding’2 uitgewerkt en vastgesteld. Hierin speelt bluswater (koelend vermogen) een essentiële rol. De huidige werkwijze van de brandweer en de les- en leerstof zijn hierop gebaseerd.

  • Veiligheidsregio Groningen heeft in 2022 vier nieuwe systemen voor grootschalige watervoorziening (GWV) in gebruik genomen. Het nieuwe GWV heeft een grotere capaciteit dan de zes oude systemen. Dit heeft ook invloed op de benodigde bluswatercapaciteit en op de bereikbaarheidseisen.

  • In 2022 hebben Waterbedrijf Groningen, de Groninger gemeenten en de VRG een nieuwe overeenkomst levering bluswater gesloten3. Hierin zijn de taken en verplichtingen vastgelegd die het waterbedrijf, de gemeenten en de VRG hebben ten aanzien van levering, onderhoud, gebruik en bereikbaar houden van brandkranen.

  • In 2024 is de Omgevingswet na een lange voorbereidingstijd van kracht geworden. Hierdoor zijn de aspecten bluswater en bereikbaarheid niet meer automatisch geregeld in bouwplannen.

In het nieuwe beleid zijn de relevante uitkomsten van voornoemde ontwikkelingen opgenomen. Verder is gebruik gemaakt van landelijk binnen de brandweer gehanteerde modellen, (inter)nationale onderzoeken en expert judgements. Het beleid is hiermee afgestemd op actuele inzichten, werkwijzen en behoeftes. Op basis van voortschrijdend inzicht kan het document worden aangepast.

Energietransitie en bluswater

De volgende zaken beïnvloeden de bluswatercapaciteit: woningen worden zelfvoorzienend op het gebied van energie, er is sprake van energieopslag buitenshuis (waterstofopslag, buurtbatterijen) en toename van elektrische voertuigen en laadpunten. De gevolgen van deze ontwikkelingen voor bluswater zijn: er zal meer ingezet worden op het koelen van gasbranden en of het neerslaan van toxische rook uit bijvoorbeeld lithium-ion accu’s, buurtaccu’s en grotere energieopslagsystemen (EOS). Hiervoor geldt dat er langdurig water nodig zal zijn. De locatie van de batterijcontainers in de publieke buitenruimte hangt samen met de locatie waar het bluswater beschikbaar moet zijn: idealiter is er bluswater met voldoende debiet en tijdsduur in de directe nabijheid van een energieopslaglocatie en/of een laadpunt. 

afbeelding binnen de regeling

1.4 Wettelijke context

Dit beleidsdocument vindt zijn juridisch kader in onderliggende wet- en regelgeving:

  • Wet veiligheidsregio’s (Wvr, 2010)

  • Publicatiereeks gevaarlijke Stoffen (PGS-en)

  • Besluit brandveilig gebruik en basishulpverlening overige plaatsen (Bgbop, 2024)

  • Omgevingswet (OW, 2024) inclusief ‘bruidsschat’

1.4.1 Verplicht advies VRG bluswater en bereikbaarheid

De Groninger gemeenten moeten de VRG betrekken bij het opstellen van beleids- en omgevingsplannen. In de Wet veiligheidsregio’s (Wvr) is geregeld dat veiligheidsregio’s moeten worden betrokken bij het opstellen van een omgevingsplan4. Volgens het ‘Besluit kwaliteit leefomgeving’ (Bkl) en de ‘Nota van toelichting’ moet de gemeenteraad bij vaststelling van een omgevingsplan rekening houden met de aanwezigheid van bluswatervoorzieningen en een goede bereikbaarheid5. De VRG sluit hierbij graag op tijd aan voor het geven van deskundig en onafhankelijk advies. Dat kan bij de nieuwe instrumenten van de Omgevingswet: de Omgevingsvisie en het Omgevingsplan. Ook kunnen we meedenken bij Omgevingstafels.

Voor een effectieve incidentbestrijding is het noodzakelijk dat besluitvorming door het bevoegd gezag wordt teruggekoppeld aan de VRG. Wanneer de gemeente afwijkt van het advies van de VRG, beïnvloedt dat mogelijk de kwaliteit van de brandweerzorg.

1.4.2 Bruidsschat Bouwbesluit

In het voormalige Bouwbesluit waren regels opgenomen voor toereikende bluswatervoorziening en bereikbaarheid. Onder de Omgevingswet worden deze aspecten niet meer landelijk geregeld. Dit is nu een taak voor de gemeenten. Dat betekent dat zij deze aspecten zelf moeten regelen in het Omgevingsplan. Om de gemeenten de tijd te geven zelf een afweging te maken hierover en om een rechtsvacuüm te voorkomen, is de zogenaamde ‘bruidsschat’ gemaakt. In de bruidsschat zijn ook de regels van het Bouwbesluit ten aanzien van bluswater en bereikbaarheid opgenomen. Hierdoor worden deze regels uit het Bouwbesluit in principe automatisch van kracht voor gemeentelijke omgevingsplannen. De gemeenten mogen de regels van de bruidsschat ook aanpassen of laten vervallen (tot eind 2029).

De VRG heeft de regels uit de bruidsschat Bouwbesluit beoordeeld en de relevante aspecten opgenomen in dit beleid bluswatervoorziening en bereikbaarheid en adviseert gemeenten dit beleidsdocument te volgen bij het opstellen van hun eigen beleid of rechtstreeks ernaar te verwijzen. Op basis van de in dit beleid geformuleerde uitgangspunten heeft de VRG ook planregels opgesteld6. Deze regels kunnen worden opgenomen in omgevingsplannen.

1.5 Verantwoordelijkheden gemeenten en VRG

De gemeenten zijn eindverantwoordelijk voor adequate (openbare) bluswatervoorzieningen in ons verzorgingsgebied. Deze verantwoordelijkheid is vastgelegd in de Wet veiligheidsregio’s (Wvr)7. De brandweer is ‘slechts’ gebruiker van bluswater en geen leverancier. Wij nemen in onze tankautospuiten een beperkte hoeveelheid bluswater mee naar een incidentlocatie. Wanneer er meer bluswater nodig is omdat het incident groter is of langer duurt, zijn wij aangewezen op bluswatervoorziening ter plaatse.

Daarnaast hebben de gemeenten een belangrijke rol in ruimtelijke ontwikkelingen op het gebied van fysieke veiligheid. Binnen wettelijke kaders besluiten gemeenten welke risico’s (= mate van [on]veiligheid) worden geaccepteerd en welke beheersmaatregelen (zoals bluswatervoorzieningen) deze risico’s moeten beperken. Dit maakt de gemeenten tot opdrachtgevers voor de bluswatervoorziening en bereikbaarheid. De brandweer als onderdeel van de VRG is tegelijkertijd gebruiker én adviseur. Om binnen het gekozen gemeentelijke kwaliteitsniveau optimaal onze taak te kunnen uitvoeren, adviseren wij de gemeenten over bluswater- en bereikbaarheidsvraagstukken.

Dit doen wij vooral risicogericht. Toetsing op basis van regelgeving maakt meer en meer plaats voor het maken van risico-inschattingen. Ook de Omgevingswet gaat uit van dit principe. Daarom zal de VRG nog meer vóóraf adviseren, bijvoorbeeld bij het opstellen van omgevingsvisies en -plannen en bij adviesaanvragen rond bestemmingswijzigingen en omgevingsvergunningen. Advisering vooraf is van groot belang, want er zijn minder gelegenheden om áchteraf te adviseren of te toetsen bij concrete bouwplannen.

Met de Plan, Do, Check, Act cyclus (PDCA-cyclus) is het mogelijk om het gekozen kwaliteitsniveau te bewaken. Het PDCA-model heeft een cyclisch karakter, waardoor borging plaatsvindt en tegelijk evaluatie en bijstelling. In het onderstaande schema wordt een voorbeeld van een dergelijke cyclus weergegeven.

afbeelding binnen de regeling

PDCA-cyclus bluswater

1.6 De verschillen tussen oud en nieuw beleid in een notendop

Zoals eerder geschetst zijn er ontwikkelingen die opstellen van een actueel beleid nodig hebben gemaakt. De meeste ontwikkelingen betreffen veranderingen buiten de brandweer om. Niet alle ontwikkelingen leiden tot nieuwe eisen m.b.t. bluswater en bereikbaarheid. Soms gaat het om een bundeling van informatie die al in verschillende documenten was vastgelegd. Soms moesten de verwijzingen naar nieuwe wetten, normen en overeenkomsten worden aangepast. Een deel van de ontwikkelingen heeft wel geleid tot nieuwe eisen. Hieronder staat een overzicht van de veranderingen die dit beleid met zich meebrengt.

Bluswater

In tegenstelling tot het oude beleid is het plaatsen van een brandkraan niet meer het doel op zich. De aanwezigheid van een bluswatervoorziening staat centraal en niet de brandkraan. Een bluswatervoorziening kan een brandkraan zijn. Daarnaast valt te denken aan open water, geboorde put, bluswaterriool e.d. De laatstgenoemde voorzieningen zijn toegestaan, mits zij de gewenste capaciteit leveren.

Zoals de meeste veiligheidsregio’s hebben wij ervoor gekozen om niet zelf leverancier van ons eigen bluswater te zijn. In de huidige situatie worden geen waterwagens aangeschaft.

Wat wij voorschrijven, zijn de capaciteit en minimale afstanden tot een inzetlocatie. Voor de capaciteit kennen wij drie niveaus, te weten primair, secondair en tertiair.

 

Primair

Secundair

Tertiair

Opbouwtijd (maximaal)

3 minuten

30 minuten

60 minuten

Capaciteit (minimaal)

30 - 60 m3/uur

90 m3/uur

120 m3/uur

Duur

1 uur

4 uur

onbeperkt

Nieuw is dat in de meeste gevallen kan worden volstaan met een capaciteit van 30 m3/uur, oftewel 500 liter per minuut. Ter wille van de robuustheid gaat onze voorkeur uit naar 60 m3/uur, oftewel 1000 liter per minuut. De capaciteit van 30 m3/uur is gebaseerd op de uitkomsten van ons eigen onderzoek naar de daadwerkelijke bluswaterbehoefte en de landelijke systematiek uit de ‘Handreiking Bluswatervoorziening en Bereikbaarheid.’ Deze houdt rekening met de fase waarin een brand zich bevindt en met het tijdstip van interventie. Deze aspecten waren in het oude beleid niet meegenomen.

Voor een aantal situaties is meer water nodig. Dat betreft industrielocaties en/of locaties met veel energietransitie-voorzieningen. Hierbij gaat het vooral om buurtaccu’s en grotere energieopslagsystemen (EOS) zoals batterijcontainers.

Voor de afstanden tussen nieuw aan te leggen bluswatervoorzieningen en een toegang tot een bouwwerk hanteren wij de afstand van 40 meter (artikel 22.13 ‘bruidsschat’) niet als een harde standaard. In het verleden was de standaardadvisering dat een brandkraan op een afstand van maximaal 40 meter van de toegang van een bouwwerk ligt. Uit ons eigen onderzoek naar de daadwerkelijke bluswaterbehoefte blijkt dat de afstand van een brandkraan tot een object groter kan zijn dan 40 meter. Voor de afstand brandkraan tot opstelplaats tankautospuit geldt een maximale afstand van 100 meter. Uiteindelijk is de afstand afhankelijk van de functie van een bouwwerk. Daarom vragen wij voor de afstand bluswatervoorziening – bouwwerk om afstemming met de brandveiligheidsadviseurs van de VRG, sector Risicobeheersing, afdeling specialistisch advies.

Bereikbaarheid

De eisen voor bereikbaarheid zijn in detail uitgewerkt conform de landelijke ‘Handreiking Bluswatervoorziening en Bereikbaarheid’. Het oude beleid bevatte eisen in de vorm van doelen en weinig harde getallen. In het nieuwe beleid zijn meer concrete getallen gegeven. Bijvoorbeeld voor wegbreedtes, opstelplaatsen, afstanden tot incidentlocaties en bluswatervoorzieningen. Deze zijn afgestemd op de maatvoering van de voertuigen van de VRG. Kern is het principe van de tweezijdige bereikbaarheid van elke locatie. Het nieuwe beleid bevat een afwegingshulp om te komen tot gelijkwaardige oplossingen indien tweezijdige bereikbaarheid van een locatie moeilijk is te realiseren.

Controle en onderhoud

Het nieuwe beleid bevat een veel uitgebreidere uitwerking van de aanleg- en onderhoudseisen van de verschillende bluswatervoorzieningen (zie deel 4 van het beleid). Deze gedetailleerde beschrijvingen kunnen door controleurs als checklijsten worden gebruikt. Nieuw is dat de brandweer geen fysieke controle meer uitvoert van brandkranen. Dat is een taak van Waterbedrijf Groningen. Zo is het vastgelegd in de nieuwe overeenkomst tussen Waterbedrijf Groningen, de Groninger gemeenten en Veiligheidsregio Groningen.

2 Bluswatervoorzieningen

2.1 Raamwerk en kaders bluswaterbeleid

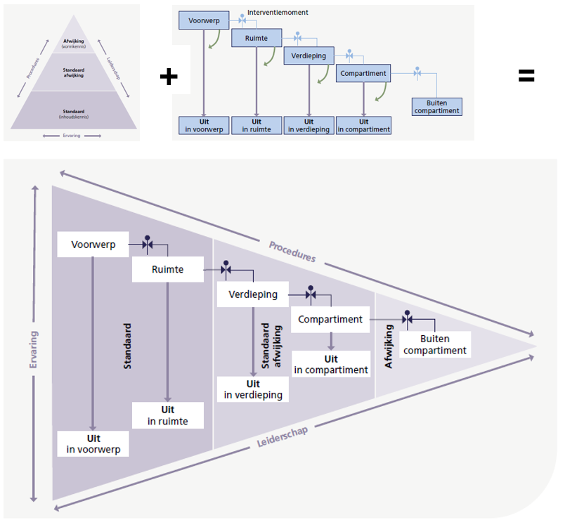
Het raamwerk van ons bluswaterbeleid wordt gevormd door landelijk binnen de brandweer gehanteerde modellen8:

  • de sturingsdriehoek

  • het cascademodel brandontwikkeling

  • het kenmerkenschema

  • het kwadrantenmodel

De modellen fungeren als gemeenschappelijk referentiekader en vormen de basis voor onze manier van werken. Daarmee zijn de modellen ook een ordeningsprincipe en de figuurlijke kapstok waaraan ons bluswaterbeleid is opgehangen. Met behulp van de modellen zijn de maatschappelijke, organisatorische, preventieve en repressieve uitgangspunten van het bluswaterbeleid bepaald en is de bluswaterbehoefte uitgewerkt.

Deze modellen zijn tevens vertaald in de ‘Basisprincipes van brandbestrijding (2020)9. Begin 2018 werd door de Brandweeracademie de ‘Hernieuwde kijk op brandbestrijding’ gepresenteerd. Vanaf juni 2019 wordt dit de ‘Basisprincipes van brandbestrijding’ genoemd. Een belangrijk onderdeel van deze basisprincipes is een bewuste afweging van het koelend vermogen dat wordt ingezet. In de praktijk heeft dit tot gevolg dat vaker gekozen zal worden voor de inzet van lage druk10 en dat betekent meer bluswater per tijdseenheid. In ons bluswaterbeleid wordt daarom rekening gehouden met een grotere afname van bluswater bij aanvang van een standaard inzet.

Het document Basisprincipes van brandbestrijding is opgenomen in de Doctrine Brandbestrijding11.

afbeelding binnen de regeling

2.2 Uitgangspunten

Voor het toepassen van voornoemde modellen ten behoeve van ons beleid gaan wij uit van een aantal generieke uitgangspunten.

2.2.1 Algemene beleidsuitgangspunten

  • 1.

    Objecten en bouwwerken worden gebruikt waarvoor zij bestemd zijn en voldoen aan geldende wet- en regelgeving.

  • 2.

    De brandpreventieve voorzieningen die aanwezig zijn in en om een bouwwerk functioneren goed.

  • 3.

    Iedere incidentlocatie is ongehinderd bereikbaar voor de juiste hulpverleningsvoertuigen.

  • 4.

    Als er bouwwerkgebonden voorzieningen aanwezig of organisatorische maatregelen getroffen zijn (bijvoorbeeld de aanwezigheid van een sprinkler, BHV-organisatie of bedrijfsbrandweer), kan dit een positief effect hebben op de bluswaterbehoefte.

  • 5.

    De panden waarin voorzieningen zijn aangebracht in het kader van het gelijkwaardigheids-beginsel12, kennen in principe geen lagere bluswaterbehoefte.

  • Wanneer het onder de eerste drie punten genoemde niet het geval blijkt te zijn, spreken we van een afwijkend scenario. Afwijkingen kunnen van invloed zijn op de bluswaterbehoefte.

2.2.2 Uitgangspunten brandbestrijding

  • Er wordt uitgegaan van een standaard manier van optreden, in principe met de volgende middelen:

    • o

      Standaard bepakte tankautospuit (TS)

    • o

      Standaard bezetting van 6 mensen

    • o

      Tank van 3.000 liter voor reguliere tankautospuiten13

    • o

      VLAS-systeem en/of hoge druk (HD)14.

  • Een inzet wordt uitgevoerd conform de Basisprincipes voor brandbestrijding (Instituut Fysieke Veiligheid, 2020).

  • Brandweerpersoneel is opgeleid en vakbekwaam conform geldende normen.

2.2.3 Uitgangspunten afstand en druk bluswatervoorziening

  • De maximale afstand tot een bluswatervoorziening onder druk (levert zelf water) is 100 meter. Hierbij is rekening gehouden met opbouw- en vultijd, drukverlies alsmede met de uit te voeren werkzaamheden.

  • Afstanden vanaf een brandkraan groter dan 100 meter naar de TS zijn voor ons niet werkbaar.

  • Vanwege drukverlies zal de brandkraan minimaal 1 bar bij de pomp van de TS moeten leveren. Op basis van de geldende vuistregels betekent dit dat een bron onder druk minimaal 1,5 tot 2 bar moet leveren om bruikbaar te zijn.

2.3 Algemene bluswaterstrategie VRG

De combinatie van tankautospuiten (TS) en bluswater uit de brandkranen van Waterbedrijf Groningen vormt de basis van onze bluswaterstrategie. Met de watervoorraad uit de TS kunnen wij in de meeste situaties voldoende water naar een brand brengen. Meer dan 95% van de branden in ons verzorgingsgebied is te blussen met de tankinhoud van één tankautospuit15. Bij grotere of langdurige branden is de tank van een tankautospuit niet toereikend. De brandweer heeft dan continue bluswatervoorziening ter plaatse nodig. Hiervoor maken wij in eerste instantie gebruik van de brandkranen van het waterbedrijf met een minimale leveringscapaciteit van 30m3/uur. Deze brandkranen vormen de primaire bluswatervoorziening. Het drinkwaternet is voorlopig geschikt voor de levering van voldoende bluswater, ondanks de vernieuwing en vervanging door smallere leidingen door het waterbedrijf. Het Algemeen Bestuur van de VRG heeft in 2018 met deze bluswaterstrategie ingestemd. Op dit moment acht de VRG het niet nodig om over te stappen op waterwagens of vergelijkbare systemen zoals sommige veiligheidsregio’s doen.

In paragraaf 2.4 worden de drie niveaus voor continue bluswatervoorziening nader toegelicht. In paragraaf 2.5 staat een overzicht van soorten bluswatervoorzieningen. In paragraaf 2.6 volgt een overzicht van ons materieel.

2.4 Niveaus continue bluswatervoorziening

Voor continue bluswatervoorziening onderscheiden wij drie niveaus, namelijk primair, secundair en tertiair.

2.4.1 Primaire bluswatervoorziening

Een primaire bluswatervoorziening kan binnen drie minuten worden opgebouwd en operationeel zijn. De minimale leveringscapaciteit voor een primaire bluswatervoorziening bedraagt 30 m3/uur, oftewel 500 liter per minuut. Onze voorkeur gaat uit naar 60 m3/uur, oftewel 1.000 liter per minuut. Het bluswater wordt geleverd door brandkranen of een vergelijkbare voorziening met dezelfde capaciteit. Voorwaarde is dat continuïteit van blussing voor tenminste één uur kan worden geborgd.

2.4.2 Secundaire bluswatervoorziening

Een secundaire bluswatervoorziening kan binnen enkele minuten tot een half uur16 worden opgebouwd en operationeel zijn. De minimale bluswatercapaciteit voor een secundaire bluswatervoorziening bedraagt 90 m3/uur, oftewel 1.500 liter per minuut. De continuïteit van blussing moet gegarandeerd zijn voor tenminste vier uur. Voorbeelden van secundaire bluswatervoorzieningen zijn: een geboorde put, een bluswaterriool of open water (zoals een watergang/kanaal/sloot).

2.4.3 Tertiaire bluswatervoorziening

Een tertiaire bluswatervoorziening is een voorziening van bluswater voor incidenten waarbij de brandweer gedurende langere tijd meer water nodig heeft dan de primaire en secundaire bluswatervoorzieningen kunnen bieden. De tertiaire bluswatervoorziening kan binnen een uur worden opgebouwd en operationeel zijn. De te onttrekken bluswatercapaciteit bedraagt minimaal 120 m3/uur, oftewel 2.000 liter per minuut. Het bluswater moet voor onbeperkt tijd leverbaar zijn. Bij tertiaire bluswatervoorzieningen gaat het over het algemeen om open water van enige omvang (zoals vaarwegen, kanalen en meren).

 

Primair

Secundair

Tertiair

Opbouwtijd (maximaal)

3 minuten

30 minuten

60 minuten

Capaciteit (minimaal)

30 - 60 m3/uur

90 m3/uur

120 m3/uur

Duur

1 uur

4 uur

onbeperkt

2.5 Bronnen van bluswater

Voor bluswater maakt de brandweer vaak gebruik van brandkranen die zijn aangesloten op het drinkwaternet. Daarnaast gebruiken wij geboorde putten, open water, bluswaterriolen en vergelijkbare voorzieningen.

2.5.1 Brandkranen

In het verzorgingsgebied van de VRG bevinden zich ruim 19.000 ondergrondse brandkranen met een capaciteit van > 30m3/uur. Deze zijn aangesloten op het drinkwaterleidingnet van Waterbedrijf Groningen. De brandkranen bevinden zich vooral in gebieden met bebouwing.

2.5.2 Open water

Onder open water verstaan wij oppervlaktewater uit sloten, kanalen, vaarwegen, plassen en meren. Deze liggen verspreid over de hele regio. Hieruit kunnen wij water halen met de tankautospuiten en/of de grootschalige watervoorziening. Voorwaarde hiervoor is een minimale diepte (1 m) en een goede bereikbaarheid. In hoofdstuk 4.4 van dit document, ‘Praktische uitwerking’ staan de eisen voor open water.

2.5.3 Geboorde putten

In onze regio zijn tientallen geboorde putten aanwezig. Een geboorde put onttrekt grondwater uit de bodem. Hier kan een TS op aangesloten worden. Essentieel is dat de geboorde putten te allen tijde goed functioneren en voor voldoende water zorgen. Een geboorde put is voor de brandweer bruikbaar wanneer deze is aangelegd én onderhouden conform de eisen van de Stichting Infrastructuur Kwaliteitsborging Bodembeheer (SIKB) voor brandputten. Deze zijn vastgelegd in Richtlijn SIKB 2200: Ontwerp, realisatie en oplevering, beheer en onderhoud van geboorde brandputten.

2.5.4 Bluswaterriool

Een bluswaterriool moet worden aangelegd als er behoefte is aan extra veel water (bijv. op het terrein van een specifiek bedrijf. Het staat via een stelsel van buizen in verbinding met open water (oppervlaktewater). Voor het onttrekken van water aan dat riool worden zuigschachten of brandputten geplaatst. Hier kan een TS op aangesloten worden. In tegenstelling tot andere rioolstelsels dient een bluswaterriool altijd geheel gevuld te zijn met water.

2.6 Materiaal en materieel

Het materiaal van de brandweer is afgestemd op onze taken. Hét basisvoertuig is de tankautospuit, afgekort TS. Met deze tankautospuiten blussen we branden, redden we mens en dier en bieden we hulp bij verkeersongevallen of andere noodsituaties. Het water in de tank van de TS is in veel gevallen voldoende om de eerste slag te slaan bij brandbestrijding of ongevallen. Daarnaast beschikt de brandweer over andere soorten voertuigen zodat ook bij grote en langdurige incidenten de juiste hulp geboden kan worden. Zo is er materieel voor grootschalige watervoorziening (GWV) en voor schuimblussing (SB).

2.6.1 Tankautospuiten (TS)

In elke kazerne staat ten minste één TS. Een aantal posten heeft er twee vanwege de risico’s in het verzorgingsgebied. In de Groningse tankautospuiten zit 3.000 liter17 water voor de eerste blussing. Dit water kan gebruikt worden om een eerste klap uit te delen. Voor de taak brandbestrijding is de Groningse TS verder uitgerust met een pomp, een combinatie van diverse slangen (VLAS en/of HD) en diverse watervoerende armaturen (straalpijpen, waterkanon, verdeelstuk). Op elke kazerne bevindt zich een vulpunt. Hier wordt de TS gevuld na een inzet.

afbeelding binnen de regeling

Standaard tankautospuit (TS) brandweer Groningen

2.6.2 Grootschalige Watervoorziening (GWV)

De brandweer beschikt over vier eenheden voor Grootschalige Watervoorziening (GWV) om bluswater over grote afstanden (maximaal 3.000 meter) te transporteren. Wij zetten deze eenheden in gebieden in waar niet voldoende brandkranen of putten zijn. Voorwaarde voor de inzet is dat er open water binnen 3.000 meter aanwezig is. De GWV is een slangenhaakarmbak (SLH) met 3.000 meter aan koppelbare slangen en een grootvermogenpomp op een aanhanger, de zogenaamde dompelpompaanhanger (DPA). De slangen zijn 8” (200 mm) in lengtes van 50 en 100 meter. Bij een slanglengte van 3.000 meter is de capaciteit van een GWV 6.000 l/m (360 m3/uur) en bij 1.000 meter meer dan 10.000 l/m (600 m3/uur). Eén systeem kan meerdere tankautospuiten en hoogwerkers voorzien van water. Het opbouwen van de systemen duurt ongeveer 30 minuten. Afhankelijk van de aanrijtijd naar het incidentadres kan de GWV na 30 tot 60 minuten operationeel zijn.

afbeelding binnen de regeling

Grootschalige Watervoorziening (GVV)

2.6.3 Schuimblusvoertuigen (SB)

Bluswater kan ook via zogenaamde Watertankwagens (WT) worden aangevoerd wanneer de tankinhoud van de TS onvoldoende is of in gebieden waar niet voldoende brandkranen of putten zijn. De VRG heeft besloten om vooralsnog geen watertankwagens aan te schaffen.

Onze huidige schuimblusvoertuigen (SB) zijn wel uitgerust met grotere watertanks, te weten 5.000 en 9.000 liter. De actuele standplaatsen zijn de posten Groningen-Sontweg en Delfzijl. Beide voertuigen worden in de nabije toekomst vervangen18. De nieuwe SB’s beschikken beide over een watertank van 9.000 liter. Daarnaast is er een watertankhaakarmbak beschikbaar met 5.000 liter water. Deze staat in Winschoten. Deze drie voertuigen kunnen gebruikt worden als watertankwagens. In het grensgebied met Drenthe kunnen wij indien nodig gebruik maken van watertankwagens van Veiligheidsregio Drenthe.

afbeelding binnen de regeling

Bestaand schuimblusvoertuig VRG (links) en Watertankwagen VRD (rechts)

afbeelding binnen de regeling

Impressie nieuwe schuimblusvoertuig

2.6.4 Overig materieel

De VRG onderzoekt regelmatig of en waar aanvullend materieel nodig is. Dit op basis van lokale, gebied specifieke risico’s. Bij aanvullend materieel kan worden gedacht aan bijvoorbeeld Motorspuitaanhangers (MSA’s) en Draagbare Motorspuiten (DMS).

2.7 Leveranciers bluswater

De brandweer is gebruiker van bluswater en geen leverancier. In ons verzorgingsgebied kennen wij de volgende leveranciers van bluswater:

  • Waterbedrijf Groningen, eigenaar en beheerder waterleidingnet;

  • Waterschappen19, eigenaar/beheerder watergangen, kanalen, vaarwegen e.d.;

  • Groninger gemeenten, eigenaar/beheerder openbaar water zoals plassen en meren;

  • Rijkswaterstaat, eigenaar/beheerder hoofdvaarwegen;

  • Particulieren, eigenaar van geboorde putten en open water, zoals sloten e.d.

De kwaliteit, kwantiteit en manier van levering van bluswater verschillen per leverancier.

2.8 Controle en onderhoud

Wij gaan ervan uit dat de aanwezige bronnen van bluswater ongehinderd bereikbaar zijn en naar behoren werken. Een verminderde werking of bereikbaarheid van de bluswatervoorzieningen heeft invloed op de incidentbestrijding. Controle en onderhoud zijn daarom van het grootste belang.

2.8.1 Controle en onderhoud brandkranen

Waterbedrijf Groningen, de Groninger gemeenten en Veiligheidsregio Groningen hebben in 2022 een overeenkomst gesloten voor de levering van bluswater20. Hierin staan de taken en verplichtingen van het waterbedrijf, de gemeenten en de VRG ten aanzien van brandkranen. Concreet gaat het om levering van water alsmede onderhoud, gebruik en bereikbaar houden van de brandkranen. Hieronder volgt een samenvatting van de belangrijkste afspraken en taken per partij.

afbeelding binnen de regeling

Waterbedrijf Groningen

Waterbedrijf Groningen stelt de in het drinkwaternet aanwezige brandkranen en het drinkwater beschikbaar voor gebruik door de VRG. Daarnaast is Waterbedrijf Groningen primair verantwoordelijk voor de plaatsing, controle en het onderhoud van brandkranen. In de overeenkomst is vastgesteld dat de minimale leveringscapaciteit van een brandkraan 30 m3/uur bedraagt.

Waterbedrijf Groningen verstrekt informatie over storingen dan wel werkzaamheden aan het leidingnet die van invloed kunnen zijn op het optreden van Veiligheidsregio Groningen. Dit gebeurt conform een vastgestelde procedure21.

Waterbedrijf Groningen heeft zich ook verplicht om locatiegegevens van brandkranen rechtstreeks en volgens een landelijk (digitaal) gegevensformat aan het Nederlands Instituut Publieke Veiligheid (NIPV) te leveren. Deze gegevens worden opgenomen op de landelijke GEO4OOV-server22. De VRG beschikt over toegang tot deze gegevens en maakt deze beschikbaar voor de operationele eenheden.

Gemeenten

De Groninger gemeenten zijn verantwoordelijk voor het bereikbaar en zichtbaar houden van de brandkranen, evenals het onderhouden en herstellen van de omgeving rondom brandkranen indien dit nodig is. Hiertoe behoort onder andere het op maaiveld en straatniveau houden van een straatpot en het herstel van bestrating indien deze in de directe omgeving van de straatpot is verzakt. Indien gemeenten zelf, buiten de controles door Waterbedrijf Groningen, gebreken aan een brandkraan constateren, melden zij deze aan de VRG. Vervolgens verhelpen de gemeentes het geconstateerde gebrek binnen een zo kort mogelijke termijn.

Veiligheidsregio Groningen

De VRG mag water onttrekken bij brand- en incidentbestrijding en bij oefeningen in het kader van incidentbestrijding23. Hierbij heeft de VRG intentie om zoveel mogelijk te oefenen zonder het gebruik van blusvoorzieningen via de waterleiding. Verder heeft de VRG een signalerende (en geen controlerende) taak: indien de VRG gebreken aan een brandkraan constateert – tijdens incidenten of oefeningen – maakt de VRG hiervan schriftelijk melding aan Waterbedrijf Groningen en/of aan de gemeente.

2.8.2 Controle en onderhoud overige bluswatervoorzieningen

Met de overige leveranciers van bluswater zijn op dit moment geen afspraken over controle en onderhoud gemaakt. Het is belangrijk dat ook de overige bronnen van bluswater periodiek worden gecontroleerd en onderhouden. Het is onze wens om in de toekomst afspraken te maken over het beheer van de overige bluswatervoorzieningen zoals geboorde putten en open water.

Geboorde putten

Nadat een put geslagen is, moet deze periodiek getest en onderhouden worden door een ter zake kundige partij. Dit om te voorkomen dat de capaciteit van de put afneemt, bijvoorbeeld door verzanding. Geadviseerd wordt om hierbij een minimale frequentie van één keer per twee jaar aan te houden. Hierbij moet ook gekeken worden naar de bereikbaarheid van de voorziening voor brandweervoertuigen. Het is de wens van de VRG dat geboorde putten moeten worden onderhouden conform de SIKB-Richtlijn 2200: ‘Ontwerp, realisatie en oplevering, beheer en onderhoud van geboorde brandputten’24.

Bluswatervijvers en overig open water

Openbare bluswatervijvers moeten periodiek geïnspecteerd worden met een minimale frequentie van één keer per twee jaar. Hierbij dient specifiek gekeken te worden naar het waterpeil en naar de bereikbaarheid van de bluswatervijver voor brandweervoertuigen.

2.9 Duurzaamheid – gebruik van drinkwater

De door de VRG gebruikte brandkranen zijn aangesloten op het drinkwaterleidingnet. De Vereniging van drinkwaterbedrijven in Nederland (VEWIN) ziet het gebruik van drinkwater als bluswater niet als relevant in het kader van duurzaamheid. De gebruikte hoeveelheden zijn ten opzichte van de totale consumptie namelijk zeer gering.

Desalniettemin neemt de VRG haar maatschappelijke verantwoordelijkheid en onderzoeken wij alternatieven voor drinkwater. Dit willen wij samen met de gemeenten en andere partners doen. Het is onze wens om gebruik te maken van bluswatervoorzieningen die tegelijk toekomstbestendig zijn en maatschappelijk aanvaardbaar. Indien het gebruik van drinkwater als bluswater in de toekomst niet gewenst is, staan wij open voor alternatieven. Zo hebben wij een regenwaterbassin voor nieuw te bouwen kazernes opgenomen in het programma van eisen zodat we de TS’en met regenwater kunnen vullen. Hierbij is het van belang dat continuïteit geborgd wordt en dat de voorzieningen passen bij nieuwe ontwikkelingen (zoals energietransitie en klimaatverandering).

3 Bereikbaarheid

3.1 Inleiding

Het is voor ons van cruciaal belang dat wij een incidentlocatie goed kunnen bereiken met eigen materieel en eigen personeel. Hiervoor is het van belang dat wegen zo veel mogelijk een onbelemmerde doorgang bieden. In dit deel van het beleidsdocument wordt beschreven welke eisen gesteld (moeten) worden om de bereikbaarheid zo veel mogelijk te garanderen.

Bereikbaarheid definiëren wij als ‘de mate waarin een bepaald doel (zoals een incidentlocatie) snel en zonder hinder te bereiken is voor hulpdiensten’. Een goede bereikbaarheid hangt af van een aantal parameters. Deze parameters zijn schematisch weergegeven in onderstaande figuur.

afbeelding binnen de regeling

Aspecten van invloed op de bereikbaarheid

Voor elk van deze parameters hebben wij eisen geformuleerd. Deze eisen en de achterliggende uitgangspunten vormen de basis voor een goede bereikbaarheid. Zij zorgen voor een situatie waarin de hulpdiensten goed kunnen werken. Indien niet aan alle eisen wordt voldaan, heeft dit negatieve gevolgen op de opkomsttijd. Een hogere opkomsttijd kan leiden tot gewonden, slachtoffers en/of schade aan gebouwen.

Voor nieuwe situaties dienen de geformuleerde bereikbaarheidseisen als basis voor de te realiseren voorzieningen. Ook voor bestaande situaties vormen de bereikbaaheidseisen de basis voor optimale veiligheid. Wanner in een bestaande situatie niet wordt voldaan aan de eisen dient de situatie in principe te worden aangepast. Het is aan de verantwoordelijke om een dergelijke situatie nu of in de toekomst al dan niet te verbeteren. Verantwoordelijk kan de eigenaar zijn, of de gebruiker of het bevoegde gezag, dit verschilt per situatie.

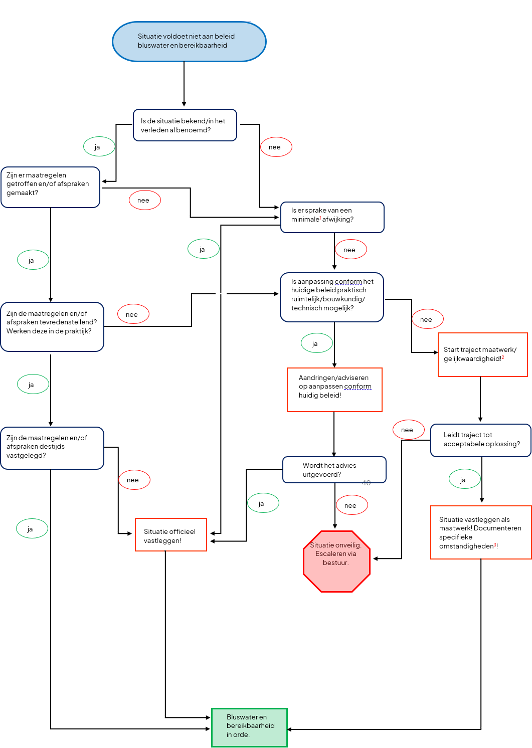
Indien aanpassing praktisch niet mogelijk is, kan samen met de VRG worden gezocht naar een gelijkwaardige oplossingen waardoor toch dezelfde mate van veiligheid wordt bereikt. Een beoordelingskader hiervoor staat in bijlage 1.

Het niet aanpassen van de bereikbaarheid kan leiden tot een grotere kans op gewonden, slachtoffers en/of schade aan gebouwen.

Het voorliggende beleid creëert geen nieuwe saneringssituaties. Indien een situatie niet voldoet aan het beleid dan was dat in de bestaande situatie al het geval. Het beleid brengt geen nieuwe, extra eisen met zich mee. Wij hebben slechts de bestaande eisen gebundeld.

3.2 Hulpdienstvoertuigen

Eerste eis: “Een weg doet recht aan de specifieke kenmerken van hulpdienstvoertuigen zodat deze door de hulpdiensten te gebruiken is.”

Een incidentlocatie is alleen bereikbaar als er een voor hulpdienstvoertuigen bruikbare route van de kazerne (uitrukpost) tot een bij de incidentlocatie gelegen opstelplaats beschikbaar is. Onze voertuigen hebben specifieke afmetingen, waardoor wegen aan bepaalde voorwaarden moeten voldoen.

Hieronder worden de specifieke kenmerken van de meest ingezette brandweervoertuigen genoemd, de TS (tankautospuit) en het redvoertuig (RV). De TS is hét basisvoertuig van de brandweer. Hiermee blussen we branden, redden we mensen en dieren en bieden we hulp bij verkeersongevallen of andere noodsituaties. De meeste incidenten bestrijden wij met de TS.

Eisen aan wegen:

  • 1.

    De minimale beschikbare rijstrookbreedte moet over een breedte van 3,25 meter zijn verhard en heeft een vrije ruimte met een breedte van 3,50 meter.

  • 2.

    De doorgangshoogte moet minimaal 4,20 meter zijn.

  • 3.

    De minimale draaicirkel bedraagt 16,00 meter. Er moet rekening worden gehouden met de hiermee gepaarde rijcurve en sleeplijn.

  • 4.

    Voor de verharding geldt een totaalgewicht van 30 ton en een asbelasting van 11,50 ton.

  • 5.

    Voor bruggen en viaducten is minimaal verkeersklasse 45 van toepassing.

afbeelding binnen de regeling

Specifieke kenmerken tankautospuit

De hierboven geformuleerde voorwaarden aan de wegen zijn te beschouwen als het minimum. Wegen waarvan de verharding geschikt is voor een totaalgewicht van 30 ton, kunnen ook worden gebruikt door een redvoertuig (hoogwerker). Indien speciale voertuigen (bijv. schuimblusvoertuigen en grootwatertransport voertuigen) op een locatie moeten komen, kunnen aanvullende eisen gelden. De specifieke kenmerken van onze redvoertuigen, grootwatertransport voertuigen en schuimblusvoertuigen hebben wij opgenomen in hoofdstuk 3.8.

3.3 Bereikbaarheid via verkeersaders

Tweede eis: “Verkeersaders bieden aan de hulpdienstvoertuigen een onbelemmerde en betrouwbare doorgang.”

In Nederland worden drie hoofdcategorieën wegen onderscheiden: stroomwegen, gebiedsontsluitingswegen en erftoegangswegen (zie verder bijlage ‘Wegen’). Met verkeersaders bedoelen wij alle wegen waarbij ‘verkeer’ de belangrijkste functie is. Dat zijn de stroomwegen en gebiedsontsluitingswegen. Het gaat bijv. om auto(snel)wegen, de 50- en 70km/uur-wegen binnen de bebouwde kom en de 80km/uur-wegen buiten de bebouwde kom.

De verkeersaders moeten zo zijn ingericht dat het overige verkeer plaats kan maken voor hulpverleningsvoertuigen. Voor hulpverleningsdiensten moet er ruimte zijn om het verkeer veilig te kunnen passeren en eventueel middendoor te kunnen rijden (bijv. bij een file).

  • Op verkeersaders met tweerichtingsverkeer is een minimale verharde breedte van 8,00 meter nodig. Voertuigen in beide richtingen dienen uit te kunnen wijken om het hulpdienstvoertuig in het midden ruimte te geven.

afbeelding binnen de regeling

Minimale verharde breedte van een verkeersader met tweerichtingsverkeer

  • Op verkeersaders met eenrichtingsverkeer en wegen met gescheiden rijbanen is een minimale verharde breedte van 5,50 meter nodig om hulpdienstvoertuigen doorgang te kunnen geven.

afbeelding binnen de regeling

Minimale verharde breedte van een verkeersader met eenrichtingsverkeer

De onbelemmerde doorgang op verkeersaders kan worden bevorderd door verkeersmanagement (bijv. verkeerslichtbeïnvloeding of bebording).

Wegwerkzaamheden en onderhoud

Verkeersaders moeten altijd bruikbaar zijn en blijven. Indien deze tijdelijk niet bruikbaar zijn (bijv. als gevolg van wegwerkzaamheden en onderhoud) dient hiervoor een gelijkwaardig alternatief te worden gezocht. Gelijkwaardig betekent in ieder geval dat aan de afmetingen uit de 1e paragraaf wordt voldaan. De verantwoordelijkheid hiervoor ligt bij de wegbeheerder en/of degene die ervoor zorgt dat een weg tijdelijk niet bruikbaar is (opdrachtnemer/aannemer). Wanneer dit niet gebeurt, kunnen delen van het verzorgingsgebied mogelijk niet worden bereikt.

Wegwerkzaamheden en (tijdelijke) afsluitingen van een weg moeten op tijd aan Brandweer Groningen worden doorgegeven samen met het gelijkwaardig alternatief. De verantwoordelijkheid hiervoor ligt bij de wegbeheerder en/of de initiatiefnemer van de werkzaamheden en tijdelijke afsluitingen. Mogelijke alternatieven zijn:

  • wegomleiding

  • parallelbaan

  • route door het wegvak

Wegwerkzaamheden kunnen bijvoorbeeld worden gemeld via het landelijk meldingssysteem (Melvin25) van het NDW (Nationaal Dataportaal Wegverkeer).

In de meeste gevallen worden auto(snel)wegen (stroomwegen) gebruikt om incidenten te bereiken. In sommige gevallen vindt het incident op een stroomweg zelf plaats. Daarom is het ook hier belangrijk dat de hulpdiensten tijdig ter plaatse kunnen komen. Voldoende toegang tot wegvakken van auto(snel)wegen kan worden gerealiseerd door:

  • calamiteiten doorsteken (Cado)

  • calamiteiten toegangen

  • deuren in geluidschermen

Wegafsluiting

Afsluitingen anders dan wegwerkzaamheden in de vastgestelde primaire uitrukroutes via verkeersaders mogen uitsluitend door middel van op afstand bedienbare dynamische voorzieningen worden afgesloten, bijvoorbeeld SOS Toegang. SOS Toegang maakt directe toegang op afgesloten terreinen mogelijk voor hulpdiensten. Een zender in het hulpverleningsvoertuig communiceert met een ontvanger, die geplaatst is in de afsluiting van een terrein. De ontvanger kan geplaatst worden in iedere afsluiting met een elektrische bediening zoals slagbomen, hekken, poorten, pollers, deuren en sleutelbuizen.

Afsluitingen in secundaire uitrukroutes mogen eventueel afgesloten worden met een verwijderbare afsluiting, bijvoorbeeld een klap-paal of een uitneembare paal. De voorkeur van de VRG gaat ook hier uit naar een op afstand bedienbare voorziening. De afsluiting mag alleen worden toegepast als deze is afgestemd met de VRG.

Snelheid remmende en verkeer werende elementen

Snelheid remmende en verkeer werende elementen hebben een negatief effect op de onbelemmerde doorgang voor hulpdiensten. Hiervoor geldt:

  • deze elementen dienen in overleg met de VRG te worden geplaatst om een goede balans te vinden tussen verkeersveiligheid en onevenredig lange opkomsttijden,

  • het totaal aantal snelheid remmende en verkeer werende elementen moet beperkt blijven.

Indien in een gebied niet kan worden voldaan aan bovenstaande eisen voor verkeersaders moet voor het betreffende gebied een convenant ‘hulpverleningsroutes’ worden opgesteld. In een dergelijk document worden afspraken vastgelegd tussen de VRG en een gemeente over hoofdrijroutes en calamiteitenroutes.

Hoofdrijroutes

  • Dit zijn de belangrijkste verbindingswegen in een gebied. Hulpdiensten maken hier in principe altijd gebruik van voordat zij het omliggende fijnmaziger wegennet opgaan.

Calamiteitenroutes

  • De calamiteitenroutes vormen een robuust basisnetwerk voor een minimale bereikbaarheid. Zij lopen bij voorkeur over brede wegen.

Het gezamenlijk vaststellen van deze routes (door de VRG en de gemeente) zorgt ervoor dat er zorgvuldig wordt gekeken naar de risico's die de belemmerde doorgang met zich meebrengt.

3.4 Bereikbaarheid in verblijfsgebieden

Derde eis: “Verblijfsgebieden kennen een zodanige samenhang dat een willekeurig adres in een verblijfsgebied binnen een gestelde tijd bereikbaar is.”

Een verblijfsgebied is een aaneengesloten gebied waar de functie ‘verkeer’ ondergeschikt is aan andere functies, zoals spelen door kinderen. De verblijfsfunctie is hier het belangrijkst. Binnen een verblijfsgebied is er sprake van erftoegangswegen26 die bedoeld zijn voor het veilig toegankelijk maken van percelen. Voor de brandweer is het van belang dat verblijfsgebieden goed ontsloten zijn. Uitgaande van de normtijd in het Besluit veiligheidsregio’s is een ontsluitingstijd27 van één à twee minuten aan de orde. Voor verblijfsgebieden betekent dit concreet het volgende:

  • 1.

    Een erftoegangsweg mag niet onacceptabel lang zijn; in de praktijk dient elk perceel binnen twee minuten vanaf een verkeersader bereikt te kunnen worden.

  • 2.

    Door het plaatsen van vertragende verkeersobstakels op een erftoegangsweg mag de inzettijd voor hulpverleningsdiensten niet onnodig worden verhoogd.

  • 3.

    De ontsluitingen van een verblijfsgebied dienen te worden gepland op punten die een goede bereikbaarheid bevorderen.

Op de wegen binnen het verblijfsgebied dient voldoende ruimte te zijn om hulpdienstvoertuigen doorgang te kunnen geven. Daarom moeten deze wegen voldoen aan de algemene eisen voor wegen (zie voorwaarden onder de eerste eis).

In aanvulling hierop is een minimale berijdbare breedte van 4,50 meter nodig. Dit zodat een hulpdienstvoertuig een andere auto (al dan niet geparkeerd) kan passeren. Dit is gebaseerd op de aanname dat er geen grote voertuigen (zoals vrachtwagens) in een verblijfsgebied worden geparkeerd. Wanner er wel grote voertuigen in verblijfsgebieden worden geparkeerd geldt een minimale breedte van 5,50 meter.

afbeelding binnen de regeling

Minimale berijdbare breedte van een tweerichtings-erftoegangsweg

Verkeersdeelnemers dienen uit te kunnen wijken om het hulpdienstvoertuig passeerruimte te geven. Erftoegangswegen die zijn aangewezen als hoofdrijroute of calamiteitenroute worden beschouwd als verkeersaders zoals beschreven in de voorgaande paragraaf. Waar de snelheid via de normale erftoegangswegen niet afdoende is, moet er worden gekeken naar alternatieve mogelijkheden, bijvoorbeeld via een stuk fietspad of een extra toegang specifiek voor hulpdiensten.

Wegen die officieel als alternatief voor een erftoegangsweg worden gebruikt, moeten voldoen aan de eerder genoemde belastbaarheidseisen.

Vierde eis: “Een willekeurig adres moet in principe via een tweede onafhankelijke route bereikbaar zijn.”

Naast de voorkeursroute moet een willekeurig adres in principe via een tweede onafhankelijke route bereikbaar zijn. Dit is noodzakelijk, omdat niet gegarandeerd kan worden dat de voor de hand liggende route altijd bruikbaar is. Wegwerkzaamheden, opstoppingen, fout geparkeerde voertuigen, rookpluimen en dergelijke staan een goede bereikbaarheid in de weg. Als een tweede onafhankelijke route niet mogelijk is, kan dit ook worden opgelost met alternatieve mogelijkheden. De tweede onafhankelijke route mag eventueel afgesloten worden met een verwijderbare afsluiting (bijvoorbeeld om sluipverkeer tegen te gaan). Voor verwijderbare afsluitingen gelden de eerdergenoemde28 eisen.

Doodlopende wegen in verblijfsgebieden

Een doodlopende weg is een weg die maar op één manier in en uit te rijden is. Dit betekent dat per definitie niet voldaan wordt aan de eis van een tweede onafhankelijke route. In bepaalde gevallen kan van deze eis worden afgeweken. Dan gelden aanvullende voorwaarden. Hieronder staat een aantal situaties. Per situatie is beschreven waneer afwijking van de eis acceptabel is.

afbeelding binnen de regeling

Situatie 1:

Deze situatie betreft feitelijk geen doodlopende weg. De bereikbaarheid is voldoende, mits de beschikbare vrije wegbreedte voldoet. Voor een eenrichtingsweg moet de breedte minimaal 3,50 meter bedragen (conform eerste eis) en voor een tweerichtingsweg minimaal 4,50 meter (derde eis).

Situatie 2:

Doodlopende weg met keerlus.

Een doodlopende weg met een lengte van maximaal 200 meter is toegestaan mits de wegbreedte minimaal 4.50 meter bedraagt én er op het einde een keermogelijkheid is. Verder moet halverwege een bluswatervoorziening aanwezig zijn. Als de keermogelijkheid wordt uitgevoerd als een keerlus dan geldt tenminste een buitenbochtstraal met tenminste een straal van R10 en een binnenbochtstraal met tenminste een straal van R5,5. Door de keermogelijkheid wordt in feite een normale ontsluitingsroute gecreëerd.

  • Restrisico: bij een dergelijke doodlopende weg ontbreekt een tweede aanrijroute, waardoor in geval van een stremming van de doodlopende weg een brand vanaf de hoofdweg bestreden moet worden.

Situatie 3:

Doodlopende weg zonder keerlus.

Bestaat er geen keermogelijkheid, dan is er 5,50 meter wegbreedte nodig zodat een TS langs een andere TS of een vrachtwagen kan rijden. Ook hier geldt een maximale lengte van 200 meter, ervan uitgaande dat er halverwege een bluswatervoorziening aanwezig is.

  • Restrisico: bij een dergelijke doodlopende weg ontbreekt een tweede aanrijroute, waardoor in geval van een stremming van de doodlopende weg een brand vanaf de hoofdweg bestreden moet worden.

Situatie 4:

Smalle doodlopende weg zonder keerlus, breedte < 4,5 meter.

Hier moet ervan worden uitgegaan dat een TS er niet in zal rijden. De TS past er wel in, kan echter geen ander voertuig passeren en/of ontwijken. In dat geval wordt een blusvoertuig op de kop van de doodlopende weg opgesteld. De maximale lengte van een dergelijke smalle doodlopende weg mag dan maximaal 100 meter zijn, indien er een bluswatervoorziening aanwezig is nabij de toegang van de weg. Aanvullende voorwaarde is dat er geen objecten met bijzondere functies aan een dergelijke weg liggen.

  • Restrisico: bij een dergelijke doodlopende weg kunnen we niet binnen 40 meter van een object komen. Hier is het noodzakelijk om de aanvalsslangen te verlengen. Hierdoor ontstaat een langere opbouwtijd en dus een vertraagde inzet.

Situatie 5:

Doodlopende weg met vertakkingen; vertakking niet berijdbaar voor een TS.

Deze situatie is qua bereikbaarheid in principe onvoldoende en moet zoveel mogelijk worden voorkomen. Indien dit niet mogelijk is, moet er voldoende rijbaanbreedte beschikbaar zijn, te weten 5,50 meter. Bij voorkeur worden vertakkingen zo aangelegd dat deze kunnen worden gebruikt als insteekplek om te keren. De maximale lengte van de vertakking van een doodlopende mag 100 meter bedragen vanaf het punt tot waar een TS kan komen (geschikt opstelplaats) én waar een bluswatervoorziening aanwezig is.

Wegopbrekingen (als gevolg van werkzaamheden)

Bij een wegopbreking is er (tijdelijk) sprake van een doodlopende weg. Hiervoor geldt eveneens een maximale afstand van 100 meter van de opstelplaats tot de toegang van een gebouw (incidentlocatie). Als beide zijden van de opbreking bereikbaar zijn, kan een werkvak waar bouwwerken aan liggen maximaal 200 meter bedragen.

3.5 Bereikbaarheid op de incidentlocatie

Vijfde Eis: “Een opstelplaats bij een incidentlocatie is zo ingericht dat hij te gebruiken is door hulpdienstvoertuigen.”

Deze eis heeft te maken met inzetdiepte ter plaatse van de incidentlocatie aan de ene kant en de beschikbare bluswatervoorziening aan de andere kant. Op grond van beide aspecten gelden eisen voor de afstanden tot een opstelplaats alsmede voor de afmetingen van een opstelplaats.

afbeelding binnen de regeling

Schematische weergave relatie bluswaterwinpunt en incidentlocatie op opstelplaats

Opstelplaats in relatie tot inzetdiepte

Elke locatie moet een opstelplaats hebben: een veilige, doelmatige en goed bereikbare plaats voor hulpdienstvoertuigen van waaruit de inzet kan plaatsvinden. Deze opstelplaats kan samenvallen met de openbare weg. Specifieke locaties als natuurgebieden en infrastructuur vragen maatwerk. Conform de Basisprincipes van brandbestrijding vindt de eerste inzet steeds vaker plaats met lage druk (het zogenaamde VLAS). Hierdoor is meer koelend vermogen beschikbaar in de beginfase van een brand. De VRG heeft dit systeem standaard op alle nieuwe tankautospuiten.

  • Bij een grondgebonden woning is de maximale afstand van de opstelplaats voor een TS of HV tot de toegang van een bouwwerk maximaal 40 meter. Dit is gebaseerd op de aanname dat de eerste inzet zal plaatsvinden met een straal van 60 meter slanglengte, bestaande uit een watertoevoerslang van 30 meter en een aanvalsslang van 30 meter. Dan rest 20 meter inzetdiepte. Voor een grondgebonden woning is de verwachting dat 20 meter straal binnen voldoende zal zijn.

  • Voor alle andere bouwwerktypen is de maximale afstand tussen de opstelplaats voor een TS of HV en een toegang van een bouwwerk maximaal 30 meter. Dit is gebaseerd op de lengte van de watertoevoerslang.

  • De afstand tussen een opstelplaats van een tankautospuit tot het voedingspunt van een droge blusleiding bedraagt maximaal 15 meter.

afbeelding binnen de regeling

Afstanden opstelplaats tot incidentlocaties

Belangrijk voor een opstelplaats is een goede strategische ligging.

  • Een opstelplaats bevindt zich buiten de potentiële gevarenzone van het incident.

  • Een opstelplaats voor een blusvoertuig mag niet zodanig ten opzichte van een bouwwerk of opslag zijn gesitueerd dat binnen 30 minuten na het ontstaan van een brand of ongeval het opgestelde voertuig gevaar of schade kan oplopen door de gevolgen van de brand of het fysieke ongeval.

Opstelplaats in relatie tot bluswatervoorziening

Elke incidentlocatie moet ook een bluswatervoorziening hebben. Ook hiervoor gelden afstandseisen in relatie tot de opstelplaats hulpdienstvoertuig. Als vuistregel voor het afleggen van de slangen van de TS naar de bluswatervoorziening geldt een opbouwtijd van 3 minuten voor 40 meter en een opbouwtijd 6 minuten voor 100 meter. Op basis van de testen mag de afstand tussen opstelplaats en een bluswatervoorziening maximaal 40 meter bedragen voor hoogbouw29 en gebouwen met een bijzondere functie. Voor alle andere gebouwen en locaties geldt een maximale afstand van 100 meter tussen opstelplaats en een bluswatervoorziening.

afbeelding binnen de regeling

Uit door de VRG uitgevoerde testen blijkt dat adequaat optreden mogelijk is bij een afstand van 100 meter tussen de TS en een primaire bluswatervoorziening. Dit gaat wel ten koste van de tijd.

Secundaire en tertiaire bluswatervoorzieningen als open water of een bluswaterriool vragen maatwerk. Wij hanteren een maximale afstand van 200 meter voor secundaire voorzieningen en 3.000 meter voor tertiaire voorzieningen.

3.5.1 Inrichtingseisen opstelplaats tankautospuit (TS)

De inrichtingseisen voor een opstelplaats worden bepaald door de afmetingen en eigenschappen van de voertuigen van de VRG. Voor een TS gelden de volgende (minimale) afmetingen voor een opstelplaats:

  • breedte van 4,50 meter

  • lengte van 10 meter

  • vrije doorgangshoogte van 4,20 meter

  • bestand tegen een aslast van 11,50 ton

  • bestand tegen het maatgevende totaal gewicht van 19 ton

afbeelding binnen de regeling

Eisen opstelplaats tankautospuit

3.5.2 Inrichtingseisen opstelplaats redvoertuig

Afhankelijk van de aard van het incident/de incidentlocatie kan de inzet van een redvoertuig (HV, hoogwerker) nodig zijn. Dit is bijvoorbeeld het geval bij bouwwerken met een hoge vloerhoogte en/of waar een tweede vluchtweg ontbreekt. Andere redenen om een opstelplaats voor een redvoertuig te creëren zijn bijvoorbeeld het afhijsen van patiënten of het van hoogte blussen. Voor een redvoertuig gelden de volgende afmetingen voor een opstelplaats:

  • breedte van minimaal 5,8 meter

  • lengte van 11 meter

  • vrije doorgangshoogte van 4,20 meter

  • bestand tegen een aslast van 13 ton

  • bestand tegen een totaal gewicht van 26 ton

  • bestand tegen een stempeldruk van 50 ton/m2 (= 500 kN/m2 )

  • een maximale hellingshoek van 7%

  • voldoende manoeuvreerruimte voor de arm = 10 meter vrije ruimte tot obstakels.

afbeelding binnen de regeling

Eisen opstelplaats redvoertuig

3.5.3 Inrichtingseisen opstelplaats grootwatertransport voertuig (GWV)

Afhankelijk van de aard van het incident kan de inzet van een GWV nodig zijn. Voor een GWV gelden de volgende afmetingen voor een opstelplaats:

  • breedte van minimaal 4,5 meter

  • lengte van 12 meter

  • vrije doorgangshoogte van 4,20 meter

  • bestand tegen een aslast van 11,5 ton

  • bestand tegen een totaal gewicht van 30,2 ton

3.6 Bereikbaarheid op eigen perceel

Zesde eis: “Voor incidentenlocaties die niet middels de openbare weg bereikbaar zijn, gelden de eerder genoemde eisen onverminderd.”

De voorgaande eisen regelen de minimale eisen waaraan de openbare weg moet voldoen om voor hulpdienstvoertuigen bruikbaar te zijn. In sommige gevallen staat een object te ver van de openbare weg om aan de eerder genoemde afstandseisen te voldoen. Te denken valt aan een loods, een agrarisch gebouw, een landgoed of een kantoor op een groot eigen perceel. In een dergelijke situatie moet een verbindingsweg aanwezig zijn, die de openbare weg, de ontsluitingsroute, verbindt met een door de brandweer te gebruiken toegang30 van het betreffende bouwwerk. Deze verbindingsweg dient geschikt te zijn voor voertuigen van de brandweer. Een verbindingsweg is geschikt voor een tankautospuit indien deze voldoet aan onderstaande eisen:

  • breedte van ten minste 3,5 meter;

  • verharding over een breedte van ten minste 3,25 meter,

  • verharding die geschikt is voor motorvoertuigen met een massa van ten minste 19 ton;

  • vrijgehouden hoogte boven de kruin van de weg van ten minste 4,2 meter;

  • doeltreffende afwatering31.

  • Een verbindingsweg dient over de voorgeschreven hoogte en breedte te worden vrijgehouden voor voertuigen van de brandweer en andere hulpverleningsdiensten.

  • Hekwerken die een verbindingsweg afsluiten, moeten door hulpdiensten snel en gemakkelijk kunnen worden geopend of worden ontsloten met een systeem dat in overleg met de VRG is bepaald.

3.7 Specifieke situaties

Naast de ‘gewone’ bebouwde omgeving kan de incidentlocatie zich ook op een specifieke locatie bevinden zoals bijvoorbeeld in een natuur- of recreatiegebied, in landelijk/ruraal gebied of op een evenemententerrein. Ook kan het incident zich voordoen in complexe objecten. Bij deze specifieke situaties kan niet altijd aan de genoemde eisen worden voldaan. Zodoende geldt voor deze categorieën maatwerk. Voor een aantal categorieën worden hier aanwijzingen gegeven voor een goede bereikbaarheid.

3.7.1 Natuurgebieden

Ook bij een incident in een natuurgebied geldt dat de incidentlocatie zo snel mogelijk bereikt moet kunnen worden. Bij voorkeur binnen de tijden die genoemd zijn in de RIN32 (Risico Index Natuurbranden). Hiervoor dienen natuurgebieden vrij toegankelijk te zijn voor de hulpdiensten. Daarnaast dienen de hoofdroutes binnen natuurgebieden geschikt te zijn voor de inzet van brandweervoertuigen (belastbaarheid, breedte). Verder moeten aanwezige waterwinpunten goed bereikbaar zijn voor hulpdienstvoertuigen. Er moet voldoende ruimte (= opstelplaatsen) zijn voor waterinname door meerdere tankautospuiten.

3.7.2 Landelijk/ruraal gebied

Voor landelijk/ruraal gebied gelden in principe onverkort de eerdergenoemde eisen, waarbij wegen in landelijk gebied in veel gevallen worden beschouwd als erftoegangswegen. In het CROW ‘Handboek Wegontwerp 2013’ worden voor erftoegangswegen buiten de bebouwde kom de ideale afmetingen gegeven. De ideale afmetingen kunnen en hoeven niet altijd toegepast te worden. Het ideale profiel kan via een systematiek worden ‘afgepeld’ naar een minimum profiel. De VRG adviseert om voor wegen in landelijk gebied te werken volgens de systematiek uit het CROW Handboek Wegontwerp 2013.

3.7.3 Spoorwegen in stedelijk gebied

Geluidschermen en andere objecten rondom spoortracés in stedelijk gebied kunnen een knelpunt vormen voor goede bereikbaarheid, aanvoer van bluswater en voldoende inzetdiepte. De bereikbaarheid kan worden verbeterd door het realiseren van:

  • (half)verharde wegen of fietspaden

  • speciaal aangelegde bereikbaarheidswegen (voor emplacementen)

  • toegangs-/vluchtdeuren en calamiteiten doorsteken in geluidsschermen

  • droge blusleidingen en slangdoorvoerpunten in geluidsschermen

3.7.4 Evenementen

Voor evenemententerreinen gelden de in dit beleid genoemde eisen onverminderd. Aanvullend geldt het volgende:

  • Tussen de openbare weg en ten minste een toegang van een bouwsel33 ligt een verbindingsweg die geschikt is voor voertuigen van de brandweer en andere hulpverleningsdiensten. Deze toegangswegen moeten voldoen aan de eerste eis uit dit beleidsdocument.

  • Een toegangsweg moet worden vrijgehouden. Indien een toegangsweg wordt vrijgehouden door hekwerken, is het belangrijk dat deze door hulpverleningsdiensten snel en gemakkelijk kunnen worden geopend of worden ontsloten met een systeem dat in overleg met de brandweer is bepaald.

  • Bij een bouwsel met een verblijfsruimte zijn zodanige opstelplaatsen voor brandweervoertuigen aanwezig dat een doeltreffende verbinding tussen die voertuigen en een bluswatervoorziening kan worden gelegd.

  • Indien een opstelplaats bij een evenement door hekwerk wordt vrijgehouden dan moet deze door hulpdiensten snel en gemakkelijk kunnen worden geopend.

  • De afstand tussen een opstelplaats en een bouwsel met een verblijfsruimte op een evenemententerrein mag maximaal 10 meter bedragen.

  • Indien een evenement invloed heeft op gebiedsontsluitingswegen en/of erftoegangswegen, moet hierover afstemming plaatsvinden met de VRG.

Bij grote evenementen moet tevens rekening worden gehouden worden met de hoofdverkeersassen. Bij dit soort evenementen zal de VRG multidisciplinaire draaiboeken opstellen met de betrokken actoren.

3.7.5 Waterwegen en recreatieplassen

De bereikbaarheid van vaarwegen en recreatieplassen dient minimaal hetzelfde niveau te hebben als de bereikbaarheid van percelen. In het bijzonder geldt dit voor locaties waar een hulpverleningsdienst een vaartuig te water moet kunnen laten middels een zogenoemde trailerhelling.

Jachthavens vallen onder hetzelfde besluit als kampeerterreinen (Bgbop). Aanvullend gelden hier specifieke bereikbaarheidseisen:

  • Het aanleggen van vaartuigen in komhavens is toegestaan tot maximaal 20 meter vanaf de walkant.

  • Er dient een vaargeul te worden vrijgehouden die minimaal twee meter breder is dan de lengte van de afgemeerde plezierjachten, zodat pleziervaartuigen eenvoudig de haven kunnen verlaten en er genoeg ruimte is voor een vaartuig voor de hulpverleners.

  • Bij een aanlegsteiger van 80 meter kan er met bestaand materieel normaal worden ingezet. Bij een langere inzetdiepte moet overleg plaatsvinden met de VRG over aanvullende voorzieningen.

3.7.6 Kampeerterreinen

De bereikbaarheid op kampeerterreinen moet minimaal hetzelfde niveau hebben als de bereikbaarheid op perceelniveau. In paragraaf 4.8 ‘Bereikbaarheid voor hulpverleningsdiensten’ van de Bgbop staat beschreven welke eisen er gelden voor kampeerterreinen.

Wegen van het kampeerterrein naar de openbare weg vallen hier niet onder. Hiervoor geldt het volgende:

  • Als de afstand gemeten vanaf de toegang van het kampeerterrein via de openbare weg tot enig punt op het kampeerterrein groter is dan 40 meter, dient op het kampeerterrein een verbindingsweg beschikbaar te zijn via welke het punt tot op 40 meter benaderd kan worden. Deze verbindingsweg doet recht aan de specifieke afmetingen van hulpdienstvoertuigen zoals in dit beleidsdocument benoemd.

3.7.7 Autovrije (winkel)gebieden

In bepaalde gebieden is regelmatig of permanent geen autoverkeer gewenst, zoals winkelgebieden. Voor deze gebieden dienen routes voor de hulpdiensten te worden vastgesteld. Er moet dan worden vastgelegd waar de route precies ligt. Voor deze routes geldt de maatvoering zoals eerder in dit beleidsdocument is gesteld. De routes moeten vrijgehouden worden van obstakels. Indien de autovrije gebieden fysiek zijn afgesloten voor het autoverkeer moeten de afsluitingen gemakkelijk te openen zijn voor hulpdiensten.

3.7.8 OV-routes

De hulpverleningsdiensten mogen gebruik maken van busbanen voor zover de uitoefening van hun taak dit vereist. Dit is toegestaan als er sprake is van het ‘uitvoeren van een dringende taak’. Het gebruik van busbanen door hulpverleningsdiensten is geregeld in het Reglement van Verkeersregels en Verkeerstekens (RVV).

Het halteren van bussen op de rijbaan van gebiedsontsluitingswegen (openbare weg) heeft een negatief effect op de onbelemmerde doorgang voor hulpdiensten, tenzij het voor hulpdienstvoertuigen mogelijk blijft om de bus te passeren. Ook waar bussen op de rijbaan van erftoegangswegen halteren, dient het voor hulpverleningsvoertuigen mogelijk te blijven om elk willekeurig perceel binnen 2 minuten te bereiken. Hiermee dient rekening te worden gehouden bij het plannen en realiseren van OV-routes en opstelplaatsen voor bussen.

3.8 Specifieke kenmerken voertuigen VRG

Tankautospuit (TS)

Lengte

770 cm

Breedte

255 cm

Hoogte

343 cm

Gewicht

Totaal

19.000 kg

 

Aslast

As 1

7.500 kg

 
 

As 2

10.500 kg

Draaicirkel

Buitenzijde

16 m

 

Binnenzijde

6,8 m

afbeelding binnen de regeling

Redvoertuig / Hoogwerker

Lengte

992 cm

Breedte

304 cm

Hoogte

355 cm

Gewicht

Totaal

26.178 kg

 

Aslast

As 1

9.000 kg

 
 

As 2

13.000 kg

 
 

As 3

7.500 kg

Draaicirkel

Buitenzijde

16,2 m

 

Binnenzijde

7,5 m

Stempelbreedte

580 cm

Max. stempeldruk

190 kN

afbeelding binnen de regeling

Grootschalige watervoorziening (GWV)

Lengte

10500 cm

Breedte

260 cm

Hoogte

360 cm

Gewicht

Haakarmvoertuig

23.600 kg

 

Aslast

As 1

7.000 kg

 
 

As 2

10.500 kg

 
 

As 3

6.100 kg

 

Aanhanger

6.600 kg

 

Totaal combinatie

30.200 kg

Draaicirkel

Buitenzijde

17,2 m

 

Binnenzijde

7,5 m

Stempelbreedte

580 cm

Max. stempeldruk

190 kN

afbeelding binnen de regeling

4 Praktische uitwerking

4.1 Aanleg en onderhoud van bluswatervoorzieningen

Wanneer opdracht wordt gegeven om een bluswatervoorziening aan te leggen, moet voldaan worden aan de aanlegvereisten. In de volgende hoofdstukken is een beknopt overzicht van de basiseisen per soort bluswatervoorzieningen opgenomen. De eisen kunnen in detail verschillen per voorziening.

Voor alle bluswatervoorzieningen/-installaties gelden de volgende algemene eisen op grond van de zorgplicht34:

Een bij of krachtens de wet aanwezige installatie of voorziening:

  • functioneert overeenkomstig de op die installatie van toepassing zijnde voorschriften;

  • wordt adequaat beheerd, onderhouden en gecontroleerd;

  • wordt zodanig gebruikt dat geen gevaar voor de gezondheid of de veiligheid ontstaat dan wel voortduurt.

De regels t.a.v. aanleg en onderhoud van bluswatervoorzieningen uit het voormalige Bouwbesluit zijn opgenomen in de zogenaamde ‘bruidsschat’. Gemeenten krijgen hierdoor de mogelijkheid om zelf een afweging te maken hoe ze bluswatervoorzieningen in de toekomst willen regelen.

Bluswatervoorzieningen (artikel 22.13 bruidsschat):

  • 1.

    Met het oog op het waarborgen van de veiligheid heeft een bouwwerk een toereikende bluswatervoorziening, tenzij de aard, de ligging of het gebruik van het bouwwerk dat niet vereist.

  • 2.

    De afstand tussen de bluswatervoorziening en een brandweeringang als bedoeld in artikel 3.129 of 4.226 van het Besluit bouwwerken leefomgeving of, als deze niet aanwezig is, een toegang van het bouwwerk is ten hoogste 40 m.

  • 3.

    De bluswatervoorziening is onbeperkt toegankelijk voor bluswerkzaamheden.

Zoals eerder gezegd kunnen gemeenten deze regels ongewijzigd overnemen, aanpassen, of laten vervallen. De VRG adviseert op basis van risicoanalyse en eigen onderzoek het volgende:

  • Regel 1 en regel 3 in ieder geval over te nemen.

  • De afstand van 40 meter (regel 2) wordt door ons niet als een harde standaard gehanteerd. Dat was al onder het Bouwbesluit het geval. In het verleden was de standaardadvisering dat een brandkraan op een afstand van maximaal 40 meter van de toegang van een bouwwerk ligt. Een van de resultaten van het onderzoek ‘Project Bluswatervoorzieningen’ (VRG 2017/2018) is dat de afstand van een brandkraan tot een object groter mag zijn dan 40 meter. (Theoretisch betekent dit bij een bebouwing in één lijn dat de onderlinge afstand van de brandkranen kan worden vergroot naar maximaal 200 meter35). Sinds een aantal jaren wordt op deze wijze geadviseerd. Hierbij dient rekening te worden gehouden met maatwerk voor specifieke zaken. Uiteindelijk is de afstand afhankelijk van de functie van een bouwwerk en dient te worden afgestemd met de VRG.

  • Met betrekking tot de locatie adviseren wij om brandkranen te plaatsen op strategische plekken, zoals kruispunten, brandgangen en nabij bijzondere objecten.

4.2 Brandkranen

Hieronder volgt een overzicht van de belangrijkste eisen voor brandkranen. Deze zijn gebaseerd op onze werkwijze, landelijke regelgeving, afspraken met Waterbedrijf Groningen en eigen onderzoek van de VRG.

4.2.1 Locatie en capaciteit brandkraan

De volgende eisen worden gesteld aan de locatie van een brandkraan:

  • een brandkraan is aangesloten op het leidingnetwerk van waterbedrijf Groningen36;

  • de minimale capaciteit van een brandkraan is 30 m3/uur (500 l/min);

  • op strategische plaatsen is de minimale capaciteit van een brandkraan 60 m3/uur (1000 l/min), te bepalen in overleg met de VRG, sector Risicobeheersing;

  • een brandkraan op een plaats waar een hogere bluswaterbehoefte bestaat (maatwerk, vastgelegd in afspraken met VRG) levert de gewenste capaciteit;

  • rondom een brandkraan moet een obstakelvrije ruimte met een diameter van 1,8 meter zijn;

  • een brandkraan moet minimaal 0,4 meter van de trottoirband liggen bij langsparkeren;

  • een brandkraan moet minimaal 0,75 meter van de trottoirband liggen bij gestoken parkeren;

  • brandkranen moeten tot op maximaal 15 meter goed door een blusvoertuig benaderd kunnen worden

  • brandkranen dienen zoveel mogelijk gesitueerd te worden bij kruispunten, brandgangen en andere strategische plaatsen;

  • een brandkraan is niet gelegen in een parkeerplaats of op een andere plaats die mogelijkerwijs geblokkeerd is;

  • een brandkraan is bij voorkeur niet gelegen op privéterrein;

  • de maximale onderlinge afstand (feitelijk) van brandkranen bedraagt niet meer dan 200 meter;

  • bij een brandkraan wordt een aanwijsbordje geplaatst.

4.2.2 Vindbaarheid en aanwijsplaat bluswatervoorzieningen

De eis voor een fysieke aanduiding geldt voor brandkranen die aan het zicht onttrokken zijn. Bijvoorbeeld bij ligging in een parkeervak, groenstrook, berm, perk en dergelijke.

De fysieke aanduiding geschiedt via gestandaardiseerde locatiebordjes, de zogenoemde aanwijsplaten (zie afbeelding hiernaast). Deze dienen te voldoen aan de eisen zoals vastgelegd in de NEN 118437. De afmetingen voor deze aanwijsplaten zijn 120 x 160 mm. De locatiebordjes dienen goed zichtbaar (maximaal op ooghoogte) en in de nabijheid van de brandkraan te worden geplaatst met de juiste afstanden op het bordje: van brandkraan tot het locatiebordje. Plaatsing kan op een gevel / muur / vaste paal in de directe nabijheid van de betreffende brandkraan.

afbeelding binnen de regeling

Daarnaast moeten alle gegevens van brandkranen digitaal worden bijgehouden, waaronder de exacte locaties van alle brandkranen. Dit is een taak van het waterbedrijf. Het waterbedrijf levert de gegevens aan het landelijke GEO4OOV-voorziening38. De VRG gebruikt de gegevens van GEO4OOV.

4.2.3 Onderhoud brandkranen

In de ‘Overeenkomst Levering Bluswater’ is vastgesteld dat Waterbedrijf Groningen verantwoordelijk is voor de plaatsing, de controle en het onderhoud van brandkranen. Conform artikel 4 van de Overeenkomst voert Waterbedrijf Groningen tenminste éénmaal per vier jaar controle en onderhoud van de brandkranen uit. De resultaten van controle worden gerapporteerd aan de VRG.

De volgende aspecten worden bij het onderhoud gecontroleerd:

  • aanwezigheid en correctheid aanwijsbordje op paal of gevel;

  • ligging straatpot ten opzichte van omliggende bestrating;

  • straatpot inwendig schoon (eventueel zand en vuil verwijderen);

  • stofdeksel/blinddeksel met staaldraad/ketting aanwezig;

  • standpijp goed plaatsbaar;

  • werking en eventuele lekkage afsluitorgaan;

  • afspuien brandkraan (steekproefsgewijs);

  • globale controle op de capaciteit (steekproefsgewijs);

  • werking en eventuele lekkage leegloopinrichting.

Aandachtspunt: Het is wenselijk om de actuele capaciteit van een brandkraan zo veel mogelijk te controleren. Voor de VRG is het belangrijk om de werkelijke levering van iedere brandkraan te kennen. Dat is met name interessant voor het stedelijke gebied (met dichtslibbende leidingen) in verband met grotere waterbehoefte bij brand.

Ook de gemeenten hebben een verplichting m.b.t. controle en onderhoud van brandkranen. Dit is geregeld in artikel 5 van de Overeenkomst en betreft de volgende activiteiten:

  • het op maaiveld en straatniveau houden van de straatpot;

  • het herstel van bestrating indien deze in de directe omgeving van de straatpot is verzakt;

  • het bereikbaar houden van de brandkraan;

  • het zichtbaar houden van de brandkraan.

De VRG adviseert dat de gemeenten de controle ook éénmaal per vier jaar uitvoeren en dan in een andere cyclus dan het Waterbedrijf. Op deze manier vindt elke 2 jaar een controle plaats.

Aandachtspunt: Om brandkranen in het groen (groenstrook, berm, perk en dergelijke) zichtbaar te houden moet begroeiing jaarlijks worden weggehaald.

De VRG heeft een signalerende functie bij het constateren van gebreken op werking en/of bereikbaarheid van brandkranen. Na het melden van gebreken of storingen aan een brandkraan door de VRG zijn Waterbedrijf Groningen en de gemeenten verplicht om het gemelde gebrek binnen een week na melding te verhelpen en om dit vervolgens terug te koppelen. De VRG heeft geen rol m.b.t. het onderhoud of beheer.

4.3 Geboorde putten

Hieronder volgt een overzicht van de belangrijkste eisen voor geboorde brandputten. Voor een volledig overzicht verwijzen wij naar de Richtlijn ‘Ontwerp, realisatie en oplevering, beheer en onderhoud van geboorde brandputten’ van de Stichting Infrastructuur Kwaliteitsborging Bodembeheer (SIKB). Hierin staan alle eisen die gelden voor geboorde putten.

4.3.1 Eisen gesteld aan een geboorde put zonder voordruk

  • vaste aansluiting voor de zuigslang (Storz, nok 133) bij een bovengronds afgewerkte put;

  • voldoende ruimte om de zuigbuis in de put te kunnen hangen bij een ondergronds afgewerkte put;

  • zuigbuizen moeten ‘vloeiend’ aangesloten kunnen worden

    • o

      bij een open geboorde put door de zuigbuis in de put te kunnen hangen

    • o

      bij een gesloten geboorde put door met inhanger de zuigbuis aan te kunnen koppelen

    • o

      bij een bovengronds afgewerkte geboorde put door de zuigbuis aan te kunnen koppelen

  • waterlevering onbeperkt;

  • opbrengst minimaal: 1000 l/min;

  • niet gelegen op een plaats die mogelijkerwijs geblokkeerd is;

  • opstelplaats tankautospuit op maximaal 4 meter;

  • ondergrond geschikt voor een voertuig van 19 ton;

  • opstelplaats voldoet verder aan de eisen in subparagraaf 3.5.1 ‘Opstelplaats tankautospuit’;

  • aanwijsbordje (indien van toepassing);

  • aanrijdbeveiliging.

afbeelding binnen de regeling

4.3.2 Eisen gesteld aan een geboorde put met voordruk

In aanvulling op de hiervoor genoemde eisen gelden onderstaande eisen bij een geboorde put met voordruk (pomp):

  • bevat een pomp en is voorzien van een eigen stroomvoeding die zonder tussenkomst van derden beschikbaar is;

  • de pomp levert een druk van minimaal 1 bar;

  • de bediening van de pomp is voorzien van duidelijke gebruiksinstructie.

4.3.3 Controle en onderhoud

De eigenaar van een geboorde put heeft een zorgplicht voor de bluswatervoorziening. Dat betekent dat de eigenaar ervoor verantwoordelijk is dat periodieke controles worden uitgevoerd. Controle en onderhoud moeten worden uitgevoerd conform de Richtlijn SIKB 2200: Ontwerp, realisatie en oplevering, beheer en onderhoud van geboorde brandputten.

Aandachtspunten voor controle en onderhoud van een geboorde put:

  • frequentie: minimaal eenmaal per twee jaar

  • de frequentie moet verder passen bij de grondsoort waarin de put geboord is (bijv. zand- of kleigrond). De boorfirma of het onderhoudsbedrijf kan hierover advies geven.

  • de locatie van de geboorde put;

  • de zichtbaarheid van de geboorde put;

  • de bereikbaarheid van de geboorde put;

  • de aanwezigheid en correctheid van aanwijspaal of bord (indien van toepassing);

  • de opstelplaats voor het voertuig moet goed bereikbaar zijn;

  • wanneer de put beproefd wordt op waterlevering, wordt van de meting een testrapport aan de eigenaar beschikbaar gesteld;

  • het in werking zetten van de pomp van de geboorde put (wanneer sprake is van een geboorde put met elektrische bronpomp).

4.4 Open water

De eisen gesteld aan een opstelplaats bij open water komen voort uit de specificaties van een tankautospuit (TS) en van de Grootschalige Watervoorziening (GWV).

4.4.1 Eisen vulpunt/opstelplaats open water tankautospuit

Een vulpunt aan open water moet voldoen aan onderstaande eisen.

  • verharding is geschikt voor een totaalgewicht van 19 ton;

  • minimale afmetingen opstelplaats 10 x 4,5 meter en een vrije hoogte van 4,20 meter;

  • horizontale afstand tot open water minimaal 3 tot maximaal 5 meter;

  • vrije werkruimte van 2 tot 4 meter indien water wordt ingenomen via de zijkant;

  • aanzuighoogte maximaal 5 meter;

  • afstand tankautospuit en wateroppervlakte is maximaal 8 meter;

  • waterspiegel is vrij te bereiken (minimaal 2 meter brede vrije ruimte);

  • minimale waterdiepte is 1 meter (ongeacht zomer- of winterpeil);

  • minimale opbrengst: 120 m3/uur (2000 l/min).

  • bij specifieke vulplaats/winplaats aanwijsbord plaatsen met de tekst “opstelplaats brandweer” (zie voorbeeld hiernaast);

  • plaatsing stootrand (verhoging) van twee meter, 15 cm tot 20 cm hoog, aan het einde van een opstelplaats die haaks staat ten opzichte van de waterkant;

  • om aangroei van waterplanten te voorkomen, kan gebruik gemaakt worden van L- of U vormige betonelementen die in het water worden geplaatst en zo zorgen voor een vaste bodem en zijwand.

afbeelding binnen de regeling

afbeelding binnen de regeling

Voorbeelden opstelplaats TS open water

4.4.2 Eisen voor open water waar het water met de GWV onttrokken wordt

  • ondergrond opstelplaats is geschikt voor een totaalgewicht van 30,5 ton;

  • minimale afmetingen opstelplaats 17 x 4,5 meter en een vrije hoogte van 4,20 meter;

  • horizontale afstand tot open water maximaal 50 meter;

  • minimale opbrengst: 8000 l/min;

  • onbeperkte waterlevering;

  • waterspiegel is vrij te bereiken (minimaal 2 meter brede vrije ruimte);

  • minimale waterdiepte is 1 meter (ongeacht zomer- of winterpeil);

  • bij specifieke vulplaats/winplaats aanwijsbord plaatsen met de tekst “opstelplaats brandweer”;

  • om aangroei van waterplanten te voorkomen, kan gebruik gemaakt worden van L- of U vormige betonelementen die in het water worden geplaatst en zo zorgen voor een vaste bodem en zijwand.

afbeelding binnen de regeling

Grootschalige Watervoorziening (GVV)

4.4.3 Aandachtspunten voor controle en onderhoud van opstelplaatsen bij open water

  • frequentie (minimaal één keer binnen twee jaar);

  • zichtbaarheid opstelplaats;

  • bereikbaarheid opstelplaats;

  • aanwezigheid en correctheid van aanwijspaal of bord;

  • waterdiepte;

  • aanwezigheid onderwaterplanten/vervuiling;

  • voldoende vrije ruimte zuigbuis.

4.5 Bluswaterriool

De VRG hanteert geen standaardeisen voor bluswaterriolen. Voor bluswaterriolen gelden maatwerkafspraken. Deze zijn afhankelijk van de situatie waarin de riolen worden toegepast. Wij zullen per situatie aangeven wat de benodigde ontwerpcapaciteit is en wat de tijdsduur van levering is. Dit is afhankelijk van de eigenschapen van het terrein, de risico’s van het object en de omgeving (afstand tot open water e.d.).

4.5.1 Eisen opstelplaats bij een bluswaterriool

  • het bluswaterriool moet tot op maximaal 4 meter te bereiken zijn met blusvoertuigen;

  • de ondergrond moet geschikt zijn voor een tweewielaangedreven voertuig;

  • de ondergrond moet geschikt zijn voor een voertuig van 19 ton;

  • het bluswaterriool moet middels een aanwijsbordje worden aangeduid.

afbeelding binnen de regeling

Doorsnede bluswaterriool

4.5.2 Aandachtspunten voor het onderhoud van opstelplaatsen bij een bluswaterriool

  • frequentie: (vastleggen met gemeente, passend binnen de uitgangspunten van de VRG);

  • zichtbaarheid bluswaterriool;

  • bereikbaarheid bluswaterriool;

  • aanwezigheid en correctheid van aanwijsbord;

  • controle op de aansluiting van het inlaatpunt;

  • schoonhouden van vuilrooster, zonk, buizenstelsel en straatkolk;

  • losneembaarheid van de straatkolk.

4.6 Bluswatervoorzieningen op privaat terrein

Voor alle soorten bluswatervoorzieningen die niet in de openbare ruimte liggen en die eigendom zijn en/of gebruikt worden door ‘derden’ gelden dezelfde eisen en aandachtspunten als hiervoor beschreven. Dit geldt zowel voor aanleg, onderhoud en controle als ook voor eisen m.b.t. bereikbaarheid en aansluitingen. De eigenaar of gebruiker (huurder, erfpachthouder, particuliere eigenaar, enz.) is daarmee zelf verantwoordelijk voor de correcte werking en het onderhoud van deze bluswatervoorzieningen – voor zover er geen andere afspraken zijn gemaakt. Alle vormen van onderhoud dienen gerapporteerd te worden aan de gemeente en de VRG.

5 Bijlagen

  • 1.

    Beslisschema afwijkende situaties

  • 2.

    Kaders en uitgangspunten, achterliggende modellen

  • 3.

    Vijf Basisprincipes Brandbestrijding

  • 4.

    Procedure Informatievoorziening bij onderhoud en calamiteiten brandkranen

  • 5.

    Wegen

  • 6.

    Verdeling materieel VRG

Ondertekening

5.1 Beslisschema afwijkende situaties

afbeelding binnen de regeling

Toelichting op beslisschema afwijkende situatie

  • 1.

    mate van afwijking

    Denk aan een iets langere of iets minder brede weg, een opstelplaats die net een aantal meter verder ligt enz. Zo een situatie kan in alle rust worden bekeken. Indien deskundigen (RB, BZ) tot de conclusie komen dat de afwijking zo gering is dat de veiligheid niet in geding is, kan dit worden geaccepteerd. Dit moet dan worden vastgelegd. Vanaf dat moment voldoet de situatie.

  • 2.

    traject maatwerk/gelijkwaardigheid

    Uiteraard kan van het beleid worden afgeweken. Op basis van gelijkwaardigheid (= beoogde doel wordt bereikt). Het moge duidelijk zijn dat ‘het is altijd al zo geweest’ geen argument is om niet aan het beleid te moeten voldoen. ‘Voldoet niet’ betekent in principe: onveilig. Er moet dus een andere alternatieve oplossing worden gevonden. Wat de oplossing precies is, hangt af van de situatie. De probleemhebber stelt maatregelen voor. Een aantal deskundigen binnen VRG beoordelen deze. Zij moeten het met elkaar eens zijn. Bij akkoord worden de maatregelen vastgelegd.

  • 3.

    documentatie/registratie

    Een maatwerkoplossing/gelijkwaardigheid moet worden vastgelegd. Zowel intern (brandweer/VRG), als extern (gemeente, wegbeheerder, waterbedrijf, …). Hierbij wordt dan goed gedocumenteerd wat precies de omstandigheden van deze situatie zijn (risico’s, omgevingskenmerken enz.).

    Dit biedt aan de ene kant zekerheid voor bewoner/eigenaar/gebruiker. Men hoeft niet bang te zijn dat de VRG later weer met nieuwe eisen komt. Aan de andere kant wordt door documentatie voorkomen dat maatwerkoplossingen voor specifieke situaties ten onrechte elders worden voorgesteld en/of toegepast. Wat in de ene situatie werkt kan onvoldoende zijn in een ander gebied.

afbeelding binnen de regeling

5.2 Kaders en uitgangspunten, achterliggende modellen

In dit hoofdstuk worden achtereenvolgens de sturingsdriehoek, het cascademodel, het kenmerkenschema en het kwadrantenmodel toegelicht.

2.1Sturingsdriehoek

De scope van dit beleid betreft bluswater dat benodigd wordt voor incidenten die voorspelbaar, realistisch en maatgevend zijn. Hierbij is uitgegaan van de brandweer sturingsdriehoek. Dit is een model waarmee onderscheid wordt gemaakt tussen drie incidentniveaus en de kenmerken daarvan.

  • 1.

    standaard inzet,

  • 2.

    standaardafwijking,

  • 3.

    afwijking (= escalatie).

afbeelding binnen de regeling

Afbeelding B1: sturingsdriehoek

Standaard inzet

Een standaard inzet betreft incidenten die relatief veel voorkomen en waar een standaard inzetmethodiek voor valt te hanteren. Het gaat om branden met een beperkte omvang, zoals een brandend object in een ruimte. Zolang een brand beperkt blijft tot een ruimte, kan deze bestreden worden als een standaardsituatie. Deze bestrijden wij met de tankinhoud van een tankautospuit. Circa 95% van de incidenten valt in deze categorie.

Standaard afwijking

Branden kunnen escaleren tot zogenaamde “compartimentsbranden”. Bijvoorbeeld een woning die geheel in brand staat. Standaard afwijkingen doen zich geregeld voor, echter minder vaak dan standaard incidenten. Het water van de tankautospuit is dan niet meer voldoende om dit soort incidenten te bestrijden. De standaard afwijking is daarmee maatgevend voor de behoefte aan extern bluswater. Daarom is het bij dit niveau van belang dat er voldoende extern bluswater beschikbaar is dichtbij een incidentlocatie.

Escalatie

Incidenten die groter zijn dan de standaard afwijking vallen in de categorie “afwijkend” (worst-case => escalatie). Dit zijn branden waarbij meerdere compartimenten (bijvoorbeeld meerdere huizen) betrokken zijn. Bij deze scenario’s wordt gesproken over “grootschalig brandweeroptreden”. Het betreft incidenten die wel voorzienbaar maar onvoorspelbaar zijn. Ook incidenten die de brandweer niet heeft voorzien, vallen onder escalatie. De standaardprocedures en hoeveelheden bluswater zijn dan niet meer toereikend. Hiervoor gebruiken wij aanvullend materiaal en materieel. Dit werkt alleen indien er voldoende extern bluswater beschikbaar is.

Tabel B1. Kenmerken behorende bij elk incidentniveau uit de sturingsdriehoek

Incidentniveaus

Kenmerken

Standaard inzet

Routinematig

Snelle oplossing

Bekende oplossingsmogelijkheden

Geen extra bluswater nodig

Standaard afwijking

Minder voorspelbaar

Complex

Extra inspanning, materieel, protocollen en procedures vereist

Realistisch

Extern bluswater nodig

Escalatie

Geen routine

Complex, groot en langdurig

Niet met routinehandelingen te bestrijden

Veel extern bluswater nodig

2.2Cascademodel brandontwikkeling

De benodigde bluswaterhoeveelheid bij een incident is sterk afhankelijk van de mate waarin een brand zich qua omvang en intensiteit ontwikkelt. Hierbij moet rekening gehouden worden met de fase waarin een brand zich bevindt op het moment dat de brandweer een interventie pleegt, met de omgeving en met de preventieve voorzieningen. Het verloop van een brand en de betreffende interventie is weergegeven in het cascademodel..

afbeelding binnen de regeling

Afbeelding B2 cascademodel

In het model doorloopt een brand diverse, van elkaar te onderscheiden, ruimtelijke fasen: van voorwerp naar ruimte en naar de wijdere omgeving (verdieping, compartiment). In iedere fase bestaan twee mogelijkheden: de brand gaat uit of de brand gaat over naar een volgende fase. Of de brand naar een volgende fase overgaat, is afhankelijk van een groot aantal factoren (waaronder de beschikbaarheid van voldoende bluswater).

2.3Koppeling sturingsdriehoek en cascademodel

Het cascademodel biedt in combinatie met de sturingsdriehoek mogelijkheden om gestructureerd keuzes te maken voor een toereikende bluswatervoorziening. Door de sturingsdriehoek 90° te kantelen en deze onder het cascademodel te plaatsen, wordt de samenhang tussen deze twee modellen gevisualiseerd.

afbeelding binnen de regeling

Afbeelding B3: combinatie sturingsdriehoek en cascademodel

Uit de combinatie van het cascademodel en de sturingsdriehoek wordt duidelijk waarop de brandweer zich maximaal kan voorbereiden. Vervolgens kan het kenmerkenschema worden toegepast. Hieruit valt het repressieve maatgevende scenario voor de brandweer te bepalen. Gebaseerd hierop wordt een inzettactiek gekozen uit het kwadrantenmodel. Het doorlopen van de vier modellen bepaalt in sterke mate de bluswaterbehoefte.

2.4Het kenmerkenschema

Het kenmerkenschema is belangrijk binnen risicobeheersing. Met behulp van dit schema is het mogelijk om inzicht te krijgen in de mate van brandveiligheid van een bouwwerk. Deze mate van brandveiligheid is afhankelijk van:

  • 1.

    Brandkenmerken: het ontstaan, de ontwikkeling en effecten van brand.

  • 2.

    Gebouwkenmerken: het architectonische, bouwkundige en installatietechnische gebouwontwerp in relatie tot het ontstaan, de ontwikkeling en de effecten van brand en het vluchten bij brand.

  • 3.

    Menskenmerken: de interactie tussen de omgeving en het gedrag van mensen in deze omgeving.

  • 4.

    Interventiekenmerken: de interventie bij brand door de respons van de brandweer en een eventuele BHV-organisatie.

  • 5.

    Omgevingskenmerken: de ligging van het bouwwerk in relatie tot de omgeving.

afbeelding binnen de regeling

Afbeelding B4: kenmerkenschema

Deze kenmerken bepalen de bluswaterbehoefte. De omvang van de brand (brandkenmerk), het type gebouw (gebouwkenmerk), de reactie in combinatie met de mobiliteit van mensen bij een incident (menskenmerk), de wijze waarop de brandweer blust (interventiekenmerk) en de ligging van het gebouw (omgevingskenmerk) zijn allen van invloed op de benodigde hoeveelheid bluswater.

Bluswater zelf maakt deel uit van zowel interventie- als omgevingskenmerken (gekozen inzettactiek respectievelijk aanwezigheid externe bluswatervoorziening).

2.5Het kwadrantenmodel

Het kwadrantenmodel is het model dat de repressief leidinggevende gebruikt om de inzettactiek te bepalen. Het is dus vooral een overwegingsmodel/denkmodel, voorafgaand aan een daadwerkelijke inzet. De lijnen tussen de kwadranten bij de brandbestrijding symboliseren de noodzaak tot heroverweging van de inzettactiek (het ‘schakelmoment’). Het kwadrantenmodel is opgezet vanuit twee assen:

  • 1.

    buiten tegenover binnen;

  • 2.

    defensief tegenover offensief.

afbeelding binnen de regeling

afbeelding binnen de regeling

Afbeelding B5: doelstellig kwadrantenmodel

Voor een offensieve binneninzet is relatief weinig water nodig. Het gaat dan meestal om een kleinschalige, beginnende brand (in slechts één of twee ruimten). Deze kan met één of twee stralen worden bestreden. De nadruk ligt hierbij op redding van mensen en dieren en bestrijding van een kleine brand. Bij een defensieve buiteninzet zal vele malen meer bluswater worden gebruikt. Hier ligt de nadruk op het voorkomen van uitbreiding.

De keuze voor één van de vier kwadranten bepaalt de inzettactiek en daarmee ook de benodigde hoeveelheid bluswater.

5.3 Vijf Basisprincipes Brandbestrijding

De basisprincipes voor brandbestrijding vormen de operationele doctrine van de Nederlandse brandweer (Brandweeracademie, 2020). Zij geven handvatten voor een veilige en effectieve (gebouw)brandbestrijding. Het hebben van voldoende koelend vermogen (= bluswater) speelt hierbij een essentiële rol.

1. Neem meer tijd (stop en denk na).

2. Doe een buitenverkenning, met als doel de brandruimte van buiten te vinden en de brand van buiten te blussen.

3. Beantwoord drie vragen tijdens de buitenverkenning:

  • Waar zit de brand?

  • Is de brand (van buitenaf) bereikbaar?

  • Is er voldoende koelend vermogen?

Als de brand van buitenaf kan worden gevonden, van buiten bereikbaar is en er voldoende koelend vermogen is, dan kan de brand van buitenaf worden geblust. Als dat niet kan, dan is het gebouw in principe verloren en moeten we defensief inzetten. Dit geldt in elk geval voor grote gebouwen.

4. Als het gaat om een klein gebouw zoals een woning, of een gebouw met kleine ruimten, en er is voldoende koelend vermogen, dan is een offensieve binneninzet in het algemeen veilig mogelijk onder voorwaarden.

Handel in dat geval zo:

  • Denk in termen van de branddriehoek

  • Pas deurcontrole toe

  • Pas indien mogelijk of nodig antiventilatie toe (houd het gebouw dicht)

  • Pas bij een uitslaande brand indien mogelijk een offensieve buiteninzet (voorheen transitional attack) toe

  • Breng zo snel mogelijk water op het vuur

  • Denk aan beperkingen van rookgaskoeling: kortste afstand naar de brand.

5. Schat het potentiële brandvermogen in en neem voldoende koelend vermogen mee. Gebruik de vuistregels voor (potentieel) brandvermogen en benodigd koelend vermogen.

afbeelding binnen de regeling

Afbeelding B6: illustratie basisprincipes

5.4 Procedure Informatievoorziening bij onderhoud en calamiteiten brandkranen (uit: ‘Overeenkomst levering bluswater’)

afbeelding binnen de regeling

Bron: ‘overeenkomst levering bluswater’, Groningen, 2022

5.5 Wegen

1. Stroomwegen

  • Laten het verkeer zo snel en veilig mogelijk tussen herkomst en bestemming bewegen (‘stromen’). Het autoverkeer heeft hier de hoogste prioriteit. Stroomwegen mogen alleen buiten de bebouwde kom voorkomen. We hebben het dan over autowegen en autosnelwegen.

2. Gebiedsontsluitingswegen

  • Verbinden de stroomwegen met de erftoegangswegen. Op wegvakken stroomt het verkeer en op kruispunten vindt uitwisseling plaats. Gebiedsontsluitingswegen komen zowel binnen als buiten de bebouwde kom voor. Dit zijn met name de 50- en 70km/uur-wegen binnen de bebouwde kom en de 80km/uur-wegen buiten de bebouwde kom.

    afbeelding binnen de regeling

3. Erftoegangswegen 

  • Bieden directe toegang tot verblijfsgebieden op de plaats van herkomst en bestemming. Verblijven staat hier centraal en het autoverkeer dient zich aan te passen (met name door lage rijsnelheden) aan de ‘verblijvers’ zoals fietsers en voetgangers. Erftoegangswegen zijn er binnen de bebouwde kom en buiten de bebouwde kom. Het gaat om 30km/uur-wegen en erven (15 km/uur) binnen de bebouwde kom en 60km/uur-wegen buiten de bebouwde kom.

Bron: Stichting Weterschappelijk Onderzoek Verkeersveiligheid

5.6 Verdeling materieel VRG

afbeelding binnen de regeling


Noot
1

Zie verder kader ‘Energietransitie en bluswater’

Noot
2

Zie bijlage 2

Noot
3

Zie bijlage 3

Noot
4

Artikel 14 Wvr, lid 2e.

Noot
5

Artikel 5.2 Bkl juncto Nota van toelichting

Noot
6

‘Planregels Bluswater en bereikbaarheid VRG’

Noot
7

In artikel 2 Wvr staat dat het college van burgemeester en wethouders van een gemeente belast is ‘met de organisatie van de brandweerzorg’. In artikel 3 Wvr is vastgelegd welke taken tot de brandweerzorg behoren, namelijk: ‘het voorkomen, beperken en bestrijden van brand, het beperken van brandgevaar, het voorkomen en beperken van ongevallen bij brand en al hetgeen daarmee verband houdt.’ De bereikbaarheid van een incidentlocatie en de aanwezigheid van (openbare) bluswatervoorzieningen vallen onder de zinsnede ‘…al hetgeen daarmee verband houdt’.

Noot
8

In bijlage I.1 staat een korte beschrijving van de modellen met de relevantie voor bluswater.

Noot
9

Zie voor een samenvatting van de Basisprincipes brandbestrijding bijlage 3.

Noot
10

Een lagedrukstraal heeft een debiet van 450 liter per minuut.

Noot
11

De doctrine brandbestrijding beschrijft hoe de brandweer het meest veilig en effectief kan optreden..

Noot
12

Het gelijkwaardigheidsbeginsel biedt een initiatiefnemer het recht om op een andere manier aan een regel te voldoen dan in de regel is aangegeven.

Noot
13

Tot 2030 rijdt er nog een aantal voertuigen rond met 1.600 tot 2.000 liter. In de stad Groningen zit er minimaal 1.500 liter in de tank vanwege de betere wendbaarheid in de binnenstad.

Noot
14

De VRG heeft het besluit genomen om het VLAS-systeem als standaard op te nemen voor nieuwe tankautospuiten. In de overgangsfase, waarbij beide systemen worden gebruikt, wordt uitgegaan van een inzet met VLAS en/of hoge druk.

Noot
15

Gebaseerd op de cijfers van de jaren 2020, 2021 en 2022.

Noot
16

30 minuten betreft de maximale opbouwtijd. De genoemde voorzieningen zijn in de praktijk vaak veel sneller op te bouwen.

Noot
17

Alle nieuwe TS’en worden geleverd met een 3.000 liter tank. Tot 2030 rijdt er nog een aantal rond met 2000 liter. In de stad Groningen zit er standaard 1.500 liter in de tank vanwege de betere wendbaarheid in de binnenstad.

Noot
18

De nieuwe voertuigen worden volgens planning eind 2026 geleverd.

Noot
19

Noorderzijlvest, Hunze en Aa’s, Wetterskip Fryslân.

Noot
20

Overeenkomst levering bluswater, 7 oktober 2022.

Noot
21

Zie bijlage x, ‘Procedure informatievoorziening bij onderhoud en calamiteiten’.

Noot
22

Geo4OOV.nl is de landelijke geodata voorziening van de OOV-sector (Openbare Orde en Veiligheid). Geo4OOV serveert kaartlagen voor alle werkprocessen in de veiligheidsregio’s. Zo is betrouwbare en actuele geodata altijd gewaarborgd.

Noot
23

Voor oefeningen vraagt de VRG vooraf om toestemming.

Noot
25

Melvin staat voor MELden van Verstoringen in de Infrastructuur in Nederland.

Noot
26

Zie hoofdstuk ‘Wegen’

Noot
27

De tijd waarbinnen een willekeurig adres in een verblijfsgebied vanaf een verkeersader bereikbaar is.

Noot
28

zie paragraaf 2. ‘Wegafsluitingen’

Noot
29

Gebouwen waarvan de vloer van een verblijfsgebied hoger ligt dan 20 meter boven het meetniveau.

Noot
30

Met toegang wordt hier bedoeld een ingang die door de brandweer gebruikt kan worden om een gebouw te betreden bij een brandmelding.

Noot
31

Doeltreffend = snelle afvoer van oppervlaktewater en voorkomen van stagnatie hemelwater

Noot
32

De RIN geeft inzicht in de kans op het ontstaan van een onbeheersbare natuurbrand. In de RIN wordt gewerkt met 17 parameters (zoals bereikbaarheid en opkomsttijden brandweervoertuigen), gekoppeld aan scores.

Noot
33

Wij hanteren voor ‘bouwsel’ de definitie uit het Besluit brandveilig gebruik en basishulpverlening overige plaatsen (Bgbop): bijeenkomsttent, tribune, podium of elke andere constructie die naar een plaats is gebracht of ter plaatse is geconstrueerd om daar kortstondig te functioneren;

Noot
34

Besluit Bouwwerken Leefomgeving (art.2.6)

Noot
35

Als randvoorwaarde geldt dan wel dat deze ondergrondse brandkranen zijn aangesloten op ten minste een Ø 63 mm leiding, om te voldoen aan de minimale opbrengst van 30 m³/uur.

Noot
36

Brandkranen die zijn aangesloten op dienstleidingen van bedrijven (na de meter) vallen formeel niet onder het leidingnetwerk van het waterbedrijf. Hiervoor gelden dezelfde eisen. Zie paragraaf 4.6. ‘Bluswatervoorzieningen op privaat terrein’.

Noot
37

Deze norm geeft de eisen en de beproevingsmethoden voor aanwijsplaten die zijn bestemd om bovengronds de plaats aan te geven van brandkranen, brandputten of toestellen in ondergrondse leidingnetten.

Noot
38

Geo4OOV.nl is de landelijke geodata voorziening van de OOV-sector (Openbare Orde en Veiligheid).