Permanente link
Naar de actuele versie van de regeling
http://lokaleregelgeving.overheid.nl/CVDR705323
Naar de door u bekeken versie
http://lokaleregelgeving.overheid.nl/CVDR705323/10
Bij deze regeling horen andere regelingen die er juridisch onderdeel van zijn, zie het overzicht andere regelingen bij de wetstechnische informatie.
Geldend van 14-11-2025 t/m heden
Hoofdstuk 1 Algemene bepalingen
Afdeling 1.1 Begripsbepalingen
Artikel 1.1 (begripsbepalingen)
-
1
De bijlage Begripsbepalingen bij dit artikel bevat de begripsbepalingen voor de toepassing van deze verordening.
-
2
Begripsbepalingen die zijn opgenomen in een algemene maatregel van bestuur of een ministeriële regeling op grond van de wet zijn ook van toepassing op deze verordening, tenzij in de bijlage Begripsbepalingen een daarvan afwijkende begripsbepaling is opgenomen.
Afdeling 1.2 Oogmerken van deze omgevingsverordening
Artikel 1.2 (oogmerk uitvoering van de omgevingsvisie)
-
1
Deze verordening is gericht op het realiseren van de volgende oogmerken van de omgevingsvisie:
-
2
De regels in deze verordening en de toepassing daarvan beogen een evenwichtige afweging van het gebruik van de fysieke leefomgeving ter vervulling van de maatschappelijke behoeften en het in stand houden of verbeteren van de volgende omgevingskwaliteiten:
Artikel 1.3 (oogmerk uitvoering van de Omgevingswet)
Deze verordening stelt ter uitvoering van de wet en met het oog op de doelen van de wet regels over:
-
a.
het beschermen en duurzaam benutten van de Gelderse leefomgeving;
-
b.
het bereiken of voldoen aan provinciale omgevingswaarden en andere provinciale doelstellingen voor de fysieke leefomgeving;
-
c.
het verrichten van activiteiten die gevolgen hebben of kunnen hebben voor de fysieke leefomgeving in Gelderland; en
-
d.
het doelmatig en doeltreffend uitoefenen van taken en bevoegdheden door bestuursorganen in Gelderland.
Afdeling 1.3 Afwegingsruimte
Paragraaf 1.3.1 Afwijkingsmogelijkheden bij algemene regels voor activiteiten in hoofdstuk 4
Artikel 1.4 (maatwerkvoorschrift in afwijking van regels voor activiteiten)
Gedeputeerde Staten kunnen, tenzij in artikelen 4.1, 7.3 en 7.10 anders is bepaald, met een maatwerkvoorschrift van een algemene regel afwijken, voor zover toepassing van die regel:
Artikel 1.5 (tijdelijke maatwerkregels in afwijking van algemene regels voor activiteiten)
Met maatwerkregels kan voor de duur van ten hoogste twee jaar van een algemene regel voor een activiteit worden afgeweken, voor zover toepassing van die regel niet toereikend is voor of in de weg staat aan het bereiken van de oogmerken, bedoeld in de artikelen 1.2 en 1.3.
Paragraaf 1.3.2 Afwijkingsmogelijkheden bij instructieregels in de hoofdstukken 5 en 6
Artikel 1.6 (ontheffing van een instructieregel)
Gedeputeerde Staten kunnen met toepassing van artikel 2.32, vijfde en zesde lid, van de wet op verzoek van:
-
a.
een bestuursorgaan van een gemeente ontheffing verlenen van de instructieregels in hoofdstuk 5, tenzij in artikel 5.2 anders is bepaald; en
-
b.
een bestuursorgaan van een waterschap ontheffing verlenen van de instructieregels in hoofdstuk 6.
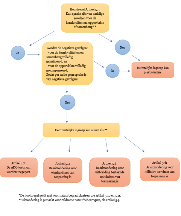
Artikel 1.7 (afwijking van een instructieregel voor het omgevingsplan om een zwaarwegend belang)
-
1
In afwijking van de instructieregels in hoofdstuk 5 kan, tenzij in artikel 5.2 anders is bepaald, een omgevingsplan een nieuwe activiteit of ontwikkeling toelaten als:
-
a.
zwaarwegende maatschappelijke belangen dit rechtvaardigen;
-
b.
er geen reële alternatieven voorhanden zijn; en
-
c.
de nadelige gevolgen, die de betrokken provinciale belangen van die activiteit of ontwikkeling ondervinden, zoveel mogelijk worden beperkt en de overblijvende gevolgen worden gecompenseerd.
-
a.
-
2
Onder zwaarwegende maatschappelijke belangen worden in ieder geval verstaan:
-
a.
de duurzame veiligstelling van de openbare drinkwatervoorziening;
-
b.
de duurzame opwekking van energie, voor zover dit een significante bijdrage levert aan de regionale, provinciale of landelijke energiedoelstelling; en
-
c.
de adaptatie aan de gevolgen of mogelijke gevolgen van klimaatverandering.
-
a.
-
3
Bij toepassing van het eerste lid, onderdeel c, op de instructieregels in paragraaf 5.2.1 vindt compensatie plaats met inachtneming van de artikelen 5.12 tot en met 5.18.
Paragraaf 1.3.3 Overige afwijkingsmogelijkheden
Artikel 1.8 (experimenteerbepaling)
-
1
In afwijking van de regels over activiteiten in hoofdstuk 4, de instructieregels in de hoofdstukken 5 en 6 en de regels over activiteiten in een omgevingsplan kunnen, tenzij in de artikelen 4.1, 5.2, 7.3 of 7.10 anders is bepaald, regels worden gesteld over een experiment dat beoogt bij te dragen aan het nastreven van de oogmerken, genoemd in de artikelen 1.2 en 1.3.
-
2
Artikel 23.3, derde tot en met het achtste lid, van de wet is van overeenkomstige toepassing, met dien verstande dat:
Paragraaf 1.3.4 Betrokkenheid Provinciale Staten bij afwijkingsmogelijkheden
Artikel 1.9 (wensen en bedenkingen Provinciale Staten)
-
1
Gedeputeerde Staten geven geen toepassing of medewerking aan één van de afwijkingsmogelijkheden, bedoeld in de artikelen 1.4 of 1.7, dan nadat Provinciale Staten het voornemen tot toepassing van of medewerking aan die bevoegdheid is toegezonden en in de gelegenheid zijn gesteld hun wensen en bedenkingen ter kennis van Gedeputeerde Staten te brengen.
-
2
Als een of meer leden van Provinciale Staten overleg vragen, wordt het voornemen geagendeerd voor de eerstvolgende vergadering van Provinciale Staten.
-
3
Provinciale Staten delen binnen vijf dagen na toezending aan Gedeputeerde Staten mee of overleg gewenst is.
Afdeling 1.4 Aanwijzing gebieden en toepassingsbereik
Artikel 1.10 (aanwijzing gebieden en toepassingsbereik regels omgevingsverordening)
-
1
De bijlage Overzicht informatieobjecten bevat de in deze verordening aangewezen gebieden waarvan de geometrische plaatsbepaling en begrenzing zijn vastgelegd in een GML-bestand.
-
2
De regels in deze verordening zijn van toepassing in de provincie Gelderland, waarvan de geometrische begrenzing is vastgelegd in de bijlage Overzicht informatieobjecten, voor zover er bij een regel geen geometrische begrenzing van een specifiek gebied of specifieke locatie is vastgelegd.
-
3
De begrenzing van de aangewezen gebieden is exact met uitzondering van de volgende gebieden waarvan de begrenzing indicatief is:
-
4
Als provinciaal netwerk voor het doorgaand vervoer van gevaarlijke stoffen zijn aangewezen alle provinciale wegen, met uitzondering van de in de bijlage Wegen en wegdelen buiten de routering vervoer gevaarlijke stoffen genoemde wegen en weggedeelten.
-
5
Voor de vaststelling van de geluidproductieplafonds als omgevingswaarden worden aangewezen de provinciale wegen zoals opgenomen in het geografisch informatieobject provinciale weg.
Hoofdstuk 2 Toedeling van beheer en onderhoud
Afdeling 2.1 Faunabeheer
Artikel 2.1 (faunabeheereenheid)
-
1
Binnen de provincie Gelderland is er één faunabeheereenheid.
-
2
Het werkgebied van Faunabeheereenheid Gelderland omvat het hele grondgebied van de provincie Gelderland, met uitzondering van Kroondomein Het Loo.
-
3
De faunabeheereenheid heeft tot taak:
Artikel 2.2 (nadere regels faunabeheerplan)
-
1
Een faunabeheerplan wordt elke zes jaar herzien.
-
2
In aanvulling op artikel 6.2 van het Omgevingsbesluit bevat een faunabeheerplan:
-
a.
een beschrijving van de handelingen van het huidige en voorgaande faunabeheerplan; en
-
b.
de gegevens en bescheiden die op grond van de Omgevingsregeling worden verstrekt voor een aanvraag om een omgevingsvergunning voor de flora- en fauna-activiteit die nodig is voor de uitvoering van het faunabeheerplan voor de onderdelen:
-
a.
-
3
Op verzoek van de faunabeheereenheid kan de termijn waarbinnen een faunabeheerplan wordt herzien, worden verlengd met ten hoogste één jaar.
Artikel 2.3 (wildbeheereenheid)
-
1
De zorg van een wildbeheereenheid strekt zich uit over een aaneengesloten oppervlakte van ten minste vijfduizend hectare.
-
2
Een wildbeheereenheid publiceert de begrenzing van de gronden waarover haar zorg zich uitstrekt.
-
3
Een wildbeheereenheid draagt zorg voor het uitvoeren van tellingen door haar leden in overeenstemming met de telprotocollen van de faunabeheereenheid.
Afdeling 2.2 Zwemwaterbeheer
Artikel 2.5 (aanwijzing houder zwemlocatie)
Artikel 2.6 (verplichtingen houder zwemlocatie)
De houder van een zwemlocatie:
-
a.
verricht jaarlijks het onderzoek naar de veiligheid van de zwemlocatie, bedoeld in artikel 3.5, eerste lid, van het Besluit kwaliteit leefomgeving;
-
b.
treft op grond van de resultaten van het onderzoek maatregelen om de veiligheid van de zwemlocatie te waarborgen of te verbeteren als bedoeld in artikel 3.5, tweede lid, van het Besluit kwaliteit leefomgeving;
-
c.
treft realistische en evenredige maatregelen voor het behoud of het verbeteren van de kwaliteit van de zwemlocatie als bedoeld in artikel 3.6, vierde lid, van het Besluit kwaliteit leefomgeving;
-
d.
treft passende zwemwaterbeheersmaatregelen als bedoeld in de artikelen 3.7, 3.8 en 3.9 van het Besluit kwaliteit leefomgeving, naar aanleiding van een dagelijkse monitoring van de hygiëne en veiligheid op de dagen dat door een groot aantal personen wordt gezwommen;
-
e.
zorgt voor een duidelijke en fysieke markering van de voor zwemmers gevaarlijke plaatsen op de zwemlocatie; en
-
f.
zorgt voor voldoende mate van toezicht op de zwemmers gedurende de uren dat de zwemlocatie voor het publiek is opengesteld als voor het zwemmen een toegangsprijs wordt gevraagd.
Afdeling 2.3 Vaarwegbeheer en -onderhoud
Artikel 2.7 (toedeling vaarwegbeheer)
-
1
Het vaarwegbeheer van de Korne, delen van de Oude IJssel en delen van de Linge berust bij Gedeputeerde Staten.
-
2
Het vaarwegbeheer van de gekanaliseerde Linge berust bij het dagelijks bestuur van waterschap Rivierenland.
-
3
Het vaarwegbeheer van de Arkervaart berust bij het college van burgemeester en wethouders van de gemeente Nijkerk.
Artikel 2.8 (vaarwegonderhoud)
-
1
De vaarwegbeheerder draagt zorg voor het onderhoud van de vaarweg met inachtneming van het vastgestelde vaarwegprofiel.
-
2
Het onderhoud van de vaarweg omvat in ieder geval:
-
a.
het op de vastgestelde afmetingen houden of brengen van de vaarweg;
-
b.
het in goede staat houden of brengen van de oevers, oevervoorzieningen en kunstwerken, zodanig dat de instandhouding en de bruikbaarheid van de vaarweg gewaarborgd blijft; en
-
c.
het schoonhouden van de vaarweg, met inbegrip van het afvoeren van vuil en waterplanten, voor zover dit voor het gebruik van de vaarweg noodzakelijk is.
-
a.
Afdeling 2.4 Nautisch beheer
Artikel 2.9 (toedeling nautisch beheer)
-
1
Het nautisch beheer van de Linge berust bij het dagelijks bestuur van waterschap Rivierenland.
-
2
Het nautisch beheer van de Oude IJssel berust bij het dagelijks bestuur van waterschap Rijn en IJssel.
Afdeling 2.5 Onderhoud van provinciale wegen
Artikel 2.10 (onderhoud van provinciale wegen)
Tenzij krachtens een wet, overeenkomst of besluit een andere regeling geldt, berust het onderhoud van een provinciale weg bij Gedeputeerde Staten.
Hoofdstuk 3 Omgevingswaarden
Afdeling 3.1 Omgevingswaarden veiligheid regionale waterkeringen
Artikel 3.1 (oogmerk omgevingswaarden veiligheid regionale waterkeringen)
Deze afdeling is opgenomen met het oog op het waarborgen van de veiligheid van de regionale waterkeringen.
Artikel 3.2 (toepassingsbereik omgevingswaarden veiligheid regionale waterkeringen)
Voor de veiligheid van regionale waterkeringen geldt per dijktraject de veiligheidsnorm, aangegeven in de artikelen 3.3 tot en met 3.8.
Artikel 3.3 (dijktraject 1 op 30)
Voor dijktraject 1 op 30 geldt de gemiddelde overschrijdingskans van 1:30 per jaar van de hoogste waterstand waarop het dijktraject moet zijn berekend.
Artikel 3.4 (dijktraject 1 op 100)
Voor dijktraject 1 op 100 geldt de gemiddelde overschrijdingskans van 1:100 per jaar van de hoogste waterstand waarop het dijktraject moet zijn berekend.
Artikel 3.5 (dijktraject 1 op 300)
Voor dijktraject 1 op 300 geldt de gemiddelde overschrijdingskans van 1:300 per jaar van de hoogste waterstand waarop het dijktraject moet zijn berekend.
Artikel 3.6 (dijktraject 1 op 1250)
Voor dijktraject 1 op 1250 geldt de gemiddelde overschrijdingskans van 1:1250 per jaar van de hoogste waterstand waarop het dijktraject moet zijn berekend.
Artikel 3.7 (dijktraject handhaven huidige situatie)
Voor dijktraject handhaven huidige situatie geldt het huidige dijkprofiel.
Artikel 3.8 (termijn en aard omgevingswaarden veiligheid regionale waterkeringen)
-
1
Aan de omgevingswaarden veiligheid regionale waterkeringen wordt uiterlijk voldaan met ingang van 1 januari 2030.
-
2
De omgevingswaarden veiligheid regionale waterkeringen zijn resultaatsverplichtingen voor het waterschap.
Afdeling 3.2 Omgevingswaarden wateroverlast regionale wateren
Artikel 3.9 (oogmerk omgevingswaarden wateroverlast regionale wateren)
Deze afdeling is opgenomen met het oog op het voorkomen of beperken van wateroverlast van de regionale wateren.
Artikel 3.10 (toepassingsbereik omgevingswaarden wateroverlast regionale wateren)
De omgevingswaarden wateroverlast regionale wateren gelden voor de beheergebieden van waterschap Rijn en IJssel, waterschap Vallei en Veluwe en waterschap Rivierenland.
Artikel 3.11 (omgevingswaarden wateroverlast regionale wateren waterschap Rijn en IJssel)
-
1
Voor de wateroverlast in het beheergebied van waterschap Rijn en IJssel geldt binnen het stedelijk gebied een gemiddelde kans op overstroming van:
-
2
Buiten het stedelijk gebied geldt een gemiddelde kans op overstroming van 1:10 per jaar.
-
3
In afwijking van het tweede lid geldt geen norm voor:
-
a.
Natura 2000-gebieden;
-
b.
gebieden die zijn aangewezen op grond van artikel 2.44, tweede lid, van de wet; en
-
c.
gebieden aangeduid als natuurtype in het Natuurbeheerplan Provincie Gelderland.
-
a.
-
4
Aan de omgevingswaarden wateroverlast regionale wateren wordt voldaan met ingang van 1 januari 2028.
-
5
De omgevingswaarden wateroverlast regionale wateren zijn inspanningsverplichtingen voor het waterschap.
Artikel 3.12 (omgevingswaarden wateroverlast regionale wateren waterschap Vallei en Veluwe)
-
1
Voor de wateroverlast in het beheergebied van waterschap Vallei en Veluwe geldt binnen het stedelijk gebied een gemiddelde kans op overstroming van:
-
2
Buiten het stedelijk gebied geldt een gemiddelde kans op overstroming van 1:10 per jaar.
-
3
In afwijking van het tweede lid geldt geen norm voor:
-
a.
Natura 2000-gebieden;
-
b.
gebieden aangewezen op grond van artikel 2.44, tweede lid, van de wet; en
-
c.
gebieden, voor zover niet behorend tot de onder a of b bedoelde gebieden, aangeduid als natuurtype in het Natuurbeheerplan Provincie Gelderland.
-
a.
-
4
Aan de omgevingswaarden wateroverlast regionale wateren wordt voldaan met ingang van 1 januari 2024.
-
5
De omgevingswaarden wateroverlast regionale wateren zijn inspanningsverplichtingen voor het waterschap.
Artikel 3.13 (omgevingswaarden wateroverlast regionale wateren waterschap Rivierenland)
-
1
Voor de wateroverlast in het beheergebied van waterschap Rivierenland geldt binnen het stedelijk gebied een gemiddelde kans op overstroming van:
-
2
Buiten het stedelijk gebied geldt een gemiddelde kans op overstroming van:
-
a.
1:100 per jaar voor het landgebruik hoofdinfrastructuur en spoorwegen;
-
b.
1:50 per jaar voor het landgebruik glastuinbouw en hoogwaardige land- en tuinbouw;
-
c.
1:25 per jaar voor het landgebruik akkerbouw;
-
d.
1:10 per jaar voor het landgebruik grasland.
Voor het landgebruik is de situatie bepalend zoals vastgelegd in het Landelijk Grondgebruiksbestand Nederland versie 7 van Wageningen Universiteit en Researchcentrum met inachtneming van de navolgende conversietabel:
landgebruik omgevingswaarde
legenda-eenheden LGN7
hoofdinfrastructuur en spoorwegen
hoofdwegen en spoorwegen
glastuinbouw en hoogwaardige land- en tuinbouw
glastuinbouw, boomgaarden, bloembollen
akkerbouw
aardappelen, bieten, granen, overige landbouwgewassen
grasland
agrarisch gras, gras in bebouwd gebied, mais
-
a.
-
3
In afwijking van het tweede lid geldt geen norm voor:
-
a.
Natura 2000-gebieden;
-
b.
gebieden die zijn aangewezen op grond van artikel 2.44, tweede lid, van de wet; en
-
c.
gebieden, voor zover niet behorend tot de onder a of b bedoelde gebieden, aangeduid als natuurtype in het Natuurbeheerplan Provincie Gelderland.
-
a.
-
4
Aan de omgevingswaarden wateroverlast regionale wateren wordt voldaan met ingang van 1 januari 2024.
-
5
De omgevingswaarden wateroverlast regionale wateren zijn inspanningsverplichtingen voor het waterschap.
Artikel 3.14 (omgevingswaarden wateroverlast regionale wateren waterschap Vechtstromen)
Voor het beheergebied van waterschap Vechtstromen gelden de omgevingswaarden wateroverlast regionale wateren zoals gesteld bij de Omgevingsverordening Overijssel.
Artikel 3.15 (wijziging termijnen en vrijstelling omgevingswaarden)
Op verzoek van het dagelijks bestuur van een waterschap kan:
-
a.
de termijn waarbinnen of het tijdstip waarop moet worden voldaan aan een omgevingswaarde, genoemd in artikelen 3.8, eerste lid, 3.11, vierde lid, 3.12, vierde lid en 3.13, vierde lid, worden gewijzigd;
-
b.
vrijstelling worden verleend van de omgevingswaarden wateroverlast als:
Hoofdstuk 4 Regels over activiteiten in de leefomgeving
Afdeling 4.2 Activiteiten met betrekking tot natuur en landschap
Paragraaf 4.2.1 Flora- en fauna-activiteiten
Artikel 4.2 (oogmerk regels over flora- en fauna-activiteiten)
Deze paragraaf is opgenomen met het oog op:
Artikel 4.3 (aanwijzing vergunningvrij geval: schadeveroorzakende soorten)
Het verbod, bedoeld in artikel 5.1, tweede lid, aanhef en onder g, van de wet om zonder omgevingsvergunning een flora- en fauna-activiteit te verrichten, geldt niet voor het opzettelijk doden, opzettelijk beschadigen of vernielen van de vaste voorplantingsplaatsen of rustplaatsen van de veldmuis als dit gebeurt in overeenstemming met de voorwaarden in bijlage Voorwaarden vergunningvrije flora- en fauna-activiteit schadeveroorzakende soorten.
Artikel 4.4 (aanwijzing vergunningvrij geval: ruimtelijke inrichting)
Het verbod, bedoeld in artikel 5.1, tweede lid, aanhef en onder g, van de wet, om zonder omgevingsvergunning een flora- en fauna-activiteit te verrichten, geldt niet voor het opzettelijk vangen of het opzettelijk beschadigen of vernielen van de vaste voortplantingsplaatsen of rustplaatsen van de in bijlage Voorwaarden vergunningvrije flora-en fauna-activiteit ruimtelijke inrichting of ontwikkeling en bestendig beheer en onderhoud aangewezen soorten met de daarbij voorgeschreven middelen als:
Artikel 4.5 (aanwijzing vergunningvrij geval: bescherming tegen verkeer)
Het verbod, bedoeld in artikel 5.1, tweede lid, aanhef en onder g, van de wet, om zonder omgevingsvergunning een flora- en fauna-activiteit te verrichten, geldt niet voor het opzettelijk vangen van een kikker, pad of salamander als:
Artikel 4.6 (aanwijzing vergunningvrij geval: onderzoek of onderwijs)
Het verbod, bedoeld in artikel 5.1, tweede lid, aanhef en onder g, van de wet, om zonder omgevingsvergunning een flora- en fauna-activiteit te verrichten, geldt niet voor het vangen van de eieren of larven van de bruine kikker, groene kikker of gewone pad als:
Artikel 4.7 (aanwijzing vergunningvrij geval: bescherming tegen landbouwwerkzaamheden)
Het verbod, bedoeld in artikel 5.1, tweede lid, aanhef en onder g, van de wet, om zonder omgevingsvergunning een flora- en fauna-activiteit te verrichten, geldt niet voor het rapen en onder zich hebben van eieren en het opzettelijk vangen en onder zich hebben van niet vliegvlugge jonge vogels als:
Artikel 4.8 (aanwijzing vergunningvrij geval: asbestsanering)
Het verbod, bedoeld in artikel 5.1, tweede lid, aanhef en onder g, van de wet, om zonder omgevingsvergunning een flora- en fauna-activiteit te verrichten, geldt niet voor het opzettelijk vernielen of beschadigen van nesten en rustplaatsen, het opzettelijk wegnemen van nesten van de huismus, kerkuil of steenuil of het opzettelijk beschadigen of vernielen van vaste voortplantingsplaatsen of rustplaatsen van de steenmarter als:
-
a.
dit gebeurt bij vervanging van asbesthoudende dakplaten door asbestvrije dakplaten van een ander bouwwerk dan een woning; en
-
b.
dit gebeurt in overeenstemming met de voorwaarden in bijlage Voorwaarden vergunningvrije flora-en fauna-activiteit asbestsanering.
Paragraaf 4.2.2 Activiteiten die houtopstanden betreffen
Artikel 4.10 (melding vellen houtopstand)
In afwijking van artikel 11.126, eerste lid, van het Besluit activiteiten leefomgeving:
-
a.
wordt het vellen van een houtopstand ten minste zes weken maar niet eerder dan een jaar voor het begin daarvan gemeld; en
-
b.
is de meldplicht niet van toepassing op degene:
-
1.
die minimaal 500 hectare bos of 500 hectare wegbeplanting beheert in de provincie Gelderland;
-
2.
die werkt volgens de bij ministeriële regeling aangewezen gedragscode; en
-
3.
die jaarlijks ter kennisgeving aan Gedeputeerde Staten een werkplan overlegt waarin de planning voor houtkap op perceelsniveau of het niveau van het wegtracé is opgenomen.
-
1.
Artikel 4.11 (nadere invulling voorwaarden kapverbod)
Onder bijzondere natuurwaarden of landschappelijke waarden als bedoeld in artikel 11.128 van het Besluit activiteiten leefomgeving worden in ieder geval verstaan:
Artikel 4.12 (nadere invulling bosbouwkundig verantwoord herbeplanten)
-
1
Het op bosbouwkundig verantwoorde wijze herbeplanten als bedoeld in artikel 11.129, eerste lid, van het Besluit activiteiten leefomgeving, voldoet aan de volgende eisen:
-
a.
de oppervlakte van de herbeplanting is ten minste gelijk aan de gevelde of tenietgegane oppervlakte;
-
b.
de boomsoorten van de herbeplanting zijn geschikt om, gelet op de bodemkwaliteit en waterhuishouding ter plaatse, uit te groeien tot een volwaardige en duurzame houtopstand;
-
c.
door de keuze van de boomsoorten en de plantafstand wordt:
-
d.
de herbeplanting bestaat niet uit:
-
e.
in Natura 2000-gebieden heeft de herbeplanting geen nadelige gevolgen voor natuurlijke kenmerken en instandhoudingsdoelstellingen.
-
a.
-
2
In afwijking van het eerste lid, onderdeel c, onder 1, geldt voor rijbeplanting een maximale plantafstand van 10 meter.
Artikel 4.13 (meldplicht aanleg en onderhoud brandgang)
Een brandgang als bedoeld in artikel 11.131, eerste lid, onder c, van het Besluit activiteiten leefomgeving is alleen uitgezonderd van de meldplicht vellen houtopstand en plicht tot herbeplanting als de brandgang:
Paragraaf 4.2.4 Natura 2000-activiteiten
Artikel 4.14a (verbod windturbines Natura 2000-gebied Veluwe)
Het is verboden een nieuwe windturbine op te richten en te exploiteren binnen het verbodsgebied windturbines Veluwe.
Afdeling 4.3 Grondwaterbedreigende activiteiten
Paragraaf 4.3.1 Algemeen
Artikel 4.15 (toepassingsbereik en oogmerk regels over grondwaterbedreigende activiteiten)
-
1
Deze afdeling gaat over grondwaterbedreigende activiteiten in een waterwingebied, een grondwaterbeschermingsgebied, een koude-warmte-opslagvrije zone, een boringsvrije zone, een intrekgebied, een kwetsbaar drinkwaterreserveringsgebied of een minder kwetsbaar drinkwaterreserveringsgebied.
-
2
Deze afdeling is opgenomen met het oog op het beschermen van de kwaliteit van het grondwater vanwege de openbare drinkwatervoorziening.
Artikel 4.16 (specifieke zorgplicht)
-
1
Degene die een grondwaterbedreigende activiteit verricht in een waterwingebied, een grondwaterbeschermingsgebied, een koude-warmte-opslagvrije zone, een boringsvrije zone, een intrekgebied, een kwetsbaar drinkwaterreserveringsgebied of eenminder kwetsbaar drinkwaterreserveringsgebieden weet of redelijkerwijs kan vermoeden dat die activiteit nadelige gevolgen kan hebben voor de kwaliteit van het grondwater, is verplicht:
-
a.
alle maatregelen te nemen die redelijkerwijs van diegene kunnen worden gevraagd om die gevolgen te voorkomen;
-
b.
voor zover die gevolgen niet kunnen worden voorkomen: die gevolgen zoveel mogelijk te beperken of ongedaan te maken; en
-
c.
als die gevolgen onvoldoende kunnen worden beperkt: die activiteit achterwege te laten voor zover dat redelijkerwijs van diegene kan worden gevraagd.
-
a.
-
2
Deze plicht houdt in ieder geval in dat Gedeputeerde Staten en de directeur van het drinkwaterbedrijf onverwijld op de hoogte worden gesteld als nadelige gevolgen voor de kwaliteit van het grondwater zich voordoen of dreigen voor te doen.
Artikel 4.17 (bebording waterwingebieden en grondwaterbeschermingsgebieden)
Het drinkwaterbedrijf plaatst borden volgens het in bijlage Bebording waterwin- en grondwaterbeschermingsgebieden opgenomen model:
-
a.
langs alle openbare wegen, spoorwegen en vaarwateren die toegang geven tot een waterwingebied of grondwaterbeschermingsgebied of daaraan grenzen; en
-
b.
op of bij de grenzen van een waterwingebied of grondwaterbeschermingsgebied.
Paragraaf 4.3.2 Waterwingebieden
Artikel 4.18 (verboden grondwaterbedreigende activiteiten in waterwingebieden)
-
1
Het is verboden de volgende grondwaterbedreigende activiteiten te verrichten in een waterwingebied:
-
a.
een activiteit genoemd in bijlage Lijst van verboden grondwaterbedreigende activiteiten;
-
b.
handelingen waardoor de beschermende werking van een bodemlaag wordt of kan worden aangetast;
-
c.
het in de bodem brengen van afstromend water in dieper gelegen watervoerende bodemlagen;
-
d.
het aanleggen van een ondergrondse opslagtank;
-
e.
het aanleggen van een begraafplaats of terrein voor het verstrooien van as als bedoeld in de wet op de lijkbezorging of een dierenbegraafplaats;
-
f.
het toepassen van grond of baggerspecie waarvan de kwaliteit de achtergrondwaarden overschrijdt als bedoeld in artikel 25d van het Besluit bodemkwaliteit; of
-
g.
het hebben, gebruiken of vervoeren van meststoffen.
-
a.
-
2
Het eerste lid geldt niet voor het drinkwaterbedrijf voor zover de activiteit noodzakelijk is voor de openbare drinkwatervoorziening.
-
3
Het eerste lid, aanhef en onder b, geldt niet voor:
-
a.
het saneren van de bodem of het grondwater en het verrichten van voorafgaand bodemonderzoek; of
-
b.
het verrichten van grondwatermetingen voor de openbare drinkwatervoorziening.
-
a.
-
4
Het eerste lid, aanhef en onder f, geldt niet voor het verspreiden van baggerspecie uit een watergang als bedoeld in artikel 4.1269, derde lid, onder a, sub 1, van het Besluit activiteiten leefomgeving.
-
5
In afwijking van het eerste lid, aanhef en onder f, geldt voor grond of baggerspecie met poly- en perfluoralkylstoffen (PFAS) dat toepassing is toegestaan:
-
a.
tot een maximale waarde van 0,1 microgram per kilogram; of
-
b.
tot een vastgestelde gebiedswaarde met een maximum van 0,5 microgram per kilogram voor perfluoroctaanzuur (PFOA) en perfluoroctaansulfonzuur (PFOS) en 0,1 microgram per kilogram voor de overige PFAS; en
-
c.
als de grond of baggerspecie afkomstig is van buiten het waterwingebied: wanneer wordt gecontroleerd op basis van een partijkeuring op de stoffen, genoemd in bijlage 1 van het RIVM-briefrapport 2020-0100.
-
a.
Artikel 4.19 (vergunningplichtige grondwaterbedreigende activiteiten in waterwingebieden)
-
1
Het is verboden zonder omgevingsvergunning de volgende grondwaterbedreigende activiteiten te verrichten in een waterwingebied:
-
a.
het hebben, gebruiken of vervoeren van schadelijke stoffen;
-
b.
handelingen met constructies waardoor schadelijke stoffen op of in de bodem terecht kunnen komen;
-
c.
het roeren van de bodem dieper dan twee meter onder het maaiveld;
-
d.
het buiten gebruik stellen van een boorgat dieper dan twee meter onder het maaiveld; of
-
e.
het op of in de bodem brengen van afstromend water.
-
a.
-
2
Het eerste lid geldt niet voor het drinkwaterbedrijf voor zover de activiteit noodzakelijk is voor de openbare drinkwatervoorziening.
-
3
Het eerste lid, aanhef en onder a en b, geldt niet voor:
-
a.
het hebben of gebruiken van schadelijke stoffen voor het functioneren van motorrijtuigen of motorwerktuigen;
-
b.
het vervoeren van schadelijke stoffen in afgesloten en vloeistofdichte tanks of in gesloten deugdelijke verpakking, mits die stoffen deugdelijk zijn geladen en zijn beschermd tegen weersinvloeden;
-
c.
het hebben of gebruiken van schadelijke stoffen, met uitzondering van biociden, in hoeveelheden van minder dan 25 liter of 25 kilogram, mits die stoffen worden bewaard in een deugdelijke verpakking en zijn beschermd tegen weersinvloeden;
-
d.
het gebruiken van strooizout voor gladheidbestrijding; of
-
e.
het aanleggen, hebben en gebruiken van aardgasleidingen voor huishoudelijk gebruik.
-
a.
Paragraaf 4.3.3 Grondwaterbeschermingsgebieden
Artikel 4.20 (verboden grondwaterbedreigende activiteiten in grondwaterbeschermingsgebieden)
-
1
Het is verboden de volgende grondwaterbedreigende activiteiten te verrichten in een grondwaterbeschermingsgebied:
-
a.
een activiteit genoemd in bijlage Lijst van verboden grondwaterbedreigende activiteiten;
-
b.
handelingen waardoor de beschermende werking van een bodemlaag wordt of kan worden aangetast;
-
c.
het in de bodem brengen van afstromend water in dieper gelegen watervoerende bodemlagen;
-
d.
het aanleggen van een ondergrondse opslagtank;
-
e.
het aanleggen van een begraafplaats of terrein voor het verstrooien van as als bedoeld in de Wet op de lijkbezorging of een dierenbegraafplaats; of
-
f.
het grondgebonden telen van bloembollen.
-
a.
-
2
Het eerste lid, aanhef en onder b, geldt niet voor:
-
a.
het saneren van de bodem of het grondwater en het verrichten van voorafgaand bodemonderzoek; of
-
b.
het verrichten van grondwatermetingen voor de openbare drinkwatervoorziening.
-
a.
-
3
Het eerste lid, aanhef en onder f, geldt niet voor een bedrijf met een bio-certificaat van Skal Biocontrole of wanneer het telen op andere wijze aantoonbaar biologisch plaatsvindt.
Artikel 4.21 (melding grondwaterbedreigende activiteiten in grondwaterbeschermingsgebieden)
-
1
Het is verboden de volgende grondwaterbedreigende activiteiten te verrichten in een grondwaterbeschermingsgebied zonder dit ten minste vier weken voor het begin ervan aan Gedeputeerde Staten te melden:
-
a.
het uitbreiden van een begraafplaats of terrein voor het verstrooien van as als bedoeld in de Wet op de lijkbezorging of een dierenbegraafplaats;
-
b.
het toepassen van grond of baggerspecie dat de kwaliteitsklasse landbouw/natuur of algemeen toepasbaar overschrijdt als bedoeld in artikel 25d van het Besluit bodemkwaliteit;
-
c.
het hebben, gebruiken of vervoeren van meststoffen;
-
d.
het hebben, gebruiken of vervoeren van schadelijke stoffen;
-
e.
handelingen met constructies waardoor schadelijke stoffen op of in de bodem terecht kunnen komen;
-
f.
het roeren van de bodem dieper dan drie meter onder het maaiveld;
-
g.
het buiten gebruik stellen van een boorgat dieper dan drie meter onder het maaiveld; of
-
h.
het op of in de bodem brengen van afstromend water.
-
a.
-
2
Het eerste lid, aanhef en onder b, geldt niet voor het verspreiden van baggerspecie uit een watergang over de aan die watergang grenzende percelen als bedoeld in artikel 4.1269, derde lid, onder a, sub 1, van het Besluit activiteiten leefomgeving.
-
3
Het eerste lid, aanhef en onder c, geldt niet voor:
-
a.
het gebruiken van dierlijke meststoffen, compost, anorganische meststoffen, kalkmeststoffen of dierlijke uitwerpselen; of
-
b.
het vervoeren van meststoffen in afgesloten en vloeistofdichte tanks of in gesloten deugdelijke verpakking, mits die stoffen deugdelijk zijn geladen en zijn beschermd tegen weersinvloeden.
-
a.
-
4
Het eerste lid, aanhef en onder d en e, geldt niet voor:
-
a.
het hebben of gebruiken van schadelijke stoffen voor het functioneren van motorrijtuigen of motorwerktuigen;
-
b.
het vervoeren van schadelijke stoffen in afgesloten en vloeistofdichte tanks of in gesloten deugdelijke verpakking, mits die stoffen deugdelijk zijn geladen en zijn beschermd tegen weersinvloeden;
-
c.
het hebben of gebruiken van schadelijke stoffen, met uitzondering van biociden, in hoeveelheden van minder dan 25 liter of 25 kilogram, mits die stoffen worden bewaard in een deugdelijke verpakking en zijn beschermd tegen weersinvloeden;
-
d.
het gebruiken van strooizout voor gladheidbestrijding;
-
e.
het hebben en gebruiken van een buisleiding of riolering die is aangelegd met een toestemming op grond van een provinciale verordening; of
-
f.
het aanleggen, hebben of gebruiken van een aardgasleiding voor huishoudelijk gebruik.
-
a.
-
5
In afwijking van het eerste lid, aanhef en onder b, geldt voor grond of baggerspecie met poly- en perfluoralkylstoffen (PFAS) dat toepassing is toegestaan tot een maximale waarde van 0,1 microgram per kilogram.
Artikel 4.22 (uitbreiden begraafplaats of uitstrooiveld in grondwaterbeschermingsgebieden)
Bij het verrichten van een grondwaterbedreigende activiteit als bedoeld in artikel 4.21, eerste lid, onder a, in een grondwaterbeschermingsgebied worden nadelige gevolgen voor de kwaliteit van het grondwater voorkomen.
Artikel 4.23 (toepassen grond of baggerspecie in grondwaterbeschermingsgebieden)
-
1
Bij het verrichten van een grondwaterbedreigende activiteit als bedoeld in artikel 4.21, eerste lid, onder b, in een grondwaterbeschermingsgebied zijn alleen de volgende toepassingen met de aangegeven kwaliteitsklassen, bedoeld in artikel 25d van het Besluit bodemkwaliteit, toegestaan:
-
a.
op of in de bodem brengen van grond van de kwaliteitsklasse wonen of van baggerspecie afkomstig uit het grondwaterbeschermingsgebied van de kwaliteitsklasse wonen;
-
b.
in oppervlaktewater, van grond of baggerspecie afkomstig uit het grondwaterbeschermingsgebied van de kwaliteitsklasse licht verontreinigd; of
-
c.
in een omvang van meer dan 5000 kubieke meter als wordt aangetoond dat:
-
1.
de risico’s voor de kwaliteit van het grondwater niet toenemen;
-
2.
de grond of baggerspecie uit het grondwaterbeschermingsgebied afkomstig is; en
-
3.
de kwaliteit daarvan de maximale waarden van de kwaliteitsklasse wonen of de kwaliteitsklasse licht verontreinigd niet overschrijdt.
-
1.
-
a.
-
2
In afwijking van het eerste lid en in aanvulling op artikel 4.21, vijfde lid, geldt voor grond of baggerspecie met poly- en perfluoralkylstoffen (PFAS) dat toepassing is toegestaan:
-
a.
als de grond of baggerspecie afkomstig is van binnen het grondwaterbeschermingsgebied tot een vastgestelde gebiedswaarde met een maximum van 1,9 microgram per kilogram voor perfluoroctaanzuur (PFOA) en 1,4 microgram per kilogram voor de overige PFAS; of
-
b.
als de grond of baggerspecie afkomstig is van buiten het grondwaterbeschermingsgebied tot een vastgestelde gebiedswaarde met een maximum van 0,5 microgram per kilogram voor perfluoroctaanzuur (PFOA) en perfluoroctaansulfonzuur (PFOS) en 0,1 microgram per kilogram voor de overige PFAS en wanneer wordt gecontroleerd op basis van een partijkeuring op de stoffen genoemd in bijlage 1 van het RIVM-briefrapport 2020-0100.
-
a.
Artikel 4.24 (activiteiten met meststoffen in grondwaterbeschermingsgebieden)
Bij het verrichten van een grondwaterbedreigende activiteit als bedoeld in artikel 4.21, eerste lid, onder c, in een grondwaterbeschermingsgebied:
-
a.
is het op of in de bodem brengen van andere meststoffen dan dierlijke meststoffen, compost, anorganische meststoffen, kalkmeststoffen of dierlijke uitwerpselen niet toegestaan; en
-
b.
worden bij het opslaan van drijfmest, digestaat of dunne fractie in een mestbassin voorzieningen getroffen om lekkage naar de bodem te voorkomen.
Artikel 4.25 (activiteiten met schadelijke stoffen in grondwaterbeschermingsgebieden)
Bij het verrichten van een grondwaterbedreigende activiteit als bedoeld in artikel 4.21, eerste lid, onder d en e, in een grondwaterbeschermingsgebied:
-
a.
is het op of in de bodem brengen van schadelijke stoffen of andere stoffen waarin schadelijke stoffen voorkomen, niet toegestaan; en
-
b.
worden voorzieningen getroffen om te voorkomen dat schadelijke stoffen op of in de bodem kunnen komen.
Artikel 4.26 (boren en grondwerkzaamheden in grondwaterbeschermingsgebieden)
Bij het verrichten van een grondwaterbedreigende activiteit als bedoeld in artikel 4.21, eerste lid, onder f en g, in een grondwaterbeschermingsgebied:
-
a.
wordt verontreiniging van de bodem en het grondwater voorkomen;
-
b.
wordt de mate van doorlaatbaarheid van de bodem niet groter;
-
c.
worden voorzieningen getroffen om te voorkomen dat schadelijke stoffen via een boorgat in de bodem kunnen komen; en
-
d.
wordt het boorgat of de ontgraving afsluitend aangevuld bij het buiten gebruik stellen ervan of bij beëindiging van de werkzaamheden.
Artikel 4.27 (op of in de bodem brengen van afstromend water in grondwaterbeschermingsgebieden)
Bij het verrichten van een grondwaterbedreigende activiteit als bedoeld in artikel 4.21, eerste lid onder h, in een grondwaterbeschermingsgebied:
-
a.
heeft de kwaliteit van het afstromend water geen nadelige gevolgen voor de kwaliteit van het grondwater; en
-
b.
wordt voorkomen dat afstromend hemelwater op of in de bodem kan komen als de kwaliteit van dit water nadelige gevolgen kan hebben voor de kwaliteit van het grondwater.
Paragraaf 4.3.4 Koude-warmte-opslagvrije zones
Artikel 4.28 (verboden grondwaterbedreigende activiteiten in koude-warmte-opslagvrije zones)
-
1
Het is verboden de volgende grondwaterbedreigende activiteiten te verrichten in een koude-warmte-opslagvrije zone:
-
a.
het aanleggen en exploiteren van een mijnbouwwerk;
-
b.
het aanleggen en gebruiken van een bodemenergiesysteem;
-
c.
handelingen waardoor de beschermende werking van een bodemlaag wordt of kan worden aangetast; of
-
d.
het in de bodem brengen van afstromend water in dieper gelegen watervoerende bodemlagen.
-
a.
-
2
Het eerste lid, aanhef en onder c, geldt niet voor:
-
a.
het saneren van de bodem of het grondwater en het verrichten van voorafgaand bodemonderzoek; of
-
b.
het verrichten van grondwatermetingen voor de openbare drinkwatervoorziening.
-
a.
Artikel 4.29 (melding grondwaterbedreigende activiteiten in koude-warmte-opslagvrije zones)
-
1
Het is verboden de volgende grondwaterbedreigende activiteiten te verrichten in een koude-warmte-opslagvrije zone zonder dit ten minste vier weken voor het begin ervan aan Gedeputeerde Staten te melden:
-
a.
het hebben, gebruiken of vervoeren van vloeibare schadelijke stoffen zwaarder dan water;
-
b.
het roeren van de bodem dieper dan drie meter onder het maaiveld; of
-
c.
het buiten gebruik stellen van een boorgat dieper dan drie meter onder het maaiveld.
-
a.
-
2
Het eerste lid, aanhef en onder a, geldt niet voor:
-
a.
het hebben of gebruiken van vloeibare schadelijke stoffen zwaarder dan water voor het functioneren van motorrijtuigen of motorwerktuigen;
-
b.
het vervoeren van vloeibare schadelijke stoffen zwaarder dan water in afgesloten en vloeistofdichte tanks of in gesloten deugdelijke verpakking, mits die stoffen deugdelijk zijn geladen en zijn beschermd tegen weersinvloeden; of
-
c.
het hebben of gebruiken van vloeibare schadelijke stoffen zwaarder dan water in hoeveelheden van minder dan 25 liter, mits die stoffen worden bewaard in een deugdelijke verpakking en zijn beschermd tegen weersinvloeden.
-
a.
Artikel 4.30 (activiteiten met vloeibare schadelijke stoffen zwaarder dan water in koude-warmte-opslagvrije zones)
Bij het verrichten van een grondwaterbedreigende activiteit als bedoeld in artikel 4.29, eerste lid, onder a, in een koude-warmte-opslagvrije zone:
-
a.
is het op of in de bodem brengen van vloeibare schadelijke stoffen zwaarder dan water of andere vloeistoffen waarin vloeibare schadelijke stoffen zwaarder dan water voorkomen, niet toegestaan; en
-
b.
worden voorzieningen getroffen om te voorkomen dat vloeibare schadelijke stoffen zwaarder dan water op of in de bodem kunnen komen.
Artikel 4.31 (boren en grondwerkzaamheden in koude-warmte-opslagvrije zones)
Bij het verrichten van een grondwaterbedreigende activiteit als bedoeld in artikel 4.29, eerste lid, onder b of c, in een koude-warmte-opslagvrije zone:
-
a.
wordt verontreiniging van de bodem en het grondwater voorkomen;
-
b.
wordt de mate van doorlaatbaarheid van de bodem niet groter;
-
c.
worden voorzieningen getroffen om te voorkomen dat schadelijke stoffen via een boorgat in de bodem kunnen komen; en
-
d.
wordt het boorgat of de ontgraving afsluitend aangevuld bij het buiten gebruik stellen ervan of bij beëindiging van de werkzaamheden.
Paragraaf 4.3.5 Boringsvrije zones
Artikel 4.32 (verboden grondwaterbedreigende activiteiten in boringsvrije zones)
-
1
Het is verboden de volgende grondwaterbedreigende activiteiten te verrichten in een boringsvrije zone:
-
2
Het eerste lid, aanhef en onder b, geldt niet voor:
-
a.
het saneren van de bodem of het grondwater en het verrichten van voorafgaand bodemonderzoek; of
-
b.
het verrichten van grondwatermetingen voor de openbare drinkwatervoorziening.
-
a.
Artikel 4.33 (melding grondwaterbedreigende activiteiten in boringsvrije zones)
Het is verboden de volgende grondwaterbedreigende activiteiten te verrichten in een boringsvrije zone zonder dit ten minste vier weken voor het begin ervan aan Gedeputeerde Staten te melden:
Artikel 4.34 (boren en grondwerkzaamheden in boringsvrije zones)
Bij het verrichten van een grondwaterbedreigende activiteit als bedoeld in artikel 4.33, in een boringsvrije zone:
-
a.
wordt verontreiniging van de bodem en het grondwater voorkomen;
-
b.
wordt de mate van doorlaatbaarheid van de bodem niet groter;
-
c.
worden voorzieningen getroffen om te voorkomen dat schadelijke stoffen via een boorgat in de bodem kunnen komen; en
-
d.
wordt het boorgat of de ontgraving afsluitend aangevuld bij het buiten gebruik stellen ervan of bij beëindiging van de werkzaamheden.
Paragraaf 4.3.6 Intrekgebieden
Artikel 4.35 (verbod mijnbouwactiviteit in intrekgebieden)
Het is verboden in een intrekgebied een mijnbouwwerk aan te leggen en te exploiteren, behalve voor het opsporen of winnen van aardwarmte.
Paragraaf 4.3.7 Kwetsbare drinkwaterreserveringsgebieden
Artikel 4.36 (verboden grondwaterbedreigende activiteiten in kwetsbare drinkwaterreserveringsgebieden)
Het is verboden de volgende grondwaterbedreigende activiteiten te verrichten in een kwetsbaar drinkwaterreserveringsgebied:
Artikel 4.37 (vergunningplichtige grondwaterbedreigende activiteiten in kwetsbare drinkwaterreserveringsgebieden)
Het is verboden zonder omgevingsvergunning de volgende grondwaterbedreigende activiteiten te verrichten in een kwetsbaar drinkwaterreserveringsgebied:
-
a.
een activiteit genoemd in lijst A van de bijlage Grondwaterbedreigende activiteiten in kwetsbare drinkwaterreserveringsgebieden;
-
b.
het in de bodem brengen van afstromend water in dieper gelegen watervoerende bodemlagen;
-
c.
het aanleggen van een ondergrondse opslagtank; of
-
d.
het aanleggen van een begraafplaats of terrein voor het verstrooien van as als bedoeld in de Wet op de lijkbezorging of een dierenbegraafplaats.
Artikel 4.38 (melding grondwaterbedreigende activiteiten in kwetsbare drinkwaterreserveringsgebieden)
-
1
Het is verboden de volgende grondwaterbedreigende activiteiten te verrichten in een kwetsbaar drinkwaterreserveringsgebied zonder dit ten minste vier weken voor het begin ervan aan Gedeputeerde Staten te melden:
-
a.
een activiteit genoemd in lijst B van de bijlage Grondwaterbedreigende activiteiten in kwetsbare drinkwaterreserveringsgebieden;
-
b.
het uitbreiden van een begraafplaats of terrein voor het verstrooien van as als bedoeld in de Wet op de lijkbezorging of een dierenbegraafplaats;
-
c.
het toepassen van grond of baggerspecie in oppervlaktewater of in een omvang van meer dan 5000 kubieke meter;
-
d.
het gebruiken van meststoffen;
-
e.
het roeren van de bodem dieper dan 10 meter onder het maaiveld;
-
f.
het buiten gebruik stellen van een boorgat dieper dan 10 meter onder het maaiveld;
-
g.
het op of in de bodem brengen van afstromend water; of
-
h.
het aanleggen van een systeem voor individuele behandeling van afvalwater.
-
a.
-
2
Het eerste lid, aanhef en onder c, geldt alleen voor toepassingen met grond of baggerspecie dat de kwaliteitsklasse landbouw/natuur of algemeen toepasbaar overschrijdt als bedoeld in artikel 25d van het Besluit bodemkwaliteit.
-
3
Het eerste lid, aanhef en onder d, geldt niet voor het gebruiken van dierlijke meststoffen, compost, anorganische meststoffen, kalkmeststoffen of dierlijke uitwerpselen.
-
4
Het eerste lid, aanhef en onder e, geldt niet voor ontgrondingsactiviteiten.
-
5
Het eerste lid, aanhef en onder g, geldt alleen voor afstromend water van zonneparken groter dan 1 hectare, rijks- of provinciale wegen, parkeerplaatsen voor meer dan 100 motorvoertuigen en bedrijventerreinen met milieubelastende activiteiten die op grond van het Besluit activiteiten leefomgeving vergunningplichtig of meldingplichtig zijn.
Artikel 4.39 (uitbreiden begraafplaats of uitstrooiveld in kwetsbare drinkwaterreserveringsgebieden)
Bij het verrichten van een grondwaterbedreigende activiteit als bedoeld in artikel 4.38, eerste lid, onder b, in een kwetsbaar drinkwaterreserveringsgebied worden nadelige gevolgen voor de kwaliteit van het grondwater voorkomen.
Artikel 4.40 (toepassen grond of baggerspecie in kwetsbare drinkwaterreserveringsgebieden)
Bij het verrichten van een grondwaterbedreigende activiteit als bedoeld in artikel 4.38, eerste lid, onder c, in een kwetsbaar drinkwaterreserveringsgebied zijn alleen de volgende toepassingen met de aangegeven kwaliteitsklassen, bedoeld in artikel 25d van het Besluit bodemkwaliteit, toegestaan:
-
a.
in oppervlaktewater, van de kwaliteitsklasse licht verontreinigd; of
-
b.
in een omvang van meer dan 5000 kubieke meter als wordt aangetoond dat:
-
1.
de risico’s voor de kwaliteit van het grondwater niet toenemen; en
-
2.
de kwaliteit daarvan de maximale waarden van de kwaliteitsklasse wonen of de kwaliteitsklasse licht verontreinigd niet overschrijdt.
-
1.
Artikel 4.41 (activiteiten met meststoffen in kwetsbare drinkwaterreserveringsgebieden)
-
1
Bij het verrichten van een grondwaterbedreigende activiteit als bedoeld in artikel 4.38, eerste lid, onder d in een kwetsbaar drinkwaterreserveringsgebied is het op of in de bodem brengen van andere meststoffen dan dierlijke meststoffen, compost, anorganische meststoffen, kalkmeststoffen, dierlijke uitwerpselen of overige organische meststoffen niet toegestaan.
-
2
Het op of in de bodem brengen van overige organische meststoffen is alleen toegestaan als dit geen nadelige gevolgen heeft voor de kwaliteit van het grondwater.
Artikel 4.42 (boren en grondwerkzaamheden in kwetsbare drinkwaterreserveringsgebieden)
Bij het verrichten van een grondwaterbedreigende activiteit als bedoeld in artikel 4.38, eerste lid, onder e en f, in een kwetsbaar drinkwaterreserveringsgebied:
-
a.
wordt verontreiniging van de bodem en het grondwater voorkomen;
-
b.
wordt de mate van doorlaatbaarheid van de bodem niet groter;
-
c.
worden voorzieningen getroffen om te voorkomen dat schadelijke stoffen via een boorgat in de bodem kunnen komen; en
-
d.
wordt het boorgat of de ontgraving afsluitend aangevuld bij het buiten gebruik stellen ervan of bij beëindiging van de werkzaamheden.
Artikel 4.43 (op of in de bodem brengen van afstromend water in kwetsbare drinkwaterreserveringsgebieden)
Bij het verrichten van een grondwaterbedreigende activiteit als bedoeld in artikel 4.38, eerste lid, onder g, in een kwetsbaar drinkwaterreserveringsgebied:
-
a.
heeft de kwaliteit van het afstromend water geen nadelige gevolgen voor de kwaliteit van het grondwater; en
-
b.
wordt voorkomen dat afstromend hemelwater op of in de bodem kan komen als de kwaliteit van dit water nadelige gevolgen kan hebben voor de kwaliteit van het grondwater.
Artikel 4.44 (aanleggen van een systeem voor individuele behandeling van afvalwater (IBA) in kwetsbare drinkwaterreserveringsgebieden)
Bij het verrichten van een grondwaterbedreigende activiteit als bedoeld in artikel 4.38, eerste lid, onder h, in een kwetsbaar drinkwaterreserveringsgebied heeft het systeem voor individuele behandeling van afvalwater geen nadelige gevolgen voor de kwaliteit van het grondwater.
Paragraaf 4.3.8 Minder kwetsbare drinkwaterreserveringsgebieden
Artikel 4.45 (verboden grondwaterbedreigende activiteiten in minder kwetsbare drinkwaterreserveringsgebieden)
-
1
Het is verboden de volgende grondwaterbedreigende activiteiten te verrichten in een minder kwetsbaar drinkwaterreserveringsgebied:
-
2
Het eerste lid, aanhef en onder b, geldt niet voor:
-
a.
het saneren van de bodem of het grondwater en het verrichten van voorafgaand bodemonderzoek;
-
b.
het verrichten van grondwatermetingen voor een openbaar grondwatermeetnet; of
-
c.
het drinkwaterbedrijf, voor zover de activiteit noodzakelijk is voor de openbare drinkwatervoorziening.
-
a.
Artikel 4.46 (melding grondwaterbedreigende activiteiten in minder kwetsbare drinkwaterreserveringsgebieden)
-
1
Het is verboden de volgende grondwaterbedreigende activiteiten te verrichten in een minder kwetsbaar drinkwaterreserveringsgebied zonder dit ten minste vier weken voor het begin ervan aan Gedeputeerde Staten te melden:
-
2
Het eerste lid, aanhef en onder b geldt niet voor ontgrondingsactiviteiten.
Artikel 4.47 (boren en grondwerkzaamheden in minder kwetsbare drinkwaterreserveringsgebieden)
Bij het verrichten van een grondwaterbedreigende activiteit als bedoeld in artikel 4.46, eerste lid, in een minder kwetsbaar drinkwaterreserveringsgebied:
-
a.
wordt verontreiniging van de bodem en het grondwater voorkomen;
-
b.
wordt de mate van doorlaatbaarheid van de bodem niet groter;
-
c.
worden voorzieningen getroffen om te voorkomen dat schadelijke stoffen via een boorgat in de bodem kunnen komen; en
-
d.
wordt het boorgat of de ontgraving afsluitend aangevuld bij het buiten gebruik stellen ervan of bij beëindiging van de werkzaamheden.
Afdeling 4.4 Milieubelastende activiteiten
Paragraaf 4.4.1 Activiteiten op een gesloten stortplaats
Artikel 4.48 (oogmerk regels over activiteiten op een gesloten stortplaats)
Deze paragraaf is opgenomen met het oog op het waarborgen van nazorg bij een gesloten stortplaats als bedoeld in artikel 8.49 van de Wet milieubeheer.
Artikel 4.49 (verbod gebruik gesloten stortplaats)
Het is verboden zonder omgevingsvergunning een activiteit te verrichten op een gesloten stortplaats als die activiteit de uitvoering of werking van een nazorgmaatregel kan belemmeren of aantasten.
Paragraaf 4.4.2 Activiteiten op of in de bodem
Artikel 4.50 (toepassingsbereik en oogmerk regels over activiteiten op of in de bodem)
-
1
Deze paragraaf is van toepassing op de milieubelastende activiteiten saneren van de bodem of graven in bodem met een kwaliteit boven de interventiewaarde bodemkwaliteit, met uitzondering van tijdelijk uitnemen van grond.
-
2
Deze paragraaf is opgenomen met het oog op het wegnemen van verspreidingsrisico’s als gevolg van een verontreiniging in het grondwater.
-
3
Voor de toepassing van deze paragraaf wordt onder activiteit verstaan: activiteit als bedoeld in het eerste lid.
Artikel 4.51 (onderzoek grondwaterverontreiniging)
-
1
Als uit het voorafgaand bodemonderzoek blijkt dat in het grondwater een signaleringsparameter volgens bijlage Vd bij artikel 4.12a van het Besluit kwaliteit leefomgeving of een Indicatief niveau voor ernstige verontreiniging (INEV) wordt overschreden, wordt onderzoek verricht naar de relatie tussen de verontreiniging in het grondwater en de verontreinigingsbron in de vaste bodem.
-
2
In dit onderzoek wordt ook de locatie-specifieke situatie in beeld gebracht en beoordeeld, tenzij wordt vastgesteld dat de verontreiniging in het grondwater duidelijk geen verband houdt met een verontreinigingsbron in de vaste bodem op de locatie waar de activiteit wordt verricht.
-
3
De beoordeling van de locatie-specifieke situatie bevat een beoordeling van de risico's die optreden of dreigen op te treden bij kwetsbare objecten als bedoeld in het regionaal waterprogramma.
Artikel 4.52 (sanering verontreinigingsbron grondwaterverontreiniging)
-
1
Als uit het onderzoek, bedoeld in artikel 4.51, blijkt dat er door de verontreiniging in het grondwater een onaanvaardbaar risico kan optreden, wordt de verontreinigingsbron in de vaste bodem, op de locatie waar de activiteit wordt verricht, gesaneerd volgens de saneringsaanpak, bedoeld in artikel 4.1242 van het Besluit activiteiten leefomgeving.
-
2
In aanvulling op artikel 4.1242 van het Besluit activiteiten leefomgeving wordt ook verontreiniging verwijderd van de stof die boven een Indicatief niveau voor ernstige verontreiniging (INEV) is aangetroffen.
Artikel 4.53 (informeren Gedeputeerde Staten)
Zo spoedig mogelijk of ten minste vier weken voor het begin van de activiteit worden Gedeputeerde Staten geïnformeerd over:
-
a.
de resultaten van het onderzoek, bedoeld in artikel 4.51, als daarin de locatie-specifieke situatie in beeld is gebracht;
-
b.
de startdatum van de sanering, bedoeld in artikel 4.52.
Paragraaf 4.4.3 Activiteiten in stiltegebieden
Artikel 4.54 (toepassingsbereik en oogmerk regels over activiteiten in stiltegebied)
-
1
Deze paragraaf is van toepassing op activiteiten in een stiltegebied.
-
2
Deze paragraaf is opgenomen met het oog op het voorkomen en beperken van geluid in de aangewezen stiltegebieden.
Artikel 4.55 (verboden activiteiten in stiltegebieden)
In een stiltegebied is het verboden:
Artikel 4.56 (vrijstellingen verboden activiteiten in stiltegebieden)
Artikel 4.55 is niet van toepassing op:
-
a.
activiteiten in het kader van een normale agrarische bedrijfsvoering, bosbouw, jacht, natuurbeheer en visserij;
-
b.
activiteiten in het kader van wonen of het uitoefenen van een aan huis gebonden ambacht of beroep;
-
c.
activiteiten op kampeerterreinen;
-
d.
normaal onderhoud en beheer van gebouwen en terreinen;
-
e.
het gebruikmaken van een omgevingsvergunning of een andere toestemming voor een activiteit of gebiedsontwikkeling; en
-
f.
het gebruik van motoren in of aan vaartuigen voor de normale voortstuwing van vaartuigen tot een snelheid van ten hoogste acht kilometer per uur.
Paragraaf 4.4.5 Geitenhouderij
Artikel 4.61 (tijdelijk verbod nieuwvestiging en uitbreiding geitenhouderij)
-
1
Het is verboden om de volgende milieubelastende activiteiten te verrichten:
-
a.
een geitenhouderij of geitenhouderijtak te vestigen;
-
b.
een veehouderijbedrijf of een veehouderijtak met andere landbouwhuisdieren geheel of gedeeltelijk te wijzigen in een geitenhouderij;
-
c.
het aantal geiten dat op een bestaande geitenhouderij wordt gehouden te vergroten;
-
d.
het oprichten van een nieuw dierenverblijf voor het houden van geiten;
-
e.
bouwwerken of gronden tijdelijk te gebruiken voor een geitenhouderij.
-
a.
-
2
Het eerste lid, aanhef en onder c, geldt niet voor op het eigen bedrijf geboren geitenlammeren tot en met een leeftijd van 60 dagen, mits het vergunde dan wel gemelde aantal geiten van 61 dagen en ouder niet toeneemt ten opzichte van het aantal op 30 augustus 2017 legaal gehouden aantal geiten van 61 dagen en ouder.
Afdeling 4.5 Ontgrondingsactiviteiten
Artikel 4.63 (aanvullend verbod ontgrondingsactiviteit)
In afwijking van artikel 16.7 van het Besluit activiteiten leefomgeving is het verboden om zonder omgevingsvergunning een ontgrondingsactiviteit te verrichten als deze activiteit in hoofdzaak wordt verricht om bodemmateriaal te verkrijgen.
Artikel 4.64 (aanvullende vrijstellingen ontgrondingsactiviteit)
-
1
In aanvulling op artikel 16.7 van het Besluit activiteiten leefomgeving geldt het verbod, bedoeld in artikel 5.1 van de wet, om zonder omgevingsvergunning een ontgrondingsactiviteit te verrichten, niet als de grondlagen dieper dan drie meter onder het oorspronkelijke maaiveld ongemoeid blijven en niet meer dan zowel 3.000 kubieke meter aan volume als 3.000 vierkante meter aan oppervlakte wordt ontgraven.
-
2
In afwijking van artikel 16.7 van het Besluit activiteiten leefomgeving en het eerste lid geldt geen vergunningplicht voor een ontgrondingsactiviteit voor het aanleggen, veranderen of verwijderen van een plein, park, plantsoen, tuin, sportterrein, woningbouwterrein, parkeerterrein, speelterrein, industrieterrein, weg, spoorweg of luchthaven als de grondlagen dieper dan drie meter onder het oorspronkelijke maaiveld ongemoeid blijven.
-
3
In aanvulling op artikel 16.7, aanhef en onder g, onder 1°, van het Besluit activiteiten leefomgeving geldt geen vergunningplicht voor een ontgrondingsactiviteit voor een noodzakelijke voorlandverbetering voor een dijk, met uitzondering van dijken die geen waterkerende functie hebben.
-
4
Voor de gevallen, genoemd in artikel 16.7, aanhef en onder h, van het Besluit activiteiten leefomgeving en het eerste lid, geldt geen vergunningplicht voor een ontgrondingsactiviteit voor het aanbrengen van een afdichtende kleilaag tot vier en een halve meter diep waarbij het uiteindelijke opleveringspeil ten hoogste drie meter beneden het oorspronkelijke maaiveld ligt.
Artikel 4.65 (melding ontgrondingsactiviteit)
Het is verboden een ontgrondingsactiviteit te verrichten waarvoor op grond van artikel 16.7, aanhef en onder b, c, h of j, van het Besluit activiteiten leefomgeving of op grond van artikel 4.64, eerste lid, geen vergunningplicht geldt en waar 1.000 kubieke meter of meer wordt ontgraven zonder dit tenminste vier weken voor het begin ervan aan Gedeputeerde Staten te melden.
Afdeling 4.6 Beperkingengebiedactiviteiten provinciale wegen
Paragraaf 4.6.1 Algemeen
Artikel 4.66 (toepassingsbereik en oogmerk regels over provinciale wegen)
-
1
Deze afdeling is van toepassing op activiteiten in een beperkingengebied met betrekking tot een provinciale weg en een beperkingengebied zorgplicht provinciale weg.
-
2
Deze afdeling is niet van toepassing op activiteiten door of in opdracht van de wegbeheerder.
-
3
Deze afdeling is opgenomen met het oog op het veilig en doelmatig gebruik en de instandhouding van provinciale wegen.
-
4
Taken en bevoegdheden op grond van deze afdeling kunnen ook worden uitgeoefend met het oog op de artikelen 1.2 en 1.3.
Paragraaf 4.6.2 Zorgplicht en vergunningplichtige activiteiten
Artikel 4.67 (specifieke zorgplicht)
-
1
Degene die gebruik maakt van of een activiteit verricht in een beperkingengebied zorgplicht provinciale weg en weet of redelijkerwijs kan vermoeden dat die activiteit de weg kan verontreinigen of beschadigen, of andere nadelige gevolgen kan hebben voor het oogmerk, bedoeld in artikel 4.66, is verplicht:
-
a.
alle maatregelen te nemen die redelijkerwijs van diegene kunnen worden gevraagd om die gevolgen te voorkomen;
-
b.
voor zover die gevolgen niet kunnen worden voorkomen, die gevolgen zoveel mogelijk te beperken of ongedaan te maken; en
-
c.
als die gevolgen onvoldoende kunnen worden beperkt, die activiteit achterwege te laten voor zover dat redelijkerwijs van diegene kan worden gevraagd.
-
a.
-
2
Deze plicht houdt in ieder geval in dat:
-
a.
het veilig en doelmatig gebruik en de instandhouding van de weg wordt verzekerd;
-
b.
het gebruik van de weg, in overeenstemming met de bestemming, wordt verzekerd;
-
c.
het vrije zicht op en vanaf de weg wordt verzekerd;
-
d.
geen vaste stoffen, hinderlijke of schadelijke vloeistoffen of voorwerpen op de weg worden achtergelaten;
-
e.
buitenreclame en licht- of geluidgevende voorzieningen op een zodanige plaats of wijze worden aangebracht dat de veiligheid van het verkeer op de weg wordt verzekerd;
-
f.
houtgewas, bomen of struiken zodanig worden geplaatst of onderhouden dat deze geen hinder voor het verkeer op de weg kunnen veroorzaken;
-
g.
geen voertuig onbeheerd wordt achtergelaten op de weg; en
-
h.
niet excessief op de weg wordt geparkeerd.
-
a.
Artikel 4.68 (verbod beperkingengebiedactiviteit op of langs een provinciale weg)
-
1
Het is verboden om zonder omgevingsvergunning de volgende activiteiten in een beperkingengebied met betrekking tot een provinciale weg te verrichten:
-
a.
een uitweg te maken, te hebben of te veranderen of het gebruik daarvan te veranderen;
-
b.
andere werkzaamheden uit te voeren of werken te maken, te behouden, te veranderen of te verwijderen op, aan, in onder of boven de weg;
-
c.
op, in, over of onder de weg roerende zaken, vaste stoffen of voorwerpen te storten, plaatsen, aan te brengen of te hebben;
-
d.
houtgewas te beplanten, te behouden of te vellen; of
-
e.
de weg anders te gebruiken dan voor verkeersdoeleinden.
-
a.
-
2
Het eerste lid is niet van toepassing op het plaatsen van voorwerpen, waarop gedachten of gevoelens geopenbaard worden als bedoeld in artikel 7 van de Grondwet, voor zover dit gebruik niet strijdig is met het oogmerk, bedoeld in artikel 4.66.
-
3
In afwijking van het eerste lid, onder b, c en e, is geen omgevingsvergunning vereist voor:
-
a.
het leggen, plaatsen, in stand houden, slopen of verwijderen van kabels en leidingen met een openbare functie en de hiermee samenhangende proefsleuven en sonderingen;
-
b.
het plaatsen van een gedenkteken naar aanleiding van een verkeersongeval; of
-
c.
het plaatsen van tijdelijke verkeersmaatregelen en omleidingsborden door of namens een andere wegbeheerder voor de duur van maximaal 24 uur.
-
a.
-
4
In aanvulling op het eerste lid, onder c, en in afwijking van artikel 4.66, eerste lid, is het verboden om een bewegende of lichtgevende buitenreclame te plaatsen en te gebruiken buiten een beperkingengebied met betrekking tot een weg als die buitenreclame hoofdzakelijk is gericht op en de aandacht kan afleiden van de weggebruikers van een provinciale weg.
-
5
Gedeputeerde Staten stellen vanuit het oogmerk, bedoeld in artikel 4.66, maatwerkregels vast voor de in het derde lid bedoelde gevallen.
Paragraaf 4.6.3 Maatwerkregels kabels en leidingen
Artikel 4.69 (meldplicht kabels en leidingen)
-
1
Het is verboden in een beperkingengebied met betrekking tot een provinciale weg de in artikel 4.68, derde lid, onder a, genoemde kabels of leidingen te leggen, te plaatsen, in stand te houden, te slopen of te verwijderen, zonder dit ten minste vier weken voor het begin en ten hoogste zes maanden voor het begin ervan te melden aan Gedeputeerde Staten.
-
2
Ten minste vier weken voordat de activiteit op een andere manier wordt verricht dan overeenkomstig die melding, wordt een nieuwe melding gedaan.
-
3
Het eerste en tweede lid gelden niet voor:
-
4
In afwijking van het eerste en tweede lid worden werkzaamheden aan kabels en leidingen als gevolg van een calamiteit direct gemeld.
Artikel 4.70 (gegevens en bescheiden bij melding begin van werkzaamheden)
Ten minste twee weken voor het begin van de activiteit worden de volgende gegevens en bescheiden verstrekt:
Artikel 4.71 (ontgraving algemeen)
-
1
Met het oog op een veilig en doelmatig gebruik van de weg wordt een ontgraving:
-
a.
beperkt tot een zo klein mogelijk profiel en onafgebroken uitgevoerd;
-
b.
op dezelfde dag dat deze wordt gemaakt, gedicht met de uitkomende grond of met aangevoerde grond met het RAG-keurmerk;
-
c.
als verdichting op dezelfde dag niet mogelijk is, voldoende veilig afgezet;
-
d.
niet verricht tussen een half uur voor zonsondergang en een half uur na zonsopgang;
-
e.
als tijdelijke verkeersmaatregelen nodig zijn, verricht in de werkbare uren die voor die weg zijn gesteld; en
-
f.
niet verricht en onderbroken bij slecht zicht door weersomstandigheden.
-
a.
-
2
De gesloten bekleding of verharding van de weg wordt niet opgebroken, tenzij dit nodig is voor verlegging, onderhoud of reparatie van de kabels of leidingen. De verharding wordt teruggebracht in de oorspronkelijke staat.
-
3
De afwatering van de weg wordt niet belemmerd.
-
4
De tijdelijke verkeersmaatregelen voldoen aan de actuele versie van “Werk in Uitvoering 96a/b” van het kennisplatform CROW of aan een door Gedeputeerde Staten goedgekeurd verkeersplan en conflicteren niet met tijdelijke verkeersmaatregelen van andere werkzaamheden.
Artikel 4.72 (ontgraving bescherming groenvoorziening)
-
1
Voor de start van de ontgraving wordt het gras over de volle werkbreedte gemaaid.
-
2
Met het oog op de bescherming van de ecologische waarden en natuur wordt een ontgraving in de berm:
-
3
Binnen de kroonprojectie van bomen en een zone van 1,5 meter daarbuiten wordt niet met zwaar materieel gereden, geen zwaar materieel geparkeerd of materiaal opgeslagen.
-
4
Er wordt gewerkt volgens het landelijk protocol omgaan met Aziatische duizendknopen.
-
5
Overtollige grond en puin worden onmiddellijk afgevoerd naar een erkend verwerker.
Artikel 4.73 (ligging van de kabel of leiding)
-
1
Met het oog op een veilig en doelmatig gebruik van de weg wordt een kabel of leiding gelegd:
-
a.
ten minste 1,0 meter buiten de verharding van de weg;
-
b.
op een afstand van ten minste 3,0 meter van de aanwezige bomen, gemeten vanuit de as van de bomenrij als er een bomenrij is;
-
c.
op een afstand van ten minste 1,5 meter van andere beplanting, met uitzondering van gras;
-
d.
als de kabel of leiding parallel aan een bermsloot wordt gelegd: op een afstand van ten minste 0,6 meter vanaf de insteek van de bermsloot;
-
e.
als de kabel of leiding parallel aan een talud wordt gelegd: op een afstand van ten minste 0,6 meter vanaf de teen van het talud; en
-
f.
als de kabel of leiding parallel aan een geleiderailconstructie wordt gelegd: op een afstand van ten minste 1,5 meter vanaf die constructie.
-
a.
-
2
De afstanden worden gemeten tot aan de dichtstbij gelegen zijde van de kabel of leiding.
-
3
Het vlak, gelegen onder een helling van 1:3 uit de onderkant van de verharding of de fundering, wordt niet doorsneden.
-
4
In de berm van de weg is de gronddekking ten minste 0,8 meter boven een gasleiding of riolering, ten minste 1,0 meter boven een waterleiding en ten minste 0,6 meter boven een elektriciteitskabel.
-
5
Als een kabel of leiding kruist met een bermsloot, is de gronddekking boven de kabel of leiding ten minste 1,0 meter.
-
6
Waar kabels of leidingen boven een duiker komen te liggen of een persleiding kruisen en de voorgeschreven gronddekking niet kan worden verkregen, worden zij in mantelbuizen gelegd.
-
7
Wanneer het niet mogelijk is om buiten de wortelzone een kabel of leiding aan te leggen, wordt een mantelbuis onder de wortelzone aangelegd met een gestuurde boring.
Artikel 4.75 (gestuurd boren en persen)
-
1
Met het oog op een veilig en doelmatig gebruik van de weg wordt geboord of geperst volgens de geldende NEN normen voor de aanleg van kabels en leidingen.
-
2
Bij het boren is controleerbaar of de inhoud van de hoeveelheid uitkomende grond ongeveer gelijk is aan de inhoud van de voorwaartse verplaatsing van de persbuis, waarbij rekening wordt gehouden met de uitlevering van de grond.
-
3
Bij het verwijderen van de grond aan de voorzijde van de buis wordt niet uitgeboord.
-
4
Als de boring of persing mislukt, worden passende herstelmaatregelen getroffen die zijn afgestemd met Gedeputeerde Staten.
Artikel 4.77 (mantelbuizen)
-
1
Met het oog op een veilig en doelmatig gebruik van de weg liggen het intredepunt en het uittredepunt van een mantelbuis, van waaruit wordt geboord, ten minste 1 meter buiten de weg.
-
2
De lengte van een mantelbuis bestrijkt ten minste een spreidingszone onder 45° vanuit de zijkant van de wegconstructie.
-
3
De mantelbuis is geschikt als toepassing voor bescherming van kabels en leidingen voor ondergrondse en bovengrondse toepassingen.
Artikel 4.78 (noodreparatie)
Bij een noodreparatie wordt de verharding pas opengebroken als het voor herstel benodigde materiaal op of nabij het werk is aangevoerd.
Artikel 4.79 (verzakkingen en beschadigingen)
Gedurende twee jaar na de datum van uitvoering van de werkzaamheden worden optredende verzakkingen en beschadigingen van de weg hersteld.
Artikel 4.80 (verplichting tot verwijderen of verleggen bij belemmering)
-
1
Met het oog op het belang van aanleg, verruiming of wijziging van een provinciale weg worden kabels en leidingen, verplaatst of verlegd als die een belemmering vormen voor de voorbereiding of uitvoering van de aanleg, verruiming of wijziging van die weg of het onderhoud daarvan door of namens de wegbeheerder.
-
2
Als, ondanks een redelijke poging daartoe, met de rechthebbende van de kabels of de leidingen geen schriftelijke overeenstemming is bereikt over de termijn waarop de kabels of de leidingen worden verplaatst of verlegd, stellen Gedeputeerde Staten die termijn bij maatwerkvoorschrift vast.
-
3
Alle kosten die verband houden met de verplaatsing of verlegging van kabels en leidingen zijn voor rekening van de rechthebbende van de kabels of de leidingen.
Artikel 4.81 (informeren over een ongewoon voorval)
Gedeputeerde Staten worden onverwijld geïnformeerd over een ongewoon voorval, waarbij de volgende gegevens en bescheiden worden verstrekt:
-
a.
informatie over de oorzaken van het ongewoon voorval en de omstandigheden waaronder het ongewoon voorval zich heeft voorgedaan;
-
b.
gegevens die nodig zijn om de aard en de ernst van de gevolgen voor de fysieke leefomgeving te kunnen inschatten; en
-
c.
informatie over de maatregelen die zijn getroffen of worden overwogen om de nadelige gevolgen van het ongewoon voorval te voorkomen als bedoeld in artikel 19.1, eerste lid, van de wet.
Paragraaf 4.6.4 Maatwerkregels plaatsen gedenkteken
Artikel 4.82 (melding gedenkteken)
Het is verboden in een beperkingengebied met betrekking tot een provinciale weg een gedenkteken te plaatsen zonder dit ten minste vier weken voor het begin ervan te melden.
Artikel 4.84 (uitvoering en onderhoud gedenkteken)
Met het oog op een veilig en doelmatig gebruik van de weg voldoet een gedenkteken qua vorm, afmeting en constructie aan de volgende eisen:
-
a.
het gedenkteken bestaat uit een tegel;
-
b.
het gedenkteken heeft een maximale afmeting van 0,80 meter breed en 0,80 meter lang;
-
c.
het gedenkteken wordt niet boven het maaiveld aangebracht;
-
d.
het gedenkteken bevat geen uitstekende delen; en
-
e.
de afstand van de zijkant van het gedenkteken tot de verharding van de weg bedraagt:
Paragraaf 4.6.5 Maatwerkregels tijdelijke verkeersmaatregelen en omleidingsborden
Artikel 4.85 (melding tijdelijke verkeersmaatregelen en omleidingsborden)
-
1
Het is verboden in een beperkingengebied met betrekking tot een provinciale weg tijdelijke verkeersmaatregelen en omleidingsborden te plaatsen zonder dit ten minste vijf werkdagen voor het begin ervan te melden.
-
2
In afwijking van het eerste lid worden tijdelijke verkeersmaatregelen en het plaatsen van omleidingsborden voor spoedwerkzaamheden direct gemeld.
-
3
Dit artikel geldt niet voor activiteiten die worden verricht door of namens de provinciale wegbeheerder in het kader van aanleg, beheer of wijziging van een weg of regeling van het verkeer over die weg.
Artikel 4.86 (veilig werken)
-
1
Tijdelijke verkeersmaatregelen voldoen aan de actuele versie van Werk in Uitvoering 96a/b van het kennisplatform CROW of aan een door Gedeputeerde Staten goedgekeurd verkeersplan en conflicteren niet met tijdelijke verkeersmaatregelen ten behoeve van andere werkzaamheden.
-
2
De werkzaamheden worden verricht in de werkbare uren die voor die weg zijn gesteld.
Afdeling 4.7 Gelegenheid bieden tot zwemmen of baden in een badwaterbassin
Hoofdstuk 5 Instructieregels omgevingsplan
Afdeling 5.1 Instructieregels omgevingsplan: algemeen
Artikel 5.1 (aangewezen gebieden of locaties)
Bij het toedelen van functies aan locaties in een omgevingsplan neemt de gemeenteraad de in artikel 1.10 bedoelde gebieden in acht.
Artikel 5.2 (geheel of gedeeltelijk buiten toepassing laten van afwijkingsmogelijkheden)
De artikelen 1.6 en 1.7 zijn niet van toepassing op
Artikel 5.3 (overgangsrecht inhoud omgevingsplan)
-
1
Bij het uitvoering geven aan een instructieregel kan het omgevingsplan voorzien in overgangsrecht met eerbiedigende werking voor:
-
2
Bij het uitvoering geven aan een instructieregel voorziet het omgevingsplan niet in overgangsrecht met eerbiedigende werking, voor zover een op het tijdstip van inwerkingtreding van die instructieregel rechtmatig verrichte activiteit of toegestane functie zich niet verdraagt met het oogmerk van die instructieregel.
-
3
Uiterlijk op het moment van terinzagelegging van het ontwerpbesluit tot vaststelling of wijziging van het omgevingsplan stelt het gemeentebestuur Gedeputeerde Staten in de gelegenheid te adviseren over het overgangsrecht voor bestaande rechten als bedoeld in het eerste lid.
Afdeling 5.2 Instructieregels omgevingsplan: natuur
Paragraaf 5.2.1 Gelders natuurnetwerk
Artikel 5.4 (oogmerk instructieregels over het Gelders natuurnetwerk)
Deze paragraaf is opgenomen met het oog op de bescherming, instandhouding, verbetering en ontwikkeling van de oppervlakte, samenhang en kwaliteit van het Gelders natuurnetwerk.
Artikel 5.5 (beschermen kwaliteit Gelders natuurnetwerk)
-
1
Voor zover een omgevingsplan van toepassing is op locaties in het Gelders natuurnetwerk, wordt een nieuwe activiteit of ontwikkeling alleen toegelaten als uit onderzoek blijkt dat die geen nadelige gevolgen kan hebben voor de oppervlakte, samenhang of kwaliteit van het Gelders natuurnetwerk als bedoeld in bijlage Kernkwaliteiten Gelders natuurnetwerk en Groene ontwikkelingszone.
-
2
Er is geen sprake van nadelige gevolgen voor de oppervlakte als die in overeenstemming met de artikelen 5.12 tot en met 5.18 worden gecompenseerd:
Artikel 5.6 (afwijkingsmogelijkheden bij militaire terreinen)
In afwijking van artikel 5.5, eerste lid, laat een omgevingsplan binnen het Gelders natuurnetwerk terreinverharding en bouwactiviteiten op militaire terreinen en terreinen met een militair object als bedoeld in artikel 5.150, eerste lid, van het Besluit kwaliteit leefomgeving alleen toe als de nadelige gevolgen voor de oppervlakte, samenhang of kwaliteit gelijkwaardig worden gecompenseerd in overeenstemming met de artikelen 5.12 tot en met 5.18.
Artikel 5.7 (afwijkingsmogelijkheden bij windturbines)
-
1
In afwijking van artikel 5.5, eerste lid, kan een omgevingsplan het bouwen van een windturbine toelaten:
-
a.
voor een locatie binnen het gebied dat is aangeduid als Gelders natuurnetwerk windturbines onder voorwaarden mogelijk; en
-
b.
als de compensatie voor de windturbine en bijbehorend terrein bestaat uit maatregelen waarbij:
-
1.
de nadelige gevolgen voor de oppervlakte, samenhang of kwaliteit van het Gelders natuurnetwerk zoveel mogelijk worden beperkt en de overblijvende effecten gelijkwaardig worden gecompenseerd in overeenstemming met bijlage Gelijkwaardige natuurbeheertypen; en
-
2.
de oppervlakte aan natuur die verloren gaat voor 200 procent wordt gecompenseerd.
-
1.
-
a.
-
2
De initiatiefnemer legt de wijze van compensatie en de wijze waarop aandacht aan voorkomende soorten wordt besteed vast in een natuurversterkingsplan dat onderdeel uitmaakt van het omgevingsplan.
Artikel 5.8 (afwijkingsmogelijkheden uitbreiding bestaande activiteit)
-
1
In afwijking van artikel 5.5, eerste lid, kan een omgevingsplan een uitbreiding van een bestaande activiteit binnen het Gelders natuurnetwerk alleen toelaten als:
-
a.
voor die uitbreiding geen reële alternatieven voorhanden zijn;
-
b.
de kernkwaliteiten van het gebied in hun onderlinge samenhang bezien per saldo worden versterkt; en
-
c.
de versterking en uitvoering hiervan planologisch worden verzekerd in overeenstemming met de artikelen 5.12 tot en met 5.18.
-
a.
-
2
In afwijking van het eerste lid kan een omgevingsplan een uitbreiding van een in bijlage Groeilocaties groei-krimpbeleid Veluwe bedoeld bedrijf alleen mogelijk maken als:
-
a.
de uitbreiding plaatsvindt op een in bijlage Groeilocaties groei-krimpbeleid Veluwe aangegeven uitbreidingslocatie;
-
b.
het toegekend aantal hectares uit bijlage Groeilocaties groei-krimpbeleid Veluwe niet wordt overschreden;
-
c.
de uitbreiding uiterlijk op 1 januari 2027 is opgenomen in een onherroepelijk omgevingsplan; en
-
d.
de initiatiefnemer per hectare aan natuur die verloren gaat door de uitbreiding een vergoeding van € 33.000 aan de provincie heeft betaald.
-
a.
Artikel 5.9 (beschermen zeldzame natuurbeheertypen)
Een omgevingsplan laat een activiteit of ontwikkeling binnen het Gelders natuurnetwerk die nadelige gevolgen kan hebben voor de natuurbeheertypen bron, gemaaid rietland, hoogveen, trilveen of zwak gebufferd ven niet toe.
Artikel 5.10 (afwijkmogelijkheden voor natuurbegraafplaats)
-
1
In afwijking van artikel 5.5, eerste lid, laat een omgevingsplan een natuurbegraafplaats in het Gelders natuurnetwerk alleen toe voor een locatie in het verkenningsgebied voorwaarden natuurbegraven Gelders natuurnetwerk en als is voldaan aan de volgende voorwaarden:
-
a.
het aantal graven bedraagt ten hoogste 500 per hectare;
-
b.
er worden alleen menselijke stoffelijke resten en urnen begraven;
-
c.
er wordt alleen in vergankelijke materialen begraven;
-
d.
er vindt alleen grondverzet plaats als dit nodig is voor het delven van een graf of het begraven van een urn;
-
e.
bij het dichten van een graf wordt de bodem in de oorspronkelijke volgorde teruggeplaatst;
-
f.
de grafrust wordt eeuwigdurend gerespecteerd;
-
g.
er vinden geen bijzettingen plaats;
-
h.
er vindt geen asverstrooiing plaats;
-
i.
er worden geen grafmonumenten geplaatst;
-
j.
er worden geen gebouwen of bouwwerken opgericht; en
-
k.
er worden geen verhardingen of halfverhardingen aangebracht.
-
a.
-
2
Een omgevingsplan dat een natuurbegraafplaats toelaat, voorziet:
-
a.
erin dat de kernkwaliteiten worden versterkt door naar rato per 250 graven per hectare:
-
b.
in een natuurversterkingsplan waarin wordt aangegeven de wijze:
-
c.
in een gebod of voorwaardelijke verplichting voor een beheerplan dat inzicht geeft hoe met de ter plaatse voorkomende bijzondere soorten wordt omgegaan.
-
a.
Artikel 5.11 (natuurbegraafplaats op een bosbodem)
In afwijking van artikel 5.5, eerste lid, laat een omgevingsplan een natuurbegraafplaats voor een locatie in het verkenningsgebied bijzondere voorwaarden natuurbegraven Gelders natuurnetwerk alleen toe als:
-
a.
is voldaan aan artikel 5.10; en
-
b.
in de toelichting bij het omgevingsplan wordt aangetoond dat de bosbodems eerder zijn geroerd en niet meer ongestoord zijn.
Artikel 5.12 (fysieke natuurcompensatie)
Een omgevingsplan dat een activiteit of ontwikkeling met nadelige gevolgen voor de oppervlakte, samenhang of kwaliteit van het Gelders natuurnetwerk toelaat, bepaalt dat de nadelige gevolgen kunnen worden gecompenseerd door fysieke natuurcompensatie, als:
-
a.
de omvang van de fysieke natuurcompensatie gelijk is aan de oppervlakte van het aangetaste areaal, vermeerderd met de volgende toeslag:
-
1.
geen toeslag bij natuur met een ontwikkeltijd van vijf jaar of minder;
-
2.
1/3e deel van de oppervlakte bij natuur met een ontwikkeltijd tussen de 5 en 25 jaar;
-
3.
2/3e deel van de oppervlakte bij natuur met een ontwikkeltijd tussen 25 en 100 jaar; of
-
4.
een nader te bepalen oppervlakte bij natuur met een ontwikkeltijd van meer dan 100 jaar.
-
1.
-
b.
de compensatie wordt uitgevoerd:
-
1.
in overeenstemming met bijlage Gelijkwaardige natuurbeheertypen;
-
2.
in overeenstemming met de ontwikkeltijd per natuurbeheertype genoemd in bijlage Ontwikkeltijd natuurbeheertypen; en
-
3.
in het Gelders natuurnetwerk op gronden die op de ambitiekaart bij het Natuurbeheerplan zijn aangeduid met code N00.01 of in de nabijheid van het Gelders natuurnetwerk.
-
1.
Artikel 5.13 (compensatiepool provincie: kleinschalige ontwikkelingen)
Een omgevingsplan dat een activiteit of ontwikkeling met nadelige gevolgen voor de oppervlakte, samenhang of kwaliteit van het Gelders natuurnetwerk toelaat, bepaalt dat de nadelige gevolgen kunnen worden gecompenseerd door gebruik te maken van vooraf door de provincie met dit doel als natuur ingerichte gronden als:
-
a.
fysieke natuurcompensatie in de nabijheid van de aantasting van het Gelders natuurnetwerk door initiatiefnemer niet mogelijk is;
- b.
-
c.
voldoende grond beschikbaar is als bedoeld in de bijlage Compensatiepool Gelders natuurnetwerk;
-
d.
een nader te bepalen vergoeding aan de provincie wordt betaald; en
-
e.
de oppervlakte van het te compenseren areaal, inclusief de eventueel vereiste hectaretoeslag, kleiner is dan 0,5 hectare.
Artikel 5.14 (compensatiepool derden)
Een omgevingsplan dat een activiteit of ontwikkeling met nadelige gevolgen voor de oppervlakte, samenhang of kwaliteit van het Gelders natuurnetwerk toelaat, bepaalt dat de nadelige gevolgen kunnen worden gecompenseerd door gebruik te maken van vooraf door, in opdracht van of in overeenstemming met de initiatiefnemer met dit doel als natuur ingerichte gronden als:
- a.
-
b.
de ingerichte gronden zijn opgenomen in de bijlage Compensatiepool Gelders natuurnetwerk.
Artikel 5.15 (onderzoek kernkwaliteiten Gelders natuurnetwerk)
-
1
Bij toepassing van artikel 5.5, eerste lid, bevat de toelichting bij het omgevingsplan een beschrijving van de resultaten van het onderzoek naar de te verwachten effecten van die activiteit of ontwikkeling op de oppervlakte, samenhang of kwaliteit van het Gelders natuurnetwerk.
-
2
In de beschrijving van de onderzoeksresultaten worden in ieder geval betrokken de in het gebied aanwezige:
-
3
Voor zover de ontwikkeling of activiteit daar effect op kan hebben, wordt in de beschrijving van de onderzoeksresultaten betrokken de in het gebied aanwezige:
Artikel 5.16 (compensatieplan voor fysieke natuurcompensatie)
Bij toepassing van fysieke natuurcompensatie als bedoeld in artikel 5.12 bevat het omgevingsplan een compensatieplan dat in ieder geval inzicht geeft in:
-
a.
hoe verzekerd is dat de fysieke natuurcompensatie wordt uitgevoerd;
-
b.
hoe monitoring van en rapportage over de uitvoering van de fysieke natuurcompensatie plaatsvinden;
-
c.
hoe de natuur wordt ingericht en beheerd gedurende de ontwikkeltijd;
-
d.
de locatie waar de nadelige gevolgen voor de oppervlakte, samenhang of kwaliteit van het Gelders natuurnetwerk optreden; en
-
e.
de locatie waar wordt gecompenseerd.
Artikel 5.17 (planologische borging fysieke natuurcompensatie)
Als de locatie waar de fysieke natuurcompensatie plaatsvindt nog geen functie heeft die de natuurcompensatie mogelijk maakt, vindt de planologische verankering van fysieke natuurcompensatie plaats in hetzelfde of een gelijktijdig vast te stellen omgevingsplan als dat waarin de nieuwe activiteit of ontwikkeling mogelijk wordt gemaakt.
Artikel 5.18 (borging uitvoering fysieke natuurcompensatie)
-
1
De uitvoering van de fysieke natuurcompensatie wordt verzekerd door het opnemen van een gebod of voorwaardelijke verplichting in het omgevingsplan dat de nieuwe activiteit of ontwikkeling mogelijk maakt.
-
2
Het gebod of de voorwaardelijke verplichting bepaalt dat:
-
a.
alleen gebruik kan worden gemaakt van de bouw- of gebruiksmogelijkheden van het omgevingsplan als de maatregelen overeenkomstig het compensatieplan worden uitgevoerd binnen een termijn van vijf jaar, of zo mogelijk een kortere termijn, na vaststelling van het omgevingsplan waarin de activiteit is toegelaten; en
-
b.
de maatregelen overeenkomstig het compensatieplan in stand worden gehouden.
-
a.
-
3
In afwijking van het tweede lid, onder a, geldt dat als op de locatie van de fysieke ingreep een beschermde inheemse diersoort of een soort, genoemd in de nationale Rode Lijsten, voorkomt, alleen gebruik kan worden gemaakt van de bouw- of gebruiksmogelijkheden van het omgevingsplan nadat de maatregelen conform het compensatieplan zijn uitgevoerd.
Paragraaf 5.2.2 Groene ontwikkelingszone
Artikel 5.19 (oogmerk instructieregels over de Groene ontwikkelingszone)
Deze paragraaf is opgenomen met het oog op:
Artikel 5.20 (beschermen Groene ontwikkelingszone)
-
1
Voor zover een omgevingsplan van toepassing is op locaties binnen de Groene ontwikkelingszone, laat het een nieuwe activiteit of ontwikkeling alleen toe als uit onderzoek blijkt dat:
-
a.
de kernkwaliteiten of ontwikkelingsdoelen, genoemd in bijlage Kernkwaliteiten Gelders natuurnetwerk en Groene ontwikkelingszone, per saldo en naar rato van de ingreep worden versterkt; en
-
b.
de samenhang niet verloren gaat.
-
a.
-
2
De versterking wordt bepaald aan de hand van de bijlage Versterking Groene ontwikkelingszone.
Artikel 5.21 (uitbreiding grondgebonden veehouderij, landgoederen en extensieve openluchtrecreatie)
In afwijking van artikel 5.20 kan een omgevingsplan:
-
a.
een uitbreiding van de hoofdfunctie van een grondgebonden veehouderij;
-
b.
een uitbreiding van een landgoed in de zin van de Natuurschoonwet 1928 voor zover het daarbij opstallen betreft als bedoeld in het Rangschikkingsbesluit Natuurschoonwet 1928; of
-
c.
extensieve openluchtrecreatie,
toelaten als die uitbreiding landschappelijk wordt ingepast zodat de kernkwaliteiten niet significant worden aangetast.
Artikel 5.22 (onderzoek kernkwaliteiten Groene ontwikkelingszone)
-
1
Bij toepassing van artikel 5.20 bevat de toelichting bij het omgevingsplan een beschrijving van de resultaten van het onderzoek naar de te verwachten effecten van die activiteit of ontwikkeling op de oppervlakte, samenhang en kwaliteit van de Groene ontwikkelingszone.
-
2
In de beschrijving van de onderzoeksresultaten worden in ieder geval betrokken de in het gebied aanwezige:
-
3
Voor zover de ontwikkeling of activiteit daar effect op kan hebben, wordt in de beschrijving van de onderzoeksresultaten betrokken de in het gebied aanwezige:
Artikel 5.23 (versterkingsplan)
Als de Groene ontwikkelingszone wordt versterkt op grond van artikel 5.20, eerste lid, onderdeel a, bevat het omgevingsplan dat de activiteit of ontwikkeling mogelijk maakt een versterkingsplan, dat in ieder geval inzicht geeft in:
-
a.
hoe verzekerd is dat de versterking wordt uitgevoerd;
-
b.
hoe monitoring van en rapportage over de uitvoering van de versterking plaatsvinden;
-
c.
hoe de natuur wordt ingericht en beheerd gedurende de ontwikkeltijd;
-
d.
de locatie waar de nadelige gevolgen voor de oppervlakte, samenhang of kwaliteit van de Groene ontwikkelingszone optreden; en
-
e.
de locatie waarop de versterking plaatsvindt.
Artikel 5.24 (borging versterking)
Planologische verankering van de versterking vindt plaats in hetzelfde of een gelijktijdig vast te stellen omgevingsplan als waarin de nieuwe activiteit of ontwikkeling mogelijk wordt gemaakt.
Artikel 5.25 (borging uitvoering versterking)
-
1
De uitvoering van de versterking wordt verzekerd door het opnemen van een gebod of voorwaardelijke verplichting in het omgevingsplan dat de nieuwe activiteit of ontwikkeling mogelijk maakt.
-
2
Het gebod of de voorwaardelijke verplichting bepaalt dat:
-
a.
alleen gebruik kan worden gemaakt van de bouw- of gebruiksmogelijkheden van het omgevingsplan als de maatregelen overeenkomstig het versterkingsplan worden uitgevoerd binnen een termijn van vijf jaar, of zo mogelijk een kortere termijn, na vaststelling van het omgevingsplan waarin de activiteit is toegelaten; en
-
b.
de maatregelen overeenkomstig het versterkingsplan in stand worden gehouden.
-
a.
-
3
In afwijking van het tweede lid, onder a, geldt dat als op de locatie van de fysieke ingreep een beschermde inheemse diersoort of een soort, genoemd in de nationale Rode Lijsten, voorkomt, alleen gebruik kan worden gemaakt van de bouw- of gebruiksmogelijkheden van het omgevingsplan nadat de maatregelen conform het versterkingsplan zijn uitgevoerd.
Paragraaf 5.2.3 Ganzenrustgebied
Artikel 5.26 (oogmerk instructieregels over ganzenrustgebieden)
Deze paragraaf is opgenomen met het oog op de bescherming en instandhouding van rustgebieden voor overwinterende ganzen.
Artikel 5.27 (beschermen ganzenrustgebied)
Voor zover een omgevingsplan van toepassing is op een ganzenrustgebied, laat het een nieuwe activiteit of ontwikkeling alleen toe als:
-
a.
de toelichting bij het omgevingsplan een beschrijving van de onderzoeksresultaten bevat waaruit blijkt dat de activiteit of ontwikkeling wordt verricht op een locatie waar de nadelige gevolgen voor de functie als rustgebied voor overwinterende ganzen zoveel mogelijk worden beperkt; en
-
b.
na het verrichten minimaal 500 hectare in het betreffende ganzenrustgebied overblijft.
Paragraaf 5.2.4 Weidevogelgebied
Artikel 5.28 (oogmerk instructieregels over weidevogelgebied)
Deze paragraaf is opgenomen met het oog op de bescherming en instandhouding van broedgebieden voor weidevogels.
Artikel 5.29 (beschermen weidevogelgebied)
Voor zover een omgevingsplan van toepassing is op locaties binnen een weidevogelgebied, laat het:
-
a.
een nieuwe windturbine of nieuw zonnepark niet toe; en
-
b.
een andere nieuwe activiteit of ontwikkeling alleen toe als de toelichting bij het omgevingsplan een beschrijving van de onderzoeksresultaten bevat waaruit blijkt dat de activiteit of ontwikkeling geen nadelige gevolgen kan hebben voor de functie als broedgebied voor weidevogels.
Paragraaf 5.2.5 Natte landnatuur
Artikel 5.30 (oogmerk instructieregels over natte landnatuur)
Deze paragraaf is opgenomen met het oog op de bescherming en instandhouding van natte landnatuur.
Artikel 5.31 (beschermen natte landnatuur)
Voor zover een omgevingsplan van toepassing is op locaties binnen een beschermingszone natte landnatuur, laat het een nieuwe activiteit of ontwikkeling alleen toe als de toelichting bij het omgevingsplan een beschrijving van de onderzoeksresultaten bevat waaruit blijkt dat dit geen significant nadelige gevolgen kan hebben voor de kwaliteit van de natte landnatuur.
Afdeling 5.3 Instructieregels omgevingsplan: landschap
Artikel 5.32 (oogmerk instructieregels over landschap)
Deze afdeling is opgenomen met het oog op de instandhouding en versterking van de landschappelijke diversiteit en kwaliteiten.
Artikel 5.33 (beschermen landschap algemeen)
-
1
Als een omgevingsplan een activiteit of ontwikkeling toelaat, bevat de toelichting op het omgevingsplan een beschrijving van de wijze waarop rekening is gehouden met de in het plangebied aanwezige kernkwaliteiten, in het bijzonder de nationale landschappen.
-
2
Als een activiteit of ontwikkeling leidt tot een aantasting van de kernkwaliteiten, laat het omgevingsplan die alleen toe als uit de toelichting op het omgevingsplan blijkt dat:
Artikel 5.34 (beschermen landschap Gelderse streken: Achterhoek)
Voor zover een omgevingsplan van toepassing is op locaties binnen de Gelderse streek Achterhoek wordt bij een nieuwe activiteit of ontwikkeling rekening gehouden met de voor die streek vastgestelde kernkwaliteiten en ontwikkeldoelen van het landschap als bedoeld in bijlage Kernkwaliteiten en ontwikkeldoelen landschap Gelderse streek Achterhoek.
Artikel 5.35 (beschermen landschap Gelderse streken: Betuwe en Tielerwaard)
Voor zover een omgevingsplan van toepassing is op locaties binnen de Gelderse streek Betuwe en Tielerwaard wordt bij een nieuwe activiteit of ontwikkeling rekening gehouden met de voor die streek vastgestelde kernkwaliteiten en ontwikkeldoelen van het landschap als bedoeld in bijlage Kernkwaliteiten en ontwikkeldoelen landschap Gelderse streek Betuwe en Tielerwaard.
Artikel 5.36 (beschermen landschap Gelderse streken: Bommelerwaard)
Voor zover een omgevingsplan van toepassing is op locaties binnen de Gelderse streek Bommelerwaard wordt bij een nieuwe activiteit of ontwikkeling rekening gehouden met de voor die streek vastgestelde kernkwaliteiten en ontwikkeldoelen van het landschap als bedoeld in bijlage Kernkwaliteiten en ontwikkeldoelen landschap Gelderse streek Bommelerwaard.
Artikel 5.37 (beschermen landschap Gelderse streken: Gelderse Vallei)
Voor zover een omgevingsplan van toepassing is op locaties binnen de Gelderse streek Gelderse Vallei wordt bij een nieuwe activiteit of ontwikkeling rekening gehouden met de voor die streek vastgestelde kernkwaliteiten en ontwikkeldoelen van het landschap als bedoeld in bijlage Kernkwaliteiten en ontwikkeldoelen landschap Gelderse streek Gelderse Vallei.
Artikel 5.38 (beschermen landschap Gelderse streken: IJsselvallei)
Voor zover een omgevingsplan van toepassing is op locaties binnen de Gelderse streek IJsselvallei wordt bij een nieuwe activiteit of ontwikkeling rekening gehouden met de voor die streek vastgestelde kernkwaliteiten en ontwikkeldoelen van het landschap als bedoeld in bijlage Kernkwaliteiten en ontwikkeldoelen landschap Gelderse streek IJsselvallei.
Artikel 5.39 (beschermen landschap Gelderse streken: Land van Maas en Waal)
Voor zover een omgevingsplan van toepassing is op locaties binnen de Gelderse streek Land van Maas en Waal bij een nieuwe activiteit of ontwikkeling rekening gehouden met de voor die streek vastgestelde kernkwaliteiten en ontwikkeldoelen van het landschap als bedoeld in bijlage Kernkwaliteiten en ontwikkeldoelen landschap Gelderse streek Land van Maas en Waal.
Artikel 5.40 (beschermen landschap Gelderse streken: Liemers)
Voor zover een omgevingsplan van toepassing is op locaties binnen de Gelderse streek Liemers wordt bij een nieuwe activiteit of ontwikkeling rekening gehouden met de voor die streek vastgestelde kernkwaliteiten en ontwikkeldoelen van het landschap als bedoeld in bijlage Kernkwaliteiten en ontwikkeldoelen landschap Gelderse streek Liemers.
Artikel 5.41 (beschermen landschap Gelderse streken: Over-Betuwe)
Voor zover een omgevingsplan van toepassing is op locaties binnen de Gelderse streek Over-Betuwe wordt bij een nieuwe activiteit of ontwikkeling rekening gehouden met de voor die streek vastgestelde kernkwaliteiten en ontwikkeldoelen van het landschap als bedoeld in bijlage Kernkwaliteiten en ontwikkeldoelen landschap Gelderse streek Over-Betuwe.
Artikel 5.42 (beschermen landschap Gelderse streken: Randmeerkust)
Voor zover een omgevingsplan van toepassing is op locaties binnen de Gelderse streek Randmeerkust wordt bij een nieuwe activiteit of ontwikkeling rekening gehouden met de voor die streek vastgestelde kernkwaliteiten en ontwikkeldoelen van het landschap als bedoeld in bijlage Kernkwaliteiten en ontwikkeldoelen landschap Gelderse streek Randmeerkust.
Artikel 5.43 (beschermen landschap Gelderse streken: Rijk van Nijmegen)
Voor zover een omgevingsplan van toepassing is op locaties binnen de Gelderse streek Rijk van Nijmegen wordt bij een nieuwe activiteit of ontwikkeling rekening gehouden met de voor die streek vastgestelde kernkwaliteiten en ontwikkeldoelen van het landschap als bedoeld in bijlage Kernkwaliteiten en ontwikkeldoelen landschap Gelderse streek Rijk van Nijmegen.
Artikel 5.44 (beschermen landschap Gelderse streken: Veluwe)
Voor zover een omgevingsplan van toepassing is op locaties binnen de Gelderse streek Veluwe wordt bij een nieuwe activiteit of ontwikkeling rekening gehouden met de voor die streek vastgestelde kernkwaliteiten en ontwikkeldoelen van het landschap als bedoeld in bijlage Kernkwaliteiten en ontwikkeldoelen landschap Gelderse streek Veluwe.
Afdeling 5.4 Instructieregels omgevingsplan: erfgoed
Paragraaf 5.4.1 UNESCO Werelderfgoed: Hollandse Waterlinies
Artikel 5.45 (oogmerk instructieregels over de Hollandse Waterlinies)
Deze paragraaf is opgenomen met het oog op de instandhouding en versterking van de uitzonderlijke universele waarde van het werelderfgoed Hollandse Waterlinies, waarvan de Nieuwe Hollandse Waterlinie deel uitmaakt.
Artikel 5.46 (nadere uitwerking kernkwaliteiten Hollandse Waterlinies)
Bijlage Kernkwaliteiten Hollandse Waterlinies bevat de nadere uitwerking van de kernkwaliteiten van het werelderfgoed Hollandse Waterlinies, bedoeld in bijlage XVII bij artikel 7.4, eerste lid, onder C, van het Besluit kwaliteit leefomgeving.
Artikel 5.47 (omgevingsplan binnen de Hollandse Waterlinies)
-
1
Voor zover een omgevingsplan van toepassing is op locaties binnen de Hollandse Waterlinies, worden in het omgevingsplan regels gesteld in het belang van de instandhouding en versterking van de kernkwaliteiten, bedoeld in bijlage Kernkwaliteiten Hollandse Waterlinies.
-
2
De regels houden in ieder geval in dat de kernkwaliteiten niet worden aangetast.
-
3
De toelichting op het omgevingsplan bevat:
Paragraaf 5.4.2 UNESCO Werelderfgoed: Neder-Germaanse Limes
Artikel 5.48 (oogmerk instructieregels over de Neder-Germaanse Limes)
Deze paragraaf is opgenomen met het oog op de instandhouding en versterking van de uitzonderlijke universele waarde van het werelderfgoed Neder-Germaanse Limes.
Artikel 5.49 (nadere uitwerking kernkwaliteiten Neder-Germaanse Limes)
Bijlage Kernkwaliteiten Neder-Germaanse Limes bij deze verordening bevat de nadere uitwerking van de kernkwaliteiten van de Neder-Germaanse Limes, bedoeld in bijlage XVII bij artikel 7.4, eerste lid, onder D, van het Besluit kwaliteit leefomgeving.
Artikel 5.50 (omgevingsplan binnen de Neder-Germaanse Limes)
-
1
Voor zover een omgevingsplan van toepassing is op locaties binnen de bufferzone van de Neder-Germaanse Limes worden in het omgevingsplan regels gesteld in het belang van de instandhouding en versterking van de kernkwaliteiten, bedoeld in bijlage Kernkwaliteiten Neder-Germaanse Limes.
-
2
De regels strekken er in ieder geval toe dat:
-
a.
beschadiging of vernieling van werelderfgoed wordt voorkomen;
-
b.
de kernkwaliteiten niet worden aangetast; en
-
c.
het verboden is om zonder omgevingsvergunning activiteiten met een oppervlakte van 100 vierkante meter of meer te verrichten, waarbij de bodem dieper dan 30 centimeter onder maaiveld wordt geroerd.
-
a.
-
3
In een omgevingsplan kan een andere oppervlakte of diepte worden aangehouden dan de oppervlakte en diepte, bedoeld in het tweede lid, onder c, als archeologische gegevens daartoe aanleiding geven.
-
4
De toelichting op het omgevingsplan bevat:
-
a.
een beschrijving van de in het plangebied aanwezige kernkwaliteiten;
-
b.
een beschrijving en motivering van de wijze waarop die nader uitgewerkte kernkwaliteiten in stand worden gehouden of versterkt; en
-
c.
als toepassing wordt gegeven aan het derde lid: een motivering van de in het omgevingsplan opgenomen andere oppervlakte of diepte, die berust op onderzoek verricht door een archeologische deskundige.
-
a.
Artikel 5.51 (omgevingsplan Neder-Germaanse Limes: kernzone Hunerberg)
Voor zover een omgevingsplan van toepassing is op locaties binnen de kernzone van de Neder-Germaanse Limes Hunerberg worden in het omgevingsplan regels gesteld die er in ieder geval toe strekken dat het verboden is om zonder omgevingsvergunning activiteiten te verrichten, waarbij de bodem onder het maaiveld wordt geroerd.
Artikel 5.52 (omgevingsplan Neder-Germaanse Limes: bufferzone Aquaduct)
Onverminderd artikel 5.50worden, voor zover een omgevingsplan van toepassing is op locaties binnen de Neder-Germaanse Limes bufferzone Aquaduct, regels gesteld die ertoe strekken dat over een aanvraag om een omgevingsvergunning, die betrekking heeft op een activiteit binnen de bufferzone Aquaduct, Gedeputeerde Staten in de gelegenheid wordt gesteld om binnen vier weken advies uit te brengen over die aanvraag.
Paragraaf 5.4.3 Molenbiotoop
Artikel 5.53 (oogmerk instructieregels over de molenbiotoop)
Deze paragraaf is opgenomen met het oog op de instandhouding en versterking van historische molens en het molenlandschap in de provincie Gelderland.
Artikel 5.54 (beschermen windvang molen)
Een omgevingsplan laat binnen een molenbiotoop geen nieuwe bebouwing of beplanting toe als daardoor de windvang van de molen wordt beperkt.
Afdeling 5.5 Instructieregels omgevingsplan: milieu
Artikel 5.55 (oogmerk instructieregels over bescherming kwaliteit grondwater)
Deze afdeling is opgenomen met het oog op het beschermen van de kwaliteit van het grondwater.
Artikel 5.56 (omgevingsplan binnen een waterwingebied)
Voor zover een omgevingsplan van toepassing is op locaties binnen een waterwingebied, laat het omgevingsplan geen activiteit of functie toe die een groter risico kan vormen voor de kwaliteit van het grondwater dan de activiteit of functie die al rechtmatig op die locatie wordt verricht of is toegestaan vóór 1 januari 2024.
Artikel 5.57 (omgevingsplan binnen een grondwaterbeschermingsgebied)
-
1
Voor zover een omgevingsplan van toepassing is op locaties binnen een grondwaterbeschermingsgebied, laat het omgevingsplan geen activiteit of functie toe die een groter risico kan vormen voor de kwaliteit van het grondwater dan de activiteit of functie die al rechtmatig op die locatie wordt verricht of is toegestaan vóór 1 januari 2024.
-
2
Het eerste lid is niet van toepassing als:
Artikel 5.58 (verbod op rechtstreeks lozen in het grondwater)
-
1
Een omgevingsplan bepaalt dat het lozen op of in de bodem verboden is als daarbij verontreinigende stoffen zonder doorsijpeling door de bodem of de ondergrond in het grondwater komen.
-
2
Het omgevingsplan bepaalt dat bij maatwerkvoorschrift van het verbod kan worden afgeweken als wordt voldaan aan de vereisten van artikel 11, derde lid, onder j, van de kaderrichtlijn water.
Artikel 5.59 (lozen van grondwater op of in de bodem)
-
1
Een omgevingsplan stelt voorwaarden aan het op of in de bodem lozen van grondwater dat afkomstig is van:
-
2
Het omgevingsplan stelt daarbij in ieder geval de volgende voorwaarden:
-
a.
ten minste vier weken voor het begin van de activiteit of ten minste vier weken voordat de activiteit wijzigt, worden aan het gemeentebestuur gegevens en bescheiden verstrekt over:
-
b.
voor het lozen van dat grondwater op of in de bodem zijn de emissiegrenswaarden de waarden, bedoeld in bijlage XIX bij het Besluit kwaliteit leefomgeving, gemeten in een steekmonster.
-
a.
Afdeling 5.6 Instructieregels omgevingsplan: provinciale wegen
Artikel 5.60 (oogmerk instructieregels over gebruik en instandhouding provinciale wegen)
Deze afdeling is opgenomen met het oog op het veilig en doelmatig gebruik en de instandhouding van een beperkingengebied met betrekking tot een provinciale weg.
Artikel 5.61 (voorkomen belemmering provinciale wegen)
Een omgevingsplan bevat geen regels die het gebruik, de instandhouding, de verbetering of de vernieuwing van een beperkingengebied met betrekking tot een provinciale weg belemmeren.
Afdeling 5.7 Instructieregels omgevingsplan: ruimtelijke inrichting, ontwikkeling van gebieden en regionale samenwerking
Paragraaf 5.7.1 Woonlocaties en recreatiewoningen
Artikel 5.62 (oogmerk instructieregels over woonlocaties en recreatiewoningen)
Deze paragraaf is opgenomen met het oog op:
Artikel 5.63 (regionale afspraken wonen)
Artikel 5.64 (doorwerking regionale woonafspraken)
-
1
Een omgevingsplan laat nieuwe woningen alleen toe als die ontwikkeling past binnen de regionale woonafspraken.
-
2
Als een ontwikkeling niet past binnen de regionale woonafspraken, kan een omgevingsplan vooruitlopend op de eerstvolgende actualisatie van de regionale woonafspraken die ontwikkeling toch toelaten als:
Paragraaf 5.7.2 Werklocaties
Artikel 5.67 (oogmerk instructieregels over werklocaties)
Deze paragraaf is opgenomen met het oog op een evenwichtig en toekomstbestendig aanbod en de locatiekeuze van werklocaties in Gelderland.
Artikel 5.68 (regionaal programma werklocaties)
-
1
Per regio stellen de gemeentebesturen samen met Gedeputeerde Staten een regionaal programma werklocaties op. Gedeputeerde Staten geven aan voor welke typen werklocaties het programma wordt opgesteld.
-
2
Een regionaal programma werklocaties wordt eenmaal in de vier jaar geactualiseerd en wordt voorts tussentijds geactualiseerd zodra gewijzigde omstandigheden daar aanleiding toe geven.
-
3
Een vastgesteld regionaal programma werklocaties blijft gelden, totdat het geactualiseerde programma in werking is getreden.
Artikel 5.69 (inhoud regionaal programma werklocaties)
-
1
Het regionaal programma werklocaties geeft voor de werklocaties binnen de regio inzicht in:
-
a.
de toekomstbestendigheid van de bestaande voorraad;
-
b.
het profiel van de bestaande werklocaties en de onderlinge complementariteit;
-
c.
de toekomstige vraag, rekening houdend met trends en bestaande knelpunten bij bedrijven, zowel kwalitatief als kwantitatief; en
-
d.
de verhouding tussen vraag en aanbod, zowel kwalitatief als kwantitatief.
-
a.
-
2
Het regionaal programma werklocaties bevat een visie op:
-
a.
het gewenste economisch profiel van de regio;
-
b.
het juiste bedrijf op de juiste plek; en
-
c.
het toekomstbestendig maken van de bestaande voorraad en de ontwikkeling van nieuwe werklocaties.
-
a.
-
3
Het regionaal programma werklocaties bevat afspraken over:
-
a.
het toekomstbestendig maken van de bestaande voorraad aan werklocaties;
-
b.
de gewenste toevoegingen aan de bestaande voorraad aan werklocaties;
-
c.
het in evenwicht houden van vraag naar en aanbod van werklocaties;
-
d.
de randvoorwaarden waaronder nieuwe initiatieven kunnen worden ontwikkeld, met in ieder geval de volgende uitgangspunten:
-
e.
de rolverdeling en procedure bij de besluitvorming over nieuwe initiatieven; en
-
f.
de monitoring.
-
a.
-
4
Als in een regionaal programma werklocaties afspraken worden gemaakt over detailhandelsvoorzieningen, wordt bij die afspraken paragraaf 5.7.3 betrokken.
Artikel 5.70 (doorwerking regionaal programma werklocaties)
-
1
Een omgevingsplan laat een uitbreiding of wijziging van een bestaande werklocatie of een nieuwe werklocatie alleen toe als die ontwikkeling past binnen het vastgestelde regionaal programma werklocaties.
-
2
Als een ontwikkeling niet past binnen het regionaal programma werklocaties, kan een omgevingsplan vooruitlopend op de eerstvolgende actualisatie van het programma die ontwikkeling toch toelaten als:
-
3
Als in een regionaal programma werklocaties afspraken zijn gemaakt over het terugbrengen van overcapaciteit aan een type werklocaties:
-
4
In een regionaal programma werklocaties kunnen andere termijnen worden opgenomen als de omstandigheden in een regio daartoe aanleiding geven.
Artikel 5.71 (kadegebonden bedrijvigheid)
-
1
Een omgevingsplan reserveert bedrijfskavels die door een kade zijn ontsloten voor bedrijvigheid die voor goederenoverslag of productieactiviteiten afhankelijk is van een vestigingslocatie direct aan vaarwater met een eigen kade of in de directe nabijheid van een openbare kade.
-
2
Een omgevingsplan kan op een vestigingslocatie die door een kade is ontsloten alleen andere dan kadegebonden bedrijvigheid toelaten als in de toelichting bij het omgevingsplan wordt aangetoond dat:
-
a.
een functie tot kadegebonden bedrijvigheid om ruimtelijke of milieuhygiënische redenen op die locatie niet gewenst is;
-
b.
uit onderzoek blijkt dat er geen actuele en toekomstige vraag naar kavels voor kadegebonden bedrijvigheid is; en
-
c.
die ontwikkeling past binnen de afspraken zoals opgenomen in het vastgestelde regionaal programma werklocaties.
-
a.
Artikel 5.72 (solitaire bedrijvigheid)
-
1
Een omgevingsplan kan in het buitengebied een bedrijfsmatige activiteit toelaten, tenzij die activiteit naar huidige planologische inzichten thuishoort op een bedrijventerrein.
-
2
In afwijking van het eerste lid kan een omgevingsplan een nieuwe bedrijfsmatige activiteit in het buitengebied toelaten als:
-
3
Een omgevingsplan kan in het buitengebied uitbreiding van solitaire bedrijvigheid die leidt tot bedrijfsbebouwing groter dan 1.000 vierkante meter en waarbij de uitbreiding zelf groter is dan 250 vierkante meter bedrijfsbebouwing toelaten als in de toelichting bij het omgevingsplan wordt:
-
a.
gemotiveerd dat de uitbreiding past in regionale functieveranderingsafspraken of het regionaal programma werklocaties; of
-
b.
aangetoond dat:
-
1.
de uitbreiding qua aard en schaal past bij de omgeving;
-
2.
verplaatsing naar een bedrijventerrein niet wenselijk is; en
-
3.
de uitbreiding onder overgangsrecht met een uitsterfregeling wordt gebracht.
-
1.
-
a.
Artikel 5.73 (voorkeurslocatie bij installaties voor biomassavergisting, mestbewerking en mestverwerking)
-
1
Een omgevingsplan kan de bouw van een biomassavergistingsinstallatie, mestbewerkingsinstallatie of mestverwerkingsinstallatie in het buitengebied toelaten als de installatie:
-
2
In afwijking van het eerste lid kan een omgevingsplan de bouw van een biomassavergistingsinstallatie, mestbewerkingsinstallatie of mestverwerkingsinstallatie in het buitengebied toelaten als de installatie niet in hoofdzaak gebruik maakt van biomassastromen uit de directe omgeving, mits de volgende rangorde in acht is genomen:
-
a.
op of grenzend aan een bedrijventerrein, in een glastuinbouwontwikkelingsgebied of in de onmiddellijke nabijheid van een soortgelijk bedrijf dat al op een solitaire bedrijfslocatie is gevestigd; en
-
b.
in de onmiddellijke nabijheid van een bestaand agrarisch bedrijf, agrarisch hulpbedrijf of nevenbedrijf of een vrijkomende locatie van een agrarisch bedrijf.
-
a.
-
3
De toelichting op het omgevingsplan bevat een motivering van de locatiekeuze.
Paragraaf 5.7.3 Detailhandel
Artikel 5.74 (oogmerk instructieregels over detailhandel)
Deze paragraaf is opgenomen met het oog op:
Artikel 5.75 (voorkeurslocatie detailhandelsvoorziening)
-
1
Een omgevingsplan laat een nieuwe supermarkt alleen toe in of aansluitend aan een winkelcentrum of, als daaraan behoefte is, solitair in een woonwijk, tenzij door bijzondere omstandigheden vestiging op zo'n locatie niet mogelijk is.
-
2
Een omgevingsplan laat een nieuwe detailhandelsvoorziening op een perifere locatie alleen toe als deze voorziening vanwege specifieke ruimtelijke eisen of veiligheidseisen binnenstedelijk moeilijk inpasbaar is.
-
3
Een omgevingsplan kan een detailhandelsvoorziening toelaten als nevenactiviteit van een agrarisch bedrijf, voor zover deze activiteit hoofdzakelijk voorziet in de verkoop van op het eigen bedrijf geteelde of geproduceerde agrarische producten.
Paragraaf 5.7.4 Glastuinbouw
Artikel 5.76 (oogmerk instructieregels over glastuinbouw)
Deze paragraaf is opgenomen met het oog op de clustering van glastuinbouwbedrijven met een glasopstand vanaf twee hectare binnen een glastuinbouwontwikkelingsgebied.
.
Artikel 5.77 (nieuwvestiging en uitbreiding glastuinbouwbedrijf)
-
1
Een omgevingsplan laat nieuwvestiging en uitbreiding van een glastuinbouwbedrijf met een glasopstand vanaf twee hectare alleen toe binnen een glastuinbouwontwikkelingsgebied.
-
2
Een omgevingsplan laat in een glastuinbouwontwikkelingsgebied een andere functie dan glastuinbouw alleen toe als die andere functie bijdraagt aan de herstructurering van de glastuinbouwsector.
-
3
Het tweede lid is niet van toepassing op paddenstoelenbedrijven binnen de glastuinbouwontwikkelingsgebieden in de gemeente Maasdriel.
Artikel 5.78 (eenmalige uitbreiding bestaand glastuinbouwbedrijf)
Een omgevingsplan kan, gerekend vanaf 29 juni 2005, eenmalig een uitbreiding van een glasopstand tot maximaal vijf hectare toelaten van een bestaand glastuinbouwbedrijf buiten een glastuinbouwontwikkelingsgebied, als in de toelichting op het omgevingsplan wordt aangetoond dat:
-
a.
de uitbreiding noodzakelijk is voor een doelmatige voortzetting van het bedrijf;
-
b.
verplaatsing naar een glastuinbouwontwikkelingsgebied bedrijfseconomisch niet haalbaar is;
-
c.
deze uitbreiding zich verdraagt met de ter plaatse relevante omgevingskwaliteiten als bedoeld in artikel 1.2, tweede lid.
Paragraaf 5.7.5 Veehouderij
Artikel 5.79 (oogmerk instructieregels over veehouderij)
Deze paragraaf is opgenomen met het oog op het behouden of verbeteren van:
Artikel 5.80 (nieuwvestiging veehouderij)
-
1
Een omgevingsplan laat nieuwvestiging van een grondgebonden veehouderijbedrijf alleen toe als:
-
2
Een omgevingsplan laat nieuwvestiging van een niet-grondgebonden veehouderijbedrijf niet toe.
Artikel 5.81 (omgevingsplan Plussenbeleid)
-
1
Een omgevingsplan laat een uitbreiding van een niet- grondgebonden veehouderijbedrijf of een niet-grondgebonden veehouderijtak alleen toe als de uitbreiding voldoet aan door het gemeentebestuur met in achtneming van de handreiking Plussenbeleid opgestelde beleidsregels.
-
2
Een omgevingsplan kan eens per vijf jaar een uitbreiding met een omvang van ten hoogste 500 vierkante meter van een niet-grondgebonden veehouderijbedrijf of veehouderijtak met een omvang van ten hoogste 500 vierkante meter toelaten, waarop de vastgestelde beleidsregels niet van toepassing zijn.
Artikel 5.82 (niet-grondgebonden veehouderij in ammoniakbuffergebied)
Een omgevingsplan laat binnen een ammoniakbuffergebied:
-
a.
hervestiging van een niet- grondgebonden veehouderijbedrijf en nieuwvestiging of hervestiging van een niet-grondgebonden veehouderijtak niet toe; en
-
b.
uitbreiding van een niet-grondgebonden veehouderijtak alleen toe als die uitbreiding niet leidt tot een toename van de emissie van ammoniak.
Artikel 5.83 (verbod nieuwvestiging en uitbreiding van geitenhouderij)
De gemeenteraad stelt voor uiterlijk 1 januari 2028 bij omgevingsplan regels over de geitenhouderij met dezelfde strekking als artikel 4.61.
Paragraaf 5.7.6 Klimaatadaptatie
Artikel 5.84 (oogmerk instructieregels over klimaatadaptatie)
Deze paragraaf is opgenomen met het oog op het bevorderen van klimaatadaptatie bij nieuwe activiteiten of ontwikkelingen in de fysieke leefomgeving.
Artikel 5.85 (klimaatadaptatie)
-
1
Voor zover een omgevingsplan een nieuwe activiteit of ontwikkeling toelaat, bevat de toelichting op het omgevingsplan een beschrijving van de maatregelen of voorzieningen die worden getroffen om de risico's van klimaatverandering te voorkomen of te beperken en de afweging die daarbij is gemaakt.
-
2
In de beschrijving worden in ieder geval de volgende aspecten betrokken:
-
3
De beschrijving wordt opgesteld na overleg met in ieder geval het dagelijks bestuur van het waterschap waar de activiteit wordt verricht of de ontwikkeling plaatsvindt.
Paragraaf 5.7.7 Energietransitie
Artikel 5.86 (oogmerk instructieregels over energietransitie)
Deze paragraaf is opgenomen met het oog op:
-
a.
de bijdrage van zonne- en windenergie aan de energietransitie;
-
b.
zorgvuldig ruimtegebruik; en
-
c.
het behouden en versterken van de ruimtelijke kwaliteit van het buitengebied.
Artikel 5.87 (regionaal programma energiestrategie)
-
1
Per regio stellen de gemeentebesturen, de waterschapsbesturen en Gedeputeerde Staten samen met de netbeheerders en andere deelnemende partijen een regionaal programma energiestrategie op, rekening houdend met het Nationaal Programma Regionale Energiestrategie.
-
2
Een regionaal programma energiestrategie wordt eenmaal in de vier jaar geactualiseerd en wordt voorts tussentijds geactualiseerd zodra gewijzigde omstandigheden daartoe aanleiding geven. Tot die omstandigheden behoren in ieder geval:
Artikel 5.88 (doorwerking regionaal programma energiestrategie)
-
1
Een omgevingsplan laat zonneparken en windturbines alleen toe als die ontwikkeling past binnen het regionaal programma energiestrategie.
-
2
Als een ontwikkeling niet past binnen het regionaal programma energiestrategie, kan een omgevingsplan vooruitlopend op de eerstvolgende actualisatie van het programma die ontwikkeling toch toelaten als:
Artikel 5.89 (inhoud regionaal programma energiestrategie)
-
1
Het regionaal programma energiestrategie bevat in ieder geval afspraken over:
-
2
Het regionaal programma energiestrategie geeft in ieder geval inzicht in concrete zoekgebieden of locaties die geschikt en gezamenlijk in ruime mate toereikend zijn voor de aanleg van zonne- en windparken voor het behalen van de regionale doelstelling.
-
3
Tot geschikte zoekgebieden of locaties behoren in ieder geval de gebieden of locaties waar:
-
a.
zonne- en windparken gecombineerd kunnen worden;
-
b.
de aanleg van een zonne- of windpark ruimtelijk inpasbaar, technisch uitvoerbaar en financieel haalbaar is en de exploitatie daarvan gestart kan worden vóór 2030; en
-
c.
aansluiting op bestaande energie-infrastructuur technisch en financieel haalbaar is en gerealiseerd kan worden vóór 2030.
-
a.
Artikel 5.90 (voorkeursvolgorde aanleglocaties voor zonne-energie)
-
1
Als een omgevingsplan de aanleg van een productie-installatie voor de opwekking van elektriciteit met behulp van zonne-energie mogelijk maakt, wordt de volgende voorkeursvolgorde voor de keuze van geschikte locaties in acht genomen:
-
2
Onverminderd het eerste lid maakt een omgevingsplan de aanleg van een zonnepark op landbouwgronden niet mogelijk, tenzij:
Artikel 5.90a (ruimtelijke inpassing zonneparken)
-
1
Als een omgevingsplan de aanleg van een zonnepark in het buitengebied mogelijk maakt, wordt rekening gehouden met:
-
2
Onverminderd afdeling 5.3 wordt in een omgevingsplan dat de aanleg van een zonnepark in het buitengebied mogelijk maakt, bepaald dat:
-
a.
het zonnepark landschappelijk goed wordt vormgegeven en ingepast;
-
b.
na beëindiging van het gebruik het zonnepark wordt verwijderd; en
-
c.
de mate waarin de bij aanleg en gebruik van een zonnepark gerealiseerde versterking van de ruimtelijke kwaliteit na de verwijdering van dat zonnepark instand wordt gehouden.
-
a.
Artikel 5.90b (participatie bij de aanleg van een zonnepark)
-
1
Als een omgevingsplan de aanleg van een zonnepark in het buitengebied mogelijk maakt, besteedt de toelichting aandacht aan de wijze waarop uitvoering is gegeven aan de procedurele en financiële participatie door omwonenden.
-
2
In de toelichting wordt in ieder geval aangegeven:
Artikel 5.91 (ruimtelijke inpassing windturbines)
Onverminderd afdeling 5.3 besteedt, als een omgevingsplan de oprichting van een windturbine of windturbinepark mogelijk maakt, de toelichting aandacht aan:
-
a.
de ruimtelijke kenmerken van het landschap;
-
b.
de maat, schaal en inrichting in het landschap;
-
c.
de visuele interferentie met nabij gelegen windturbines;
-
d.
de cultuurhistorische achtergrond en waarden van het landschap; en
-
e.
de beleving van de windturbine of het windturbinepark in het landschap.
Hoofdstuk 6 Overige instructieregels
Afdeling 6.1 Instructieregels over taken en bevoegdheden waterschap
Paragraaf 6.1.1 Instructieregels: algemeen
Artikel 6.1 (toepassingsbereik en oogmerk instructieregels over taken en bevoegdheden waterschap)
-
1
In afwijking van de paragrafen 6.1.2 tot en met 6.1.7 gelden voor het bestuur van het waterschap Vechtstromen de instructieregels gesteld bij de Omgevingsverordening Overijssel ook voor het Gelderse deel van het beheergebied van dat waterschap.
-
2
De regels in de paragrafen 6.1.2 tot en met 6.1.7 zijn gesteld met het oog op de gebiedsgerichte coördinatie van de uitoefening van taken en bevoegdheden door waterschappen binnen Gelderland.
Paragraaf 6.1.2 Instructieregels: regionale waterkeringen
Artikel 6.2 (technische leidraad ontwerp regionale waterkeringen)
Het waterschapsbestuur houdt bij het ontwerp van regionale waterkeringen rekening met de relevante handreikingen van de Stichting Toegepast Onderzoek Waterbeheer.
Artikel 6.3 (uitvoeringsprogramma regionale waterkeringen)
-
1
Het waterschapsbestuur overlegt in het eerste jaar van elke twaalfjaarlijkse verslagperiode als bedoeld in artikel 8.3 aan Gedeputeerde Staten een vastgesteld uitvoeringsprogramma gericht op de toetsing van de regionale waterkeringen.
-
2
Het uitvoeringsprogramma bevat in ieder geval:
-
3
Het waterschapsbestuur brengt jaarlijks aan Gedeputeerde Staten verslag uit over de voortgang van het uitvoeringsprogramma.
Paragraaf 6.1.3 Instructieregels: waterbeheerprogramma
Artikel 6.4 (inhoud waterbeheerprogramma)
Het waterbeheerprogramma bevat in aanvulling op artikel 4.3 van het Besluit kwaliteit leefomgeving in ieder geval een beschrijving van:
Paragraaf 6.1.4 Instructieregels: legger
Artikel 6.6 (inhoud legger)
De legger bevat in aanvulling op artikel 2.39, eerste lid, van de wet in ieder geval:
-
a.
het lengte- en dwarsprofiel van de primaire waterkeringen en de regionale waterkeringen; en
-
b.
een omschrijving van de ondersteunende kunstwerken en de bijzondere constructies die deel uitmaken van de primaire waterkeringen en de regionale waterkeringen.
Artikel 6.7 (vrijstelling verplichtingen inhoud legger waterschap Vallei en Veluwe)
-
1
De in het beheergebied van waterschap Vallei en Veluwe gelegen bergingsgebieden zijn vrijgesteld van de leggerplicht met betrekking tot vorm en constructie.
-
2
De in de legger van waterschap Vallei en Veluwe vastgelegde C-wateren zijn vrijgesteld van de leggerplicht met betrekking tot vorm, afmeting en constructie.
Artikel 6.8 (vrijstelling verplichtingen inhoud legger waterschap Rivierenland)
-
1
De in het beheergebied van waterschap Rivierenland gelegen bergingsgebieden zijn vrijgesteld van de leggerplicht met betrekking tot vorm en constructie.
-
2
De regionale waterkering Kapiteldijk-Duffeltdijk en de in de legger van waterschap Rivierenland vastgelegde C-wateren zijn vrijgesteld van de leggerplicht met betrekking tot vorm, afmeting en constructie.
Artikel 6.9 (vrijstelling verplichtingen inhoud legger waterschap Rijn en IJssel)
-
1
De in het beheergebied van waterschap Rijn en IJssel gelegen bergingsgebieden zijn vrijgesteld van de leggerplicht met betrekking tot vorm en constructie.
-
2
Regionale waterkeringen met als veiligheidsnorm het huidige dijkprofiel zijn vrijgesteld van de leggerplicht met betrekking tot vorm, afmeting en constructie.
-
3
Oppervlaktewaterlichamen met een maatgevende afvoer van minder dan 25 liter per seconde, die naar het oordeel van het bestuur van het waterschap niet van overwegend belang zijn voor de aan- en afvoer van water en waterberging, zijn vrijgesteld van de leggerplicht met betrekking tot ligging, vorm, afmeting en constructie.
-
4
Delen van oppervlaktewaterlichamen die aanzienlijk breder zijn dan noodzakelijk voor de afvoer van water, zijn vrijgesteld van de leggerplicht met betrekking tot vorm, afmeting en constructie.
Paragraaf 6.1.5 Instructieregels: peilbesluiten
Artikel 6.10 (aanwijzing verplichte peilbesluiten)
Het waterschapsbestuur stelt voor de oppervlaktewaterlichamen aangewezen in het peilbesluitgebied een of meer peilbesluiten vast.
Paragraaf 6.1.6 Instructieregels: rangorde bij waterschaarste
Artikel 6.14 (rangorde bij waterschaarste Twentekanalen en Overijsselse Vecht)
-
1
In het beheergebied van waterschap Rijn en IJssel komt bij waterschaarste of dreigende waterschaarste, gelet op de verdeling van het beschikbare water van de Twentekanalen en de Overijsselse Vecht over de behoeften voor kleinschalig hoogwaardig gebruik, bedoeld in artikel 3.14, eerste lid, aanhef en onder c, van het Besluit kwaliteit leefomgeving achtereenvolgens prioriteit toe aan:
-
2
Bij waterschaarste of dreigende waterschaarste komt, met het oog op de verdeling van het beschikbare water over de overige behoeften, bedoeld in artikel 3.14, eerste lid, aanhef en onder d, van het Besluit kwaliteit leefomgeving achtereenvolgens prioriteit toe aan:
Artikel 6.15 (rangorde bij waterschaarste Valleikanaal en Eem)
In het beheergebied van waterschap Vallei en Veluwe komt bij waterschaarste of dreigende waterschaarste, gelet op de verdeling van het beschikbare water voor het aanvoergebied vanuit de inlaat Grebbesluis in de Neder-Rijn over de overige behoeften, bedoeld in artikel 3.14, eerste lid, aanhef en onder d, van het Besluit Kwaliteit Leefomgeving achtereenvolgens prioriteit toe aan:
-
a.
doorspoeling in geval van een incident met verontreinigende stoffen of vanwege de volksgezondheid;
-
b.
beroepsvaart;
-
c.
doorspoeling van stedelijk gebied ter verbetering van de waterkwaliteit of ter bestrijding van stankoverlast;
-
d.
akkerbouw en vollegrondstuinbouw;
-
e.
sportvelden en greens;
-
f.
beregening van gras- en maïsland;
-
g.
recreatievaart;
-
h.
overige natuur, voor zover het omkeerbare schade betreft, met inbegrip van maatregelen die nodig zijn voor het realiseren van de doelstellingen van de kaderrichtlijn water.
Artikel 6.16 (rangorde bij waterschaarste voor het aanvoergebied vanuit het IJsselmeergebied)
-
1
In het beheergebied van waterschap Vallei en Veluwe heeft bij waterschaarste of dreigende waterschaarste, gelet op de verdeling van het beschikbare water voor het aanvoergebied vanuit het IJsselmeergebied over de behoeften voor kleinschalig hoogwaardig gebruik, bedoeld in artikel 3.14, eerste lid, aanhef en onder c, van het Besluit kwaliteit leefomgeving achtereenvolgens prioriteit:
-
2
Bij waterschaarste of dreigende waterschaarste heeft met het oog op de verdeling van het beschikbare water over de overige behoeften, bedoeld in artikel 3.14, eerste lid, aanhef en onder d, van het Besluit kwaliteit leefomgeving achtereenvolgens prioriteit:
Paragraaf 6.1.7 Instructieregels: grondwatergegevens
Artikel 6.16a (verkrijgen gegevens wateronttrekkingsactiviteiten)
-
1
De waterschapsverordening bevat geen uitzondering van de informatieverplichting, bedoeld in artikel 3.1 als genoemd in afdeling 7.2 van het Invoeringsbesluit Omgevingswet, voor het onttrekken van grondwater en infiltreren van water.
-
2
De waterschapsverordening bevat geen uitzondering van de meetverplichting, bedoeld in artikel 3.5 als genoemd in afdeling 7.2 van het Invoeringsbesluit Omgevingswet, voor het onttrekken van grondwater en infiltreren van water met:
Artikel 6.17 (verstrekken gegevens wateronttrekkingsactiviteiten)
-
1
Het waterschapsbestuur verstrekt aan Gedeputeerde Staten:
-
a.
de gegevens die op grond van de waterschapsverordening worden verkregen betreffende het onttrekken van grondwater en het infiltreren van water;
-
b.
een overzicht van de meldingen en omgevingsvergunningen op basis waarvan het onttrekken van grondwater of het infiltreren van water plaatsvindt; en
-
c.
de waterkwaliteitsgegevens zoals vereist op grond van de vergunningen voor onttrekkingen voor menselijke consumptie.
-
a.
-
2
De gegevens en het overzicht worden jaarlijks vóór 31 mei verstrekt of bij beëindiging van de onttrekking binnen vier maanden na die beëindiging.
Afdeling 6.2 Instructieregels over taken en bevoegdheden Gedeputeerde Staten
Paragraaf 6.2.1 Instructieregels: projectbesluiten
Artikel 6.18 (instructieregels omgevingsplan van overeenkomstige toepassing op projectbesluit)
Hoofdstuk 5 is van overeenkomstige toepassing op een projectbesluit dat wordt vastgesteld door het dagelijks bestuur van een waterschap of door Gedeputeerde Staten.
Paragraaf 6.2.2 Instructieregels: regionale samenwerking
Artikel 6.19 (regionale programma's)
-
1
Als naar het oordeel van Gedeputeerde Staten in een regio de woonafspraken niet tijdig worden geactualiseerd of bij het opstellen van die afspraken onvoldoende rekening is gehouden met de inhoudelijke eisen gesteld in artikel 5.63, eerste lid, kunnen Gedeputeerde Staten de woonafspraken voor die regio wijzigen.
-
2
Als naar het oordeel van Gedeputeerde Staten in een regio een regionaal programma werklocaties niet tijdig wordt geactualiseerd, of bij het opstellen van het programma onvoldoende rekening is gehouden met de inhoudelijke eisen gesteld in artikel 5.69, kunnen Gedeputeerde Staten het programma voor die regio wijzigen.
-
3
Als naar het oordeel van Gedeputeerde Staten in een regio een regionaal programma energiestrategie niet tijdig wordt opgesteld of geactualiseerd, of bij het opstellen van het programma onvoldoende rekening is gehouden met de inhoudelijke eisen gesteld in het Nationaal Programma Regionale Energiestrategie of artikel 5.87, kunnen Gedeputeerde Staten zelf het programma voor die regio wijzigen.
-
4
Gedeputeerde Staten maken van hun bevoegdheid alleen gebruik, nadat zij de bij het regionale programma betrokken bestuursorganen en, voor zover van toepassing, andere deelnemende partijen een redelijke termijn hebben gegeven om het programma alsnog op te stellen, te actualiseren of de kwaliteit daarvan te verbeteren.
Paragraaf 6.2.3 Instructieregel: bebording gebieden
Artikel 6.20 (bebording stiltegebieden)
Gedeputeerde Staten plaatsen borden om de toegang tot of de grens van een stiltegebied te markeren.
Paragraaf 6.2.4 Instructieregel: Plussenbeleid
Artikel 6.21 (handreiking beleidsregels Plussenbeleid)
-
1
Gedeputeerde Staten stellen een handreiking vast voor door het gemeentebestuur op te stellen beleidsregels over het Plussenbeleid.
-
2
De handreiking bevat in ieder geval als kader dat:
-
a.
uitbreiding van een niet-grondgebonden veehouderijbedrijf of niet-grondgebonden veehouderijtak alleen mogelijk is als door de aanvrager plusmaatregelen worden getroffen;
-
b.
de investering in de te treffen plusmaatregelen aantoonbaar € 15,- tot € 20,- per vierkante meter bruto stalvloeroppervlakte van de uitbreiding bedraagt;
-
c.
de plusmaatregelen getroffen worden in de volgende rangorde:
-
d.
de te treffen plusmaatregelen verzekerd worden in:
-
a.
Hoofdstuk 7 Procedures toezicht en handhaving
Afdeling 7.1 Aanvraag ontheffing instructieregels
Artikel 7.1 (aanvraagvereisten ontheffing instructieregels)
Bij een aanvraag om ontheffing als bedoeld in artikel 1.6 verstrekt het bestuursorgaan van een gemeente of waterschap in ieder geval de volgende gegevens en bescheiden:
-
a.
een beschrijving van de taak of bevoegdheid waarvoor de ontheffing wordt gevraagd;
-
b.
een toelichting op de mate en wijze waarop de uitoefening van deze taak of bevoegdheid wordt belemmerd in verhouding tot het belang dat wordt gediend met de instructieregel waarvan ontheffing is gevraagd;
-
c.
voor zover de uitoefening van een taak of bevoegdheid betrekking heeft op een specifieke locatie: een aanduiding van die locatie met behulp van een situatietekening of kaart met een duidelijke maatvoering en schaalaanduiding.
Afdeling 7.2 Vergunningverlening
Paragraaf 7.2.1 Aanvraag omgevingsvergunning
Artikel 7.2 (aanvraagvereisten omgevingsvergunning)
-
1
Een aanvraag om een omgevingsvergunning als bedoeld in de artikelen 4.19, 4.37, 4.49, 4.63 en 4.68 wordt ingediend via de landelijke voorziening, bedoeld in artikel 20.21 van de wet.
-
2
Bij een aanvraag om een omgevingsvergunning als bedoeld in de artikelen 4.19, 4.37, 4.49, 4.63 en 4.68 worden de gegevens en bescheiden verstrekt, genoemd in het aanvraagformulier in de landelijke voorziening.
Paragraaf 7.2.2 Algemene beoordelingsregels aanvraag omgevingsvergunning
Artikel 7.4 (verlening omgevingsvergunning en voorschriften omgevingsvergunning)
-
1
Gedeputeerde Staten verlenen een omgevingsvergunning alleen als de activiteit verenigbaar is met het oogmerk waarmee het verbod is gesteld om die activiteit zonder omgevingsvergunning te verrichten.
-
2
Gedeputeerde Staten verbinden aan een omgevingsvergunning voorschriften die nodig zijn voor het bereiken of beschermen van het oogmerk waarmee het verbod is gesteld om die activiteit zonder omgevingsvergunning te verrichten.
-
3
Bij het stellen van voorschriften betrekken Gedeputeerde Staten de oogmerken, bedoeld in de artikelen 1.2 en 1.3.
Artikel 7.5 (wijziging voorschriften omgevingsvergunning en intrekking omgevingsvergunning)
-
1
Gedeputeerde Staten wijzigen de voorschriften van een omgevingsvergunning als de voorschriften van de vergunning niet langer verenigbaar zijn met het oogmerk waarmee het verbod is gesteld om die activiteit zonder omgevingsvergunning te verrichten.
-
2
Gedeputeerde Staten kunnen de voorschriften van een omgevingsvergunning wijzigen of de omgevingsvergunning intrekken als de voorschriften van de vergunning niet langer toereikend zijn, gelet op de oogmerken, bedoeld in de artikelen 1.2 en 1.3.
Paragraaf 7.2.3 Beoordelingsregels aanvraag omgevingsvergunning: werelderfgoed
Artikel 7.6 (beoordelingsregel Neder-Germaanse Limes)
Een omgevingsvergunning als bedoeld in artikel 5.50, tweede lid, onder c, wordt alleen verleend als is aangetoond dat de activiteit geen uitgewerkte kernkwaliteiten van de Neder-Germaanse Limes aantast.
Paragraaf 7.2.4 Beoordelingsregels aanvraag omgevingsvergunning: grondwaterbedreigende activiteit
Artikel 7.7 (beoordelingsregel grondwaterbedreigende activiteit)
De omgevingsvergunning als bedoeld in de artikelen 4.19 en 4.37 wordt alleen verleend als de activiteit geen nadelige gevolgen kan hebben voor de kwaliteit van het grondwater.
Artikel 7.8 (advies gemeente en drinkwaterbedrijf)
Gedeputeerde Staten stellen het college van burgemeester en wethouders van de gemeente waar de grondwaterbedreigende activiteit plaatsvindt en het drinkwaterbedrijf in de gelegenheid advies uit te brengen over een aanvraag om een omgevingsvergunning voor een grondwaterbedreigende activiteit.
Paragraaf 7.2.5 Beoordelingsregels aanvraag omgevingsvergunning: gebruik gesloten stortplaats
Artikel 7.9 (beoordelingsregel gebruik gesloten stortplaats)
Een omgevingsvergunning als bedoeld in artikel 4.49 wordt alleen verleend als door het stellen van voorschriften:
Paragraaf 7.2.6 Beoordelingsregels aanvraag omgevingsvergunning: beperkingengebiedactiviteit met betrekking tot een provinciale weg
Artikel 7.10 (geheel of gedeeltelijk buiten toepassing laten van afwijkingsmogelijkheden)
De paragrafen 1.3.1 en 1.3.3 zijn op deze paragraaf niet van toepassing.
Artikel 7.11 (beoordelingsregels uitweg)
-
1
Voor zover een aanvraag om een omgevingsvergunning betrekking heeft op een activiteit in een beperkingengebied met betrekking tot een provinciale weg als bedoeld in artikel 4.68, eerste lid, onderdeel a, wordt de omgevingsvergunning alleen verleend:
-
2
Bij het beoordelen van de aanvraag wordt in ieder geval rekening gehouden met:
Artikel 7.12 (specifieke eis uitvoering en onderhoud uitweg)
Uit het oogpunt van verkeersveiligheid, doorstroming en een uniforme inrichting van de provinciale weg bepalen Gedeputeerde Staten in de voorschriften van een omgevingsvergunning voor een uitweg dat:
-
a.
de aanleg en het onderhoud van de uitweg in het beperkingengebied met betrekking tot een provinciale weg door of in opdracht van de provincie wordt uitgevoerd; en
-
b.
de kosten voor de aanleg van de uitweg in rekening worden gebracht bij de aanvrager.
Artikel 7.13 (beoordelingsregels roerende zaken, voorwerpen en stoffen: algemeen)
Voor zover een aanvraag om een omgevingsvergunning betrekking heeft op een activiteit in een beperkingengebied met betrekking tot een provinciale weg als bedoeld in artikel 4.68, eerste lid, onderdeel c, wordt de omgevingsvergunning alleen verleend als de roerende zaken, voorwerpen en stoffen niet worden geplaatst:
-
a.
op de rijbanen van wegen en fietspaden;
-
b.
in de obstakelvrije zone; of
-
c.
op het deel van de weg waar werkzaamheden door of namens de provincie plaatsvinden of voorzien zijn; en
-
d.
op locaties waar het zicht op de weg of op uitwegen wordt beperkt.
Artikel 7.14 (beoordelingsregels roerende zaken, voorwerpen en stoffen: buitenreclame)
Voor zover een aanvraag om een omgevingsvergunning betrekking heeft op een activiteit in een beperkingengebied met betrekking tot een provinciale weg als bedoeld in artikel 4.68, eerste lid, onderdeel c, voor buitenreclame, wordt de omgevingsvergunning alleen verleend voor het hebben of plaatsen van:
-
a.
een verwijzingsbord voor toeristisch-recreatieve objecten met inachtneming van de «Richtlijn bewegwijzering» van het Kennisplatform CROW, publicatie 2014;
-
b.
spandoeken of bogen boven of over de weg voor een evenement of wedstrijd met een minimale doorrijhoogte van 4,6 meter;
-
c.
een prijzenbord bij een tankstation, dat direct gelegen en ontsloten is aan de weg, als het bord:
-
1.
in de onmiddellijke nabijheid van het tankstation wordt geplaatst;
-
2.
buiten de obstakelvrije zone van de weg wordt geplaatst;
-
3.
niet wordt geplaatst tussen de rijbaan en een fietspad;
-
4.
alleen betrekking heeft op de te leveren brandstoffen;
-
5.
niet hoger is dan 7,50 meter en niet breder dan 2,40 meter;
-
6.
geen afleidende of verblindende verlichting heeft; en
-
7.
niet waarneembaar is op een afstand van meer dan 200 meter voor het beslispunt.
-
1.
-
d.
buitenreclame met een verkeersfunctie in de berm van de weg;
-
e.
buitenreclame op het middeneiland van een rotonde, mits:
-
1.
het onderhoud van middeneiland van de rotonde door een lokale overheid is overgenomen;
-
2.
het bord botsveilig wordt uitgevoerd, geen gelijkenis vertoont met een verkeersteken, niet reflecteert, knippert, verlicht of bewegend is;
-
3.
het bord tussen 0,50 meter en 1,00 meter boven de grond wordt geplaatst en niet hoger is dan 0,50 meter en niet breder dan 0,70 meter;
-
4.
het bord wordt geplaatst tegenover een toeleidende weg; en
-
5.
voor de locatie niet al een vergunning is verleend voor andere buitenreclame.
-
1.
-
f.
een informatiebord, mits het bord:
-
1.
binnen de bebouwde kom wordt geplaatst;
-
2.
buiten de obstakelvrije zone van de weg wordt geplaatst;
-
3.
op een afstand van meer dan 15 meter ten opzichte van een zijweg, uitweg of kruispunt wordt geplaatst;
-
4.
niet lijkt op verkeersrelevante informatie;
-
5.
alleen statische beelden toont met een frequentie van maximaal zes verschillende beelden per minuut;
-
6.
geen afleidende of verblindende verlichting heeft; en
-
7.
maximaal 1,75 meter hoog, 1,18 meter breed en 0,34 meter diep is, exclusief het voetstuk.
-
1.
Artikel 7.15 (beoordelingsregels roerende zaken, voorwerpen en stoffen: standplaats)
Voor zover een aanvraag om een omgevingsvergunning betrekking heeft op een activiteit in een beperkingengebied met betrekking tot een provinciale weg als bedoeld in artikel 4.68, eerste lid, onderdeel c, voor het innemen van een standplaats, wordt de omgevingsvergunning alleen verleend voor:
-
a.
een parkeer- of carpoolplaats of op de rijbaan tijdens een evenement;
-
b.
de verkoop van snacks, fruit, consumptie-ijs, frisdranken en bloemen;
-
c.
maximaal drie jaar;
-
d.
één standplaats per locatie; en
-
e.
een parkeer- of carpoolplaats als er voldoende ruimte overblijft voor de activiteiten waarvoor deze plaats is bedoeld.
Artikel 7.16 (beoordelingsregels evenementen en wedstrijden zonder voertuigen)
Voor zover een aanvraag om een omgevingsvergunning betrekking heeft op een activiteit in een beperkingengebied met betrekking tot een provinciale weg als bedoeld in artikel 4.68, eerste lid, onderdeel e, voor een evenement of wedstrijd zonder voertuigen buiten de bebouwde kom, wordt de omgevingsvergunning alleen verleend als:
-
a.
de weg een erftoegangsweg of een gebiedsontsluitingsweg is, die wat betreft weginrichting en weggebruik het karakter van een erftoegangsweg heeft;
-
b.
op de dag van het evenement aan het gedeelte van de weg dat voor het evenement nodig is geen wegwerkzaamheden plaatsvinden, tenzij het evenement en de werkzaamheden verenigbaar zijn; en
-
c.
op de dag van het evenement voor het gedeelte van de weg dat voor het evenement nodig is geen vergunning is verleend voor een ander evenement, tenzij de evenementen verenigbaar zijn.
Paragraaf 7.2.7 Beoordelingsregel aanvraag omgevingsvergunning: windturbine binnen het aandachtsgebied windturbines rondom de Veluwe
Artikel 7.16a (toepassen provinciaal beleid voor wind binnen het aandachtsgebied windturbines rondom de Veluwe)
Het bevoegd gezag neemt bij een aanvraag voor een windturbine binnen het aandachtsgebied windturbines rondom de Veluwe het daarvoor geldende provinciale windbeleid in acht.
Afdeling 7.3 Meldingen
Paragraaf 7.3.1 Meldingen: algemeen
Artikel 7.17 (gegevens bij een melding)
-
1
Een melding als bedoeld in de artikelen 4.21, 4.29, 4.33, 4.38, 4.46, 4.65, 4.69, 4.82 en 4.88, alsmede een melding als bedoeld in artikel 11.126 van het Besluit activiteiten leefomgeving wordt ingediend via de landelijke voorziening, bedoeld in artikel 20.21 van de wet.
-
2
Bij een melding als bedoeld in de artikelen 4.21, 4.29, 4.33, 4.38, 4.46, 4.65, 4.69, 4.82 en 4.88 worden de gegevens en bescheiden verstrekt, genoemd in het meldingsformulier in de landelijke voorziening.
Paragraaf 7.3.2 Meldingen voor grondwaterbedreigende activiteiten
Artikel 7.18 (termijn melding grondwaterbedreigende activiteit)
Binnen zes maanden na melding van een grondwaterbedreigende activiteit wordt met de activiteit begonnen.
Afdeling 7.4 Maatwerkvoorschriften
Paragraaf 7.4.1 Maatwerkvoorschriften: algemeen
Artikel 7.19 (bevoegdheid tot stellen maatwerkvoorschriften)
Maatwerkvoorschriften kunnen worden gesteld:
Artikel 7.21 (algemene beoordelingsregels)
-
1
Gedeputeerde Staten stellen een maatwerkvoorschrift alleen als de activiteit verenigbaar is met het oogmerk waarvoor de regels zijn gesteld.
-
2
Gedeputeerde Staten verbinden aan een maatwerkvoorschrift de voorschriften die nodig zijn voor het bereiken of beschermen van het oogmerk.
-
3
Bij het stellen van voorschriften kunnen Gedeputeerde Staten de oogmerken, bedoeld in de artikelen 1.2 en 1.3, betrekken.
Artikel 7.22 (wijziging en intrekking maatwerkvoorschrift)
-
1
Gedeputeerde Staten wijzigen een maatwerkvoorschrift als de voorschriften niet verenigbaar zijn met het oogmerk waarvoor de regels zijn gesteld.
-
2
Gedeputeerde Staten kunnen een maatwerkvoorschrift wijzigen of intrekken als het voorschrift niet langer toereikend is, gelet op de oogmerken, bedoeld in de artikelen 1.2 en 1.3.
-
3
Gedeputeerde Staten kunnen een maatwerkvoorschrift intrekken:
-
4
Gedeputeerde Staten geven alleen toepassing aan de intrekkingsbevoegdheid als niet kan worden volstaan met wijziging van het maatwerkvoorschrift.
Paragraaf 7.4.2 Maatwerkvoorschriften bij grondwaterbedreigende activiteiten
Artikel 7.23 (advies gemeente en drinkwaterbedrijf)
Gedeputeerde Staten stellen het college van burgemeester en wethouders van de gemeente waar de grondwaterbedreigende activiteit plaatsvindt en het drinkwaterbedrijf in de gelegenheid advies uit te brengen over het voornemen om een maatwerkvoorschrift te stellen naar aanleiding van een melding van een grondwaterbedreigende activiteit.
Paragraaf 7.4.3 Maatwerkvoorschriften bij houtopstanden
Artikel 7.24 (beoordelingsregel maatwerkvoorschrift melding vellen houtopstand)
Gedeputeerde Staten kunnen bij maatwerkvoorschrift toestaan dat de termijn, bedoeld in artikel 4.10, niet hoeft te worden afgewacht in geval van spoed.
Artikel 7.25 (beoordelingsregel maatwerkvoorschrift termijn herbeplanting)
Gedeputeerde Staten kunnen, in afwijking van artikel 11.129 van het Besluit activiteiten leefomgeving, bij maatwerkvoorschrift toestaan dat de herbeplanting plaatsvindt binnen zes jaar na het vellen of tenietgaan van de houtopstand als sprake is van bijzondere omstandigheden.
Artikel 7.26 (beoordelingsregel maatwerkvoorschrift uitzondering plicht tot herbeplanting)
Gedeputeerde Staten kunnen bij maatwerkvoorschrift toestaan dat de herbeplanting niet hoeft plaats te vinden als het vellen of tenietgaan van de houtopstand bijdraagt aan het herstel van cultuurhistorische waarden of plaatsvindt ten behoeve van de ontwikkeling van natuurwaarden.
Artikel 7.27 (beoordelingsregel maatwerkvoorschrift herbeplanting op andere grond)
-
1
Gedeputeerde Staten kunnen op grond van artikel 11.130, onder a, van het Besluit activiteiten leefomgeving bij maatwerkvoorschrift toestaan dat herbeplanting op andere grond plaatsvindt als:
-
a.
de te vellen of tenietgegane houtopstand wordt vervangen door heide, schraalland, een poel of een biotoop voor bijzondere planten of dieren;
-
b.
de te vellen of tenietgegane houtopstand gelegen is in een boskern, bestaande uit een aaneengesloten complex van houtopstanden met een oppervlakte van ten minste vijf hectare, en de herbeplanting op andere grond een uitbreiding van diezelfde boskern of een elders gelegen boskern van die omvang tot stand brengt;
-
c.
de houtopstand geveld wordt of tenietgaat ter uitvoering van een ruimtelijke ingreep in overeenstemming met een onherroepelijk omgevingsplan, of
-
d.
de herbeplanting op andere grond een gunstigere invloed heeft op het landschap dan herbeplanting op dezelfde grond.
-
a.
-
2
Gedeputeerde Staten staan herbeplanting op andere grond niet toe als:
-
a.
de andere grond is gelegen buiten de provincie Gelderland;
-
b.
op de andere grond al sprake is van een verplichting tot herbeplanting, compensatie of mitigerende maatregelen op grond waarvan bomen worden aangeplant;
-
c.
voor herbeplanting op de andere grond subsidie is aangevraagd voor de aanplant van houtopstanden;
-
d.
de herbeplanting op andere grond een negatief effect heeft op de beschermde natuurwaarden en bijzondere landschappelijke waarden in het gebied waarin de andere grond is gelegen;
-
e.
de gevelde of tenietgegane houtopstand een landschapselement betreft of een andere kleine houtopstand met een belangrijke ecologische of landschappelijke functie;
-
f.
de gevelde of tenietgegane houtopstand bijdraagt aan de instandhoudingsdoelstellingen, bedoeld in de wet; of
-
g.
de gevelde of tenietgegane houtopstand op een locatie stond waar:
-
1.
een oude bosgroeiplaats ligt; en
-
2.
het landgebruik sinds 1832 zonder onderbrekingen uit bos heeft bestaan.
-
1.
-
a.
-
3
De herbeplanting op andere grond vindt plaats door:
-
a.
fysieke compensatie zo dicht mogelijk bij het aangetaste gebied; of
-
b.
gebruik te maken van een compensatiepool als bedoeld in artikel 5.13, als:
-
1.
voldoende grond beschikbaar is als bedoeld in bijlage Compensatiepool Gelders natuurnetwerk;
-
2.
een nader te bepalen vergoeding aan de provincie wordt betaald; en
-
3.
de omvang van de tenietgegane houtopstand, inclusief eventuele hectaretoeslag, kleiner is dan 0,5 hectare.
-
1.
-
a.
Artikel 7.28 (beoordelingsregel maatwerkvoorschrift houtopstanden Groene ontwikkelingszone)
Gedeputeerde Staten kunnen, voor zover de te vellen of op een andere manier tenietgegane houtopstand is gelegen in de Groene ontwikkelingszone, bij maatwerkvoorschrift toestaan dat herbeplanting op andere grond plaatsvindt als:
-
a.
is voldaan aan de voorwaarden bedoeld in artikel 7.27; en
-
b.
de herbeplanting plaatsvindt met de volgende toeslag voor de omvang van de houtopstand die is geveld of tenietgegaan:
-
1.
geen toeslag bij de gevelde houtopstand met een ontwikkeltijd van 5 jaar of minder;
-
2.
1/3 deel van het oppervlak van de gevelde houtopstand bij een ontwikkeltijd tussen 5 en 25 jaar;
-
3.
2/3 deel van het oppervlak van de gevelde houtopstand bij een ontwikkeltijd tussen 25 en 100 jaar; of
-
4.
een door Gedeputeerde Staten te bepalen oppervlak van het ontwikkelingsbeheer bij een ontwikkelingstijd van meer dan 100 jaar.
-
1.
Afdeling 7.5 Kwaliteit toezicht en handhaving
Artikel 7.29 (toepassingsbereik en oogmerk regels over kwaliteit uitvoering en handhaving)
-
1
Deze afdeling is van toepassing op de uitoefening door de omgevingsdiensten in opdracht van Gedeputeerde Staten van de in artikel 18.23, tweede lid, van de wet bedoelde taken, alsmede de daarmee samenhangende taken.
-
2
Deze afdeling is opgenomen met het oog op het waarborgen van een goede kwaliteit van de uitoefening van de uitvoeringstaak en de handhavingstaak door de omgevingsdiensten.
Artikel 7.30 (beoordeling kwaliteit uitvoering en handhaving)
-
1
Gedeputeerde Staten beoordelen de kwaliteit van de uitoefening van de uitvoeringstaak en de handhavingstaak in het licht van de uitvoerings- en handhavingsstrategie, het jaarlijkse uitvoeringsprogramma, de jaarlijkse evaluatierapportage en de meest recente versie van de door de Vereniging van Nederlandse Gemeenten en het Interprovinciaal Overleg gezamenlijk opgestelde VTH-kwaliteitscriteria.
-
2
De beoordeling van de kwaliteit van de uitoefening van de uitvoeringstaak en de handhavingstaak heeft in ieder geval betrekking op:
Afdeling 7.6 Faunaschade
Artikel 7.31 (oogmerk regels over faunaschade)
De regel in deze afdeling is gesteld met het oog op het afhandelen van verzoeken om tegemoetkoming in schade aangericht door in het wild levende dieren.
Artikel 7.32 (termijn indienen aanvraag tegemoetkoming faunaschade)
-
1
Een aanvraag om een tegemoetkoming in schade aangericht door in het wild levende dieren wordt ingediend binnen zeven werkdagen nadat de aanvrager de faunaschade heeft geconstateerd.
-
2
Het eerste lid geldt niet voor faunaschade veroorzaakt door in een bijlage aangewezen soorten binnen de in die bijlage aangewezen gebieden.
Hoofdstuk 8 Monitoring en verslaglegging
Afdeling 8.1 Monitoring en verslaglegging omgevingswaarden
Artikel 8.1 (toepassingsbereik en oogmerk regels over monitoring en verslaglegging omgevingswaarden)
-
1
Afdeling 8.1 is niet van toepassing op het waterschap Vechtstromen.
-
2
Deze afdeling is opgenomen met het oog op het verzamelen van informatie die noodzakelijk is voor het waarborgen van de veiligheid van de regionale waterkeringen en het voorkomen van wateroverlast.
Artikel 8.2 (monitoring omgevingswaarden veiligheid regionale waterkeringen)
-
1
Monitoring van de omgevingswaarden, bedoeld in de artikelen 3.3 tot en met 3.7, vindt plaats door bepaling van het waterkerend vermogen van een regionale waterkering in de actuele toestand door metingen, berekeningen en modellen volgens:
-
2
Het waterschapsbestuur is belast met de uitvoering van de monitoring.
Artikel 8.3 (verslaglegging omgevingswaarden veiligheid regionale waterkeringen)
-
1
Het waterschapsbestuur stelt in 2024 en daarna elke twaalf jaar een verslag op over de algemene waterstaatkundige toestand van de regionale waterkeringen in zijn beheer.
-
2
Het verslag bevat:
-
3
Het waterschapsbestuur betrekt bij de beoordeling van de veiligheid in ieder geval:
-
4
Het waterschapsbestuur zendt het verslag aan Gedeputeerde Staten.
-
5
Op verzoek van het waterschapsbestuur kan de termijn van verslaglegging worden gewijzigd.
Artikel 8.4 (monitoring omgevingswaarden wateroverlast regionale wateren)
-
1
Monitoring van de omgevingswaarden, bedoeld in de artikelen 3.11 tot en met 3.13, vindt plaats door bepaling van de bergings- en afvoercapaciteit van de regionale wateren in de actuele toestand door metingen, berekeningen en modellen volgens:
-
2
Bij de beoordeling of is voldaan aan de omgevingswaarden kan een gedeelte van de oppervlakte van het gebied waarvoor de omgevingswaarde geldt overeenkomstig de percentages, bedoeld in bijlage Maaiveldcriterium, buiten beschouwing worden gelaten.
-
3
Het waterschapsbestuur is belast met de uitvoering van de monitoring.
Artikel 8.5 (verslaglegging omgevingswaarden wateroverlast regionale wateren)
-
1
Het waterschapsbestuur stelt elke twee jaar een verslag op over de algemene waterstaatkundige toestand van de bergings- en afvoercapaciteit van de regionale wateren die bij het waterschap in beheer zijn.
-
2
Het verslag bevat de resultaten van de monitoring voor de omgevingswaarden en een beoordeling van de mate waarin aan deze omgevingswaarden is voldaan. Als de beoordeling daartoe aanleiding geeft, bevat het verslag ook een omschrijving van de voorzieningen die op een daarbij aan te geven termijn nodig worden geacht.
-
3
Het waterschapsbestuur zendt het verslag aan Gedeputeerde Staten.
-
4
Op verzoek van het waterschapsbestuur kan de termijn van verslaglegging worden gewijzigd.
Afdeling 8.2 Rapportage onderhoud vaarwegen
Artikel 8.6 (vijfjaarlijkse rapportage onderhoud vaarwegen)
-
1
Het dagelijks bestuur van het waterschap Rivierenland rapporteert elke vijf jaar aan Gedeputeerde Staten over de staat van onderhoud van de gekanaliseerde Linge.
-
2
Het college van burgemeester en wethouders van de gemeente Nijkerk rapporteert elke vijf jaar aan Gedeputeerde Staten over de staat van onderhoud van de Arkervaart.
-
3
In de rapportage wordt aangegeven op welke wijze en binnen welke termijn geconstateerde gebreken aan een vaarweg worden hersteld.
Afdeling 8.3 Grondwaterregister
Artikel 8.7 (instructieregel grondwaterregister)
Gedeputeerde Staten houden een register bij van de gegevens over het onttrekken van grondwater en het in de bodem brengen van water ter aanvulling van het grondwater.
Afdeling 8.4 Rapportage naleving kwaliteitscriteria
Artikel 8.8 (jaarlijkse rapportage naleving kwaliteitscriteria)
Gedeputeerde Staten rapporteren jaarlijks aan Provinciale Staten de resultaten van de beoordeling van de kwaliteit van de uitoefening van de uitvoeringstaak en de handhavingstaak, bedoeld in afdeling 7.5.
Afdeling 8.5 Monitoring woningbouw
Artikel 8.9 (instructieregel monitoring woningbouw)
-
1
Het college van burgemeester en wethouders beziet elke drie jaar of de in het omgevingsplan mogelijk gemaakte ontwikkeling of uitbreiding van een woningbouwlocatie nog in een reële behoefte voorziet.
-
2
Het college van burgemeester en wethouders beziet jaarlijks of activiteiten zijn verricht met gebruikmaking van de voor een ontwikkeling of uitbreiding van een woningbouwlocatie verleende onherroepelijke omgevingsvergunning voor een bouwactiviteit.
-
3
Het college van burgemeester en wethouders overweegt uiterlijk twee jaar nadat de omgevingsvergunning voor de bouwactiviteit onherroepelijk is geworden, of gebruik wordt gemaakt van de bevoegdheid tot intrekking van die omgevingsvergunning.
-
4
Het college van burgemeester en wethouders verstrekt Gedeputeerde Staten elk jaar tijdig de benodigde gegevens voor de monitoring van de voortgang van de uitvoering van de regionale woonafspraken, bedoeld in artikel 5.63, eerste lid.
Afdeling 8.6 Monitoring regionale energiestrategieën
Artikel 8.10 (instructieregel monitoring regionale energiestrategieën)
Per regio wordt door de betrokken gemeentebesturen en Gedeputeerde Staten op 1 juli 2025, of op een andere in het kader van het Nationaal Programma Regionale Energiestrategie daarvoor bepaalde datum, en daarna elke twee jaar een monitoringsrapportage opgesteld die voldoet aan de eisen die in dit nationale programma gesteld worden aan het Voortgangsdocument RES.
Hoofdstuk 9 Overgangsrecht en slotbepaling
Afdeling 9.1 Overgangsrecht regels over grondwaterbedreigende activiteiten
Artikel 9.1 (overgangsrecht voor verboden grondwaterbedreigende activiteiten)
-
1
De artikelen 4.18, eerste lid, onder a, 4.20, eerste lid, onder a en b, 4.28, eerste lid, onder a, b en c en 4.32, eerste lid zijn niet van toepassing op een grondwaterbedreigende activiteit die vóór 17 oktober 2014 rechtmatig werd verricht, mits die activiteit geen groter risico kan vormen voor de kwaliteit van het grondwater dan de activiteit die al rechtmatig werd verricht vóór 17 oktober 2014.
-
2
De artikelen 4.36 en 4.45, eerste lid, zijn niet van toepassing op een grondwaterbedreigende activiteit die vóór 1 januari 2023 rechtmatig werdverricht, mits die activiteit geen groter risico kan vormen voor de kwaliteit van het grondwater dan de activiteit die al rechtmatig werd verricht vóór 1 januari 2023.
Artikel 9.2 (overgangsrecht voor meldingplichtige en vergunningplichtige grondwaterbedreigende activiteiten)
-
1
De verboden in de artikelen 4.21, eerste lid, 4.29, eerste lid, en 4.33, zijn niet van toepassing op een grondwaterbedreigende activiteit die vóór 1 januari 2024 is gemeld of waarvoor een omgevingsvergunning of ontheffing is verleend.
-
2
De artikelen 4.37, onder a en b, 4.38, eerste lid, onder g, 4.43, 4.46, eerste lid, onder a en 4.47 zijn niet van toepassing op een grondwaterbedreigende activiteit die vóór 1 januari 2024 rechtmatig werd verricht, mits die activiteit geen groter risico kan vormen voor de kwaliteit van het grondwater dan de activiteit die al rechtmatig werd verricht vóór 1 januari 2024.
Artikel 9.3 (overgangsrecht voor bodemenergiesystemen)
Het oude recht blijft van toepassing op een bodemenergiesysteem met een pompcapaciteit van niet meer dan 10 kubieke meter per uur die vóór 17 oktober 2014 al rechtmatig in werking was.
Artikel 9.4 (overgangsrecht voor toepassen van grond of baggerspecie)
De artikelen 4.38, eerste lid, onder c, en 4.40 zijn niet van toepassing op het toepassen van grond of baggerspecie in een werk waarvoor vóór 1 januari 2023 een melding is gedaan op grond van artikel 42, eerste lid, van het Besluit bodemkwaliteit.
Afdeling 9.2 Overig overgangsrecht
Artikel 9.4a (overgangsrecht provinciale weg)
-
1
Het verbod in artikel 4.68, vierde lid, is niet van toepassing op vóór 1 maart 2025 bestaande buitenreclame waarvoor een omgevingsvergunning is verleend.
-
2
Het eerste lid is niet van toepassing bij verandering of vervanging van de buitenreclame.
-
3
Een omgevingsvergunning voor een activiteit als bedoeld in artikel 4.68, eerste lid, die in een beperkingengebied met betrekking tot een provinciale weg wordt verricht op gronden die in eigendom zijn van de provincie Gelderland, waarvoor de vergunningplicht met ingang van 1 maart 2025 is vervallen, geldt als een voor die activiteit verleende privaatrechtelijke toestemming.
-
4
Een melding voor een activiteit als bedoeld in artikel 4.68, derde lid, die in een beperkingengebied met betrekking tot een provinciale weg wordt verricht op gronden die in eigendom zijn van de provincie Gelderland, waarvoor de meldingsplicht met ingang van 1 maart 2025 is vervallen, geldt als een voor die activiteit verleende privaatrechtelijke toestemming.
-
5
Een privaatrechtelijke toestemming voor een activiteit als bedoeld in artikel 4.68, eerste of derde lid, die buiten een beperkingengebied met betrekking tot een provinciale weg is verricht op gronden die in eigendom zijn van de provincie Gelderland, waarvoor met ingang van 1 maart 2025 een vergunningplicht of een meldingsplicht gaat gelden, geldt als een voor die activiteit verleende omgevingsvergunning of geaccepteerde melding.
Artikel 9.5 (overgangsrecht luchthavenregelingen)
Een luchthavenregeling als bedoeld in titel 5.3, zoals deze luidde vóór 1 maart 2019, blijft gelden totdat:
-
a.
voor de betreffende luchthaven door Gedeputeerde Staten een luchthavenregeling als bedoeld in artikel 8.64 van de Wet luchtvaart is vastgesteld en die regeling onherroepelijk is geworden; of
-
b.
Gedeputeerde Staten besluiten voor de betreffende luchthaven geen nieuwe luchthavenregeling vast te stellen en dat besluit onherroepelijk is geworden.
Artikel 9.7 (overgangsrecht aanleg zonnepark)
Artikel 5.90 is niet van toepassing op een project voor de aanleg van een zonnepark, waarvan het participatietraject op 19 december 2023 al in een vergevorderd stadium was.
Bijlage I Begripsbepalingen
- bedrijventerrein
-
aaneengesloten terrein voor de bedrijfsmatige uitoefening van industriële, logistieke, ambachtelijke en dienstverlenende activiteiten en groothandel met de daarbij horende voorzieningen, bedoeld voor de vestiging van meerdere bedrijven;
- beperkingengebied met betrekking tot een provinciale weg
-
aangewezen gebied als bedoeld in artikel 1.10 op of langs een provinciale weg dat omvat: de rijbanen, bromfiets-, fiets- en voetpaden, parkeer-, carpool- en halteplaatsen, vluchtstroken en andere stroken, bermen, glooiingen, grondkeringen, bermsloten en alle zich op, aan, in, onder of boven een weg bevindende voorzieningen en werken;
- beperkingengebied zorgplicht provinciale weg
-
aangewezen gebied als bedoeld in artikel 1.10 op of langs een provinciale weg dat omvat: de provinciale weg, met een zone van 10 meter daarbuiten;
- binnenschip
-
schip als bedoeld in artikel 1, eerste lid, van de Binnenvaartwet;
- buitengebied
-
gebied buiten het stedelijke gebied;
- drinkwaterbedrijf
-
bedrijf dat in een waterwingebied grondwater onttrekt voor de openbare drinkwatervoorziening;
- glastuinbouwbedrijf
-
bedrijf voor het telen of veredelen van gewassen in kassen als bedoeld in paragraaf 3.6.2 van het Besluit activiteiten leefomgeving geheel of nagenoeg geheel met behulp van glasopstand van minimaal twee hectare;
- grondgebonden
-
de in een veehouderijbedrijf of veehouderijtak gehouden landbouwhuisdieren worden voor meer dan de helft voorzien van voer dat is geteeld op gronden die in de nabijheid van het dierenverblijf zijn gelegen en waarop de veehouder rechten heeft;
- grondwater
-
water dat vrij onder het aardoppervlak voorkomt, met de daarin aanwezige stoffen;
- grondwaterbedreigende activiteit
-
handeling of milieubelastende activiteit die nadelige gevolgen voor de kwaliteit van het grondwater veroorzaakt of kan veroorzaken;
- hervestiging
-
verplaatsing van een veehouderijbedrijf naar een andere bestaande veehouderijlocatie binnen Gelderland;
- leggerplicht
-
verplichting tot vaststelling van een legger als bedoeld in artikel 2.39, eerste lid, van de wet;
- natuurbegraafplaats
-
locatie met als hoofdfunctie natuur en als nevenfunctie begraafplaats;
- natuurtype in het Natuurbeheerplan Provincie Gelderland
-
type natuur zoals weergegeven op de beheerkaart bij het Natuurbeheerplan provincie Gelderland, gebaseerd op de Index Natuur en Landschap;
- obstakelvrije zone
-
zone als bedoeld in het Handboek Wegontwerp van het kennisplatform CROW, publicatie 2013;
- provinciale weg
-
een openbare weg, zoals bedoeld in de Wegenverkeerswet en Wegenwet in beheer bij de provincie, met inbegrip van de daarin gelegen kunstwerken en wat verder naar zijn aard daartoe behoort
- regionale waterkering
-
een niet-primaire waterkering in beheer bij een waterschap waarvoor in deze verordening een omgevingswaarde is opgenomen;
- saneren van de bodem
-
beperken of ongedaan maken van de blootstelling aan de verontreiniging van de bodem of het beperken of ongedaan maken van de verontreiniging van de bodem;
- schadelijke stoffen
-
stoffen opgenomen in bijlage Lijst van schadelijke stoffen of andere stoffen, combinaties van stoffen, preparaten of andere producten, in welke vorm dan ook, waarvan verwacht wordt dat ze het grondwater verontreinigen of kunnen verontreinigen;
- uitbreiding
-
(bij veehouderij) vergroting van de agrarische bebouwing;
- vaarweg
-
water binnen de provincie Gelderland dat openstaat voor openbaar scheepvaartverkeer, voor zover vermeld in artikel 2.7;
- vaarwegprofiel
-
voor een vlotte en veilige scheepvaart ten minste noodzakelijke breedte en diepte van een vaarweg;
- voertuig
-
voertuig als bedoeld in artikel 1 van het Reglement verkeersregels en verkeerstekens 1990;
- werklocatie
-
bedrijventerrein of locatie voor een kantoor of voor perifere detailhandel;
- windturbine
-
door wind aangedreven bouwwerk waarmee energie wordt opgewekt met uitzondering van een historische of monumentale molen;
- windturbinepark
-
park bestaande uit tenminste drie windturbines;
- zonnepark
-
installatie van zonnepanelen, grondgebonden of op water, inclusief de bijbehorende technische constructies en onderdelen.
Bijlage II Overzicht Informatieobjecten
- aandachtsgebied windturbines rondom de Veluwe
-
/join/id/regdata/pv25/2025/gebiedsaanwijzing_caf47c28fb3842d69a8607fcefba3e05/nld@2025‑02‑19;1
- aanvoergebied vanuit het IJsselmeergebied
-
/join/id/regdata/pv25/2023/gebiedsaanwijzing_ff96d5fab5494c7485b9dd8eafab212e/nld@2023‑11‑30;1
- ammoniakbuffergebied
-
/join/id/regdata/pv25/2023/gebiedsaanwijzing_eaa137425cc74000aeee2c041f88f48f/nld@2023‑11‑30;1
- Arkervaart
-
/join/id/regdata/pv25/2023/gebiedsaanwijzing_68630c202abb459c84255eb4f552233c/nld@2023‑11‑30;1
- beperkingengebied met betrekking tot een provinciale weg
-
/join/id/regdata/pv25/2023/gebiedsaanwijzing_a3be227602c9420c8ed748b6cdbc35af/nld@2025‑04‑24;5
- beperkingengebied zorgplicht provinciale weg
-
/join/id/regdata/pv25/2025/gebiedsaanwijzing_53c5553992af44218c238977f05041da/nld@2025‑04‑24;2
- beschermingszone natte landnatuur
-
/join/id/regdata/pv25/2023/gebiedsaanwijzing_9c797eb338eb435e828fccf77bafaa1d/nld@2025‑11‑12;3
- boringsvrije zone
-
/join/id/regdata/pv25/2023/gebiedsaanwijzing_93bbf858b5004aecbc3b647e1493a27c/nld@2025‑02‑20;3
- bufferzone van de Neder-Germaanse Limes
-
/join/id/regdata/pv25/2023/gebiedsaanwijzing_58ce8ddf32b248a1ad1e226bb625e378/nld@2023‑11‑30;1
- de Linge
-
/join/id/regdata/pv25/2023/gebiedsaanwijzing_5a1f87e6cfee4378a655345a7324f882/nld@2023‑11‑30;1
- de Oude IJssel
-
/join/id/regdata/pv25/2023/gebiedsaanwijzing_42ea711d1ebb41d3a91630e67ad80158/nld@2023‑11‑30;1
- dijktraject 1 op 30
-
/join/id/regdata/pv25/2025/norm_72769de6d6dc4ef3a389a2d6f3412fd5/nld@2025‑04‑18;1
- dijktraject 1 op 100
-
/join/id/regdata/pv25/2025/norm_17029035d5fe4668946ca30d5137a93e/nld@2025‑04‑18;1
- dijktraject 1 op 300
-
/join/id/regdata/pv25/2025/norm_09769f9e6f7a43868e8e04fe4166028a/nld@2025‑04‑18;1
- dijktraject 1 op 1250
-
/join/id/regdata/pv25/2025/norm_ce4aca0df64c4fe0978697663415d411/nld@2025‑04‑18;1
- dijktraject handhaven huidige situatie
-
/join/id/regdata/pv25/2025/norm_350082e32c414b8dac71ce0c049b3f7e/nld@2025‑04‑18;1
- ganzenrustgebied
-
/join/id/regdata/pv25/2023/gebiedsaanwijzing_826c6a5e3dae4c4cac6502b6c4e1a537/nld@2025‑02‑20;3
- gekanaliseerde Linge
-
/join/id/regdata/pv25/2023/gebiedsaanwijzing_bd6bfb96a1054434840a0ce5c754a6c3/nld@2023‑11‑30;1
- Gelders natuurnetwerk
-
/join/id/regdata/pv25/2023/gebiedsaanwijzing_5210fd6845e344ed99757a637297b5c8/nld@2025‑11‑12;7
- Gelders natuurnetwerk windturbines onder voorwaarden mogelijk
-
/join/id/regdata/pv25/2023/gebiedsaanwijzing_7a68dbbc4a7f4096922ed57956f5b1de/nld@2025‑02‑20;4
- Gelderse streek Achterhoek
-
/join/id/regdata/pv25/2023/gebiedsaanwijzing_a5fb298441934b46b424e0c1359acc3b/nld@2023‑11‑30;1
- Gelderse streek Betuwe en Tielerwaard
-
/join/id/regdata/pv25/2023/gebiedsaanwijzing_8fc835adde4b478697d854df18f32804/nld@2023‑11‑30;1
- Gelderse streek Bommelerwaard
-
/join/id/regdata/pv25/2023/gebiedsaanwijzing_1fa6c0f45f6e4d069c8346506be88350/nld@2023‑11‑30;1
- Gelderse streek Gelderse Vallei
-
/join/id/regdata/pv25/2023/gebiedsaanwijzing_c458f7e4e95d420085cd39282876a4c4/nld@2023‑11‑30;1
- Gelderse streek IJsselvallei
-
/join/id/regdata/pv25/2023/gebiedsaanwijzing_4114b266a66f4eb38dee9467b2a8deea/nld@2023‑11‑30;1
- Gelderse streek Land van Maas en Waal
-
/join/id/regdata/pv25/2023/gebiedsaanwijzing_c1b8ea843bae4ad38f0907c6482134fa/nld@2023‑11‑30;1
- Gelderse streek Liemers
-
/join/id/regdata/pv25/2023/gebiedsaanwijzing_724a8f9662a24c13923fbee470a46a69/nld@2023‑11‑30;1
- Gelderse streek Over-Betuwe
-
/join/id/regdata/pv25/2023/gebiedsaanwijzing_502af37844614e65b08c8edf27e335e3/nld@2023‑11‑30;1
- Gelderse streek Randmeerkust
-
/join/id/regdata/pv25/2023/gebiedsaanwijzing_ff382f9498ba4072a1645ad66bfef01c/nld@2023‑11‑30;1
- Gelderse streek Rijk van Nijmegen
-
/join/id/regdata/pv25/2023/gebiedsaanwijzing_59725e7f19aa4bdbbf1e6e6e862a3cea/nld@2023‑11‑30;1
- Gelderse streek Veluwe
-
/join/id/regdata/pv25/2023/gebiedsaanwijzing_c31337e4e90540cf9a2dbba7f3da44eb/nld@2023‑11‑30;1
- gesloten stortplaats
-
/join/id/regdata/pv25/2023/gebiedsaanwijzing_61f3f83a58a34e55ae61618869b39510/nld@2023‑11‑30;1
- glastuinbouwbedrijf buiten een glastuinbouwontwikkelingsgebied
-
/join/id/regdata/pv25/2023/gebiedsaanwijzing_887f9fb4534341e0a500ce20d0b48286/nld@2025‑02‑20;2
- glastuinbouwontwikkelingsgebied
-
/join/id/regdata/pv25/2023/gebiedsaanwijzing_2fa1310b26ac40e6b51e6689a690511a/nld@2025‑02‑20;2
- Groene ontwikkelingszone
-
/join/id/regdata/pv25/2023/gebiedsaanwijzing_418949736ee5474ca4fd00f77860f33c/nld@2025‑11‑12;6
- grondwaterbeschermingsgebied
-
/join/id/regdata/pv25/2023/gebiedsaanwijzing_c34a242588074cb7b03ad4bae6b4f95e/nld@2025‑11‑12;4
- Hollandse Waterlinies
-
/join/id/regdata/pv25/2023/gebiedsaanwijzing_c17cab080b8d41aab547cf95f8833cbf/nld@2023‑11‑30;1
- intrekgebied
-
/join/id/regdata/pv25/2023/gebiedsaanwijzing_a644fe058a3b482e88f0ff40327f0fed/nld@2025‑02‑20;3
- kernzone van de Neder-Germaanse Limes Hunerberg
-
/join/id/regdata/pv25/2023/gebiedsaanwijzing_109eb71e19e840ecbbc1ca4c13bbe0a3/nld@2023‑11‑30;1
- Korne, delen van de Oude IJssel en delen van de Linge
-
/join/id/regdata/pv25/2023/gebiedsaanwijzing_a024d3c4653b45658eb23d3124ce0c23/nld@2023‑11‑30;1
- koude-warmte-opslagvrije zone
-
/join/id/regdata/pv25/2023/gebiedsaanwijzing_9582ffdfe9314db195dfa33874f3714d/nld@2025‑02‑20;3
- kwetsbaar drinkwaterreserveringsgebied
-
/join/id/regdata/pv25/2023/gebiedsaanwijzing_7fd4ad8aeff047c68c1d5a3c230cc91d/nld@2025‑02‑20;3
- minder kwetsbaar drinkwaterreserveringsgebied
-
/join/id/regdata/pv25/2023/gebiedsaanwijzing_661f50bd15e348409cad26efa1c4adb2/nld@2025‑02‑20;3
- molenbiotoop
-
/join/id/regdata/pv25/2023/gebiedsaanwijzing_fe5579a5115e4b53937112cab603d3e9/nld@2024‑04‑25;2
- nationale landschappen
-
/join/id/regdata/pv25/2023/gebiedsaanwijzing_fab537005b3b47c29bdc8688f44e7601/nld@2023‑11‑30;1
- Neder-Germaanse Limes
-
/join/id/regdata/pv25/2023/gebiedsaanwijzing_7c6a1537b9564d808485f5bcb2fa9d72/nld@2023‑11‑30;1
- Neder-Germaanse Limes bufferzone Aquaduct
-
/join/id/regdata/pv25/2023/gebiedsaanwijzing_872e1950ddec40f9bd8db20c83961324/nld@2023‑11‑30;1
- oude bosgroeiplaats
-
/join/id/regdata/pv25/2023/gebiedsaanwijzing_1f8d13161cd049beb23060ee64721314/nld@2023‑11‑30;1
- peilbesluitgebied
-
/join/id/regdata/pv25/2023/gebiedsaanwijzing_4d8c6871d3944df2be4d644ba51c497b/nld@2023‑11‑30;1
- provinciale weg
-
/join/id/regdata/pv25/2025/gebiedsaanwijzing_02eb1d1234854ed6a66a1fce6f4ff5ff/nld@2025‑02‑19;1
- stiltegebied
-
/join/id/regdata/pv25/2023/gebiedsaanwijzing_02f5607bc3a74877bf85642abd88f354/nld@2025‑02‑20;3
- verbodsgebied windturbines Veluwe
-
/join/id/regdata/pv25/2025/gebiedsaanwijzing_5deab47f56fd41dcaa479115161bbe49/nld@2025‑02‑19;1
- verkenningsgebied bijzondere voorwaarden natuurbegraven Gelders natuurnetwerk
-
/join/id/regdata/pv25/2023/gebiedsaanwijzing_a5e65b12690b49958d95e718238258a2/nld@2025‑02‑20;4
- verkenningsgebied voorwaarden natuurbegraven Gelders natuurnetwerk
-
/join/id/regdata/pv25/2023/gebiedsaanwijzing_cacb2ca7a6334d61a0302d02660aaad7/nld@2025‑04‑24;5
- wateroverlast in het beheergebied van waterschap Rijn en IJssel
-
/join/id/regdata/pv25/2025/norm_4f49f6a005a3404fab88aeeb335f5503/nld@2025‑04‑18;1
- wateroverlast in het beheergebied van waterschap Rivierenland
-
/join/id/regdata/pv25/2025/norm_5e412bbbe6464d579ff330fb3d904731/nld@2025‑04‑18;1
- wateroverlast in het beheergebied van waterschap Vallei en Veluwe
-
/join/id/regdata/pv25/2025/norm_34a9d202099b411db5a02fde06e68d51/nld@2025‑04‑18;1
- waterschap Rijn en IJssel
-
/join/id/regdata/pv25/2023/locatiegroep_0e6cecd7d169499c88d8b0676c3ed820/nld@2023‑11‑30;1
- waterschap Rivierenland
-
/join/id/regdata/pv25/2023/locatiegroep_b1cc7a1fd4cf497b92e3a50de93e24c5/nld@2023‑11‑30;1
- waterschap Vallei en Veluwe
-
/join/id/regdata/pv25/2023/locatiegroep_a8db1e4a8a1e40a4bb71476556210a86/nld@2023‑11‑30;1
- waterschap Vechtstromen
-
/join/id/regdata/pv25/2023/locatiegroep_4eb80288e63e4b9dadefd00fcbf60ec5/nld@2023‑11‑30;1
- waterwingebied
-
/join/id/regdata/pv25/2023/gebiedsaanwijzing_cb4853536a74433c8f5cca0e9eac2e42/nld@2025‑11‑12;4
- weidevogelgebied
-
/join/id/regdata/pv25/2023/gebiedsaanwijzing_1d0fefc09d594a7194dec293ea991115/nld@2025‑11‑12;4
- werkgebied van Faunabeheereenheid Gelderland
-
/join/id/regdata/pv25/2025/gebiedsaanwijzing_fe81a9c549504851b7f8f7aac773b390/nld@2025‑04‑18;1
Bijlage III bij Regels
Wegen en wegdelen buiten de routering vervoer gevaarlijke stoffen
Bijlage bij artikel 1.10, vierde lid.
Wegen en wegdelen buiten de routering vervoer gevaarlijke stoffen
-
●
N 310 Gedeelte N 224 Amsterdamseweg - N 304 Otterlo en gedeelte aansluiting N 310/N 797 te Garderen - rotonde met N 302 nabij Uddelermeer
-
●
N 311 Gedeelte N 310 Koningsweg-Schaarsbergen
-
●
N 312 Gedeelte N 319 Ruurlo - N 318 Winterswijk
-
●
N 339 Gedeelte Bathmenseweg (km 4,635) - N 332 Laren
-
●
N 344 Gedeelte N 302 Nieuw-Milligen - Apeldoorn
-
●
N 740 Geheel, provinciegrens Overijssel - N 824 Diepenheimseweg
-
●
N 763 Geheel, provinciegrens Overijssel - N 308 Zuiderzeestraatweg
-
●
N 800 Geheel, Barneveld - N 310 Stroe
-
●
N 803 Geheel, Arnhem - N 311 Koningsweg
-
●
N 804 Geheel, N 311 Koningsweg - N 304 Hoenderloo
-
●
N 816 Geheel, Lengel - N 817 Ulft
-
●
N 826 Geheel, Zutphen - N 339 Laren
-
●
N 831 Gedeelte Valkstraat (km 61,03) te Velddriel - N 322 rotonde Alemsestoep
-
●
N 832 Geheel, N 831 Bernseweg - N 322 Gameren
-
●
N 836 Gedeelte De Meijbrug (km 21,32) te Andelst - Elst (km 28.710)
-
●
N 837 Gedeelte N 836 Indoornik - rotonde Achterstraat (km 3,73) te Heteren
-
●
N 838 Geheel, Huissen - Gendt
-
●
N 841 Geheel, Berg en Dal - Groesbeek
-
●
N 843 Gedeelte provinciegrens Limburg - Knapheideweg (km 6,29) te Bredeweg
-
●
N 848 Gedeelte rotonde Zeiving - Zijving (km 17,2) te Haaften
Voorwaarden vergunningvrije flora- en fauna-activiteit schadeveroorzakende soorten
Bijlage bij artikel 4.3.
Algemene voorwaarden
Het bestrijden gebeurt op door de grondgebruiker gebruikte gronden of in of aan door hem gebruikte opstallen. Het doel moet zijn om schade te voorkomen die in het lopende of daarop volgende jaar dreigt op te treden in of aan die opstallen, of in het omringende gebied.
|
Soort |
Veldmuis (Microtus arvalis) |
|
Vergunningvrije activiteit |
Opzettelijk doden, opzettelijk beschadigen of vernielen van de vaste voorplantingsplaats of rustplaats van de veldmuis |
|
Belang |
Voorkomen van belangrijke schade aan gewassen of eigendommen |
|
Gebied |
Bedrijfsmatige graslandpercelen in heel Gelderland |
|
Periode |
Hele jaar |
|
Toegestane middelen |
Inundatie |
Voorwaarden vergunningvrije flora-en fauna-activiteit ruimtelijke inrichting of ontwikkeling en bestendig beheer en onderhoud
Bijlage bij artikel 4.4.
Algemene voorwaarden
Periode: hele jaar
Gebied: hele grondgebied van Gelderland
Bijzondere voorwaarden per soort
|
Soort |
Toegestaan middel |
|
Aardmuis |
Vangkooi |
|
Bosmuis |
Vangkooi |
|
Bruine kikker |
Schepnet |
|
Dwergmuis |
Vangkooi |
|
Dwergspitsmuis |
Vangkooi |
|
Egel |
Vangkooi |
|
Gewone bosspitsmuis |
Vangkooi |
|
Gewone pad |
Schepnet |
|
Haas |
Vangkooi |
|
Huisspitsmuis |
Vangkooi |
|
Kleine watersalamander |
Schepnet |
|
Konijn |
Vangkooi |
|
Meerkikker |
Schepnet |
|
Middelste groene kikker |
Schepnet |
|
Ondergrondse woelmuis |
Vangkooi |
|
Ree |
Vangkooi |
|
Rosse woelmuis |
Vangkooi |
|
Tweekleurige bosspitsmuis |
Vangkooi |
|
Veldmuis |
Vangkooi |
|
Vos |
Vangkooi |
|
Woelrat |
Vangkooi |
Voorwaarden vergunningvrije flora-en fauna-activiteit asbestsanering
Bijlage bij artikel 4.8.
Algemene voorwaarden
Periode: 31 augustus tot 15 maart
Gebied: buiten de bebouwde kom
Bijzondere voorwaarden
|
Bijzondere voorwaarde |
Soort |
Uitwerking bijzondere voorwaarde |
|
activiteit |
huismus kerkuil steenuil steenmarter |
de activiteit wordt per dak binnen vijf aaneengesloten dagen uitgevoerd; tijdens vorst worden geen activiteiten uitgevoerd die kunnen leiden tot beschadigen of vernielen van nesten of verblijfplaatsen; de constructie van het bouwwerk inclusief betimmering en boeiboorden blijft ongemoeid; na afloop van de activiteit is de locatie waarop het nest of de vaste verblijfplaats was gemaakt weer geschikt en toegankelijk voor de soort; de activiteit vindt plaats in de periode 31 augustus tot en met 15 maart en op het moment dat jongen of eieren niet in het nest aanwezig zijn. |
|
inventarisatie |
huismus kerkuil steenuil steenmarter |
de initiatiefnemer laat gelijktijdig met de asbestinventarisatie door een deskundige een inventarisatie van aanwezige soorten uitvoeren; de inventarisatie van aanwezige soorten wordt beschikbaar gesteld aan het bevoegd gezag door het toe te voegen als bijlage bij de melding van de asbestinventarisatie; de activiteit wordt binnen één jaar na de inventarisatie uitgevoerd. |
|
ecologische begeleiding |
kerkuil steenuil |
als blijkt dat een uilennest aanwezig is, wordt de uitvoering begeleid door een deskundig ecoloog of de plaatselijke uilenwerkgroep. |
|
vervangende nestgelegenheid |
kerkuil steenuil |
per aanwezig nest dat wordt vernield, beschadigd of weggenomen, stelt de initiatiefnemer voor start van de uitvoering minstens twee vervangende nestgelegenheden beschikbaar in de vorm van een nestkasten. |
|
vervangende nestgelegenheid |
huismus |
per aanwezig nest dat wordt vernield, beschadigd of weggenomen, stelt de initiatiefnemer voor start van de uitvoering minstens één vervangende nestgelegenheid beschikbaar in de vorm van een nestkast en nestmateriaal. |
|
vervangende nestgelegenheid |
steenmarter |
per aanwezige vaste voortplantingsplaats of rustplaats die beschadigd of vernield wordt, stelt de initiatiefnemer na afloop van de activiteit vergelijkbaar nestmateriaal beschikbaar. |
Lijst van verboden grondwaterbedreigende activiteiten
Bijlage bij afdeling 4.3.
|
Activiteiten die bedrijfstakken overstijgen (afdeling 3.2 Bal) |
Bedoeld in artikel Bal |
|
Exploiteren van een stookinstallatie met een nominaal thermisch ingangsvermogen van meer dan 100 kW |
3.4 |
|
Exploiteren van een koelinstallatie met kooldioxide, koolwaterstoffen of ammoniak |
3.15 |
|
Aanleggen of gebruiken van een bodemenergiesysteem |
3.18 |
|
Opslaan in een opslagtank met een inhoud van meer dan 250 l of een tankcontainer of verpakking die als opslagtank wordt gebruikt en een inhoud heeft van meer dan 250 l, waarvoor (in beginsel) een omgevingsvergunning is vereist |
3.25 lid 1 |
|
Opslaan in een opslagplaats van gevaarlijke stoffen in verpakking, waarvoor een omgevingsvergunning is vereist |
3.28 |
|
Opslaan van ontplofbare stoffen voor civiel gebruik |
3.33 |
|
Opslaan, mengen, scheiden of verdichten van bedrijfsafval of gevaarlijk afval voorafgaand aan inzameling of afgifte |
3.39 |
|
Op of in de bodem brengen van bedrijfsafvalstoffen of gevaarlijke afvalstoffen buiten stortplaatsen |
3.40b |
|
Verbranden van bedrijfsafvalstoffen of gevaarlijke afvalstoffen anders dan in een ippc-installatie |
3.40d |
|
Exploiteren van een ippc-installatie voor het behandelen van afvalwater of een zuiveringsvoorziening voor het zuiveren van ingezameld of afgegeven afvalwater |
3.41 |
|
Exploiteren van een ippc-installatie voor oppervlaktebehandeling met oplosmiddelen |
3.44 |
|
Exploiteren van een ippc- of andere milieubelastende installatie voor het afvangen van kooldioxide voor ondergrondse opslag |
3.47 |
|
Opslaan van grond of baggerspecie |
3.48j |
|
Complexe bedrijven (afdeling 3.3 Bal) |
Bedoeld in artikel Bal |
|
Exploiteren van een Seveso-inrichting |
3.50 |
|
Exploiteren van een ippc-installatie voor grootschalige energieopwekking |
3.54 |
|
Exploiteren van een ippc-installatie voor een raffinaderij |
3.57 |
|
Exploiteren van een ippc-installatie voor het maken van cokes |
3.60 |
|
Exploiteren van een ippc-installatie of een andere milieubelastende installatie voor het vergassen of vloeibaar maken van steenkool of andere brandstoffen |
3.63 |
|
Exploiteren van een ippc-installatie of een andere milieubelastende installatie voor basismetaal industrie |
3.66 |
|
Exploiteren van een ippc-installatie of een andere milieubelastende installatie voor complexe minerale industrie |
3.69 |
|
Exploiteren van een ippc-installatie voor basischemie industrie |
3.72 |
|
Exploiteren van een ippc-installatie voor complexe papierindustrie, houtindustrie of textielindustrie |
3.75 |
|
Exploiteren van een ippc-installatie voor afvalbeheer |
3.78 |
|
Exploiteren van een ippc-installatie voor de destructie of het verwerken van kadavers of dierlijk afval |
3.81 |
|
Exploiteren van een ippc-installatie of een andere milieubelastende installatie voor een stortplaats of winningsafvalvoorziening |
3.84 |
|
Exploiteren van een ippc-installatie voor het verbranden van afvalstoffen |
3.87 |
|
Exploiteren van een andere milieubelastende installatie voor grootschalige mestverwerking |
3.90 |
|
Nutssector en industrie (afdeling 3.4 Bal) |
Bedoeld in artikel Bal |
|
Behandelen, regelen of meten van aardgas |
3.97 |
|
Exploiteren van een bedrijf in de metaalproductenindustrie |
3.103 |
|
Exploiteren van een bedrijf in de minerale producten industrie |
3.111 |
|
Exploiteren van een bedrijf in de chemische producten industrie |
3.118 |
|
Exploiteren van een bedrijf in de papierindustrie, houtindustrie, textielindustrie of leerindustrie |
3.122 |
|
Exploiteren van een bedrijf in de voedingsmiddelenindustrie |
3.128 |
|
Exploiteren van een bedrijf in de rubberindustrie of kunststofindustrie |
3.134 |
|
Exploiteren van een bedrijf in de grafische industrie |
3.140 |
|
Exploiteren van een scheepswerf |
3.144 |
|
Exploiteren van een bedrijf in andere industrie |
3.148 |
|
Agrarische sector (afdeling 3.6 Bal) |
Bedoeld in artikel Bal |
|
Exploiteren van een veehouderij in een waterwingebied |
3.200 |
|
Exploiteren van een glastuinbouwbedrijf |
3.205 |
|
Telen van gewassen in de openlucht in een waterwingebied |
3.208 |
|
Telen van gewassen in een gebouw, anders dan een kas |
3.211 |
|
Exploiteren van een agrarisch loonwerkbedrijf in een waterwingebied |
3.215 |
|
Exploiteren van een landbouwmechanisatiebedrijf in een waterwingebied |
3.218 |
|
Exploiteren van een bedrijf voor het telen van waterplanten of kweken van waterdieren |
3.221 |
|
Exploiteren van een bedrijf voor mestbehandeling in een waterwingebied |
3.225 |
|
Afvalbeheer (afdeling 3.5 Bal) |
Bedoeld in artikel Bal |
|
Exploiteren van een autodemontagebedrijf en tweewielerdemontagebedrijf |
3.152 |
|
Exploiteren van een kringloopbedrijf of bedrijf voor reparatie van gebruikte producten |
3.156 |
|
Exploiteren van een rubberrecyclingbedrijf of kunststofrecyclingbedrijf |
3.159 |
|
Exploiteren van een metaalrecyclingbedrijf |
3.163 |
|
Exploiteren van een recyclingbedrijf voor papier, karton, textiel, glas, hout of puin |
3.167 |
|
Exploiteren van een milieustraat |
3.170 |
|
Exploiteren van een zuiveringtechnisch werk |
3.173 |
|
Exploiteren van een grondbank of grondreinigingsbedrijf |
3.178 |
|
Verwerken van bedrijfsafvalstoffen of gevaarlijke afvalstoffen |
3.184 |
|
Dienstverlening, onderwijs en zorg (afdeling 3.7 Bal) |
Bedoeld in artikel Bal |
|
Exploiteren van een chemische wasserij |
3.232 |
|
Exploiteren van crematorium |
3.239 |
|
Repareren en verhuren van gemotoriseerde werktuigen |
3.253 |
|
Oefenen van brandbestrijdingstechnieken |
3.259 |
|
Transport, logistiek en ondersteuning daarvan (afdeling 3.8 Bal) |
Bedoeld in artikel Bal |
|
Exploiteren van een autobergingsbedrijf of pechhulp |
3.265 |
|
Exploiteren van een brandstoffenhandel of tankopslagbedrijf |
3.268 |
|
Exploiteren van een bunkerstation of andere tankplaats voor schepen |
3.272 |
|
Exploiteren van een garage, autoschadeherstelbedrijf, carrosseriebouwbedrijf of autowasstraat |
3.276 |
|
Exploiteren van een motorrevisiebedrijf |
3.280 |
|
Exploiteren van een opslag- en transportbedrijf, groothandel of containerterminal |
3.285 |
|
Exploiteren van een onderhoudswerkplaats voor autobus, trein, tram of metro |
3.289 |
|
Exploiteren van een onderhoudswerkplaats voor vliegtuigen |
3.292 |
|
Exploiteren van een spoorwegemplacement |
3.295a |
|
Exploiteren van een tankstation |
3.296 |
|
Reinigen van opslagtanks, verpakkingen, voertuigen of containers voor gevaarlijke stoffen |
3.300 |
|
Sport en recreatie (afdeling 3.9 Bal) |
Bedoeld in artikel Bal |
|
Exploiteren van een terrein of gebouw voor het sporten of recreëren met gemotoriseerde voertuigen |
3.304 |
|
Exploiteren van een jachthaven waar pleziervaartuigen afmeren |
3.308 |
|
Exploiteren van een schietbaan waar met vuurwapens wordt geschoten |
3.311 |
|
Exploiteren van een sneeuwbaan of ijsbaan, als daarbij een koelinstallatie wordt gebruikt |
3.314 |
|
Exploiteren van een openbaar zwembad |
3.317 |
|
Mijnbouw (afdeling 3.10 Bal) |
Bedoeld in artikel Bal |
|
Aanleggen en exploiteren van een mijnbouwwerk |
3.320 |
|
Defensie (afdeling 3.11 Bal) |
Bedoeld in artikel Bal |
|
Exploiteren van een militaire zeehaven |
3.323 |
|
Exploiteren van een militaire luchthaven |
3.326 |
|
Exploiteren van een militaire kazerne |
3.329 |
|
Opslaan en bewerken van ontplofbare stoffen of voorwerpen op militaire objecten |
3.331 |
|
Gebruik van ontplofbare stoffen of voorwerpen op militaire objecten |
3.334 |
|
Houden van militaire oefeningen op militaire objecten en terreinen |
3.337 |
Grondwaterbedreigende activiteiten in kwetsbare drinkwaterreserveringsgebieden
Bijlage bij de artikelen 4.37 en 4.38.
Lijst A Vergunningplichtige activiteiten
|
Activiteiten die bedrijfstakken overstijgen (afdeling 3.2 Bal) |
Bedoeld in artikel Bal |
|
Exploiteren van een stookinstallatie met een nominaal thermisch ingangsvermogen van meer dan 100 kW |
3.4 |
|
Exploiteren van een koelinstallatie met kooldioxide, koolwaterstoffen of ammoniak |
3.15 |
|
Opslaan in een opslagtank met een inhoud van meer dan 250 l of een tankcontainer of verpakking die als opslagtank wordt gebruikt en een inhoud heeft van meer dan 250 l, waarvoor (in beginsel) een omgevingsvergunning is vereist |
3.25 lid 1 |
|
Opslaan in een opslagplaats van gevaarlijke stoffen in verpakking, waarvoor een omgevingsvergunning is vereist |
3.28 |
|
Opslaan van ontplofbare stoffen voor civiel gebruik |
3.33 |
|
Opslaan, mengen, scheiden of verdichten van bedrijfsafval of gevaarlijk afval voorafgaand aan inzameling of afgifte |
3.39 |
|
Op of in de bodem brengen van bedrijfsafvalstoffen of gevaarlijke afvalstoffen buiten stortplaatsen |
3.40b |
|
Verbranden van bedrijfsafvalstoffen of gevaarlijke afvalstoffen anders dan in een ippc-installatie |
3.40d |
|
Exploiteren van een ippc-installatie voor het behandelen van afvalwater of een zuiveringsvoorziening voor het zuiveren van ingezameld of afgegeven afvalwater |
3.41 |
|
Exploiteren van een ippc-installatie voor oppervlaktebehandeling met oplosmiddelen |
3.44 |
|
Exploiteren van een ippc- of andere milieubelastende installatie voor het afvangen van kooldioxide voor ondergrondse opslag |
3.47 |
|
Opslaan van grond of baggerspecie |
3.48j |
|
Complexe bedrijven (afdeling 3.3 Bal) |
Bedoeld in artikel Bal |
|
Exploiteren van een Seveso-inrichting |
3.50 |
|
Exploiteren van een ippc-installatie voor grootschalige energieopwekking |
3.54 |
|
Exploiteren van een ippc-installatie voor een raffinaderij |
3.57 |
|
Exploiteren van een ippc-installatie voor het maken van cokes |
3.60 |
|
Exploiteren van een ippc-installatie of een andere milieubelastende installatie voor het vergassen of vloeibaar maken van steenkoolof andere brandstoffen |
3.63 |
|
Exploiteren van een ippc-installatie of een andere milieubelastende installatie voor basismetaal industrie |
3.66 |
|
Exploiteren van een ippc-installatie of een andere milieubelastende installatie voor complexe minerale industrie |
3.69 |
|
Exploiteren van een ippc-installatie voor basischemie industrie |
3.72 |
|
Exploiteren van een ippc-installatie voor complexe papierindustrie, houtindustrie of textielindustrie |
3.75 |
|
Exploiteren van een ippc-installatie voor afvalbeheer |
3.78 |
|
Exploiteren van een ippc-installatie voor de destructie of het verwerken van kadavers of dierlijk afval |
3.81 |
|
Exploiteren van een ippc-installatie of een andere milieubelastende installatie voor een stortplaats of winningsafvalvoorziening |
3.84 |
|
Exploiteren van een ippc-installatie voor het verbranden van afvalstoffen |
3.87 |
|
Exploiteren van een andere milieubelastende installatie voor grootschalige mestverwerking |
3.90 |
|
Nutssector en industrie (afdeling 3.4 Bal) |
Bedoeld in artikel Bal |
|
Behandelen, regelen of meten van aardgas |
3.97 |
|
Exploiteren van een bedrijf in de metaalproductenindustrie |
3.103 |
|
Exploiteren van een bedrijf in de minerale producten industrie |
3.111 |
|
Exploiteren van een bedrijf in de chemische producten industrie |
3.118 |
|
Exploiteren van een bedrijf in de papierindustrie, houtindustrie, textielindustrie of leerindustrie |
3.122 |
|
Exploiteren van een bedrijf in de voedingsmiddelenindustrie |
3.128 |
|
Exploiteren van een bedrijf in de rubberindustrie of kunststofindustrie |
3.134 |
|
Exploiteren van een bedrijf in de grafische industrie |
3.140 |
|
Exploiteren van een scheepswerf |
3.144 |
|
Exploiteren van een bedrijf in andere industrie |
3.148 |
|
Afvalbeheer (afdeling 3.5 Bal) |
Bedoeld in artikel Bal |
|
Exploiteren van een autodemontagebedrijf en tweewielerdemontagebedrijf |
3.152 |
|
Exploiteren van een rubberrecyclingbedrijf of kunststofrecyclingbedrijf |
3.159 |
|
Exploiteren van een metaalrecyclingbedrijf |
3.163 |
|
Exploiteren van een zuiveringtechnisch werk |
3.173 |
|
Exploiteren van een grondbank of grondreinigingsbedrijf |
3.178 |
|
Verwerken van bedrijfsafvalstoffen of gevaarlijke afvalstoffen |
3.184 |
|
Agrarische sector (afdeling 3.6 Bal) |
Bedoeld in artikel Bal |
|
Exploiteren van een bedrijf voor het telen van waterplanten of kweken van waterdieren |
3.221 |
|
Dienstverlening, onderwijs en zorg (afdeling 3.7 Bal) |
Bedoeld in artikel Bal |
|
Oefenen van brandbestrijdingstechnieken |
3.259 |
|
Transport, logistiek en ondersteuning daarvan (afdeling 3.8 Bal) |
Bedoeld in artikel Bal |
|
Exploiteren van een brandstoffenhandel of tankopslagbedrijf |
3.268 |
|
Exploiteren van een bunkerstation of andere tankplaats voor schepen |
3.272 |
|
Exploiteren van een motorrevisiebedrijf |
3.280 |
|
Exploiteren van een opslag- en transportbedrijf, groothandel of containerterminal |
3.285 |
|
Exploiteren van een onderhoudswerkplaats voor vliegtuigen |
3.292 |
|
Exploiteren van een spoorwegemplacement |
3.295a |
|
Exploiteren van een tankstation |
3.296 |
|
Reinigen van opslagtanks, verpakkingen, voertuigen of containers voor gevaarlijke stoffen |
3.300 |
|
Sport en recreatie (afdeling 3.9 Bal) |
Bedoeld in artikel Bal |
|
Exploiteren van een terrein of gebouw voor het sporten of recreëren met gemotoriseerde voertuigen |
3.304 |
|
Defensie (afdeling 3.11 Bal) |
Bedoeld in artikel Bal |
|
Exploiteren van een militaire zeehaven |
3.323 |
|
Exploiteren van een militaire luchthaven |
3.326 |
|
Opslaan en bewerken van ontplofbare stoffen of voorwerpen op militaire objecten |
3.331 |
|
Gebruik van ontplofbare stoffen of voorwerpen op militaire objecten |
3.334 |
Lijst B Meldingsplichtige activiteiten
|
Afvalbeheer (afdeling 3.5 Bal) |
Bedoeld in artikel Bal |
|
Exploiteren van een kringloopbedrijf of bedrijf voor reparatie van gebruikte producten |
3.156 |
|
Exploiteren van een recyclingbedrijf voor papier, karton, textiel, glas, hout of puin |
3.167 |
|
Exploiteren van een milieustraat |
3.170 |
|
Agrarische sector (afdeling 3.6 Bal) |
Bedoeld in artikel Bal |
|
Exploiteren van een glastuinbouwbedrijf |
3.205 |
|
Telen van gewassen in een gebouw, anders dan een kas |
3.211 |
|
Dienstverlening, onderwijs en zorg (afdeling 3.7 Bal) |
Bedoeld in artikel Bal |
|
Exploiteren van een chemische wasserij |
3.323 |
|
Exploiteren van crematorium |
3.239 |
|
Repareren en verhuren van gemotoriseerde werktuigen |
3.253 |
|
Transport, logistiek en ondersteuning daarvan (afdeling 3.8 Bal) |
Bedoeld in artikel Bal |
|
Exploiteren van een autobergingsbedrijf of pechhulp |
3.265 |
|
Exploiteren van een garage, autoschadeherstelbedrijf, carrosseriebouwbedrijf of autowasstraat |
3.276 |
|
Exploiteren van een onderhoudswerkplaats voor autobus, trein, tram of metro |
3.289 |
|
Sport en recreatie (afdeling 3.9 Bal) |
Bedoeld in artikel Bal |
|
Exploiteren van een jachthaven waar pleziervaartuigen afmeren |
3.308 |
|
Exploiteren van een schietbaan waar met vuurwapens wordt geschote |
3.311 |
|
Exploiteren van een sneeuwbaan of ijsbaan, als daarbij een koelinstallatie wordt gebruikt |
3.314 |
|
Exploiteren van een openbaar zwembad |
3.317 |
Kernkwaliteiten Gelders natuurnetwerk en Groene ontwikkelingszone
Bijlage Kernkwaliteiten Gelders natuurnetwerk en Groene ontwikkelingszone
Gelijkwaardige natuurbeheertypen
Bijlage bij de artikelen 5.7 en 5.12.
Compensatie moet plaatsvinden door minstens gelijkwaardige natuur. Natuurbeheertypen uit hetzelfde vak zijn gelijkwaardige natuur en kunnen elkaar compenseren. Natuurbeheertypen mogen ook vervangen worden door een beheertype uit een hogere categorie, waarbij geldt dat Water alleen gecompenseerd kan worden door Water, Droog door Droog en Vochtig door Vochtig. Categorie 1 is de laagste en categorie 3 is de hoogste categorie. In categorie 3 staan natuurbeheertypen met een sterretje. Deze mogen wel als compensatie gerealiseerd worden, maar mogen niet aangetast worden.
|
|
Water |
Droog |
|
Niet bos |
N02.01 Rivier N03.01 Beek (Beek en bron) N04.01 Kranswierwater N04.02 Zoete plas |
N07.01 Droge heideN12.02 Kruiden- en faunarijk grasland N12.03 GlanshaverhooilandN13.02 Wintergastenweide |
|
Bos |
N14.01 Zachthoutooibos (Rivier- en beekbegeleidend bos) N16.04 Vochtig bos met productie |
N15.02 Dennenbos (Dennen-, eiken- en beukenbos) N16.03 Droog bos met productie |
|
|
Vochtig |
Droog |
|
Niet bos |
N05.03 Veenmoeras N05.04 Dynamisch moeras N06.04 Vochtige heide N06.06 Zuur ven of hoogveenven N10.01 Nat schraalland N10.02 Vochtig hooiland N13.01 Vochtig weidevogelgrasland |
N07.02 Zandverstuiving N11.01 Droog schraalgrasland N12.01 Bloemdijk N12.05 Kruiden- en faunarijke akker N12.06 Ruigteveld |
|
Bos |
N14.03 Haagbeuken- en essenbos N14.02 Hoog- en laagveenbos N17.01Vochtig hakhout en middenbos |
N15.02 Eiken-en beukenbos (Dennen-, eiken- en beukenbos) N17.02 Droog hakhout N17.03 Park- en stinzenbos |
|
|
Water |
Vochtig |
|
Niet bos |
N03.01 Bron* (Beek en bron) |
N05.02 Gemaaid rietland* N06.01 Veenmosrietland en moerasheide* N06.02 Trilveen*N06.03 Hoogveen* N06.05 Zwakgebufferd ven* |
|
Bos |
Niet van toepassing |
N14.01 Hardhoutooibos (Rivier- en beekbegeleidend bos) N14.01 Beekbegeleidend bos (Rivier en beekbegeleidend bos) |
Groeilocaties groei-krimpbeleid Veluwe
Bijlage bij artikel 5.8, tweede lid.
Gedeputeerde Staten hebben op 26 september 2006 de Streekplanuitwerking "Groei en Krimp" vastgesteld. Bepaalde bedrijven op de Veluwe krimpen. De vrijgekomen ruimte mag door andere bedrijven gebruikt worden om te groeien. Het gaat om de volgende bedrijven en hectaren:
|
Naam bedrijf |
Toegekend aantal hectaren voor groei |
|
De Vossenberg (Nunspeet) |
3,9 |
|
De Tol (Nunspeet) |
2 |
|
De Plagge (Nunspeet) |
0,5 |
|
De Pampel (Apeldoorn) |
0,65 |
|
't Veluws Hof (Apeldoorn) |
2 |
|
Het Lierderholt (Apeldoorn) |
2,8 |
|
De Hertenhorst (Apeldoorn) |
0,5 |
|
Bungalowpark Hoenderloo (Apeldoorn) |
3,5 |
|
Recreatiepark Beekbergen (Apeldoorn) |
3,5 |
|
Bospark Beekbergen (Apeldoorn) |
2,5 |
|
Heidekamp (Ede) |
1,5 |
|
Scheleberg (Ede) |
3,2 |
|
Paardensportcentrum G. vd Hoorn (Barneveld) |
0,7 |
|
Berkenhorst (Barneveld) |
2,15 |
|
Speulderbos (Barneveld) |
0,8 |
Ontwikkeltijd natuurbeheertypen
Bijlage bij artikel 5.12.
|
Natuurbeheertype |
Ontwikkeltijd (jaar) |
|
N02.01 Rivier |
5-25 |
|
N03.01 Beek en bron |
5-25 |
|
N04.01 Kranswierwater |
0-5 |
|
N04.02 Zoete plas |
5-25 |
|
N05.02 Gemaaid rietland |
5-25 |
|
N05.03 Veenmoeras |
5-25 |
|
N05.04 Dynamisch moeras |
5-25 |
|
N06.01 Veenmosrietland en moerasheide |
25-100 |
|
N06.02 Trilveen |
25-100 |
|
N06.03 Hoogveen |
25-100 |
|
N06.04 Vochtige heide |
5-25 |
|
N06.05 Zwakgebufferd ven |
5-25 |
|
N06.06 Zuur ven of hoogveenven |
5-25 |
|
N07.01 Droge heide |
5-25 |
|
N07.02 Zandverstuiving |
0-5 |
|
N10.01 Nat schraalland |
5-25 |
|
N10.02 Vochtig hooiland |
5-25 |
|
N11.01 Droog schraalgrasland |
5-25 |
|
N12.01 Bloemdijk |
0-25 |
|
N12.02 Kruiden- en faunarijk grasland (slecht ontwikkeld) |
0-5 |
|
N12.02 Kruiden- en faunarijk grasland (matig tot goed ontwikkeld) |
5-25 |
|
N12.03 Glanshaverhooiland |
5-25 |
|
N12.04 Zilt- en overstromingsgrasland |
0-5 |
|
N12.05 Kruiden- en faunarijke akker (slecht ontwikkeld) |
0-5 |
|
N12.05 Kruiden- en faunarijke akker (matig tot goed ontwikkeld) |
5-25 |
|
N12.06 Ruigteveld (slecht ontwikkeld) |
0-5 |
|
N12.06 Ruigteveld (matig tot goed ontwikkeld) |
5-25 |
|
N13.01 Vochtig weidevogelgrasland |
5-25 |
|
N13.02 Wintergastenweide |
0-5 |
|
N14.01 Zachthoutooibos |
25-100 |
|
N14.01 Hardhoutooibos |
100+ |
|
N14.01 Rivier- en beekbegeleidend bos |
100+ |
|
N14.02 Hoog- en laagveenbos |
25-100 |
|
N14.03 Haagbeuken- en essenbos |
100+ |
|
N15.02 Dennenbos |
5-25 |
|
N15.02 Eiken- en beukenbos |
100+ |
|
N16.03 Droog bos met productie |
25-100 |
|
N16.04 Vochtig bos met productie |
25-100 |
|
N17.01 Vochtig hakhout en middenbos |
25-100 |
|
N17.02 Droog hakhout |
25-100 |
|
N17.03 Park- en stinzenbos |
100+ |
|
N17.04 Eendenkooi |
0-5 |
Compensatiepool Gelders natuurnetwerk
Bijlage bij de artikelen 5.13, 5.14 en 7.27.
Compensatiepool ingericht door provincie Gelderland
|
Kadastrale perceelaanduiding |
Oppervlakte (in ha) |
Natuurbeheertype |
|
Gem. Barneveld, sectie G, perceelnr. 7858 (gedeeltelijk) Gem. Barneveld, sectie G, perceelnr. 8120 (gedeeltelijk) |
0,9766 0,2094 |
0,8 ha N12.02 en 0,4 ha N12.02 Kruiden en faunarijk grasland met poel. |
|
Gem. Eck en Wiel, sectie A, perceelnr. 311 |
3,24 |
N10.02 Vochtig hooiland |
|
Gem. Aalten, sectie M, perceelnr. 450 |
0,68 |
N15.02 Dennen, eiken en beukenbos |
|
Gem. Aalten, sectie M, perceelnr. 288 |
0,36 |
N15.02 Dennen, eiken en beukenbos |
Compensatiepool ingericht door derden
Versterking Groene ontwikkelingszone
Bijlage bij artikel 5.20.
Het bevoegd gezag bepaalt de versterkingsopgave en versterkingsmaatregelen voor een nieuwe activiteit of ontwikkeling in de Groene ontwikkelingszone aan de hand van onderstaande stappen. De genoemde tabellen zijn ook als rekentabel beschikbaar zie https://www.gelderland.nl/themas/omgevingsvisie/regels-groene-ontwikkelingszone. Hier staat ook een uitgebreide handleiding voor het invullen van de tabellen.
Stap 1: de versterkingsopgave
-
●
De versterkingsopgave wordt uitgedrukt in punten op basis van een verliesfactor en een impactfactor.
-
●
De verliesfactor wordt berekend met tabel 1 Verliesfactor.
-
●
De verliesfactor kwantificeert het verlies aan natuur- of landschapselementen die bijdragen aan de kernkwaliteiten van het betreffende deel van de Groene ontwikkelingszone, als gevolg van de nieuwe activiteit of ontwikkeling.
-
●
De impactfactor wordt berekend met tabel 2 Impactfactor.
-
●
De impactfactor kwantificeert de impact van de nieuwe activiteit of ontwikkeling op actuele en potentiële natuur- en landschapswaarden als gevolg van fysiek ruimtebeslag, verstoring van de omgeving door bijvoorbeeld geluid, licht en fysieke aanwezigheid en ligging.
-
●
Als de versterkingsopgave niet bepaald kan worden aan de hand van de tabellen, onderbouwt het bevoegd gezag de versterkingsopgave die gehanteerd wordt.
-
●
Het bevoegd gezag kan in onvoorziene gevallen gemotiveerd afwijken van tabel 1 Verliesfactor als het toepassen ervan leidt tot een onredelijke uitkomst.
Stap 2: de versterkingsmaatregelen
-
●
De versterkingsmaatregelen worden uitgedrukt in punten.
-
●
De versterkingsmaatregelen worden bepaald met tabel 3 Versterkingsmaatregelen.
-
●
De versterkingsmaatregelen kwantificeren de maatregelen die genomen kunnen worden om de Groene ontwikkelingszone te versterken. De versterkingsmaatregelen, uitgedrukt in punten, moeten meer zijn dan de versterkingsopgave, uitgedrukt in punten.
-
●
Als de versterkingsmaatregelen niet bepaald kunnen worden aan de hand van de tabellen, onderbouwt het bevoegd gezag de versterkingsmaatregelen die gehanteerd worden.
-
●
Het bevoegd gezag kan in onvoorziene gevallen gemotiveerd afwijken van tabel 3 Versterkingsmaatregelen als het toepassen ervan leidt tot een onredelijke uitkomst.
Stap 3: de locatie van de versterkingsmaatregelen
De locatie van de versterkingsmaatregelen wordt gekozen op basis van de volgende prioritering:
-
a.
binnen het plangebied, grenzend aan het Gelders natuurnetwerk;
-
b.
grenzend aan het plangebied en aan het Gelders natuurnetwerk, binnen de Groene ontwikkelingszone;
-
c.
nabij het plangebied, binnen of grenzend aan de Groene ontwikkelingszone.
Bij deze prioritering gelden de volgende voorwaarden:
-
●
De locatie van de versterkingsmaatregelen draagt zoveel mogelijk bij aan de samenhang van de Groene ontwikkelingszone en het Gelders natuurnetwerk.
-
●
Als de nieuwe activiteit of ontwikkeling in een ecologische verbindingszone ligt, dragen de versterkingsmaatregelen bij aan de invulling van dezelfde verbindingszone. De versterkingsmaatregelen leiden niet tot een aantasting van de kwaliteit van natte landnatuur.
-
●
De versterkingsmaatregelen vinden zo veel mogelijk plaats:
-
●
buiten verstoringszones van de nieuwe activiteit of ontwikkeling;
-
●
buiten verstoringszones van activiteiten die al in de nabije omgeving aanwezig zijn;
-
●
binnen verstoringszones van de nieuwe activiteit of ontwikkeling als de versterkingsmaatregelen expliciet bijdragen aan het beperken van het verstorende karakter van de activiteit of ontwikkeling.
|
Categorie |
Voorbeelden van beheertypen |
Leeftijd |
Punten per ha |
|
Natuurvriendelijke oever, poel, zoete plas |
L01.15, L01.01, N04.02 |
|
4000 |
|
Houtwal, houtsingel, elzensingel, bomenlaan, rij knotwilgen, solitaire bomen die niet vallen onder de bijlage bij artikel 1.1 van de Omgevingswet in combinatie met afdeling 11.3 van het Besluit activiteiten leefomgeving |
L01.02, L01.03, L01.07,L01.08 |
leeftijd < 25 jaar |
3000 |
|
|
|
leeftijd 25-100 jaar |
4000 |
|
|
|
leeftijd >100 jaar |
5000 |
|
Struweelhaag of scheerhaag |
L01.05 en L01.06 |
|
4000 |
|
Hoogstamboomgaard |
L01.09 |
|
2700 |
|
Moeras, rietland |
N05.04 |
|
2700 |
|
Nat schraalland / vochtig hooiland |
N10.01 en N10.02 |
|
2000 |
|
Vochtig weidevogelgrasland |
N13.01 |
|
1000 |
|
Droge natuurgraslanden |
N11.01, N12.02, N12.03 |
|
1000 |
|
Kruiden- en faunarijke akker |
N12.05 |
|
1000 |
|
Ruigteveld of -zoom |
N12.06 |
|
1000 |
|
Alle typen bos die niet vallen onder de bijlage bij artikel 1.1 van de Omgevingswet in combinatie met afdeling 11.3 van het Besluit activiteiten leefomgeving |
N14, N15, N16 en N17 |
leeftijd < 25 jaar |
3000 |
|
|
|
leeftijd 25-100 jaar |
4000 |
|
|
|
leeftijd >100 jaar |
5000 |
|
Categorie |
Eenheid |
Basispunten/eenheid |
Toeslagfactor nieuwe functie op deze locatie |
Toeslagfactor open landschap |
Toeslagfactor aardkundige warden voor zover buiten open landschap |
Toeslagfactorligging in Ecologische verbindingszone (EVZ) |
|
Woningen |
wooneenheid |
20 |
2 |
2 |
1,5 |
1,25 |
|
Woningen |
ha woonbestemming |
400 |
2 |
2 |
1,5 |
1,25 |
|
Woonwijk |
wooneenheid |
25 |
2 |
2 |
1,5 |
1,25 |
|
Woonwijk |
ha woonwijk |
600 |
2 |
2 |
1,5 |
1,25 |
|
Bedrijventerrein -milieucategorie 1 en 2 |
ha bedrijventerrein |
1500 |
2 |
2 |
1,5 |
1,25 |
|
Bedrijventerrein -milieucategorie 3 en 4 |
ha bedrijventerrein |
3000 |
2 |
2 |
1,5 |
1,25 |
|
Bedrijventerrein -milieucategorie 5 en 2 |
ha bedrijventerrein |
4500 |
2 |
2 |
1,5 |
1,25 |
|
Windturbine |
aantal turbines verstoringsafstand en verstoringsgraad |
600 |
1,5 |
1 |
1 |
1,25 |
|
Zonnepark |
ha functioneel zonneveld |
600 |
1,5 |
1,5 |
1,25 |
1,25 |
|
Parkeerterrein |
ha verharding of halfverharding |
1000 |
2 |
2 |
1,5 |
1,25 |
|
Wegen < 80 km/uur |
ha verharding |
2000 |
2 |
2 |
1,5 |
1,25 |
|
Wegen 80-99 km/uur |
ha verharding |
3000 |
2 |
2 |
1,5 |
1,25 |
|
Wegen >=100 km/uur |
ha verharding |
4000 |
2 |
2 |
1,5 |
1,25 |
|
Categorie |
Voorbeelden van beheertypen |
Basispunten per ha |
Factor tijdelijke maatregel |
Factor bijdrage EVZ |
|
Natuurvriendelijke oever |
L01.15 |
3000 |
0,7 |
1,25 |
|
Poel |
L01.01 |
3000 |
0,7 |
1,25 |
|
Houtwal, houtsingel, elzensingel |
L01.02 en L01.03 |
3000 |
0,7 |
1,25 |
|
Struweelhaag of scheerhaag |
L01.05 en L01.06 |
3000 |
0,7 |
1,25 |
|
Laan (dubbele bomenrij |
L01.07 |
3000 |
0,7 |
1,25 |
|
Rij knotwilgen |
L01.08 |
3000 |
0,7 |
1,25 |
|
Hoogstamboomgaard |
L01.09 |
2000 |
0,7 |
1,25 |
|
Zoete plas |
N04.02 |
2000 |
0,7 |
1,25 |
|
Dynamisch moeras |
N05.04 |
2000 |
0,7 |
1,25 |
|
Nat schraalland / Vochtig hooiland |
N10.01 en N10.02 |
2000 |
0,7 |
1,25 |
|
Vochtig weidevogelgrasland |
N13.01 |
1000 |
0,7 |
1,25 |
|
Droge natuurgraslanden |
N11.01, N12.02, N12.03 |
1000 |
0,7 |
1,25 |
|
Kruiden- en faunarijke akker |
N12.05 |
1000 |
0,7 |
1,25 |
|
Ruigteveld of -zoom |
N12.06 |
1000 |
0,7 |
1,25 |
|
Alle typen natuurlijk bos |
N14, N15, N16 en N17 |
2000 |
0,7 |
1,25 |
|
Speciale elementen |
|
|
|
|
|
Stobbenwallen |
hoge toegevoegde waarde over kleine oppervlakten |
5000 |
0,7 |
1,25 |
|
Takkenril/ houtstapel |
hoge toegevoegde waarde over kleine oppervlakten |
5000 |
0,7 |
1,25 |
|
Nestkast steen-, bos- of kerkuil |
|
10 |
0,7 |
1,25 |
|
Bijenhotel |
per m2functioneel oppervlak |
10 |
0,7 |
1,25 |
|
Kleine-zoogdiertunnel |
das, bever, kleine marters e.a. |
100 |
0,7 |
1,25 |
|
Herpetofaunatunnel |
reptielen en amfibieën |
300 |
0,7 |
1,25 |
|
Boombrug |
marters, eekhoorn |
100 |
0,7 |
1,25 |
|
Hop-over' |
vleermuizen, vlinders en vogels |
100 |
0,7 |
1,25 |
|
Loopstroken of -richels |
bij bestaande brug of duiker,voor zoogdieren |
100 |
0,7 |
1,25 |
Algemeen
De regels in deze bijlage geven invulling aan het per saldo en naar rato van de ingreep versterken van de kernkwaliteiten of ontwikkelingsdoelen. Elk initiatief in de Groene ontwikkelingszone leidt tot een versterking naar rato en per saldo. De omgevingsverordening stelt daarnaast dat de samenhang niet verloren mag gaan. Het ligt voor de hand om eerst te toetsen of de samenhang als gevolg van de ontwikkeling verloren gaat.
Naast deze regels gelden ook de regels uit paragraaf 5.2.2 van de omgevingsverordening. Bij de voorbereiding op het doorlopen van de stappen is onderzoek nodig (artikel 5.22). Op basis hiervan kunnen de eerste opties voor versterking worden ontworpen, die worden doorgerekend in de tabellen behorend bij stappen 1 en 2. De versterkingsmaatregelen worden uitgewerkt en onderbouwd in stap 3 (de locatie van de versterkingsmaatregelen).
Met de rekentabellen is beoogd een eenvoudig en objectief instrument te bieden om de versterkingsopgave en -maatregelen vast te stellen.
Bevoegd gezag
In de meeste gevallen is het gemeentebestuur het bevoegd gezag.
Maatwerk
Het bevoegd gezag heeft twee mogelijkheden om met maatwerk zelf de versterkingsopgave vast te stellen, namelijk als:
-
a.
de versterkingsopgave (verliesfactor aan natuur of de impactfactor van de ontwikkeling) niet kan worden bepaald aan de hand van de tabellen. Bijvoorbeeld omdat de natuur die verloren gaat niet staat omschreven in de tabel;
-
b.
de uitkomsten onredelijk zijn én sprake is van een onvoorzien geval. Met onvoorziene gevallen bedoelen we situaties waarmee bij het opstellen van de regels geen rekening is gehouden. Denk aan nieuwe technologische ontwikkelingen bij windturbines waardoor de impact afneemt. Het bevoegd gezag motiveert waarom sprake is van een onvoorzien geval en waarom toepassing van de regels leidt tot een onevenredige uitkomst. De stelling dat de puntenscore in een concreet geval onevenredig uitpakt, omdat uit onderzoek blijkt dat de impact lager is, is niet voldoende.
Als het bevoegd gezag besluit af te wijken, moet de afwijking zoveel mogelijk aansluiten bij de tabellen.
De derde vorm van maatwerk volgt uit artikel 1.7. Hierin staat dat Gedeputeerde Staten, na inspraak van Provinciale Staten, kan afwijken van instructieregels als sprake is van zwaarwegende maatschappelijke belangen, geen reële alternatieve locaties beschikbaar zijn en voldoende wordt gecompenseerd.
Stap 1: het bepalen van de versterkingsopgave
De verliesfactor (tabel 1) is objectief vast te stellen. Hierbij wordt in de eerste plaats gekeken naar de categorie natuur- of landschapselement die aangetast wordt door de nieuwe ontwikkeling. Tabel 1 onderscheidt categorieën. Deze categorieën zijn ontleend aan de kernkwaliteiten uit de bijlage Kernkwaliteiten Gelders natuurnetwerk en Groene ontwikkelingszone. In de eerste kolom staat de omschrijving van de natuur, in de tweede kolom staat de code gebaseerd op de Index natuur en landschap. Deze codering wordt vooral gebruikt in het Natuurbeheerplan voor subsidie natuur- en landschapsbeheer. De codes dienen als voorbeeld van het betreffende natuur- of landschapselement. Ook als een element niet precies voldoet aan de kwalificaties van de beheertypen, telt deze natuur mee voor de verliesfactor.
Bij het bepalen van de verliesfactor gaat het om de feitelijk aanwezige natuur- of landschapselementen die verloren gaan. Niet elk feitelijk aanwezige natuur- of landschapselement dat verloren gaat, telt mee. Alleen natuur- of landschapselementen die bijdragen aan de kernkwaliteiten van het betreffende deel van de Groene ontwikkelingszone tellen mee. In de praktijk zijn de meeste natuur- of landschapselementen wel onderdeel van een of meer kernkwaliteiten, omdat de kernkwaliteiten over het algemeen ruim zijn geformuleerd. Wanneer een natuur- of landschapselement dat verloren gaat naar het oordeel van het bevoegd gezag geen onderdeel is van een kernkwaliteit, moet dat worden gemotiveerd. Een houtopstand in de zin van de bijlage bij artikel 1.1 van de Omgevingswet is geen onderdeel van de verliesfactor. Op grond van het Besluit activiteiten leefomgeving (en artikel 7.28 van de Omgevingsverordening) geldt al een herbeplantingsplicht. Omdat deze plicht al uit de wet en omgevingsverordening volgt, telt het tenietgaan van deze houtopstanden niet mee in de verliesfactor en hoeft dit dus ook niet versterkt te worden met versterkingsmaatregelen. Houtopstanden die niet beschermd worden door de Omgevingswet en het Besluit activiteiten leefomgeving tellen wel mee in de verliesfactor.
De impactfactor (tabel 2) kwantificeert de invloed die de activiteit of ontwikkeling heeft op de omgeving. Deze factor kent een aantal categorieën van activiteiten of ontwikkelingen. Aan elke activiteit of ontwikkeling zijn punten toegekend en voor elke activiteit of ontwikkeling gelden toeslagfactoren die verband houden met de locatie van de activiteit of de ligging van de ontwikkeling. Factoren die zorgen voor een toeslag zijn een ecologische verbindingszone, open landschap, aardkundige waarden en het niet grenzen aan een bestaand vlak met dezelfde bestemming of functieaanduiding als de voorgenomen bestemming of functieaanduiding in het plan. Kaarten van de ligging van de ecologische verbindingszones zijn te vinden in de bijlage Kernkwaliteiten Gelders natuurnetwerk en Groene ontwikkelingszone. De kaarten open landschap en aardkundige waarden zijn te raadplegen op Kaarten en cijfers (gelderland.nl).
Wanneer de natuurversterking de bestemming of functieaanduiding natuur (of gelijkwaardig daaraan) krijgt, telt deze oppervlakte niet mee voor het bepalen van de impactfactor.
Voor het berekenen van de impact van een zonnepark moet worden uitgegaan van de totale oppervlakte functioneel zonneveld. Daarbij gaan wij uit van de technische installaties (zonnepanelen, omvormer- en transformator stations), onderhoudspaden, en de grasstroken die nodig zijn om beschaduwing van zonnepanelen te voorkomen. Onderhoudspaden kunnen meetellen als kruidenrijk gras als versterkingsmaatregel, mits sprake is van natuurgericht beheer. Dit geldt ook voor groenstroken tussen de panelen zover ze de breedte overstijgen die al nodig is om beschaduwing van de zonnepanelen te voorkomen.
De impact van een windpark wordt bepaald op basis van het aantal windturbines, de verstoringsafstand en de verstoringsgraad. Deze laatste twee zijn geen eenvoudige kengetallen maar moeten worden bepaald in ecologisch onderzoek. Het grootste deel van dat onderzoek vindt bij plannen voor windparken al plaats in het kader van de omgevingsvergunning voor de flora- en fauna-activiteit en eventueel de Natura 2000-activiteit.
De verstoringsafstand wordt bepaald op basis van onder andere effecten van geluid, slagschaduw en bewegende wieken/aanvaringskans, en is ook afhankelijk van de kernkwaliteiten en ontwikkelingsdoelen voor het betreffende deelgebied van de Groene Ontwikkelingszone, dus actuele en potentiële waarde. De verstoringsafstand is minimaal de wieklengte.
De verstoringsgraad wordt bepaald op basis van onder andere effecten van geluid, slagschaduw en beweging op daarvoor gevoelige diersoorten die passen bij de kernkwaliteiten en de ontwikkelingsdoelen voor het betreffende deelgebied van de Groene Ontwikkelingszone. Het onderzoek moet zowel op de actuele als op de potentiële waarden worden gericht. De verstoringsgraad kan variëren tussen 100% nabij de as van de windturbine tot 0% aan de rand van de verstoringszone.
Als globale referentiescore hanteren we voor 1 windturbine 250 meter verstoringsafstand en een verstoringsgraad tussen 25 en 50%.
Het is mogelijk dat een activiteit of ontwikkeling niet past in de tabellen, bijvoorbeeld omdat die activiteit of ontwikkeling niet aansluit bij een daarin genoemde categorie. Wanneer de verliesfactor niet bepaald kan worden aan de hand van de tabel, stelt het bevoegd gezag zelf de verliesfactor in punten vast gebaseerd op maatwerk. Hierbij moet zoveel mogelijk worden aangesloten bij de tabellen.
Conform artikel 5.22 van de omgevingsverordening moet onderzoek worden uitgevoerd naar de te verwachten effecten op de oppervlakte, samenhang en kwaliteit van de Groene ontwikkelingszone. De resultaten van dit onderzoek zijn nodig voor het invullen van de tabel. Maar de onderzoekplicht is breder. Zo moet ook onderzoek worden gedaan naar de ecologische samenhang en het voorkomen van beschermde soorten en soorten die op de Rode lijst staan.
Stap 2: het bepalen van de versterkingsmaatregelen
De versterkingsmaatregelen worden bepaald aan de hand van tabel 3 Versterkingsmaatregelen. Het zijn maatregelen die leiden tot versterking van kernkwaliteiten. Dus nieuw aan te leggen natuur- en landschapselementen. Eventueel kan ook een bestaand element worden omgevormd naar een natuurelement met hoger puntenaantal. Ook hierbij geldt dat versterkingsmaatregelen die niet in de tabel worden genoemd, kunnen worden ingezet mits het bevoegd gezag dit goed motiveert. Het uitgangspunt is dat bij permanente ontwikkelingen ook de versterkingsmaatregelen permanent worden vastgelegd in een omgevingsplan of geborgd moeten worden. Bij tijdelijke ontwikkelingen hoeft de versterkingsmaatregel niet permanent te zijn. Het is echter wel wenselijk. Wanneer bij tijdelijke ontwikkelingen de versterkingsmaatregelen eveneens voor een beperkte tijd gelden, dan levert dat minder punten op dan bij permanente maatregelen. Maatregelen die bijdragen aan de ecologische verbindingszone leveren extra punten op. Deze maatregelen dragen bij als ze passen in de inrichtingsmodellen die voor de verschillende soorten verbindingszones zijn ontwikkeld (zie bijlage Kernkwaliteiten Gelders natuurnetwerk en Groene ontwikkelingszone). Het is raadzaam om zowel bij aanleg als bij het beheer van nestvoorzieningen en faunapassages samen te werken met lokale natuurgroepen om hun kennis, ervaring of menskracht te benutten. Ook is het raadzaam om de Gelderse streekgidsen landschap te raadplegen als inspiratiebron: www.gelderland.nl/streekgidsen.
Als stap 2 resulteert in een tekort aan versterkingsmaatregelen, dient deze stap opnieuw te worden doorlopen met meer versterkingsmaatregelen. Het bevoegd gezag mag meer versterkingsmaatregelen uitgedrukt in punten eisen dan het minimum dat volgt uit toepassing van de tabel.
Stap 3: de locatie
De versterking vindt idealiter plaats binnen het projectplangebied. Als het plangebied te klein is (bijvoorbeeld een bouwkavel met hoog aandeel bebouwd oppervlak), moet worden overwogen het plangebied te vergroten.Wanneer versterking binnen het plangebied niet mogelijk is, kan gekeken worden naar een locatie grenzend aan het plangebied. Dit aangrenzend gebied hoeft niet dezelfde bestemming, functieaanduiding of grondeigenaar te hebben.De versterkingsmaatregelen vinden zoveel mogelijk plaats buiten verstoringszones van de nieuwe activiteit of ontwikkeling, en buiten verstoringszones van bestaande activiteiten in de buurt. Voor vogels en vleermuizen is het van groot belang dat de versterkingsmaatregelen buiten de verstoringszone van windturbines worden gerealiseerd. Is dit niet mogelijk, dan dient met een uitgebreide onderbouwing te worden aangetoond dat de verstoring beperkt blijft.
In de onderbouwing wordt rekening gehouden met:
-
●
locatie van de windturbine in relatie met kernkwaliteiten in de omgeving, die van belang zijn voor vleermuizen en vogels;
-
●
aanwezigheid van ecologische verbindingszones binnen de verstoringszone en de breedte van deze zone;
-
●
type turbine (grootte en hoogte maar ook tot hoe laag de wiek komt).
Als in stap 3 blijkt dat onvoldoende passende locaties beschikbaar zijn, bijvoorbeeld om bij te dragen aan de ecologische verbindingszone, dan dient het totaalplan te worden aangepast en worden de stappen 1, 2 en 3 opnieuw doorlopen.
In artikel 5.23 staat waar het versterkingsplan aan moet voldoen. In artikel 5.24 staat hoe de versterking en uitvoering geborgd moet worden.
Kernkwaliteiten en ontwikkeldoelen landschap van de Gelderse streek Achterhoek
Bijlage bij artikel 5.34.
Kernkwaliteiten en ontwikkeldoelen van de Gelderse streken
Kernkwaliteiten zijn de essenties van het landschap van de Gelderse streken; de te behouden kenmerken waarmee de deelgebieden zich van elkaar onderscheiden. Deze kernkwaliteiten vormen de basis van de ruimtelijke kwaliteit en bepalen de identiteit van Gelderland. Ze zijn gebaseerd op de ruimtelijke opbouw van het historisch gegroeide landschap met de karakteristieken van de bodem en het watersysteem, de ecologie, ontginningsgeschiedenis, cultuurhistorie en verstedelijking. De ontwikkeldoelen geven aan wat wordt beoogd met versterking van de kernkwaliteiten.
Uitgangspunt is dat alle ruimtelijke ontwikkelingen bijdragen aan de versterking van de kernkwaliteiten van de Gelderse streken.
In deze bijlage van de provinciale omgevingsverordening worden de kernkwaliteiten van de Gelderse streken geduid en voorzien van ontwikkeldoelen, geformuleerd op het schaalniveau van de provincie. Vanuit een provinciale abstractie zijn deze kernkwaliteiten geformuleerd. Binnen de formuleringen is interpretatieruimte.
Het accent ligt op het buitengebied. Wij verwachten dat de gemeenten zelf de kwaliteiten van hun steden en dorpen beschrijven en daarmee rekening houden.
Deze kernkwaliteiten zijn in partnerschap verder uitgewerkt met de streken zelf. Concreter en meer gelokaliseerd, aangevuld met preciezere ontwikkeldoelen en ontwerprichtlijnen, opgetekend in kwaliteitsgidsen per streek. Deze streekgidsen maken geen deel uit van deze verordening, maar bieden inspiratie voor de toepassing van de in deze bijlage geformuleerde kernkwaliteiten en ontwikkeldoelen in de dagelijkse praktijk.
We onderscheiden 11 streken in Gelderland: (zie kaart)
Deze streekindeling is gebaseerd op “Panorama Landschap” van de Rijksdienst van Cultureel Erfgoed (RCE), maar enigszins aangepast. De streek Over-Betuwe is kleiner door de Liemers (w.o. Montferland) als aparte streek op te nemen en de Ooijpolder bij Nijmegen in te delen bij het ‘Rijk van Nijmegen’ in plaats van Over-Betuwe.
De Veluwe hebben we begrensd op het Centraal Veluws Natuurgebied; dat is het natuurkerngebied; voornamelijk Gelders Natuurnetwerk met daarbinnen enkele kernen en agrarische enclaves.
De begrenzing van de streken is op provinciale schaal bepaald. Daarbij zijn waar mogelijk herkenbare grenzen gehanteerd, zoals de loop van rivieren. Dit betekent dat het in de praktijk kan voorkomen dat een locatie op de grens van twee streken meer kenmerken en kwaliteiten heeft van de streek die naastgelegen is dan die van de streek waar de locatie bij is ingedeeld. In die gevallen moeten de kernkwaliteiten en ontwikkeldoelen die op die locatie het meest van toepassing zijn gehanteerd worden en kunnen bij aantasting van de kernkwaliteiten de bijdragen in de lijn liggen van de daarbij behorende aan de ontwikkeldoelen.

1. Achterhoek
|
|
Kernkwaliteiten |
Ontwikkeldoelen |
|
1 |
Een karakteristieke en identiteitsrijke streek in Oost Gelderland. Met het Oost-Nederlands Plateau als een bijzonder en hoger gelegen deelgebied (met een duidelijke terrasrand in het westen). Oude IJssel is grens met Liemers. |
Ruimtelijke ontwikkelingen houden rekening met en dragen zo mogelijk bij aan de kernkwaliteiten van de Achterhoek en de te onderscheiden deelgebieden. |
|
2 |
Een aanééngesloten en zacht glooiend dekzandlandschap (microreliëf) doorsneden door talrijke van oost naar west stromende, al dan niet gekanaliseerde, beken. De Berkel en de Oude IJssel zijn markante rivieren met langs gelegen, min of meer open rivierweiden. Aanwezigheid van rivierduinen langs de Oude IJssel. |
Zoveel mogelijk het microreliëf respecteren. De regionale waterhuishouding vormt de basis voor verdere ruimtelijke ontwikkeling. Herstel van dynamisch rivier- en beekdallandschappen met landschapsbouw en het klimaatbestendig maken van het watersysteem om droogte en wateroverlast te voorkomen. Dit heeft een nauwe relatie met de transitie naar duurzame (kringloop)landbouw. |
|
3 |
Rijke afwisseling van grondgebruik resulteert in een half-open coulisselandschap: weide en akkergronden, oude bouwlanden (grote en kleine open essen), houtwallen, hagen en singels, landgoederen en landgoederenzones, bos- en natuurterreinen, beken, laken en weteringen. |
Behouden en versterken van de kleinschaligheid en bijdragen aan herstel en onderhoud van structurerende en bijzondere groene landschapselementen. Bij inplaatsen van nieuwe functies, bijvoorbeeld voor energietransitie, het coulisselandschap versterken. |
|
4 |
Een landschap van dorpen, kleine kernen en buurtschappen. Doetinchem als centrumplaats. Zutphen en Doesburg zijn historische Hanzesteden met het gezicht naar de IJssel. |
Bij stedelijke opgaven is het behoud van het karakteristieke dorpenlandschap van belang, met aandacht voor de ruimtelijke kwaliteit van de stadsranden. Het monumentaal karakter van Doesburg en Zutphen bewaren, herstellen en beleefbaar maken. |
|
5 |
Talrijke landgoederen als samenhangende ruimtelijke eenheden bestaande uit een statig huis, (oprij) lanen, historische tuin, bos en landerijen. Zelfstandig of in zones gegroepeerd. |
Behouden en versterken van de landgoederen en landgoederen-structuren. Op gepaste wijze de economische basis en de recreatieve toegankelijkheid van landgoederen verbeteren. |
|
6 |
Oost-Nederlands Plateau: kleinschalig, organisch gegroeid halfopen coulisselandschap met afwisseling van bosjes, houtwallen, landbouwgrond, lanen, meanderende beken, boerderijen; oostelijke helft kleinschaliger dan westelijke helft. Tevens rijk aan microreliëf: o.a. steilranden, essen, eenmansessen. |
Het bijzondere coulisselandschap behouden en versterken door aanleg en beheer van groene landschapselementen, natuurontwikkeling langs beken en betere recreatieve toegankelijkheid beleefbaarheid. Recreatie meer gericht op het verhaal van de plek. Zorgvuldig openhouden van de oude bouwlanden en de bestaande steilranden niet schaden. Introduceren van passende nieuwe grondgebruiksvormen zoals duurzame landbouw (kringloop-landbouw, natuurinclusief etc.), voedselbossen, beleefplekken en kleinschalige energieopwekking. Beleefbaarheid van cultuurhistorische, geologische en aardkundige waarden vergroten. Aandacht voor kernkwaliteiten donkerte en stilte. |
|
7 |
Het van oudsher natte en vlakke middengebied is relatief open en kent een jonge ontginning met een rationele verkaveling. |
Ruimtelijke ontwikkelingen in dit middengebied sturen op ruimtelijke kwaliteit om verrommeling te voorkomen. Inzetten op aantrekkelijke landschapsbouw. |
|
8 |
Overgang naar IJsselvallei via kleinschalig oeverwallenlandschap. |
Behouden en versterken van de kleinschaligheid door o.a. aanleg, herstel en beheer van groene landschapselementen. Zoveel mogelijk het zicht op de IJsselvallei bewaren. |
|
9 |
Samenhangende eenheid van hooggelegen beboste en besloten stuwwalkern van Lochemerberg met flankerend een reeks van open essen en bijzondere panorama’s. |
Het versterken van de stuwwalkern door natuurontwikkeling. Zorgvuldig openhouden van de oude bouwlanden. De panorama’s niet schaden met storende elementen en mogelijk belvedères toevoegen. |
|
10 |
Ecologische waarden met name langs riviertjes en beken, in landgoederen. Andere Natura 2000 gebieden zijn o.a. Korenburgerveen, Bekendelle, Willinks Weust, Wooldse Veen (alle rond Winterswijk) en Stelkampsveld (nabij Barchem) |
Intensief inzetten op het verder aanleggen van ecologische verbindingszones vooral langs riviertjes, beken en laken. Beschermen van Natura 2000 waarden. Waar mogelijk combineren met klimaatadaptie en recreatieve toegankelijkheid. |
|
11 |
Circumvallatielinie: historische verdedigingslinie rond Groenlo, uit de 17e eeuw. |
Circumvallatielinie behouden en markante onderdelen herstellen en recreatief toegankelijk maken. |
|
12 |
Markante Scholteboerderijen: beeldbepalende herenboerderijen in de omgeving van Winterswijk in bosrijke setting. |
Karakteristieke streekarchitectuur behouden, restaureren en ontwikkelen o.a. door nieuwe functies, passend bij de omgeving. |
|
13 |
Drager van een sterke sociaal-culturele identiteit, met een geheel eigen waarde voor recreatie en toerisme. Ligging in de relatieve luwte van de Gelderse en Nederlandse dynamiek. In noordoosten stille gebieden. |
Ruimtelijke en economische dynamiek dragen op passende wijze bij aan een levendige identiteit van de Achterhoek. Handhaven van de stiltegebieden. |
Kernkwaliteiten en ontwikkeldoelen landschap van de Gelderse streek Betuwe en Tielerwaard
Bijlage bij artikel 5.35.
Kernkwaliteiten en ontwikkeldoelen van de Gelderse streken
Kernkwaliteiten zijn de essenties van het landschap van de Gelderse streken; de te behouden kenmerken waarmee de deelgebieden zich van elkaar onderscheiden. Deze kernkwaliteiten vormen de basis van de ruimtelijke kwaliteit en bepalen de identiteit van Gelderland. Ze zijn gebaseerd op de ruimtelijke opbouw van het historisch gegroeide landschap met de karakteristieken van de bodem en het watersysteem, de ecologie, ontginningsgeschiedenis, cultuurhistorie en verstedelijking. De ontwikkeldoelen geven aan wat wordt beoogd met versterking van de kernkwaliteiten.
Uitgangspunt is dat alle ruimtelijke ontwikkelingen bijdragen aan de versterking van de kernkwaliteiten van de Gelderse streken.
In deze bijlage van de provinciale omgevingsverordening worden de kernkwaliteiten van de Gelderse streken geduid en voorzien van ontwikkeldoelen, geformuleerd op het schaalniveau van de provincie. Vanuit een provinciale abstractie zijn deze kernkwaliteiten geformuleerd. Binnen de formuleringen is interpretatieruimte.
Het accent ligt op het buitengebied. Wij verwachten dat de gemeenten zelf de kwaliteiten van hun steden en dorpen beschrijven en daarmee rekening houden.
Deze kernkwaliteiten zijn in partnerschap verder uitgewerkt met de streken zelf. Concreter en meer gelokaliseerd, aangevuld met preciezere ontwikkeldoelen en ontwerprichtlijnen, opgetekend in kwaliteitsgidsen per streek. Deze streekgidsen maken geen deel uit van deze verordening, maar bieden inspiratie voor de toepassing van de in deze bijlage geformuleerde kernkwaliteiten en ontwikkeldoelen in de dagelijkse praktijk.
We onderscheiden 11 streken in Gelderland: (zie kaart)
Deze streekindeling is gebaseerd op “Panorama Landschap” van de Rijksdienst van Cultureel Erfgoed (RCE), maar enigszins aangepast. De streek Over-Betuwe is kleiner door de Liemers (w.o. Montferland) als aparte streek op te nemen en de Ooijpolder bij Nijmegen in te delen bij het ‘Rijk van Nijmegen’ in plaats van Over-Betuwe.
De Veluwe hebben we begrensd op het Centraal Veluws Natuurgebied; dat is het natuurkerngebied; voornamelijk Gelders Natuurnetwerk met daarbinnen enkele kernen en agrarische enclaves.
De begrenzing van de streken is op provinciale schaal bepaald. Daarbij zijn waar mogelijk herkenbare grenzen gehanteerd, zoals de loop van rivieren. Dit betekent dat het in de praktijk kan voorkomen dat een locatie op de grens van twee streken meer kenmerken en kwaliteiten heeft van de streek die naastgelegen is dan die van de streek waar de locatie bij is ingedeeld. In die gevallen moeten de kernkwaliteiten en ontwikkeldoelen die op die locatie het meest van toepassing zijn gehanteerd worden en kunnen bij aantasting van de kernkwaliteiten de bijdragen in de lijn liggen van de daarbij behorende aan de ontwikkeldoelen.

2. Betuwe & Tielerwaard
|
|
Kernkwaliteiten |
Ontwikkeldoelen |
|
1 |
Landelijk rivierengebied met voornamelijk agrarische cultuurlandschappen tussen Nederrijn (Lek) en Waal, ten zuiden van de stuwwallen van Veluwe en Utrechtse Heuvelrug. De Waal is dynamischer dan de Rijn. |
Ruimtelijke ontwikkelingen houden rekening met en dragen zo mogelijk bij aan de kernkwaliteiten van de Betuwe & Tielerwaard. Ontwikkeling naar een duurzame landbouw versterkt het landschap. Dijkversterking met versterking van de ruimtelijke kwaliteit en de dijk als scenic route. |
|
2 |
Rivierengebied met klassieke opbouw van rivier, brede en smalle uiterwaarden, dijktrajecten, relicten van voormalige dorpspolders, oude rivierarmen, fijnmazige (hoger gelegen) oeverwallen en min of meer open (lager gelegen) komgronden. Landschap mede gevormd door continue strijd tegen het water en de klei-, zand- en grindwinning van de laatste decennia. Dorpspolderstructuren met (dwars)dijken, kaden, weteringen, sluizen etc. |
Accentueren van de landschappelijke opbouw van het rivierengebied: rivieren met natuurrijke uiterwaarden, kleinschalige diversiteit op de oeverwal met veel historische waarden en een rivierkomlandschap met rationele verkaveling en grote maten. In contrast met de hoge, droge en bosrijke stuwwallen van de Veluwe en Utrechtse Heuvelrug. |
|
3 |
Vrij uitzicht vanaf dijken over het binnendijkse landschap, over de rivieren en naar de stuwwallen van de Veluwe en Utrechtse Heuvelrug. |
Zichtlijnen behoeden voor verstorende elementen. De dijken ontwikkelen als lange doorgaande lijnen in het landschap. |
|
4 |
Karakteristieke, kleinschalige oeverwallen met rijke afwisseling van boomgaarden, gras- en bouwlanden, buurtschappen, dorpen, verspreide bebouwing, buitenplaatsen, kasteelterreinen en beeldbepalende boerderijen. En historische kromakkers. |
Op de oeverwallen bijdragen aan een passende doorontwikkeling van de kleinschalige mix van wonen, werken, energietransitie en recreëren en investeren in landschapsbouw. Kavelstructuur kromakkers behouden. |
|
5 |
Verstedelijking vooral op de oeverwallen met Tiel, Geldermalsen en Culemborg als centrumplaatsen. Buren en omgeving vormt een cultuurhistorisch ensemble. Lintbebouwingen langs de diverse wegen in het buitengebied. |
Voorkomen dat de meer verstedelijkte ontwikkelings-as door mogelijk conflicterende, ruimtelijke ontwikkelingen verrommelt, door adequaat te sturen op ruimtelijke kwaliteit en in te zetten op aantrekkelijke landschapsbouw. Buren en omgeving bewaren en behoeden voor ingrepen die het cultuurhistorisch ensemble aantasten. De transportassen A15-Betuwelijn en A2 vragen om zorgvuldige ruimtelijke ordening van bedrijfsontwikkeling en energietransitie, gekoppeld aan landschappelijke investeringen, om ruimtelijk kwaliteitsverlies te beperken. |
|
6 |
Open kommen met weidebouw, patronen van sloten en weteringen en wegbeplanting langs rechte wegen, grootschalig en rationaal verkaveld, in contrast met kleinschaligheid van de oeverwallen. Soms met grienden, populierenbosjes en eendenkooien (o.a. De Regulieren). |
Ruimte bieden aan toekomstbestendige landbouw, in combinatie met energietransitie en klimaatadaptatie, en versterking van de natte natuurgebieden. |
|
7 |
Tielerwaard, een min of meer open kommenlandschap, als voorbeeld van een ruilverkaveling uit de wederopbouwperiode. |
Ruimte bieden aan toekomst-bestendige landbouw, in combinatie met energietransitie en klimaatadaptatie. Versterking van de natte natuurgebieden. De waarden van de ruilverkaveling erkennen en leesbaar maken. |
|
8 |
Waardevol open komgebied De Regulieren, met patronen van weteringen en sloten, verspreid liggende grienden, populierenbossen, eendenkooien. De Diefdijk als opvallend en beeldbepalend element begrenst de openheid. Relaties met de Hollandse Waterlinies als een waardevol cultuurhistorisch gegeven. |
Behoud van de open weidsheid door zeer terughoudendheid te zijn ten aanzien van ruimtelijke ontwikkelingen. Blijvend benutten voor grondgebonden en duurzame veehouderij. Zoveel mogelijk de karakteristieke verkaveling en zichtlijnen respecteren. |
|
9 |
Waardevol open komgebieden Ommerense, Ingensche en Rijswijkse Veld, met grote, zeer karakteristieke openheid met opvallende afwezigheid van bebouwing en opgaand groen. Groot contrast van de openheid met de omgeving. Onregelmatige blok- en strokenverkaveling met slotenpatronen en oude weteringen. |
Behoud van de open weidsheid door zeer terughoudendheid te zijn ten aanzien van ruimtelijke ontwikkelingen. Blijvend benutten voor grondgebonden en duurzame veehouderij en mogelijk voor klimaatadaptatie. Zoveel mogelijk de karakteristieke verkaveling en zichtlijnen respecteren. |
|
10 |
De sterk meanderende (en meer oostwaarts gekanaliseerde) Linge als structuurbepalend landschaps-element. Met smalle uiterwaarden en oeverwallen waar de bebouwing is geconcentreerd. Verstilde stadjes en karakteristieke dorpjes gelegen in de bochten van de Linge, inclusief Landgoed Mariënwaerdt als één van de grootste landgoederen van Gelderland. Vanouds aantrekkelijk voor recreatie en toerisme. |
Het landschap van de Linge koesteren, behouden en ontwikkelen. Bewaren van mooie en gave ensembles tussen het groene en bebouwde landschap. Recreatieve beleving en toegankelijkheid optimaliseren. De Linge zelf als aanleiding voor verdere – doorgaande – natuurontwikkeling. Kleinschaligheid versterken door aanleg, herstel en beheer van groene landschapselementen. |
|
11 |
Ecologische waarden met name langs de rivieren en zegen en in weidevogelgebieden. Natura 2000 waarden in Rijntakken, Eck en Wiel, Grebbedijk Wageningen en Lingegebied & Diefdijk Zuid. |
Intensief inzetten op het verder aanleggen van ecologische verbindingszones en behoud en ontwikkeling van weidevogelgebieden.Beschermen Natura-2000 waarden.In de uiterwaarden is, naast de functie voor de doorstroming van het rivierwater en voor landbouw, natuur- en landschapsontwikkeling van belang, evenals benutting als recreatief uitloopgebied voor de steden en dorpen en voor klimaatadaptatie. |
|
12 |
In het westen aanwezigheid van Hollandse Waterlinie (Diefdijklinie). Het unieke, in samenhang met het landschap ontworpen negentiende en twintigste-eeuwse hydrologische en militair verdedigingssysteem, bestaande uit o.a. strategisch landschap, het watermanagement-systeem en de militaire werken (UNESCO-waarde). |
Bijzondere aandacht besteden aan de versterking en ontwikkeling van het landschap van de Nieuwe Hollandse Waterlinie, passend bij de te beschermen erfgoedwaarden. Hier zijn goede combinaties denkbaar met recreatie, natuur, landbouw en klimaatadaptatie in de voormalige inundatievlakten. |
|
13 |
Overblijfselen en verwijzingen naar de Limes (UNESCO-waarde) |
Bijzondere aandacht geven aan de beleefbaarheid van de Limes als uniek deel van het rivierenlandschap. |
|
14 |
Zichtbare overblijfselen van de ‘doorgetrokken’ Grebbelinie (Linie van de Spees). |
De Grebbelinie behouden en markante onderdelen herstellen en recreatief toegankelijk maken. |
|
15 |
De voor de Betuwe typerende T-boerderij met oversteek. |
Karakteristieke streekarchitectuur behouden, restaureren en ontwikkelen o.a. door nieuwe functies, passend bij de omgeving. |
Kernkwaliteiten en ontwikkeldoelen landschap van de Gelderse streek Bommelerwaard
Bijlage bij artikel 5.36.
Kernkwaliteiten en ontwikkeldoelen van de Gelderse streken
Kernkwaliteiten zijn de essenties van het landschap van de Gelderse streken; de te behouden kenmerken waarmee de deelgebieden zich van elkaar onderscheiden. Deze kernkwaliteiten vormen de basis van de ruimtelijke kwaliteit en bepalen de identiteit van Gelderland. Ze zijn gebaseerd op de ruimtelijke opbouw van het historisch gegroeide landschap met de karakteristieken van de bodem en het watersysteem, de ecologie, ontginningsgeschiedenis, cultuurhistorie en verstedelijking. De ontwikkeldoelen geven aan wat wordt beoogd met versterking van de kernkwaliteiten.
Uitgangspunt is dat alle ruimtelijke ontwikkelingen bijdragen aan de versterking van de kernkwaliteiten van de Gelderse streken.
In deze bijlage van de provinciale omgevingsverordening worden de kernkwaliteiten van de Gelderse streken geduid en voorzien van ontwikkeldoelen, geformuleerd op het schaalniveau van de provincie. Vanuit een provinciale abstractie zijn deze kernkwaliteiten geformuleerd. Binnen de formuleringen is interpretatieruimte.
Het accent ligt op het buitengebied. Wij verwachten dat de gemeenten zelf de kwaliteiten van hun steden en dorpen beschrijven en daarmee rekening houden.
Deze kernkwaliteiten zijn in partnerschap verder uitgewerkt met de streken zelf. Concreter en meer gelokaliseerd, aangevuld met preciezere ontwikkeldoelen en ontwerprichtlijnen opgetekend in kwaliteitsgidsen per streek. Deze streekgidsen maken geen deel uit van deze verordening, maar bieden inspiratie voor de toepassing van de in deze bijlage geformuleerde kernkwaliteiten en ontwikkeldoelen in de dagelijkse praktijk.
We onderscheiden 11 streken in Gelderland: (zie kaart)
Deze streekindeling is gebaseerd op “Panorama Landschap” van de Rijksdienst van Cultureel Erfgoed (RCE), maar enigszins aangepast. De streek Over-Betuwe is kleiner door de Liemers (w.o. Montferland) als aparte streek op te nemen en de Ooijpolder bij Nijmegen in te delen bij het ‘Rijk van Nijmegen’ in plaats van Over-Betuwe.
De Veluwe hebben we begrensd op het Centraal Veluws Natuurgebied; dat is het natuurkerngebied; voornamelijk Gelders Natuurnetwerk met daarbinnen enkele kernen en agrarische enclaves.
De begrenzing van de streken is op provinciale schaal bepaald. Daarbij zijn waar mogelijk herkenbare grenzen gehanteerd, zoals de loop van rivieren. Dit betekent dat het in de praktijk kan voorkomen dat een locatie op de grens van twee streken meer kenmerken en kwaliteiten heeft van de streek die naastgelegen is dan die van de streek waar de locatie bij is ingedeeld. In die gevallen moeten de kernkwaliteiten en ontwikkeldoelen die op die locatie het meest van toepassing zijn gehanteerd worden en kunnen bij aantasting van de kernkwaliteiten de bijdragen in de lijn liggen van de daarbij behorende aan de ontwikkeldoelen.

3. Bommelerwaard
|
|
Kernkwaliteiten |
Ontwikkeldoelen |
|
1 |
Landelijk rivierengebied, met een sterk verweven uitstraling van agrarisch cultuurlandschap, glastuinbouw en kleinschalige verstedelijking. Als een ‘eiland’ gelegen tussen Waal, Maas en Afgedamde Maas. De Waal is dynamischer dan de Maas. Bij Fort Sint Andries raken beide rivieren elkaar net niet. |
Ruimtelijke ontwikkelingen houden rekening met en dragen zo mogelijk bij aan de kernkwaliteiten van Bommelerwaard. Ontwikkeling naar een duurzame landbouw versterkt het landschap. Expliciete aandacht is nodig voor de ruimtelijke kwaliteit van glastuinbouw en verstedelijking. Dijkversterking met versterking van de ruimtelijke kwaliteit en de dijk als scenic route. Evenals het ecologisch verbinden van Maas- en Waalnatuur bij Fort Sint Andries. |
|
2 |
Rivierengebied met klassieke opbouw van rivier, brede en smalle uiterwaarden, dijktrajecten, oude rivierarmen, fijnmazige (hoger gelegen) oeverwallen en min of meer open (lager gelegen) komgronden. Landschap mede gevormd door continue strijd tegen het water en de klei-, zand- en grindwinning van de laatste decennia. Dorpspolderstructuren met (dwars)dijken, kaden, weteringen, sluizen etc. Veel bijzondere landschapselementen als eendenkooien, grienden, donken, vluchtheuvels. |
Accentueren van de landschappelijke opbouw van het rivierengebied: rivieren met natuurrijke uiterwaarden, kleinschalige diversiteit op de oeverwal met veel historische waarden en een rivierkomlandschap met rationele verkaveling en grote maten. Behouden en versterken van regiospecifieke, bijzondere landschapselementen. |
|
3 |
Vrij uitzicht vanaf dijken over het binnendijkse landschap en over de rivieren. |
Zichtlijnen behoeden voor verstorende elementen. De dijken ontwikkelen als lange doorgaande lijnen in het landschap. |
|
4 |
Kenmerkend voor de Maas zijn de ‘bakenbomen’. |
Herstel van bakenbomen. |
|
5 |
Kleinschalige oeverwallen kennen een rijke afwisseling van boomgaarden, kassenteelt, grasland, buurtschappen, dorpen en verspreide bebouwing. |
Doorontwikkeling van kleinschalig wonen, landgoederen, werken, energietransitie, recreëren en landbouw, gecombineerd met landschapsontwikkeling. O.a. door aanleg, herstel en beheer van groene landschapselementen. Inpassen van glastuinbouw. Recreatieve toegankelijkheid en beleefbaarheid verbeteren. |
|
6 |
Verstedelijking vooral op de oeverwallen met Zaltbommel en Kerkdriel als centrumplaatsen. In het glastuinbouwgebied transformeert het landschap. |
Ontwikkeling glastuinbouw betekent robuuste landschappelijke inpassing creëren, afgestemd op de gebiedskenmerken. Dit geldt eveneens voor verstedelijking en bedrijvigheid langs de infrastructuur. Daar is zorgvuldige ruimtelijke ordening en inpassing met ruimtelijke kwaliteit noodzakelijk. Door tegengaan van verdere verdichting langs infrastructuur. Ofwel, behoud van afwisselingen van open en dicht op de oeverwallen. Opheffen van de barrièrewerking van de A2. |
|
7 |
Er is sprake van een oost-west aaneenschakeling of ketting van open kommen van elkaar afgescheiden door dwarsdijken (o.a. Meidijk en Nieuwendijk). Open kommen met weidebouw, patronen van sloten en weteringen en wegbeplanting langs rechte wegen, in contrast met kleinschaligheid van de oeverwallen. |
In de agrarisch komgebieden is de landbouw een belangrijke drager van de openheid en kunnen combinaties met klimaatadaptatie en natuurontwikkeling landschaps-versterkend zijn. Openheid zoveel mogelijk behouden. |
|
8 |
De waardevol open kom van de Capreton wordt gekenmerkt door een centraal gelegen broekgebied, niet open maar kleinschalig besloten met diverse broekbossen langs de Capreton. Contrast met kleinschalige noordoost-zuidwest gerichte oeverwal van Bruchem-Kerkwijk. |
Behoud van de open weidsheid door zeer terughoudendheid te zijn ten aanzien van ruimtelijke ontwikkelingen. Blijvend benutten voor grondgebonden en duurzame veehouderij. Zoveel mogelijk de karakteristieke verkaveling en zichtlijnen respecteren. Behouden van groene landschapselementen. |
|
9 |
In het westen aanwezigheid van Hollandse Waterlinies, met Slot Loevestein en de batterijen Poederoijen en Brakel. Het unieke, in samenhang met het landschap ontworpen negentiende en twintigste-eeuwse hydrologische en militair verdedigingssysteem, bestaande uit o.a.: strategisch landschap, het watermanagement-systeem en de militaire werken (UNESCO-waarde). |
Bijzondere aandacht besteden aan de versterking en ontwikkeling van het landschap van de Hollandse Waterlinies, passend bij de te beschermen erfgoedwaarden. Hier zijn goede combinaties denkbaar met recreatie, natuur, landbouw en klimaatadaptatie in de voormalige inundatievlakten. |
|
10 |
Iconische belevingswaarde van de Forten Oud en Nieuw Sint Andries en de Voorne en omgeving van het ‘eiland’ van Heerewaarden. |
Landschapsontwikkeling om het unieke karakter van de nabijheid van Maas en Waal te ervaren en te benutten voor natuur en recreatie. |
|
11 |
Ecologische waarden met name langs de rivieren en zegen en in weidevogelgebieden. Natura 2000 waarden in Rijntakken en Loevestein, Pompveld en Kornsche Boezem. |
Intensief inzetten op het verder aanleggen van ecologische verbindingszones en behoud en ontwikkeling van weidevogelgebieden.Beschermen Natura 2000 waarden.In de uiterwaarden is, naast de functie voor de doorstroming van het rivierwater en voor landbouw, natuur- en landschaps-ontwikkeling van belang, evenals benutting als recreatief uitloopgebied voor de steden en dorpen en voor klimaatadaptatie. |
Kernkwaliteiten en ontwikkeldoelen landschap van de Gelderse streek Gelderse Vallei
Bijlage bij artikel 5.37.
Kernkwaliteiten en ontwikkeldoelen van de Gelderse streken
Kernkwaliteiten zijn de essenties van het landschap van de Gelderse streken; de te behouden kenmerken waarmee de deelgebieden zich van elkaar onderscheiden. Deze kernkwaliteiten vormen de basis van de ruimtelijke kwaliteit en bepalen de identiteit van Gelderland. Ze zijn gebaseerd op de ruimtelijke opbouw van het historisch gegroeide landschap met de karakteristieken van de bodem en het watersysteem, de ecologie, ontginningsgeschiedenis, cultuurhistorie en verstedelijking. De ontwikkeldoelen geven aan wat wordt beoogd met versterking van de kernkwaliteiten.
Uitgangspunt is dat alle ruimtelijke ontwikkelingen bijdragen aan de versterking van de kernkwaliteiten van de Gelderse streken.
In deze bijlage van de provinciale omgevingsverordening worden de kernkwaliteiten van de Gelderse streken geduid en voorzien van ontwikkeldoelen, geformuleerd op het schaalniveau van de provincie. Vanuit een provinciale abstractie zijn deze kernkwaliteiten geformuleerd. Binnen de formuleringen is interpretatieruimte.
Het accent ligt op het buitengebied. Wij verwachten dat de gemeenten zelf de kwaliteiten van hun steden en dorpen beschrijven en daarmee rekening houden.
Deze kernkwaliteiten zijn in partnerschap verder uitgewerkt met de streken zelf. Concreter en meer gelokaliseerd, aangevuld met preciezere ontwikkeldoelen en ontwerprichtlijnen opgetekend in kwaliteitsgidsen per streek. Deze streekgidsen maken geen deel uit van deze verordening, maar bieden inspiratie voor de toepassing van de in deze bijlage geformuleerde kernkwaliteiten en ontwikkeldoelen in de dagelijkse praktijk.
We onderscheiden 11 streken in Gelderland: (zie kaart)
Deze streekindeling is gebaseerd op “Panorama Landschap” van de Rijksdienst van Cultureel Erfgoed (RCE), maar enigszins aangepast. De streek Over-Betuwe is kleiner door de Liemers (w.o. Montferland) als aparte streek op te nemen en de Ooijpolder bij Nijmegen in te delen bij het ‘Rijk van Nijmegen’ in plaats van Over-Betuwe.
De Veluwe hebben we begrensd op het Centraal Veluws Natuurgebied; dat is het natuurkerngebied; voornamelijk Gelders Natuurnetwerk met daarbinnen enkele kernen en agrarische enclaves.
De begrenzing van de streken is op provinciale schaal bepaald. Daarbij zijn waar mogelijk herkenbare grenzen gehanteerd, zoals de loop van rivieren. Dit betekent dat het in de praktijk kan voorkomen dat een locatie op de grens van twee streken meer kenmerken en kwaliteiten heeft van de streek die naastgelegen is dan die van de streek waar de locatie bij is ingedeeld. In die gevallen moeten de kernkwaliteiten en ontwikkeldoelen die op die locatie het meest van toepassing zijn gehanteerd worden en kunnen bij aantasting van de kernkwaliteiten de bijdragen in de lijn liggen van de daarbij behorende aan de ontwikkeldoelen.

4. Gelderse Vallei
|
|
Kernkwaliteiten |
Ontwikkeldoelen |
|
1 |
Contrast- en gradiëntrijk valleilandschap tussen de hoger gelegen stuwwallen van de Veluwe en de Utrechtse Heuvelrug. Met een zuid-noord gerichte afwatering via Grift, Valleikanaal en Eem, tussen Rijn en Randmeren. Met in het zuiden de Grebbedijk als markante begrenzing. |
Ruimtelijke ontwikkelingen houden rekening met en dragen zo mogelijk bij aan de kernkwaliteiten van de Gelderse Vallei. Zoveel mogelijk de landschappelijke gradiënt respecteren, zichtbaar en beleefbaar maken. De regionale waterhuishouding als basis voor ruimtelijke ontwikkeling. Versterken van de Grebbedijk met ontwikkeling van ruimtelijke kwaliteit en de dijk als scenic route. |
|
2 |
Zacht glooiend dekzandlandschap met oost-west afstromende beken. Met in het noorden een afwisselend mozaïek- en landgoederenlandschap (inclusief Scherpenzeel), in het midden een agrarisch cultuurlandschap en in het zuiden het sterk verstedelijkt landschap van Ede, Wageningen, Veenendaal (U) en Rhenen (U). |
Ruimtelijke ontwikkeling houdt rekening met de ruimtelijke en landschappelijke indeling van de Gelderse Vallei. Afstromende beken zijn aanleiding voor verdere natuurontwikkeling, landschapsbouw en klimaatadaptatie. Verduurzaming van het agrarisch cultuurlandschap door de transitie naar duurzame landbouw binnen het concept Food Valley. |
|
3 |
Microreliëf door dekzandruggen, natuurlijke beeklopen, gave broekgebieden en markante oude bouwlanden in de vorm van open engen of enken, vooral op de flanken van de Veluwe. |
Zoveel mogelijk het microreliëf respecteren. De open gebieden bewaren door passende voortzetting van huidig grondgebruik en terughoudendheid ten aanzien van verdere bebouwing. |
|
4 |
In het noordelijk deel van de vallei een kleinschalige landschap rond o.a. de Veldbeek met sterke afwisseling van natuur, heide, bos, weiden, landgoederen en kleine kernen. |
Kleinschaligheid behouden en versterken door aanleg, herstel en beheer van groene landschapselementen, passende grondgebruiksvormen en verbetering van recreatieve toegankelijkheid. |
|
5 |
In het agrarisch middengebied een hoge dichtheid aan erven met (voormalige) boerderijen, én de hoge dichtheid aan verspreide landschapselementen. |
Gronden en opstallen waar mogelijk inzetten voor transitie naar duurzame landbouw. Intensiveren van landschapsbouw. |
|
6 |
Het Binnenveld als landschappelijk, grootmazig contrast (nat, weidegrond, openheid en stilte) tussen verstedelijkingskernen Ede, Wageningen, Veenendaal (U) en Rhenen (U) en stuwwallen. Inclusief karakteristieke rechtlijnige wegenstructuur. |
Balans brengen in verdere verstedelijking (inclusief campusontwikkeling) en het openhouden van de waardevolle open delen van het Binnenveld. Introductie en voortzetting van agrarisch natuurbeheer, waar mogelijk combineren met waterberging, klimaatadaptatie en recreatieve toegankelijkheid. De openheid behouden van het gebied waar de Veluwezoom en de Utrechtse Heuvelrug (Grebbeberg) de Rijn kussen. Hier geen blikvangende gebouwen of objecten plaatsen. |
|
7 |
Aanwezigheid van de historische Grebbelinie. |
De Grebbelinie behouden en herstellen, recreatief toegankelijk maken en benutten van voormalige inundatievelden voor klimaatadaptatie en natuur. |
|
8 |
Ecologische waarden met name langs beken en andere watergangen, in landgoederen. Natura 2000 waarden in Het Binnenveld, o.a. bijzondere natte schraalgraslanden. |
Intensief inzetten op het verder aanleggen van ecologische verbindingszones (o.a. tussen Utrechtse Heuvelrug en Veluwe). Beschermen van Natura 2000 waarden. Waar mogelijk combineren met klimaatadaptatie en recreatieve toegankelijkheid. |
Kernkwaliteiten en ontwikkeldoelen landschap van de Gelderse streek IJsselvallei
Bijlage bij artikel 5.38.
Kernkwaliteiten en ontwikkeldoelen van de Gelderse streken
Kernkwaliteiten zijn de essenties van het landschap van de Gelderse streken; de te behouden kenmerken waarmee de deelgebieden zich van elkaar onderscheiden. Deze kernkwaliteiten vormen de basis van de ruimtelijke kwaliteit en bepalen de identiteit van Gelderland. Ze zijn gebaseerd op de ruimtelijke opbouw van het historisch gegroeide landschap met de karakteristieken van de bodem en het watersysteem, de ecologie, ontginningsgeschiedenis, cultuurhistorie en verstedelijking. De ontwikkeldoelen geven aan wat wordt beoogd met versterking van de kernkwaliteiten.
Uitgangspunt is dat alle ruimtelijke ontwikkelingen bijdragen aan de versterking van de kernkwaliteiten van de Gelderse streken.
In deze bijlage van de provinciale omgevingsverordening worden de kernkwaliteiten van de Gelderse streken geduid en voorzien van ontwikkeldoelen, geformuleerd op het schaalniveau van de provincie. Vanuit een provinciale abstractie zijn deze kernkwaliteiten geformuleerd. Binnen de formuleringen is interpretatieruimte.
Het accent ligt op het buitengebied. Wij verwachten dat de gemeenten zelf de kwaliteiten van hun steden en dorpen beschrijven en daarmee rekening houden.
Deze kernkwaliteiten zijn in partnerschap verder uitgewerkt met de streken zelf. Concreter en meer gelokaliseerd, aangevuld met preciezere ontwikkeldoelen en ontwerprichtlijnen opgetekend in kwaliteitsgidsen per streek. Deze streekgidsen maken geen deel uit van deze verordening, maar bieden inspiratie voor de toepassing van de in deze bijlage geformuleerde kernkwaliteiten en ontwikkeldoelen in de dagelijkse praktijk.
We onderscheiden 11 streken in Gelderland: (zie kaart)
Deze streekindeling is gebaseerd op “Panorama Landschap” van de Rijksdienst van Cultureel Erfgoed (RCE), maar enigszins aangepast. De streek Over-Betuwe is kleiner door de Liemers (w.o. Montferland) als aparte streek op te nemen en de Ooijpolder bij Nijmegen in te delen bij het ‘Rijk van Nijmegen’ in plaats van Over-Betuwe.
De Veluwe hebben we begrensd op het Centraal Veluws Natuurgebied; dat is het natuurkerngebied; voornamelijk Gelders Natuurnetwerk met daarbinnen enkele kernen en agrarische enclaves.
De begrenzing van de streken is op provinciale schaal bepaald. Daarbij zijn waar mogelijk herkenbare grenzen gehanteerd, zoals de loop van rivieren. Dit betekent dat het in de praktijk kan voorkomen dat een locatie op de grens van twee streken meer kenmerken en kwaliteiten heeft van de streek die naastgelegen is dan die van de streek waar de locatie bij is ingedeeld. In die gevallen moeten de kernkwaliteiten en ontwikkeldoelen die op die locatie het meest van toepassing zijn gehanteerd worden en kunnen bij aantasting van de kernkwaliteiten de bijdragen in de lijn liggen van de daarbij behorende aan de ontwikkeldoelen.

5. IJsselvallei
|
|
Kernkwaliteiten |
Ontwikkeldoelen |
|
1 |
De rivier de IJssel, als Rijntak sterk meanderend, met een doorgaand karakter en stromend naar het noorden. Met rijkgeschakeerde open en natuurrijke uiterwaarden (Natura 2000), rivierduinen, richels en geulen, als ecologische verbindingszone tussen Rijn en de Randmeren. Variatie aan dijken met weidse vergezichten. In de uiterwaarden karakteristieke beplantingen: stelsel van hagen, houtsingels en knotwilgen. Relicten van steenfabricage met oude ovens, hoogwatervrije terreinen, droogvelden, kades en smalspoorrelicten. |
Ruimtelijke ontwikkelingen houden rekening met en dragen zo mogelijk bij aan de kernkwaliteiten van de IJsselvallei. Het doorgaande en landschappelijke en parkachtige karakter van de IJssel behouden en versterken. Zorgvuldige versterking van de IJsseldijken, met respect voor en versterking van de ruimtelijke diversiteit en betekenis van de dijk als scenic route. Behouden en ontwikkelen van cultuurhistorische waarden. |
|
2 |
Sterke landschappelijke contrasten daar waar de IJssel het stuwwalmassief van de Veluwe nadert, nabij Hattem in het noorden en langs Arnhem-Dieren in het zuiden. Bijzondere zichtlijnen. Inclusief stedelijke waterfronten van Hanzesteden Doesburg en Zutphen. |
Bij ruimtelijke ontwikkelingen de landschappelijke contrasten zichtbaar en beleefbaar houden. De historische stadsgezichten zoveel mogelijk intact laten door geen storende elementen te plaatsen. Blijvende aandacht voor de ruimtelijke kwaliteit van de ontwikkeling van de stedelijke waterfronten en de relaties met de uiterwaarden. |
|
3 |
Rivierenlandschap van uiterwaarden, oeverwallen en lagergelegen broekgebieden gecombineerd met het gradiëntrijk flankenlandschap vanaf de Veluwe aan de westkant. Aan de oostkant is de overgang naar het dekzand-landschap van Achterhoek subtiel. |
Zoveel mogelijk de landschappelijke gradiënt respecteren, zichtbaar en beleefbaar maken. Streven naar een duurzame en natuurinclusieve vorm van landbouw. Bij inplaatsing van nieuwe functies het kleinschalig landschap versterken. |
|
4 |
In de zuidelijke IJsselvallei afwatering via sprengen en beken direct op de rivier. Kleinschalig mozaïeklandschap met grote afwisseling van relatief open tot besloten landschap met talrijke landgoederen, weide en akkerland. |
De regionale waterhuishouding als basis voor ruimtelijke ontwikkeling. Herstel van de loop en vorm van sprengenbeken in hun cultuur-historische betekenis en haar zichtbaarheid vergroten.Kleinschaligheid van landschap behouden en versterken door aanleg van groene landschapselementen, passende grondgebruiksvormen, zorgvuldige inpassing van energietransitie en verbetering van recreatieve toegankelijkheid. |
|
5 |
In de noordelijke IJsselvallei afwatering eerst via sprengen en beken, opgevangen via een stelsel van zuid-noord gerichte weteringen. |
De regionale waterhuishouding als basis voor ruimtelijke ontwikkeling. Herstel van de loop en vorm van sprengenbeken in hun cultuur-historische betekenis en haar zichtbaarheid vergroten. Geldt ook voor stelsel van weteringen. |
|
6 |
In de noordelijke IJsselvallei zijn grote open gebieden met noord-zuid gerichte weteringen en fijnmazige, rechthoekige verkaveling. Contrast met de oeverwal aan de oostzijde en de oplopende Veluwe aan de westzijde. |
Zoveel mogelijk de karakteristieke verkaveling respecteren. Behoud van de open weidsheid door terughoudendheid te betrachten bij ruimtelijke ontwikkelingen. Blijvend benutten voor grondgebonden en duurzame veehouderij en mogelijk voor klimaatadaptatie. |
|
7 |
Polder Nijbroek: markante veertiende-eeuwse verkavelings- en slotenpatroon (slagenverkaveling). |
Zorgvuldig omgaan met deze historische verkaveling. Het vergroten van de historische afleesbaarheid. |
|
8 |
Verstedelijking langs de dorpenweg op de oostflank van de Veluwe en in mindere mate op de oeverwallen. Dorpen (met dorpsfronten) aan de rivier, sterke relatie tussen dorpen en de IJssel. |
De dorpenweg op de flank van de Veluwe is en blijft de ontwikkelings-as, waarbij de versterking van de kruisende groene ruimten (oost-west) van cruciaal belang is voor de landschapskwaliteit. Het koppelen van recreatieve toegankelijkheid aan deze groene wiggen. |
|
9 |
Langs de rand van de Veluwe een fraai kleinschalig mozaïeklandschap: afwisseling van beken, smeltwater-ruggen, oude bouwlanden (essen), weiden, uitlopers van bossen, bosschages, landgoederen, buurtschappen en verspreide bebouwing. Inclusief Apeldoorns Kanaal als structurerend element met cultuurhistorische ensembles van sluizen, bruggen en bebouwing. |
Het parkachtig mozaïeklandschap met haar fijnmazige variatie behouden en versterken door alleen passende ontwikkelingen toe te laten en terughoudend te zijn ten aanzien van te grote ingrepen. Verbeteren van de recreatieve toegankelijkheid. Apeldoorns Kanaal als cultuur-historisch lijnelement in het landschap beter bewaren en benutten. De landgoederenstructuur op de zuidoostflank onder de naam Gelders Arcadië meer herkenbaar en beleefbaar maken. |
|
10 |
In het midden van de IJsselvallei – het groene hart van de stedendriehoek (Apeldoorn, Zutphen en Deventer (OV) – een parkachtig landschap: afwisseling van landgoederen, waterlopen, recreatiegebieden, natuurterreinen, landbouwgebieden, kleine dorpen en infrastructuur. |
Voorkomen dat dit middengebied door mogelijk conflicterende, ruimtelijke ontwikkelingen verrommeld door te sturen op ruimtelijke kwaliteit en in te zetten op aantrekkelijke landschaps-bouw. Zorgvuldige ruimtelijke ordening en ruimtelijke kwaliteit van ontwikkelingen langs Rijksinfrastructuur en opheffen barrièrewerking. |
|
11 |
Ecologische waarden met name in de Natura 2000 gebieden. Langs de IJssel Natura 2000 gebied Rijntakken met als bijzondere gebieden Hattemerpoort, Wilpse Klei, Ravenswaarden, Cortenoever en Rivierklimaatpark IJsselpoort. En de Natura 2000 gebieden Veluwe met onder andere het Wisselse Veen, en Natura 2000 gebied Landgoederen Brummen met de Empese en Tondense heide en de landgoederen zone. Verder komen ecologische waarden voor in het Soerens beekdal en in andere beken, sprengen en andere watergangen, in landgoederen en in weidevogelgebieden. |
Intensief inzetten op het verder aanleggen van ecologische verbindingszones (o.a. vanaf de Veluwe naar de Achterhoek) en behoud en ontwikkeling van weidevogelgebieden. Beschermen van Natura 2000 waarden. Waar mogelijk combineren met klimaatadaptie en recreatieve toegankelijkheid. |
|
12 |
IJssellinie: (relicten van) een historische verdedigingslinie uit de jaren 50 van de 20e eeuw. |
De IJssellinie behouden en markante onderdelen herstellen en recreatief toegankelijk maken en mogelijk benutten van de voormalige inundatievelden voor klimaatadaptatie. |
|
13 |
Markante IJsselhoeven: beeldbepalende boerderijen in de vallei. |
Karakteristieke streekarchitectuur behouden, restaureren en ontwikkelen o.a. door nieuwe functies, passend bij de omgeving. |
Kernkwaliteiten en ontwikkeldoelen landschap van de Gelderse streek Land van Maas en Waal
Bijlage bij artikel 5.39.
Kernkwaliteiten en ontwikkeldoelen van de Gelderse streken
Kernkwaliteiten zijn de essenties van het landschap van de Gelderse streken; de te behouden kenmerken waarmee de deelgebieden zich van elkaar onderscheiden. Deze kernkwaliteiten vormen de basis van de ruimtelijke kwaliteit en bepalen de identiteit van Gelderland. Ze zijn gebaseerd op de ruimtelijke opbouw van het historisch gegroeide landschap met de karakteristieken van de bodem en het watersysteem, de ecologie, ontginningsgeschiedenis, cultuurhistorie en verstedelijking. De ontwikkeldoelen geven aan wat wordt beoogd met versterking van de kernkwaliteiten.
Uitgangspunt is dat alle ruimtelijke ontwikkelingen bijdragen aan de versterking van de kernkwaliteiten van de Gelderse streken.
In deze bijlage van de provinciale omgevingsverordening worden de kernkwaliteiten van de Gelderse streken geduid en voorzien van ontwikkeldoelen, geformuleerd op het schaalniveau van de provincie. Vanuit een provinciale abstractie zijn deze kernkwaliteiten geformuleerd. Binnen de formuleringen is interpretatieruimte.
Het accent ligt op het buitengebied. Wij verwachten dat de gemeenten zelf de kwaliteiten van hun steden en dorpen beschrijven en daarmee rekening houden.
Deze kernkwaliteiten zijn in partnerschap verder uitgewerkt met de streken zelf. Concreter en meer gelokaliseerd, aangevuld met preciezere ontwikkeldoelen en ontwerprichtlijnen opgetekend in kwaliteitsgidsen per streek. Deze streekgidsen maken geen deel uit van deze verordening, maar bieden inspiratie voor de toepassing van de in deze bijlage geformuleerde kernkwaliteiten en ontwikkeldoelen in de dagelijkse praktijk.
We onderscheiden 11 streken in Gelderland: (zie kaart)
Deze streekindeling is gebaseerd op “Panorama Landschap” van de Rijksdienst van Cultureel Erfgoed (RCE), maar enigszins aangepast. De streek Over-betuwe is kleiner door de Liemers (w.o. Montferland) als aparte streek op te nemen en de Ooijpolder bij Nijmegen in te delen bij het ‘Rijk van Nijmegen’ ipv de Over-betuwe.
De Veluwe hebben we begrensd op het Centraal Veluws Natuurgebied; dat is het natuurkerngebied; voornamelijk Gelders Natuurnetwerk met daarbinnen enkele kernen en agrarische enclaves.
De begrenzing van de streken is op provinciale schaal bepaald. Daarbij zijn waar mogelijk herkenbare grenzen gehanteerd, zoals de loop van rivieren. Dit betekent dat het in de praktijk kan voorkomen dat een locatie op de grens van twee streken meer kenmerken en kwaliteiten heeft van de streek die naastgelegen is dan die van de streek waar de locatie bij is ingedeeld. In die gevallen moeten de kernkwaliteiten en ontwikkeldoelen die op die locatie het meest van toepassing zijn gehanteerd worden en kunnen bij aantasting van de kernkwaliteiten de bijdragen in de lijn liggen van de daarbij behorende aan de ontwikkeldoelen.

6. Land van Maas en Waal
|
|
Kernkwaliteiten |
Ontwikkeldoelen |
|
1 |
Landelijk rivierengebied, met voornamelijk agrarische cultuurlandschappen, gelegen tussen Waal en Maas. De Waal is dynamischer dan de Maas. |
Ruimtelijke ontwikkelingen houden rekening met en dragen zo mogelijk bij aan de kernkwaliteiten van het Land van Maas en Waal. Ontwikkeling naar een duurzame landbouw versterkt het landschap. Dijkversterking met versterking van de ruimtelijke kwaliteit en de dijk als scenic route. |
|
2 |
Rivierengebied met klassieke opbouw van rivier, brede en smalle uiterwaarden, dijktrajecten, oude rivierarmen, fijnmazige (hoger gelegen) oeverwallen en min of meer open (lager gelegen) komgronden. Landschap mede gevormd door continue strijd tegen het water en de klei-, zand- en grindwinning van de laatste decennia. Dorpspolderstructuren met (dwars)dijken, kaden, weteringen, sluizen etc. |
Accentueren van de landschappelijke opbouw van het rivierengebied: rivieren met natuurrijke uiterwaarden, kleinschalige diversiteit op de oeverwal met veel historische waarden en een rivierkomlandschap met rationele verkaveling en grote maten. |
|
3 |
Opmerkelijke structuur en reliëf van rivierduinen en beboste zandverstuivingen als lange lijn in het gebied, met een kleinschalige uitstraling en aanwezigheid van dorpen en buurtschappen. Inclusief Overasseltse en Hatertse Vennen. |
Zoveel mogelijk het microreliëf respecteren. Terughoudendheid ten aanzien van ontgrondingen. In deze bijzondere structuur aanleiding zien voor verdere natuurontwikkeling en gepaste recreatieve ontsluiting. |
|
4 |
Vrij uitzicht vanaf dijken over het binnendijkse landschap en over de rivieren. |
Zichtlijnen behoeden voor verstorende elementen. De dijken ontwikkelen als lange doorgaande lijnen in het landschap. |
|
5 |
Kenmerkend voor de Maas is het Maasheggenlandschap en de ‘bakenbomen’. |
Herstel van bakenbomen en Maasheggen. |
|
6 |
Karakteristieke, kleinschalige oeverwallen met rijke afwisseling van boomgaarden, gras- en bouwlanden, buurtschappen, dorpen, verspreide bebouwing. |
Doorontwikkeling van de kleinschalige mix van wonen, werken, energietransitie en recreëren, passend verbonden met de dijken als lange doorgaande lijnen in het landschap. Aanleg, herstel en beheer van groene landschapselementen. |
|
7 |
Verstedelijking vooral op de oeverwallen met Beuningen en Wijchen als centrumplaatsen, sterk verbonden met het stedelijk gebied van Nijmegen. Tevens kleinschalige verstedelijking op de rivierduinen. |
Voorkomen dat de meer verstedelijkte ontwikkelings-assen, verbonden met Nijmegen, door mogelijk conflicterende, ruimtelijke ontwikkelingen verrommelen, door adequaat te sturen op ruimtelijke kwaliteit en in te zetten op aantrekkelijke landschapsbouw. |
|
8 |
Open kommen met weidebouw, rationaal verkaveld patroon van sloten en weteringen, wegbeplanting langs rechte wegen en enkele natte natuurgebieden. In contrast met kleinschaligheid van de oeverwallen en rivierduinen. |
In de agrarisch komgebieden is de landbouw een belangrijke drager van de openheid en kunnen combinaties met klimaatadaptatie en natuurontwikkeling landschapsversterkend zijn. De gelede openheid zoveel mogelijk behouden. |
|
9 |
Waardevol open gebieden Beuningse Veld: visueel open gebied tussen de stedelijke bebouwing van Beuningen, Nijmegen en Wijchen en in contrast tot de beboste rivierduin bij Hernen. |
Behoud van de open weidsheid door zeer terughoudendheid te zijn ten aanzien van ruimtelijke ontwikkelingen. Blijvend benutten voor grondgebonden en duurzame veehouderij, mogelijk in combinatie met klimaatadaptatie. |
|
10 |
Ruilverkavelingen uit de wederopbouwperiode, met name in West Maas en Waal structuur-bepalend, o.a. boerderijstraten in het buitengebied. |
Landschappelijke erfgoedwaarden van oude ruilverkavelingen koesteren en behouden. Blijvend benutten voor grondgebonden en duurzame veehouderij. In combinatie met energietransitie en klimaatadaptatie, en versterking van de natte natuurgebieden. Openheid koesteren. |
|
11 |
Ecologische waarden met name langs de rivieren en weteringen en in het vennengebied. Natura 2000 waarden in Rijntakken en Beuningen. |
Intensief inzetten op het verder aanleggen van ecologische verbindingszones (o.a. in het kommengebied).Beschermen Natura 2000 waarden.In de uiterwaarden is, naast de functie voor de doorstroming van het rivierwater en voor landbouw, natuur- en landschapsontwikkeling van belang, evenals benutting als recreatief uitloopgebied voor de steden en dorpen en voor klimaatadaptatie. |
Kernkwaliteiten en ontwikkeldoelen landschap van de Gelderse streek Liemers
Bijlage bij artikel 5.40.
Kernkwaliteiten en ontwikkeldoelen van de Gelderse streken
Kernkwaliteiten zijn de essenties van het landschap van de Gelderse streken; de te behouden kenmerken waarmee de deelgebieden zich van elkaar onderscheiden. Deze kernkwaliteiten vormen de basis van de ruimtelijke kwaliteit en bepalen de identiteit van Gelderland. Ze zijn gebaseerd op de ruimtelijke opbouw van het historisch gegroeide landschap met de karakteristieken van de bodem en het watersysteem, de ecologie, ontginningsgeschiedenis, cultuurhistorie en verstedelijking. De ontwikkeldoelen geven aan wat wordt beoogd met versterking van de kernkwaliteiten.
Uitgangspunt is dat alle ruimtelijke ontwikkelingen bijdragen aan de versterking van de kernkwaliteiten van de Gelderse streken.
In deze bijlage van de provinciale omgevingsverordening worden de kernkwaliteiten van de Gelderse streken geduid en voorzien van ontwikkeldoelen, geformuleerd op het schaalniveau van de provincie. Vanuit een provinciale abstractie zijn deze kernkwaliteiten geformuleerd. Binnen de formuleringen is interpretatieruimte.
Het accent ligt op het buitengebied. Wij verwachten dat de gemeenten zelf de kwaliteiten van hun steden en dorpen beschrijven en daarmee rekening houden.
Deze kernkwaliteiten zijn in partnerschap verder uitgewerkt met de streken zelf. Concreter en meer gelokaliseerd, aangevuld met preciezere ontwikkeldoelen en ontwerprichtlijnen opgetekend in kwaliteitsgidsen per streek. Deze streekgidsen maken geen deel uit van deze verordening, maar bieden inspiratie voor de toepassing van de in deze bijlage geformuleerde kernkwaliteiten en ontwikkeldoelen in de dagelijkse praktijk.
We onderscheiden 11 streken in Gelderland: (zie kaart)
Deze streekindeling is gebaseerd op “Panorama Landschap” van de Rijksdienst van Cultureel Erfgoed (RCE), maar enigszins aangepast. De streek Over-Betuwe is kleiner door de Liemers (w.o. Montferland) als aparte streek op te nemen en de Ooijpolder bij Nijmegen in te delen bij het ‘Rijk van Nijmegen’ in plaats van Over-Betuwe.
De Veluwe hebben we begrensd op het Centraal Veluws Natuurgebied; dat is het natuurkerngebied; voornamelijk Gelders Natuurnetwerk met daarbinnen enkele kernen en agrarische enclaves.
De begrenzing van de streken is op provinciale schaal bepaald. Daarbij zijn waar mogelijk herkenbare grenzen gehanteerd, zoals de loop van rivieren. Dit betekent dat het in de praktijk kan voorkomen dat een locatie op de grens van twee streken meer kenmerken en kwaliteiten heeft van de streek die naastgelegen is dan die van de streek waar de locatie bij is ingedeeld. In die gevallen moeten de kernkwaliteiten en ontwikkeldoelen die op die locatie het meest van toepassing zijn gehanteerd worden en kunnen bij aantasting van de kernkwaliteiten de bijdragen in de lijn liggen van de daarbij behorende aan de ontwikkeldoelen.

7. Liemers
|
|
Kernkwaliteiten |
Ontwikkeldoelen |
|
1 |
Oude landstreek tussen Rijn, Pannerdens kanaal, IJssel en Oude IJssel: Gelderse Poort van de Delta, “kraan van Nederland”. Een overwegend open rivierenlandschap met rivieren, uiterwaarden of rivierweiden, rivierduinen (langs Oude IJssel), dijken, kleinschalige oeverwallen en open komgronden. Landschap mede gevormd door continue strijd tegen het water en de klei-, zand- en grindwinningen van de laatste decennia. Grensligging, nauwe relatie met het vergelijkbare aanliggende Duitse land. |
Ruimtelijke ontwikkelingen houden rekening met en dragen zo mogelijk bij aan de kernkwaliteiten van de Liemers.De ontwikkeling van het landschap van de Liemers richten op de versterking van de identiteit als ‘poort van de delta’. Accentueren van de landschappelijke opbouw van het rivierengebied, in contrast met de hoge, droge en bosrijke stuwwallen. Verbetering van de recreatieve beleving. Met versterking van het kleinschalig landschap op de oeverwallen. Dijkversterking met ruimtelijke kwaliteit en de dijk als scenic route. |
|
2 |
Van oudsher wringt de Rijn zich tussen de stuwwallen van Montferland en Nijmegen. Met nadien indrukwekkende en unieke splitsingspunten van rivieren. |
De toeristisch-recreatieve beleving van de landschappelijk unieke splitsingspunten van rivieren meer benutten. |
|
3 |
Complexen van Rijnstrangen (oude rivierarmen) ten noorden van het splitsingspunt van Rijn en Waal: met opvallend microreliëf parallel aan de voormalige stroombeddingen. Aanwezigheid van talrijke, hoger gelegen crevasse-afzettingen (doorbraak van de rivier die niet heeft doorgezet). |
Bijzondere aandacht geven aan de beleefbaarheid van de Rijnstrangen als uniek deel van het rivierenlandschap, door behouden en versterken van deze bijzondere landschapselementen en door respecteren van het microreliëf. Tevens verbeteren van de toegankelijkheid passend bij de natuurwaarden. Crevassen zichtbaar maken en gebruiken tegen verdroging. Kansen voor landschapsversterking met klimaatadaptie. |
|
4 |
Een samenhangende eenheid van hooggelegen beboste en besloten stuwwalkern (met dekzanden) van Montferland (met uitlopers naar Duitsland) met karakteristieke krans van kleine dorpen en open essen. |
De stuwwalkern blijvend behouden voor natuur en natuurontwikkeling en gepaste recreatieve toegankelijkheid. Openhouden van de oude bouwlanden. Aanleggen en versterken van de ecologische verbindingen van de stuwwal naar andere gebieden zoals de Achterhoek en de Veluwe. |
|
5 |
Een reeks van sterk uitgegroeide kernen Westervoort-Duiven-Zevenaar-Didam. |
Landschapsversterking doorvoeren in de ontwikkelings-as Westervoort-Duiven-Zevenaar-Didam, vanwege de stedelijke druk. De doortrekking van de A15 zal invloed hebben op de dynamiek in dit gebied door de betere bereikbaarheid. Dit vraagt zorgvuldige ruimtelijke ordening, gekoppeld aan landschappelijke investeringen. |
|
6 |
Zichtlijnen op stuwwalcomplexen Veluwe, Montferland en Nijmegen. O.a. zicht op Elterberg (en Reichswald). |
Creëren van de belvedères vanaf Montferland over de omgeving. |
|
7 |
Open, grootschalig en weids komgebied ten zuiden van Giesbeek – Angerlo met rivierterrassen en onregelmatige verkaveling. Met oude bewoningsplaatsen, ruime geleding door laanbeplanting en zicht op de Veluwe. |
Behoud van de open weidsheid door zeer terughoudendheid te zijn ten aanzien van ruimtelijke ontwikkelingen. Optimaliseren van waterhuishouding. Blijvend benutten voor grondgebonden en duurzame veehouderij. Zoveel mogelijk de karakteristieke verkaveling en zichtlijnen respecteren. |
|
8 |
Bijzondere openheid van het Looveld :landschappelijke eenheid in het noorden begrensd door de Lee, met een onbebouwd en zeer weids karakter en gave verkavelings-structuur. Zichtlijnen vanaf de Loodijk. |
Behoud van de open weidsheid door zeer terughoudendheid te zijn ten aanzien van ruimtelijke ontwikkelingen. Blijvend benutten voor grondgebonden en duurzame veehouderij en mogelijk voor klimaatadaptatie. Zoveel mogelijk de karakteristieke verkaveling en zichtlijnen respecteren. |
|
9 |
Ecologische waarden met name langs beken en rivieren en in weidevogelgebieden. Natura 2000 waarden in Rijnstrangen. |
Intensief inzetten op het verder aanleggen van ecologische verbindingszones en behoud en ontwikkeling van weidevogelgebieden.Beschermen Natura 2000 waarden. Verbeteren van de biodiversiteit van weteringen en andere watergangen in het gebied. Waar mogelijk natuurontwikkeling combineren met klimaatadaptie en recreatieve toegankelijkheid. |
|
10 |
Concentratie van historische waterlinies: Limes (UNESCO-waarde), Hollandse Waterlinies (UNESCO-waarde), IJssellinie, Circumvallatielinie en Mauritslinie. |
Cultuurhistorische waarden van waterlinies beleefbaar maken en toeristische potentie vergroten. Bijzondere aandacht geven aan de beleefbaarheid van overblijfselen van, en verwijzingen naar de Limes als uniek deel van het rivierenlandschap. |
|
11 |
Rust en ruimte en relatieve onbekende gebieden zoals het Gelderse Eiland. |
Rust en ruimte koesteren en gepaste verbetering van recreatieve toegankelijkheid. |
Kernkwaliteiten en ontwikkeldoelen landschap van de Gelderse streek Over-Betuwe
Bijlage bij artikel 5.41.
Kernkwaliteiten en ontwikkeldoelen van de Gelderse streken
Kernkwaliteiten zijn de essenties van het landschap van de Gelderse streken; de te behouden kenmerken waarmee de deelgebieden zich van elkaar onderscheiden. Deze kernkwaliteiten vormen de basis van de ruimtelijke kwaliteit en bepalen de identiteit van Gelderland. Ze zijn gebaseerd op de ruimtelijke opbouw van het historisch gegroeide landschap met de karakteristieken van de bodem en het watersysteem, de ecologie, ontginningsgeschiedenis, cultuurhistorie en verstedelijking. De ontwikkeldoelen geven aan wat wordt beoogd met versterking van de kernkwaliteiten.
Uitgangspunt is dat alle ruimtelijke ontwikkelingen bijdragen aan de versterking van de kernkwaliteiten van de Gelderse streken.
In deze bijlage van de provinciale omgevingsverordening worden de kernkwaliteiten van de Gelderse streken geduid en voorzien van ontwikkeldoelen, geformuleerd op het schaalniveau van de provincie. Vanuit een provinciale abstractie zijn deze kernkwaliteiten geformuleerd. Binnen de formuleringen is interpretatieruimte.
Het accent ligt op het buitengebied. Wij verwachten dat de gemeenten zelf de kwaliteiten van hun steden en dorpen beschrijven en daarmee rekening houden.
Deze kernkwaliteiten zijn in partnerschap verder uitgewerkt met de streken zelf. Concreter en meer gelokaliseerd, aangevuld met preciezere ontwikkeldoelen en ontwerprichtlijnen opgetekend in kwaliteitsgidsen per streek. Deze streekgidsen maken geen deel uit van deze verordening, maar bieden inspiratie voor de toepassing van de in deze bijlage geformuleerde kernkwaliteiten en ontwikkeldoelen in de dagelijkse praktijk.
We onderscheiden 11 streken in Gelderland: (zie kaart)
Deze streekindeling is gebaseerd op “Panorama Landschap” van de Rijksdienst van Cultureel Erfgoed (RCE), maar enigszins aangepast. De streek Over-Betuwe is kleiner door de Liemers (w.o. Montferland) als aparte streek op te nemen en de Ooijpolder bij Nijmegen in te delen bij het ‘Rijk van Nijmegen’ in plaats van Over-Betuwe.
De Veluwe hebben we begrensd op het Centraal Veluws Natuurgebied; dat is het natuurkerngebied; voornamelijk Gelders Natuurnetwerk met daarbinnen enkele kernen en agrarische enclaves.
De begrenzing van de streken is op provinciale schaal bepaald. Daarbij zijn waar mogelijk herkenbare grenzen gehanteerd, zoals de loop van rivieren. Dit betekent dat het in de praktijk kan voorkomen dat een locatie op de grens van twee streken meer kenmerken en kwaliteiten heeft van de streek die naastgelegen is dan die van de streek waar de locatie bij is ingedeeld. In die gevallen moeten de kernkwaliteiten en ontwikkeldoelen die op die locatie het meest van toepassing zijn gehanteerd worden en kunnen bij aantasting van de kernkwaliteiten de bijdragen in de lijn liggen van de daarbij behorende aan de ontwikkeldoelen.

8. Over-Betuwe
|
|
Kernkwaliteiten |
Ontwikkeldoelen |
|
1 |
Verstedelijkt rivierengebied (als “Gelderse poort van de delta”) tussen Pannerdens Kanaal, Nederrijn en Waal, met een afwisseling van enkele nog relatief open (vrij van bebouwing) overwegend agrarische landschappen. |
Ruimtelijke ontwikkelingen houden rekening met en dragen zo mogelijk bij aan de kernkwaliteiten van Over-Betuwe. De ontwikkeling van het landschap van Over-Betuwe richten op de versterking van de identiteit als ‘poort van de delta’. Creëren van een robuust landschap als groene basis voor het verstedelijkende landschap van Arnhem-Nijmegen. Dijkversterking met versterking van de ruimtelijke kwaliteit en de dijk als scenic route. |
|
2 |
Van oudsher wringt de Rijn zich tussen de stuwwallen van Montferland, Nijmegen en Veluwe. Met indrukwekkende en unieke splitsingspunten van rivieren: Rijn-Waal en Rijn-IJssel. Ruimtelijke ensembles waarin de combinatie van landschap en historie, afzijdige ligging, barrièrewerking en grens tot uitdrukking komt. |
De aantrekkingskracht van de landschappelijk unieke splitsingspunten van rivieren meer toeristisch-recreatief benutten. |
|
3 |
Rivierengebied met klassieke opbouw van rivier, brede en smalle uiterwaarden, dijktrajecten, fijnmazige (hoger gelegen) oeverwallen en min of meer open (lager gelegen) komgronden. Landschap mede gevormd door continue strijd tegen het water en de klei-, zand- en grindwinning van de laatste decennia. Dorpspolderstructuren met (dwars)dijken, kaden, weteringen, sluizen etc. |
Accentueren van de landschappelijke opbouw van het rivierengebied: rivieren met natuurrijke uiterwaarden, kleinschalige diversiteit op de oeverwal met veel historische waarden en een rivierkomlandschap met rationele verkaveling en grote maten. In contrast met de hoge, droge en bosrijke (en zichtbare) stuwwallen Veluwe en Nijmegen. |
|
4 |
Vrij uitzicht vanaf dijken over het binnendijkse landschap, over de rivieren en naar de stuwwallen van de Veluwe en van Nijmegen. |
Zichtlijnen behoeden voor verstorende elementen. |
|
5 |
Verstedelijking vanuit Arnhem en Nijmegen via ‘riviersprongen’, aangevuld met landschapspark Lingezegen als buffergebied. Grote variatie in grondgebruik, infrastructuur en bebouwing. |
Voorkomen dat het verstedelijkte gebied door mogelijk conflicterende, ruimtelijke ontwikkelingen verrommelt, door te sturen op ruimtelijke kwaliteit en adequaat in te zetten op aantrekkelijke landschapsbouw: door inrichting van een robuuste groene dooradering van het hele landschap met Park Lingezegen als belangrijke kern, gekoppeld aan verbeterde recreatieve toegankelijkheid, goed aangesloten op de steden en dorpen. Zorgvuldige ruimtelijke ordening van ontwikkelingen langs de snelwegen (inclusief doortrekking van A15), gekoppeld aan landschappelijke investeringen, om ecologische barrièrewerking en landschappelijk kwaliteitsverlies te voorkomen. |
|
6 |
Gegraven Linge als structurerend landschapselement. |
Versterken van de Linge als landschapsstructuur, gekoppeld aan kansen voor natuur, waterbeheer en recreatie. |
|
7 |
Waardevol open komgebied Hollanderbroek: uitgestrekt grootschalig open landschap en rustig en stil gebied met oud ontwateringssysteem met de Linge. Zicht op de stuwwallen van het Veluwemassief. |
Behoud van de open weidsheid door zeer terughoudendheid te zijn ten aanzien van ruimtelijke ontwikkelingen. Blijvend benutten voor grondgebonden en duurzame veehouderij en mogelijk voor klimaatadaptatie. Zoveel mogelijk de karakteristieke verkaveling en zichtlijnen respecteren. |
|
8 |
IJssellinie: (relicten van) een historische verdedigingslinie uit de jaren 50 van de 20e eeuw. |
De IJssellinie behouden en markante onderdelen herstellen en recreatief toegankelijk maken, mogelijk in combinatie met klimaatadaptatie in de voormalige inundatievlakten. |
|
9 |
Ecologische waarden met name langs de rivieren en zegen en in weidevogelgebieden. Natura 2000 waarden in Rijntakken en Huissense waarden. |
Intensief inzetten op het verder aanleggen van ecologische verbindingszones en behoud en ontwikkeling van weidevogelgebieden.Beschermen Natura 2000 waarden.In de uiterwaarden is, naast de functie voor de doorstroming van het rivierwater en voor landbouw, natuur- en landschapsontwikkeling van belang, evenals benutting als recreatief uitloopgebied voor de steden en dorpen en voor klimaatadaptatie. |
|
10 |
Overblijfselen en verwijzingen naar de Hollandse Waterlinie (Fort Pannerden) en Limes (UNESCO-waarde). |
Bijzondere aandacht geven aan de beleefbaarheid van de cultuurhistorische linies als uniek deel van het rivierenlandschap. |
|
11 |
Relatieve stilte en rust als contrast met de stedelijke zones, zoals in omgeving van Doornenburg, in de brede uiterwaarden en in de nog relatief ‘lege’ gebieden zoals het Hollanderbroek. |
Verschillende recreatievormen afstemmen op rust en stilte, eventueel werken met zonering. |
Kernkwaliteiten en ontwikkeldoelen landschap van de Gelderse streek Randmeerkust
Bijlage bij artikel 5.42.
Kernkwaliteiten en ontwikkeldoelen van de Gelderse streken
Kernkwaliteiten zijn de essenties van het landschap van de Gelderse streken; de te behouden kenmerken waarmee de deelgebieden zich van elkaar onderscheiden. Deze kernkwaliteiten vormen de basis van de ruimtelijke kwaliteit en bepalen de identiteit van Gelderland. Ze zijn gebaseerd op de ruimtelijke opbouw van het historisch gegroeide landschap met de karakteristieken van de bodem en het watersysteem, de ecologie, ontginningsgeschiedenis, cultuurhistorie en verstedelijking. De ontwikkeldoelen geven aan wat wordt beoogd met versterking van de kernkwaliteiten.
Uitgangspunt is dat alle ruimtelijke ontwikkelingen bijdragen aan de versterking van de kernkwaliteiten van de Gelderse streken.
In deze bijlage van de provinciale omgevingsverordening worden de kernkwaliteiten van de Gelderse streken geduid en voorzien van ontwikkeldoelen, geformuleerd op het schaalniveau van de provincie. Vanuit een provinciale abstractie zijn deze kernkwaliteiten geformuleerd. Binnen de formuleringen is interpretatieruimte.
Het accent ligt op het buitengebied. Wij verwachten dat de gemeenten zelf de kwaliteiten van hun steden en dorpen beschrijven en daarmee rekening houden.
Deze kernkwaliteiten zijn in partnerschap verder uitgewerkt met de streken zelf. Concreter en meer gelokaliseerd, aangevuld met preciezere ontwikkeldoelen en ontwerprichtlijnen opgetekend in kwaliteitsgidsen per streek. Deze streekgidsen maken geen deel uit van deze verordening, maar bieden inspiratie voor de toepassing van de in deze bijlage geformuleerde kernkwaliteiten en ontwikkeldoelen in de dagelijkse praktijk.
We onderscheiden 11 streken in Gelderland: (zie kaart)
Deze streekindeling is gebaseerd op “Panorama Landschap” van de Rijksdienst van Cultureel Erfgoed (RCE), maar enigszins aangepast. De streek Over-Betuwe is kleiner door de Liemers (w.o. Montferland) als aparte streek op te nemen en de Ooijpolder bij Nijmegen in te delen bij het ‘Rijk van Nijmegen’ in plaats van Over-Betuwe.
De Veluwe hebben we begrensd op het Centraal Veluws Natuurgebied; dat is het natuurkerngebied; voornamelijk Gelders Natuurnetwerk met daarbinnen enkele kernen en agrarische enclaves.
De begrenzing van de streken is op provinciale schaal bepaald. Daarbij zijn waar mogelijk herkenbare grenzen gehanteerd, zoals de loop van rivieren. Dit betekent dat het in de praktijk kan voorkomen dat een locatie op de grens van twee streken meer kenmerken en kwaliteiten heeft van de streek die naastgelegen is dan die van de streek waar de locatie bij is ingedeeld. In die gevallen moeten de kernkwaliteiten en ontwikkeldoelen die op die locatie het meest van toepassing zijn gehanteerd worden en kunnen bij aantasting van de kernkwaliteiten de bijdragen in de lijn liggen van de daarbij behorende aan de ontwikkeldoelen.

9. Randmeerkust
|
|
Kernkwaliteiten |
Ontwikkeldoelen |
|
1 |
Gradiënt van hoge gronden van het Veluwemassief naar de lagere gronden langs de Randmeren: een landschappelijke zonering met kwelzones en van zuid naar noord afstromende beken. Daarnaast is de kustlijn van de voormalige Zuiderzee een landschappelijke kernkwaliteit. |
Ruimtelijke ontwikkelingen houden rekening met en dragen zo mogelijk bij aan de kernkwaliteiten van de Randmeerkust. Zoveel mogelijk de gradiënt respecteren, zichtbaar en beleefbaar maken. Ruimtelijke ontwikkeling houdt rekening met deze landschappelijke zonering. Afstromende beken zijn aanleiding voor verdere natuurontwikkeling en landschapsbouw. Kwelzones benutten voor vernatting, in combinatie met klimaatadaptatie. |
|
2 |
Kleinschalig half-open coulisselandschap langs de bosrand van de Veluwe met afwisseling van oude bouwlanden (open essen), houtwallen, buurtschappen, lanen, landgoederen, parkbossen en recreatievoorzieningen. |
Behouden en versterken van het kleinschalig landschap door o.a. herstel, aanleg en beheer van groene landschapselementen en zorgvuldig openhouden van oude bouwlanden. |
|
3 |
Historische Zuiderzeestraatweg van Amersfoort naar Zwolle: een dorpenweg op de flank van de Veluwe, inclusief historische steden Harderwijk en Elburg. |
De Zuiderzeestraatweg is en blijft een historische ontwikkelings-as, waarbij het van belang is te voorkomen dat dit een aaneengesloten stedelijk lint wordt in de gradiënt door het versterken van groene ruimten tussen de dorpen. Het monumentaal karakter van Harderwijk en Elburg bewaren, herstellen en beleefbaar maken. |
|
4 |
Tussen Elburg en Harderwijk grote openheid van veenlandschap met grasland. Gave ontwaterings-, ontsluitings- en verkavelings-patronen, inclusief contrast met kleinschaligheid van de hogere flanken. |
Zoveel mogelijk de karakteristieke verkaveling respecteren. Behoud van de open weidsheid door terughoudendheid te betrachten bij ruimtelijke ontwikkelingen. Blijvend benutten voor grondgebonden en duurzame veehouderij en mogelijk klimaatadaptatie. |
|
5 |
Ten noorden van Oosterwolde en Oldebroek: zeer open polder- en veenlandschap met opvallende afwezigheid van bebouwing en opgaand groen. Karakteristiek ontwaterings- en verkavelings-patroon, voornamelijk grasland. Bij Oldebroek contrast met de bebouwingslinten op de veenontginningen. |
Zoveel mogelijk de karakteristieke verkaveling respecteren. Behoud van de open weidsheid door terughoudendheid te betrachten bij ruimtelijke ontwikkelingen. Blijvend benutten voor grondgebonden en duurzame veehouderij. Mogelijk combineren met klimaatadaptatie. |
|
6 |
Polder Arkemheen: extreme openheid in zeekleigebied met zeer weinig bebouwing en opgaande elementen; deels grillige (oude kreken), deels regelmatige, verkaveling met herkenbare oude veenontginningsrichting en oude hoeven op terpen langs de rand, als ook blokverkaveling (met oude kreken), medenverkaveling en strokenverkaveling. Tevens stilte in een verder verstedelijkende omgeving. |
Behouden en beschermen van de extreme openheid, rust, donkerte en de bijzondere verkaveling door zorgvuldig om te gaan met uitbreiding van erven en door verdere bebouwing niet na te streven. Blijvend benutten voor grondgebonden en duurzame veehouderij, mogelijk in combinatie met agrarisch natuurbeheer en reservaatsbeheer en klimaatadaptatie. |
|
7 |
Microreliëf door aanwezigheid van dekzandruggen en (fragmenten van) strandwallen met onregelmatige en kleinschalige blokverkaveling, inclusief kunstmatig opgeworpen pollen of terpen in het noorden. |
Zoveel mogelijk het microreliëf respecteren. |
|
8 |
Zichtlijnen op Veluwemassief en Randmeren, inclusief het nieuwe land van Flevoland. |
Geen storende elementen plaatsen die waardevolle zichtlijnen negatief beïnvloeden. |
|
9 |
Ecologische waarden met name langs beken (o.a. Hierdense beek), langs de voormalige Zuiderzeekust en in weidevogelgebieden. Natura 2000 waarden in Arkemheen en Veluwe randmeren. |
Intensief inzetten op het verder aanleggen van ecologische verbindingszones en behoud en ontwikkeling van weidevogelgebieden.Beschermen Natura 2000 waarden. Waar mogelijk combineren met klimaatadaptie en recreatieve toegankelijkheid. |
Kernkwaliteiten en ontwikkeldoelen landschap van de Gelderse streek Rijk van Nijmegen
Bijlage bij artikel 5.43.
Kernkwaliteiten en ontwikkeldoelen van de Gelderse streken
Kernkwaliteiten zijn de essenties van het landschap van de Gelderse streken; de te behouden kenmerken waarmee de deelgebieden zich van elkaar onderscheiden. Deze kernkwaliteiten vormen de basis van de ruimtelijke kwaliteit en bepalen de identiteit van Gelderland. Ze zijn gebaseerd op de ruimtelijke opbouw van het historisch gegroeide landschap met de karakteristieken van de bodem en het watersysteem, de ecologie, ontginningsgeschiedenis, cultuurhistorie en verstedelijking. De ontwikkeldoelen geven aan wat wordt beoogd met versterking van de kernkwaliteiten.
Uitgangspunt is dat alle ruimtelijke ontwikkelingen bijdragen aan de versterking van de kernkwaliteiten van de Gelderse streken.
In deze bijlage van de provinciale omgevingsverordening worden de kernkwaliteiten van de Gelderse streken geduid en voorzien van ontwikkeldoelen, geformuleerd op het schaalniveau van de provincie. Vanuit een provinciale abstractie zijn deze kernkwaliteiten geformuleerd. Binnen de formuleringen is interpretatieruimte.
Het accent ligt op het buitengebied. Wij verwachten dat de gemeenten zelf de kwaliteiten van hun steden en dorpen beschrijven en daarmee rekening houden.
Deze kernkwaliteiten zijn in partnerschap verder uitgewerkt met de streken zelf. Concreter en meer gelokaliseerd, aangevuld met preciezere ontwikkeldoelen en ontwerprichtlijnen opgetekend in kwaliteitsgidsen per streek. Deze streekgidsen maken geen deel uit van deze verordening, maar bieden inspiratie voor de toepassing van de in deze bijlage geformuleerde kernkwaliteiten en ontwikkeldoelen in de dagelijkse praktijk.
We onderscheiden 11 streken in Gelderland: (zie kaart)
Deze streekindeling is gebaseerd op “Panorama Landschap” van de Rijksdienst van Cultureel Erfgoed (RCE), maar enigszins aangepast. De streek Over-Betuwe is kleiner door de Liemers (w.o. Montferland) als aparte streek op te nemen en de Ooijpolder bij Nijmegen in te delen bij het ‘Rijk van Nijmegen’ in plaats van Over-Betuwe.
De Veluwe hebben we begrensd op het Centraal Veluws Natuurgebied; dat is het natuurkerngebied; voornamelijk Gelders Natuurnetwerk met daarbinnen enkele kernen en agrarische enclaves.
De begrenzing van de streken is op provinciale schaal bepaald. Daarbij zijn waar mogelijk herkenbare grenzen gehanteerd, zoals de loop van rivieren. Dit betekent dat het in de praktijk kan voorkomen dat een locatie op de grens van twee streken meer kenmerken en kwaliteiten heeft van de streek die naastgelegen is dan die van de streek waar de locatie bij is ingedeeld. In die gevallen moeten de kernkwaliteiten en ontwikkeldoelen die op die locatie het meest van toepassing zijn gehanteerd worden en kunnen bij aantasting van de kernkwaliteiten de bijdragen in de lijn liggen van de daarbij behorende aan de ontwikkeldoelen.

10. Rijk van Nijmegen
|
|
Kernkwaliteiten |
Ontwikkeldoelen |
|
1 |
Reliëf- en contrastrijke stuwwal met gesloten boslandschap, markante steile flanken met bronbeekjes en scherpe overgangen naar landbouwgebieden op de flanken (o.a. open essen), het verstedelijkte gebied van Nijmegen, de groene en weidse Ooijpolder en de Duffelt tot aan de Waal: de ‘Gelderse poort van de delta’. |
Ruimtelijke ontwikkelingen houden rekening met en dragen zo mogelijk bij aan de kernkwaliteiten van het gebied Rijk van Nijmegen. Ruimtelijk is het versterken van de contrasten van belang; open-dicht, hoog-laag en droog-nat. De ontwikkeling van het landschap richten op de versterking van de identiteit als ‘poort van de delta’. |
|
2 |
Uitloopgebied voor Nijmegen, zowel de stuwwal, onderdeel van grotere stuwwal van Kleef (met o.a. Reichswald en Jansberg), als de rivierpolders. |
Optimaliseren van de recreatieve ontsluiting met een goede zonering om kwetsbare natuurwaarden te beschermen. |
|
3 |
Op de stuwwal ligt grotendeels de stad Nijmegen, enkele dorpen en landgoederen, met beschermde dorpsgezichten en monumentale huizen, op de relatief steile noordflank langs Rijksstraatweg.Een ring van (voormalige) landgoederen aan de zuid- en westzijde van de oude stad Nijmegen, zoals Heijendael, Winkelsteegh, Duckenburg is nog deels aanwezig. |
Voorkomen dat de meer verstedelijkte ontwikkelings-as door mogelijk conflicterende ruimtelijke ontwikkelingen verrommelt door sturing op ruimtelijke kwaliteit en adequaat in te zetten op aantrekkelijke landschapsbouw.Bij herinrichting van de stadsdelen op de flanken van de stuwwal meer aandacht geven voor herstel van het oude landgoedkarakter. |
|
4 |
Binnen de hoefijzervormige stuwwal ligt het open bekken van Groesbeek met grotendeels weidegrond, vochtige laagtes en beekjes. Bebouwing geconcentreerd in dorpen en buurtschappen en langs radiale wegen vanuit Groesbeek. |
De ontwikkeling van het landschap richten op het koesteren en versterken van de natuur- en landschapswaarden en de parkachtige kwaliteiten als uitloopgebied voor de dorpen en de stad. |
|
5 |
Lange zichtlijnen vanuit bekken naar omringende stuwwallen (waaronder Reichswald) en vanaf stuwwal naar de dorpen (waaronder Kranenburg in Duitsland) en het rivierdal van Rijn en Waal. |
Het expliciet creëren van belvedères van de stuwwal over de delta en richting Reichswald. Behoud zichtlijnen. |
|
6 |
Van oudsher wringt de Rijn zich tussen de stuwwallen van Montferland en Nijmegen. Met een indrukwekkend en unieke splitsingspunt van de rivieren Rijn en Waal. Ruimtelijk ensemble waarin de combinatie van landschap en historie, afzijdige ligging, barrièrewerking en grens tot uitdrukking komt. |
De aantrekkingskracht van het landschappelijk, unieke splitsingspunt van rivieren meer toeristisch-recreatief benutten. |
|
7 |
Rivierpoldergebied (Ooijpolder en de meer oostelijk gelegen Duffelt (rond Leuth en Kekerdom en Millingen): gave en beleefbare gradiënt van het min of meer open rivierenlandschap (inclusief heggen). Open en onbebouwd komgebied rondom Persingen met grasland. Waardevolle oude bewoningsplaats Persingen op een donk. In sterk contrast met besloten stuwwal van Nijmegen. Met unieke zichtlijnen en panorama’s. Bebouwing overwegend geconcentreerd in dorpen en (dijk)linten. Boerderijen op pollen en aanwezigheid van (voormalige) steenfabrieken. |
Behouden en versterken van dit gave rivierlandschap door aanleg en beheer van groene landschapselementen en passende recreatieve toegankelijkheid.Behoud van de open weidsheid door zeer terughoudendheid te zijn ten aanzien van ruimtelijke ontwikkelingen. Blijvend benutten voor grondgebonden en duurzame veehouderij. Zoveel mogelijk de karakteristieke verkaveling en zichtlijnen respecteren. |
|
8 |
Ecologische waarden met name langs de rivieren en weteringen. Natura 2000 waarden in De Bruuk en Sint Jansberg. |
Intensief inzetten op het verder aanleggen van ecologische verbindingszones.Beschermen Natura 2000 waarden. In de uiterwaarden is, naast de functie voor de doorstroming van het rivierwater en voor landbouw, natuur- en landschapsontwikkeling van belang, evenals benutting als recreatief uitloopgebied voor de stad en dorpen en voor klimaatadaptatie. |
|
9 |
Overblijfselen en verwijzingen naar de Limes (UNESCO-waarde) |
Bijzondere aandacht geven aan de beleefbaarheid van de Limes. |
|
10 |
Geomorfologische kenmerken op de stuwwal helling, zoals de droogdalen en de insnijdingen door de helling van de spoorlijn. |
Bijzondere aandacht geven aan de oorspronkelijke waarden in de stad van het Natuurlijke Systeem door verstedelijkingskenmerken (grijs en rood) weer te vervangen door groen. Dit is ook van belang in verband met klimaatadaptatiemaatregelen. |
Kernkwaliteiten en ontwikkeldoelen landschap van de Gelderse streek Veluwe
Bijlage bij artikel 5.44.
Kernkwaliteiten en ontwikkeldoelen van de Gelderse streken
Kernkwaliteiten zijn de essenties van het landschap van de Gelderse streken; de te behouden kenmerken waarmee de deelgebieden zich van elkaar onderscheiden. Deze kernkwaliteiten vormen de basis van de ruimtelijke kwaliteit en bepalen de identiteit van Gelderland. Ze zijn gebaseerd op de ruimtelijke opbouw van het historisch gegroeide landschap met de karakteristieken van de bodem en het watersysteem, de ecologie, ontginningsgeschiedenis, cultuurhistorie en verstedelijking. De ontwikkeldoelen geven aan wat wordt beoogd met versterking van de kernkwaliteiten.
Uitgangspunt is dat alle ruimtelijke ontwikkelingen bijdragen aan de versterking van de kernkwaliteiten van de Gelderse streken.
In deze bijlage van de provinciale omgevingsverordening worden de kernkwaliteiten van de Gelderse streken geduid en voorzien van ontwikkeldoelen, geformuleerd op het schaalniveau van de provincie. Vanuit een provinciale abstractie zijn deze kernkwaliteiten geformuleerd. Binnen de formuleringen is interpretatieruimte.
Het accent ligt op het buitengebied. Wij verwachten dat de gemeenten zelf de kwaliteiten van hun steden en dorpen beschrijven en daarmee rekening houden.
Deze kernkwaliteiten zijn in partnerschap verder uitgewerkt met de streken zelf. Concreter en meer gelokaliseerd, aangevuld met preciezere ontwikkeldoelen en ontwerprichtlijnen opgetekend in kwaliteitsgidsen per streek. Deze streekgidsen maken geen deel uit van deze verordening, maar bieden inspiratie voor de toepassing van de in deze bijlage geformuleerde kernkwaliteiten en ontwikkeldoelen in de dagelijkse praktijk.
We onderscheiden 11 streken in Gelderland: (zie kaart)
Deze streekindeling is gebaseerd op “Panorama Landschap” van de Rijksdienst van Cultureel Erfgoed (RCE), maar enigszins aangepast. De streek Over-Betuwe is kleiner door de Liemers (w.o. Montferland) als aparte streek op te nemen en de Ooijpolder bij Nijmegen in te delen bij het ‘Rijk van Nijmegen’ in plaats van Over-Betuwe.
De Veluwe hebben we begrensd op het Centraal Veluws Natuurgebied; dat is het natuurkerngebied; voornamelijk Gelders Natuurnetwerk met daarbinnen enkele kernen en agrarische enclaves.
De begrenzing van de streken is op provinciale schaal bepaald. Daarbij zijn waar mogelijk herkenbare grenzen gehanteerd, zoals de loop van rivieren. Dit betekent dat het in de praktijk kan voorkomen dat een locatie op de grens van twee streken meer kenmerken en kwaliteiten heeft van de streek die naastgelegen is dan die van de streek waar de locatie bij is ingedeeld. In die gevallen moeten de kernkwaliteiten en ontwikkeldoelen die op die locatie het meest van toepassing zijn gehanteerd worden en kunnen bij aantasting van de kernkwaliteiten de bijdragen in de lijn liggen van de daarbij behorende aan de ontwikkeldoelen.

11. Veluwe
|
|
Kernkwaliteiten |
Ontwikkeldoelen |
|
1 |
Reliëfrijk stuwwallencomplex en veruit het grootste aaneengesloten groene en bosrijk gebied van Nederland. Inclusief het spectaculaire ‘steile’ reliëf op de zuidflank van de Veluwe, de zuidrand van de stuwwal. |
Ruimtelijke ontwikkelingen houden rekening met en dragen zo mogelijk bij aan de kernkwaliteiten van de Veluwe. Handhaven en versterken van de Veluwe als groen-blauwe long van Nederland. Meer nog dan voorheen natuurgebieden met elkaar verbinden, o.a. door onthekken, ecoducten en groene zoomen. Inclusief natuurrijke verbindingen met omliggende, lagergelegen gebieden in Gelderse Vallei, IJsselvallei en Randmeerkust. Behouden van aardkundige waarden en de zoetgrondwatervoorraad. Terughoudendheid ten aanzien van ontgronden. Vermindering van barrièrewerking van kruisende infrastructuur. |
|
2 |
Sterke afwisseling van bos- en natuurgebieden, heidevelden, zandverstuivingen, agrarische enclaves en landgoederen met landgoedstructuren en lanen. |
Versterken van de variatie aan natuurdoeltypen. Accentueren van de overgangen tussen landschaps-eenheden. In de agrarische enclaves transitie inzetten naar duurzame landbouw met behoud van openheid. Introduceren van passende nieuwe grondgebruiksvormen zoals voedselbossen, beleefplekken en kleinschalige energieopwekking. Behouden en versterken van de kwaliteiten van landgoederen en buitenplaatsen. De landgoederenstructuur op de zuidoostflank onder de naam Gelders Arcadië meer herkenbaar en beleefbaar maken. |
|
3 |
Schaars oppervlaktewater: vennen, enkele beken en aan de rand sprengen en sprengenbeken. |
Herstel van de loop en vorm van sprengenbeken in hun cultuur-historische betekenis en haar zichtbaarheid vergroten. Natuurrijkdom van beken en vennen vergroten. |
|
4 |
Grote historische gelaagdheid met fenomenen en verhalen uit verschillende tijdlagen. Grootste aantallen en dichtheid aan grafheuvels en celtic fields van Nederland. IJzerwinning en heidepotstalsysteem. Aanwezigheid van hessenwegen en koningswegen. |
De tijdlagen meer beleefbaar maken. Historische artefacten, structuren en ensembles behouden, restaureren en recreatief ontsluiten. |
|
5 |
Rijke variatie aan (cultuurhistorisch bepaalde) soorten bos met hoge ecologische waarden. Veel natuurgebieden hebben de Natura 2000 waarden. |
Variatie behouden en versterken en zo nodig herstellen. Bevorderen van eengevarieerd loofbos en verminderen van naaldbos. Behouden van oude boskernen. Hoge bescherming van Natura 2000 waarden. Herstel kwaliteit van bodem en bevorderen ecologische beheer. In balans brengen met houtproductie. |
|
6 |
Aantrekkelijk en relatief goed ontsloten recreatielandschap, al vanouds een geliefde vakantiebestemming voor Nederland. |
De recreatieve druk meer dan voorheen zoneren in drukke, luwe en stille gebieden, inclusief passende recreatieve ontsluiting. Met aandacht voor sluiten van wegen en parkeerplaatsen en uitbreiding onverharde paden. |
|
7 |
Bijzondere beleving van ‘leegte’ en ‘eindeloosheid’, stilte en donkerte, flora en fauna, beslotenheid, openheid door aanwezigheid van heidevelden, zandverstuivingen en oude bouwlanden in enclaves en op de flanken. |
Zorgdragen dat Veluwe-beleving (in te onderscheiden belevingsgebieden) meer authentiek wordt door bestendigen van genoemde kwaliteiten. Inrichten van belevingsplekken overeenkomstig de zonering. Open plekken en enclaves, vooral oude essen, koesteren en behouden. Geldt ook voor landgoederen en buitenplaatsen. Stiltegebieden blijvend in achtnemen. Donkerte ‘intensiveren’ door belichting aan te passen of achterwege te laten. |
|
8 |
Contrast tussen de besloten randen van de Veluwe met de lager gelegen open en halfopen gebieden (flanken), gecombineerd met bijzondere zichtlijnen of panorama’s op de omgeving. |
Contrast handhaven en versterken door natuurbouw of natuurinclusieve landbouw. Zichtlijnen behoeden voor verstorende elementen en waar mogelijk panorama’s toevoegen. |
|
9 |
Op het massief komt weinig maar wel specifieke bebouwing voor: o.a. instellingsterreinen, kazernes, vakantieparken, landgoederen. Zes steden liggen met hun ‘rug’ op de stuwwallen: Arnhem, Wageningen, Ede, Harderwijk, Hattem en Apeldoorn. Geldt ook voor de talrijke grotere en kleinere dorpen langs de Veluwe. |
Grote terughoudendheid betrachten bij verdere ontwikkeling van gebouwen en bebouwde terreinen, zowel bij uitbreiding, nieuwvestiging en functieverandering. Zorgvuldig inpassen is noodzakelijk, rekening houdend met natuurwaarden. Bosrijke stads- en dorpsrandzones vragen om zorgvuldige afstemming van soms conflicterende ruimteclaims. |
Kernkwaliteiten Hollandse Waterlinies
Bijlage bij paragraaf 5.4.1.
Deze bijlage licht de planologische bescherming toe van de uitzonderlijke universele waarde (UOV) van de Hollandse Waterlinies op Gelders grondgebied als onderdeel van het UNESCO Werelderfgoed Hollandse Waterlinies.
Sinds 2021 vormen de historische waterlinies Stelling van Amsterdam en de Nieuwe Hollandse Waterlinie samen het UNESCO Werelderfgoed Hollandse Waterlinies. De provinciale bescherming is gebaseerd op rijksregels uit (afdeling 7.2 van) het Besluit kwaliteit leefomgeving (Bkl). Deze op grondslag van de Omgevingswet vastgestelde rijksregels zijn bedoeld om de 'uitzonderlijke universele waarde' van werelderfgoed te behouden en beschadiging of vernieling van werelderfgoed te voorkomen. De Omgevingswet geeft zo uitvoering aan het internationale Werelderfgoedverdrag dat Nederland in 1992 ratificeerde.
Vrij vertaald is de OUV van de Hollandse Waterlinies:
-
●
een buitengewoon voorbeeld van een Europees verdedigingssysteem van de moderne tijd dat intact is gebleven;
-
●
een ingenieus systeem van militaire verdediging door inundatie dat gebruik maakt van eigenschappen en elementen van het aanwezige landschap;
-
●
uniek in de Europese architectuurgeschiedenis;
-
●
een illustratie van Nederlandse inventiviteit in land- en waterbeheersing.
Deze ‘uitzonderlijke universele waarde’ van de Hollandse Waterlinies is voor de planologische bescherming uitgewerkt in drie kernkwaliteiten. Kernkwaliteiten zijn volgens het Bkl in het belang van het behoud van de uitzonderlijke universele waarde essentiële kenmerken van het aanwezige landschap en cultureel erfgoed.
Het betreft de kernkwaliteiten:
Harmonisatie afweging ruimtelijke ontwikkeling in de Hollandse Waterlinies
Het Werelderfgoed ‘Hollandse Waterlinies’ loopt van de provincie Noord-Holland, via Utrecht en Gelderland tot in Noord-Brabant en een klein puntje van Zuid-Holland (vestingstad Gorinchem). De linieprovincies zijn als siteholder verantwoordelijk voor het behoud en de bescherming van dit werelderfgoed. Om de ‘Hollandse Waterlinies’ goed te kunnen beschermen, stemmen provincies onderling het ruimtelijk beleid voor dit Werelderfgoed op elkaar af. Deze harmonisatie van het ruimtelijk beleid maakt het mogelijk om ruimtelijke ontwikkelingen overal binnen de Nieuwe Hollandse Waterlinie en de Stelling van Amsterdam op eenzelfde manier af te wegen, ongeacht binnen welke provincie die ontwikkelingen zich voordoen.
De gebiedsanalyses kernkwaliteiten Hollandse Waterlinies leggen de basis voor deze harmonisatie door de kernkwaliteiten via dezelfde systematiek uit te werken en per deelgebied uitgangspunten voor ontwikkeling te formuleren. Wat in een gebied uiteindelijk kan, blijft echter maatwerk.
Bij visie- en planvorming is een integrale afweging van aanwezige belangen nodig. Daarbij blijft de hoofdregel dat het Werelderfgoed niet wordt aangetast, beschadigd of vernield.
Gebiedsanalyses op Gelders grondgebied
De gebiedsanalyses vormen een document waarin nader staat uitgewerkt wat de kernkwaliteiten in elk deelgebied van de Hollandse Waterlinies zijn. De gebiedsanalyses zijn daardoor een hulpmiddel voor overheden en initiatiefnemers bij het toepassen van de regel dat de uitzonderlijke universele waarde (vertaald in de kernkwaliteiten) niet mag worden aangetast. Daarnaast kunnen de gebiedsanalyses gebruikt worden als inspiratiebron en bouwsteen voor verdere visie en planvorming in het gebied. In Gelderland zijn er gebiedsanalyses opgesteld voor de deelgebieden: Culemborgerwaard, Tielerwaard, Bommelerwaard, Inundatiekanaal Tiel en Fort Pannerden.
Deze gebiedsanalyses zijn hier te vinden: gelderland.nl/themas/cultuur-en-erfgoed/erfgoed/hollandse-waterlinies.
Kernkwaliteiten Neder-Germaanse Limes
Bijlage bij paragraaf 5.4.2.
Kernkwaliteiten van de Neder-Germaanse Limes zijn:
-
a.
de unieke, samenhangende en goed bewaard gebleven (militaire) grens van het voormalige Romeinse Rijk; en
-
b.
archeologische overblijfselen uit de periode van 20 voor Christus tot 450 na Christus langs en samenhangend met de toenmalige loop van de Rijn, bestaande uit:
-
1.
militaire versterkingen (legioensvestigingen, forten, wachttorens, burgerlijke nederzettingen, tempel en grafvelden;
-
2.
overige militaire infrastructuur, bestaande uit wegen, havens, oeverwerken, kanaal, aquaduct, pannenbakkerij; en
-
3.
verlande delen van de rivier met scheepswrakken en afvallagen.
-
1.
De beschrijvingen zijn ontleend aan het Nominatiedossier Neder-Germaanse Limes
ARNHEM- MEINERSWIJK
Auxiliary fort, civil settlement. The remains of a succession of forts have been discovered, as well as parts of the associated civil settlement.
Vertaling: De overblijfselen van een Romeins hulpfort, met burgerlijke nederzetting. De overblijfselen van een opeenvolging van forten zijn ontdekt, evenals delen van de bijbehorende civiele nederzetting.
ELST - GROTE KERK
Sanctuary, the remains of a Roman temple. One of the largest temples of this type in the Gaulish and German provinces
Vertaling: Een Romeins heiligdom, de overblijfselen van een Romeinse tempel. Een van de grootste tempels van dit type in de Gallische en Duitse provincies
NIJMEGEN - VALKHOF AREA/HUNNERPARK
Early Roman town, Late Roman fort. The property encompasses two elements of the frontier infrastructure: an Early Roman town and a Late Roman fort.
Vertaling: De restanten van een vroeg-Romeinse stad, en een laat-Romeins fort als onderdeel van de grensinfrastructuur.
NIJMEGEN - HUNERBERG
Operational base, legionary fortress, civil settlement. The Hunerberg holds the remains of two large fortifications and of the civil settlement surrounding the later of these. The earlier fortification was a unique operational base. This is the earliest military base in the Rhineland and may be considered as the cradle of the Lower German frontier. Located in an elevated position overlooking the Rhine valley to the north and east it was established as the springboard for a punitive expedition in Germanic territory across the Rhine.
Vertaling: De restanten van operationele basis, legioensfort, civiele nederzetting. De Hunerberg herbergt de overblijfselen van twee grote vestingwerken en van de burgerlijke nederzetting rondom de laatste daarvan. Het eerdere fort was een unieke operationele basis. Dit is de vroegste militaire basis in het Rijnland en kan worden beschouwd als de bakermat van de Nederduitse grens. Gelegen in een verhoogde positie met uitzicht op de Rijnvallei in het noorden en oosten werd het opgericht als de springplank voor een punitieve expeditie op Duits grondgebied over de Rijn.
NIJMEGEN - KOPS PLATEAU
Contains the remains of an irregularly shaped Early Roman fortification. It includes a section of the fort defenses and some probable burials belonging to the later legionary fortress of Nijmegen-Hunerberg and its civil settlement and a Cemetery.
Vertaling: De overblijfselen van een onregelmatig gevormd vroeg-Romeins fort. Het omvat een deel van de fortverdediging en enkele waarschijnlijke begravingen die behoren tot het latere legioensfort van Nijmegen-Hunerberg en haar civiele nederzetting en een begraafplaats
BERG EN DAL - AQUEDUCT
The property includes the water sources and earthworks of an aqueduct that supplied the legionary fortress of Nijmegen -Hunerberg. Although they have suffered from some erosion over the centuries, the earthwork are still largely intact.
Vertaling: Het object omvat de waterbronnen en aardwerken van een aquaduct dat het legioensfort van Nijmegen-Hunerberg heeft bevoorraad. Hoewel het door de eeuwen heen heeft geleden onder enige erosie, is het aardwerk nog grotendeels intact.
BERG EN DAL - DE HOLDEURN
Military tile and pottery kilns. The property of De Holdeurn includes the known and projected remains of an industrial site which produced bricks, tiles and pottery.
Vertaling: Restanten van militaire dakpan- en aardewerkovens. De Holdeurn omvat de bekende en geprojecteerde overblijfselen van een industriële site die bakstenen, dakpannen en aardewerk produceerde.
HERWEN - DE BIJLAND
Auxiliary fort, temporary camp. Eroded remains of a stone fort have been found at great depths during sand extraction, and there are still some remains in the resulting quarry pool known as De Bijland. Most of the dredged finds are dated c. AD 70-260, but there is an earlier inscription making explicit reference to a groyne or dam. This groyne is one of the most famous examples of Roman water management, a barrier built in the river c. 12-9 BC to increase the water volume of the northern branch of the Rhine in the delta.
Vertaling: Restanten van een hulpfort, tijdelijk kamp. De geërodeerde overblijfselen van een stenen fort zijn op grote diepte gevonden tijdens zandwinning, en er zijn nog enkele overblijfselen in de resterende zandwinplas bekend als De Bijland. De meeste gebaggerde vondsten zijn gedateerd c. AD 70-260, maar er is een eerdere inscriptie die expliciet verwijst naar een krib of dam. Deze kribbe is een van de beroemdste voorbeelden van Romeins waterbeheer, een barrière gebouwd in de rivier c. 12-9 v.Chr. om het watervolume van de noordelijke Rijntak in de delta te vergroten.
Maaiveldcriterium
Bijlage bij artikel 8.4.
Waterschap Rijn en IJssel
|
Gebied |
Norm (per jaar) |
Maaiveldcriterium gedeelte van de oppervlakte van een afwateringseenheid* dat bij de beoordeling of een gebied voldoet aan de norm buiten beschouwing kan worden gelaten (in percentage) |
|
Binnen bebouwde kom bebouwing, hoofdinfrastructuur en spoorwegen |
1:100 |
0% |
|
Binnen bebouwde kom overig gebied |
1:10 |
5% |
|
Buiten bebouwde kom |
1:10 |
5% |
*Deze gebieden staan aangegeven op de afwateringseenhedenkaart van het waterschap
Waterschap Vallei en Veluwe
|
Gebied |
Norm (per jaar) |
Maaiveldcriterium gedeelte van de oppervlakte van een afwateringseenheid* dat bij de beoordeling of een gebied voldoet aan de norm buiten beschouwing kan worden gelaten (in percentage) |
|
Binnen bebouwde kom bebouwing, hoofdinfrastructuur en spoorwegen |
1:100 |
0% |
|
Binnen bebouwde kom overig gebied |
1:10 |
5% |
|
Buiten bebouwde kom |
1:10 |
5% |
*Deze gebieden staan aangegeven op de kaart behorende bij het geldende peilbesluit of streefpeilenplan van het waterschap.
Waterschap Rivierenland
|
Gebied |
Norm (per jaar) |
Maaiveldcriterium gedeelte van de oppervlakte van een afwateringseenheid* dat bij de beoordeling of een gebied voldoet aan de norm buiten beschouwing kan worden gelaten (in percentage) |
|
Binnen bebouwde kom bebouwing, hoofdinfrastructuur en spoorwegen |
1:100 |
0% |
|
Binnen bebouwde kom overig gebied |
1:10 |
5% |
|
Buiten bebouwde kom hoofdinfrastructuur en spoorwegen |
1:100 |
0% |
|
Buiten bebouwde kom glastuinbouw en hoogwaardige land- en tuinbouw |
1:50 |
1% |
|
Buiten bebouwde kom akkerbouw |
1:25 |
1% |
|
Buiten bebouwde kom grasland |
1:10 |
5% |
*Deze gebieden staan aangegeven op de kaart behorende bij het geldende peilbesluit of streefpeilenplan van het waterschap.
Lijst van schadelijke stoffen
Bijlage bij het begrip "schadelijke stoffen" uit de bijlage Begripsbepalingen.
De volgende stoffen worden in ieder geval als schadelijke stoffen aangemerkt:
-
a.
stoffen die een kankerverwekkende, mutagene of teratogene werking hebben;
-
b.
stoffen met een schadelijke werking op de smaak of geur van het grondwater, evenals verbindingen waaruit dergelijke stoffen in het grondwater kunnen ontstaan en die het grondwater ongeschikt voor menselijke consumptie maken;
-
c.
biociden of derivaten daarvan;
-
d.
stoffen die op de lijst van voorbeelden van veel voorkomende bodembedreigende stoffen staan (zie hieronder).
Niet limitatieve lijst van voorbeelden van veel voorkomende bodembedreigende stoffen:
organische (vloei)stoffen, waterige oplossingen of emulsies daarvan:
-
a.
alcohol(en);
-
b.
polyolen;
-
c.
amines;
-
d.
amides;
-
e.
anilines;
-
f.
nitro-verbindingen;
-
g.
perfluor-verbindingen;
-
h.
ketonen;
-
i.
aldehyden;
-
j.
ethers;
-
k.
esters;
-
l.
zuren;
-
m.
aromaten;
-
n.
fenolen;
-
o.
polycyclische aromatische koolwaterstoffen (PAK);
-
p.
halogeenkoolwaterstoffen (vluchtig en niet-vluchtig);
-
q.
oplos-, ontvettings-, ontlakkings- en reinigingsmiddelen;
-
r.
metaalbewerkingsvloeistoffen;
-
s.
oliën en vetten (bv. boor- en snijolie, walsolie, slijpolie, smeerolie, thermische olie);
-
t.
houtverduurzamingsmiddelen, creosootolie, carboleum, naftaleen;
-
u.
vloeibare brandstoffen;
-
v.
ureum;
-
w.
gascondensaat;
-
x.
anorganische (vloei-)stoffen, waterige oplossingen of emulsies daarvan.
Zouten van:
-
a.
zware metalen/kationen, o.a. chroom, cobalt, nikkel, koper, zink, arseen, molybdeen, cadmium, tin, barium, kwik, lood;
-
b.
anionen, o.a. fluoride, cyanide, sulfide, thiocyanaat, bromide, fosfaat, nitraat, chloride (wegenzout);
-
c.
complexvormende stoffen, o.a. ammonium, EDTA;
-
d.
zuren, o.a. zoutzuur, fosforzuur, zwavelzuur, salpeterzuur;
-
e.
basen, o.a. ammonia(k), loog;
-
f.
stoffen bedoeld voor de oppervlaktebehandeling van metalen (zoals galvaniseer- en beitsvloeistoffen);
-
g.
houtverduurzamingsmiddelen (wolmanzout);
Mineralen en ertsen:
Toelichting
Algemene toelichting
1 Kader: plaats van de omgevingsverordening binnen het stelsel van de Omgevingswet
1.1 Een kerninstrument binnen een omvangrijk stelsel
De provinciale omgevingsverordening vormt samen met de waterschapsverordening en het gemeentelijke omgevingsplan één van de zes kerninstrumenten binnen het stelsel van de Omgevingswet, namelijk de decentrale algemene regels.
Hoewel de Omgevingswet tot het vaststellen van een omgevingsverordening verplicht, bevat die wet weinig tot geen regels over de inhoud van de omgevingsverordening. Zo kent de Omgevingswet bijvoorbeeld - anders dan voor het Rijk - voor de provincie geen verplichting tot het stellen van instructieregels.
De verordening bevat regels over:
-
de fysieke leefomgeving;
-
activiteiten die onderdelen van de fysieke leefomgeving wijzigen;
-
de uitoefening van taken of bevoegdheden door bestuursorganen om te voldoen aan doelstellingen voor de fysieke leefomgeving.
Aanvullend wordt in de Omgevingswet incidenteel een concreet belang of specifieke taak genoemd, waarvoor in de omgevingsverordening (nadere) regels moeten worden gesteld. Ook in het Besluit kwaliteit leefomgeving wordt slechts voor een enkel concreet belang of specifieke taak aangegeven, dat de omgevingsverordening daarvoor regels moet bevatten. Verder is in het Omgevingsbesluit alleen aangegeven dat de omgevingsverordening geen strafbepalingen en geen belastingen mag bevatten. Het Besluit activiteiten leefomgeving kent veel afwijk- of maatwerkruimte, waaraan in de omgevingsverordening invulling kan worden gegeven. Tenslotte bevat het stelsel veel bevoegdheden (kan-bepalingen) en laat daarmee veel afwegingsruimte aan het provinciebestuur om zelf inhoud te geven aan de omgevingsverordening.
1.2 Bundeling van alle provinciale regels voor de fysieke leefomgeving
Eén van de verbeterdoelen van de stelselherziening bij inwerkingtreding van de Omgevingswet is het vergroten van de inzichtelijkheid en daarmee van het gebruiksgemak van de wet- en regelgeving voor de fysieke leefomgeving. Dat doel wordt nagestreefd door integratie van wet- en regelgeving: alle regels over de fysieke leefomgeving worden gebundeld in één gebiedsdekkende regeling per bestuurslaag. Op provinciaal niveau brengt de Omgevingsverordening Gelderland alle provinciale regels over de fysieke leefomgeving in Gelderland (artikel 2.4 Omgevingswet) inzichtelijk bij elkaar.
Overigens werden al in 2014 de ruimtelijke verordening, de milieuverordening, de ontgrondingenverordening, de waterverordening en de wegenverordening gebundeld. Daarmee liep de Gelderse omgevingsverordening vooruit op de met inwerkingtreding van de Omgevingswet beoogde integratie. Die integratie van regels over de fysieke leefomgeving is in de Omgevingsverordening Gelderland voltooid door overheveling van enkele nog resterende, voorheen in andere provinciale verordeningen opgenomen, regels over de fysieke leefomgeving. Het gaat om regels uit de waterverordeningen voor de drie binnen de provincie gelegen waterschappen, de Verordening kwaliteit vergunningverlening, toezicht en handhaving omgevingsrecht provincie Gelderland en de Nadere regels Wegenverordening Gelderland 2010.
1.3 De fysieke leefomgeving binnen het kader van de omgevingsverordening
Wat allemaal onder de term 'fysieke leefomgeving' wordt verstaan, is opgenomen in een (uitgebreide) opsomming in artikel 1.2 van de Omgevingswet. In het kader van deze verordening zijn met name die (deel)aspecten van de fysieke leefomgeving van belang, waarvoor aan het provinciaal bestuur, het gemeentebestuur en het waterschapsbestuur een bepaalde taak of bevoegdheid is toegekend of die het provinciaal bestuur zelf als van provinciaal belang heeft aangemerkt. De provinciale taken voor de fysieke leefomgeving zijn expliciet genoemd in artikel 2.18 van de Omgevingswet.
In de Kadernota Gaan voor gaaf worden vijf provinciale belangen of kwaliteiten genoemd, waarop de focus ligt in de omgevingsverordening:
2 Doel van de omgevingsverordening
2.1 Uitgangspunten
Uitgangspunt voor de gestelde regels en de toepassing daarvan vormen de ambities van de Omgevingsvisie Gaaf Gelderland, de vertaling van die ambities in de Kadernota Gaan voor Gaaf en de maatschappelijke doelen, genoemd in artikel 1.3 van de Omgevingswet.
Niet aan alle ambities, doelen, taken of maatschappelijke opgaven kan effectief worden bijgedragen met regels over de fysieke leefomgeving. Zo lenen regels zich vaak beter voor bescherming van belangen dan voor effectuering van concrete beleidsvoornemens. Sommige ambities of doelen lenen zich ook qua aard meer voor toepassing van andere instrumenten. De ambities en doelen krijgen een uitwerking in concrete uitvoering via maatregelen (programma, projectbesluit), via regels (omgevingsverordening en omgevingsvergunning) en via geld (subsidies, aanbesteding). De omgevingsverordening maakt, net als die andere instrumenten, onderdeel uit van de beleidscyclus, die door de Omgevingswet in gang wordt gezet om de maatschappelijke doelen van die wet en - op provinciaal niveau - de ambities uit de omgevingsvisie te bereiken. Binnen die ambities passen ook veel (instructie)regels, waarmee al gedurende langere tijd uitvoering wordt gegeven aan provinciaal beleid met betrekking tot de fysieke leefomgeving. Deze beleidscyclus - beleidsontwikkeling, beleidsdoorwerking, uitvoering, terugkoppeling, actualisering en/of bijstelling van beleid, de doorwerking en uitvoering daar weer van, et cetera - leidt ertoe dat de omgevingsverordening regelmatig wordt geactualiseerd om effectief bij te kunnen blijven dragen aan de gestelde ambities en doelen.
2.2 Subsidiariteit
De Omgevingswet gaat ervan uit dat gemeenten in eerste instantie verantwoordelijk zijn om keuzes te maken bij de evenwichtige toedeling van functies aan locaties en bij het reguleren van de impact activiteiten op de nabije omgeving (subsidiariteitsbeginsel). Dat uitgangspunt is bij het stellen van regels in deze verordening gerespecteerd: de verordening bevat alleen regels over belangen en ambities die niet doelmatig of doeltreffend door de gemeenten en/of de waterschappen kunnen worden geborgd respectievelijk gerealiseerd.
De regels in de omgevingsverordening zijn dus gericht op het borgen van bovenlokale en bovenregionale belangen en op de doorwerking van provinciaal beleid. Of een belang in het kader van de fysieke leefomgeving van provinciale aard is, wordt bepaald in de Omgevingswet (provinciale taken en bevoegdheden) en aanvullend in deze verordening of in provinciaal beleid, waaronder de omgevingsvisie. In aansluiting bij 'hogere regelgeving' binnen het stelsel van de Omgevingswet opent elke afdeling of paragraaf van deze verordening met een oogmerk-bepaling, waarin expliciet het provinciale belang is aangegeven met het oog waarop de regels uit die afdeling of paragraaf zijn gesteld.
2.3 Beoordelingskader voor maatwerk en flexibiliteit
De meeste gestelde regels bevatten afwegingsruimte. Die afwegingsruimte is ingebakken in de beoordelings- en instructieregels of wordt uitdrukkelijk geboden met de mogelijkheid om (maatwerk)voorschriften te stellen.
Aanvullend op deze afwegingsruimte voorziet hoofdstuk 1 met een beoordelingskader in aanvullende afwijkruimte via maatwerk bij de afweging van botsende belangen in concrete situaties en via een experimenteerbepaling. Dat beoordelingskader zorgt voor extra flexibiliteit bij het toepassen van de regels. De beslissing om dit ruimere beoordelingskader toe te passen bij een afweging van belangen, zal goed moeten worden gemotiveerd. Sommige belangen vergen zoveel bescherming dat maatwerk ofwel juridisch ofwel praktisch is uitgesloten. Bij de eerste categorie (juridisch uitgesloten) kan gedacht worden aan de Europeesrechtelijke geregelde bescherming van natuurgebieden en van de leefgebieden van bepaalde diersoorten. Bij de tweede categorie (praktisch uitgesloten) kan gedacht worden aan grondwaterbescherming met het oog op de drinkwaterwinning.
3 Typen regels binnen de omgevingsverordening
3.1 Typen regels
Voor het beschermen van provinciale belangen bevat deze verordening verschillende typen regels. De belangrijkste drie typen regels zijn de algemene regels, de instructieregels en de beoordelingsregels:
-
a.
Algemene regels richten zich rechtstreeks tot burgers en bedrijven. Het gaat om verboden of geboden, vaak met een vergunning- of meldingsplicht voor activiteiten in bepaalde gebieden zoals een grondwaterbeschermingsgebied, stiltegebied of een beperkingengebied rondom een provinciale weg.
-
b.
Instructieregels richten zich tot bestuursorganen: Gedeputeerde Staten en de besturen van gemeenten en waterschappen. De meeste instructieregels gaan over de inhoud van het gemeentelijke omgevingsplan. Diezelfde regels gelden ook voor het projectbesluit.
-
c.
Beoordelingsregels richten zich tot het bevoegd gezag en bieden een afwegingskader bij het toetsen van een aanvraag om een omgevingsvergunning of van een melding.
Verder bevat de verordening nog enkele andere typen regels, zoals bijvoorbeeld begripsbepalingen, procedurele bepalingen, allerlei informatieplichten (monitoring, verslaglegging, jaarrapportage) en overgangsrecht.
3.2 Delegatie
De aard van de in deze verordening gestelde regels maakt dat sommige typen regels niet worden vastgesteld door Provinciale Staten, maar door Gedeputeerde Staten. Dit betreft veelal regels die sterk op de concrete uitvoering gericht zijn. De Omgevingswet noemt zelf een aantal voorbeelden, zoals het corrigeren van de geometrische begrenzing van werkingsgebieden, uitvoeringstechnische, administratieve en meet- of rekenvoorschriften (artikel 2.13, tweede lid). Ook kan gedacht worden aan de in de binnen het stelsel soms toegekende bevoegdheden tot het stellen van 'nadere regels' of 'maatwerkregels'. Aanvullend op de rechtstreeks in de wet geregelde gevallen, wordt de delegatie van regelgevende bevoegdheden aan Gedeputeerde Staten geregeld in een afzonderlijk delegatiebesluit. Een voorbeeld is het stellen van nadere regels over het leggen van kabels en leidingen binnen het beperkingengebied van een provinciale weg.
Artikelsgewijze toelichting
Hoofdstuk 1 Algemene bepalingen
Geen toelichting.
Afdeling 1.2 Oogmerken van deze omgevingsverordening
De afdelingen 1.2 en 1.3 bevatten een beoordelingskader voor de toepassing van de regels in deze verordening. Dit kader bestaat uit:
-
a.
Oogmerken van de omgevingsverordening (afdeling 1.2): een doelmatige uitvoering van de omgevingsvisie (artikel 1.2) en van de Omgevingswet (artikel 1.3).
-
b.
Afwegingsruimte (afdeling 1.3) voor die situaties waarin een strikte toepassing van regels in de hoofdstukken 4, 5 en 6 het bereiken van deze oogmerken of het oplossen van dilemma's bij botsende provinciale belangen of doelen belemmeren. Ook wordt in afdeling 1.3 voorzien in een experimenteerbevoegdheid.
Niet voorzien wordt in een afzonderlijke afwijkbevoegdheid voor gebiedsontwikkeling. De instructieregels uit hoofdstuk 5, inclusief de bijbehorende afwijkruimte, zijn ook van toepassing op het projectbesluit (zie afdeling 6.2 van deze verordening). Vanwege het uitgebreide voortraject (inclusief participatie) zullen bij gebiedsontwikkeling de eventuele belemmeringen in de regels van de omgevingsverordening of het omgevingsplan veelal voorzienbaar zijn. Zo kunnen die regels ook tijdig worden aangepast en hoeft van deze afwijkbevoegdheid geen gebruik te worden gemaakt.
Artikel 1.2 (oogmerk uitvoering van de omgevingsvisie)
In aansluiting bij de Omgevingswet, die opent met de doelen van de wet, opent deze verordening met de provinciale oogmerken. De term «oogmerk» is ontleend aan het Besluit activiteiten leefomgeving en het Besluit kwaliteit leefomgeving. In deze verordening sluiten we bij dit taalgebruik aan. De termen «doel» en «oogmerk» zijn inwisselbaar.
Artikel 1.2 bevat twee algemene oogmerkbepalingen. Ze zijn ontleend aan (in het eerste lid) de omgevingsvisie Gaaf Gelderland en (in het tweede lid) de bijbehorende kadernota Gaan voor gaaf Gelderland! De inhoud van dit artikel oogt daardoor wat beleidsmatig, maar deze algemene oogmerken zijn zeker ook sturend bedoeld. Allereerst bij het stellen van de regels in deze verordening en vervolgens ook bij de toepassing ervan. In sommige artikelen verwijzen we ook expliciet naar deze oogmerken. Ook waar dit niet expliciet gebeurt, kunnen de ambities uit de omgevingsvisie de regeltoepassing inkleuren. De omgevingsvisie noemt dit «kijken met een brede blik». Geen starre toepassing van de regels (zwart-wit, met een vernauwde blik), maar ze toepassen op een wijze die bijdraagt aan het oplossen van maatschappelijke problemen en het realiseren van de provinciale ambities voor de fysieke leefomgeving.
Artikel 1.3 (oogmerk uitvoering van de Omgevingswet)
Artikel 1.3 snijdt het brede oogmerk 'uitvoering van de Omgevingswet' op provinciale maat.
Onder d: Artikel 2.18 van de Omgevingswet noemt een aantal provinciale taken, bijvoorbeeld op het gebied van natuurbeheer, grondwaterbescherming, beheer van watersystemen en provinciale infrastructuur. De lijst met genoemde taken in dit artikel is niet uitputtend. Ook elders in de Omgevingswet krijgt het provinciebestuur taken voor de fysieke leefomgeving toebedeeld. Denk aan monitoring of het verzamelen van gegevens. Ook hiervoor kunnen in deze omgevingsverordening regels worden gesteld.
Afdeling 1.3 Afwegingsruimte
Algemene toelichting: "Voor de beoogde werking van de Omgevingswet is het van belang dat bestuursorganen in hun regelgeving doordachte keuzen maken over het gewenste regeltype en afwijkings- en uitwerkingsmogelijkheden en dat zij de gemaakte keuze in de bij die regelgeving behorende toelichting motiveren", aldus de Memorie van Toelichting bij het wetsvoorstel Omgevingswet (Kamerstuk 33 962, nr. 3, p. 272). De afwegingsruimte en afwijkingsmogelijkheden in afdeling 1.3 bieden het provinciebestuur (Gedeputeerde Staten) of het gemeentebestuur (de omgevingsplanwetgever) de mogelijkheid zulke doordachte keuzen te maken.
Op de eerste plaats zijn de regels in deze verordening zo opgesteld dat ze het gewenste beschermingsniveau borgen en tegelijkertijd ruimte bieden aan maatschappelijk gewenste activiteiten, zonder dat afwijken nodig is. Het provincie- of gemeentebestuur maakt dan ook geen gebruik van de in deze afdeling geboden afwijkingsmogelijkheden als ze hetzelfde resultaat kan bereiken met een andere bevoegdheid uit de Omgevingswet of uit deze verordening. Toch zullen zich in de uitvoering knelpunten en dilemma's voordoen, die alleen optimaal opgelost kunnen worden als de omgevingsverordening enige afwijkingsmogelijkheden kent. Het beoordelingskader omvat daarom naast de (doelen of) oogmerken van de verordening ook een aantal artikelen met afwijkingsmogelijkheden. Zo kan het provinciebestuur in situaties waarin de regels uit de omgevingsverordening knellen van die regels afwijken. Deze afwijkingsmogelijkheden zijn beschreven in drie paragrafen:
-
a.
Paragraaf 1.3.1 Afwijkingsmogelijkheden bij algemene regels voor activiteiten in hoofdstuk 4;
-
1.
artikel 1.4 (maatwerkvoorschrift in afwijking van algemene regels voor activiteiten);
-
2.
artikel 1.5 (tijdelijke maatwerkregels in afwijking van algemene regels voor activiteiten);
-
1.
-
b.
Paragraaf 1.3.2 Afwijkingsmogelijkheden bij instructieregels in de hoofdstukken 5 en 6;
-
1.
artikel 1.6 (ontheffing van een instructieregel);
-
2.
artikel 1.7 (afwijking van een instructieregel voor het omgevingsplan om een zwaarwegend belang);
-
1.
-
c.
Paragraaf 1.3.3 Overige afwijkingsmogelijkheden;
-
1.
artikel 1.8 (experimenteerbepaling).
-
1.
De afwijkingsmogelijkheden in deze paragrafen zijn bedoeld voor gevallen waarbij de ambities uit de omgevingsvisie en/of de doelen uit de wet beter zijn gediend met het afwijken van de regels dan met het strikt toepassen ervan. Met de afwijkingsmogelijkheden kan het provincie- of gemeentebestuur binnen de oogmerken van afdeling 1.2 bij dilemma's voorzien in een maatschappelijk optimale oplossing.
Het toepassingsbereik van deze paragrafen wordt aan het begin van de hoofdstukken 4 (algemene regels over activiteiten in de leefomgeving) en 5 (instructieregels voor het omgevingsplan) expliciet aangegeven. Voor hoofdstuk 6 (overige instructieregels) geldt geen beperking. Uitgangspunt voor het aangegeven toepassingsbereik is dat:
-
a.
de afwijkingsmogelijkheden van deze paragrafen in de hoofdstukken 4, 5 en 6 zo min mogelijk worden beperkt; en
-
b.
de hoofdstukken 4, 5 en 6 alleen voorzien in meer specifieke afwijkingsmogelijkheden als de in deze paragrafen geformuleerde artikelen niet goed bruikbaar zijn voor toepassing van specifieke afdelingen, paragrafen of artikelen in die hoofdstukken.
In genoemde hoofdstukken kan dus bij uitzondering worden voorzien in specifieke afweegruimte en afwijkingsmogelijkheden, die voorrang hebben op de algemene afweegruimte en afwijkingsmogelijkheden in afdeling 1.3. In de toelichting bij de schakelbepalingen (artikelen 4.1 en 5.2) is aangegeven waarom afdeling 1.3 is 'uitgeschakeld'. Dat kan zijn omdat de regeltoepassing geen afwijking (maatwerk) mogelijk maakt of omdat de regeltoepassing vraagt om een meer specifieke afwijkingsmogelijkheid (maatwerk). Soms zal er in het belang van de rechtszekerheid behoefte zijn aan een concretere begrenzing van de afweegruimte of afwijkingsmogelijkheid. Daarbij gaat het erom het provinciebestuur zoveel mogelijk houvast te bieden bij de belangenafweging en de bestuurlijke afwegingsruimte niet groter te maken dan strikt noodzakelijk is.
Paragraaf 1.3.1 Afwijkingsmogelijkheden bij algemene regels voor activiteiten in hoofdstuk 4
Geen toelichting.
Artikel 1.4 (maatwerkvoorschrift in afwijking van regels voor activiteiten)
Het maatwerkvoorschrift uit artikel 4.5 van de Omgevingswet biedt Gedeputeerde Staten de eerste mogelijkheid om af te wijken van de algemene regels in hoofdstuk 4. Hierbij gelden twee criteria, die ervoor moeten zorgen dat deze afwijkingsmogelijkheid alleen wordt geboden voor gevallen die er écht toe doen.
Het eerste criterium (onderdeel a) benoemt de situatie waarin een belang in de knel komt bij een strikte regeltoepassing. Dit kan een belang van zowel een persoon, bedrijf als organisatie zijn. Gedeputeerde Staten hebben hier de mogelijkheid om een algemene regel in een bepaalde situatie buiten toepassing te laten of via een maatwerkvoorschrift creatief toe te passen, omdat strikte toepassing in die situatie 'tot een onbillijkheid van overwegende aard' zou leiden (hardheidsclausule).
Het tweede criterium (onderdeel b) beoogt te voorkomen dat door een strikte regeltoepassing een suboptimale oplossing moet worden gekozen als zich een dilemma voordoet bij de belangenafweging. Elke algemene regel in hoofdstuk 4 is gesteld met een bepaald oogmerk. Als een optimale oplossing van de wrijving tussen regel en belang niet kan worden bereikt, kunnen Gedeputeerde Staten het knelpunt met een maatwerkvoorschrift oplossen.
Gedeputeerde Staten maken geen gebruik van deze bijzondere afwijkingsbevoegdheid als zij hetzelfde resultaat kunnen bereiken met een andere, 'gewone' bevoegdheid. Bijvoorbeeld door een voorschrift in een omgevingsvergunning te wijzigen, als de activiteit vergunningplichtig is (artikel 4.5, derde lid, van de Omgevingswet).
Een maatwerkvoorschrift wordt bij beschikking gesteld. Op die beschikking zijn de gebruikelijke procedurele waarborgen van de Algemene wet bestuursrecht van toepassing: een goede belangenafweging, een deugdelijke motivering en de mogelijkheid om bezwaar en beroep in te stellen.
Artikel 1.5 (tijdelijke maatwerkregels in afwijking van algemene regels voor activiteiten)
De maatwerkregel uit artikel 4.4 van de Omgevingswet biedt Gedeputeerde Staten de tweede mogelijkheid om af te wijken van algemene regels in hoofdstuk 4. De maatwerkregel is op meerdere situaties van toepassing. Daarmee is ze ruimer dan het maatwerkvoorschrift, dat slechts op één concrete situatie van toepassing is. Maatwerkregels geven Gedeputeerde Staten de mogelijkheid om door Provinciale Staten gestelde algemene regels te vervangen door andere regels. Vanwege deze vergaande reikwijdte is bepaald dat die vervangende regels slechts tijdelijk gelden: maximaal twee jaar. Deze termijn biedt Gedeputeerde Staten de gelegenheid een wijziging van de omgevingsverordening voor te bereiden, zodat Provinciale Staten de gelegenheid krijgen over deze afwijkende regels te oordelen.
Criterium voor toepassing van deze afwijkingsbevoegdheid is het opheffen van de wrijving tussen in de verordening gestelde algemene regels en de oogmerken, bedoeld in de artikelen 1.2 en 1.3. Dit criterium is dus iets ruimer dan het vergelijkbare criterium genoemd in artikel 1.4 onder b. Als Gedeputeerde Staten constateren dat de bestaande regels een belemmering vormen voor het realiseren of dichterbij brengen van een van die oogmerken, dan kunnen zij hiervoor maatwerkregels in de plaats stellen. Die maatwerkregels worden dus gesteld met een ander oogmerk, of liever gezegd met een bredere blik, dan waarmee de oorspronkelijke regels waren gesteld. Met deze bevoegdheid kunnen Gedeputeerde Staten vooruitlopen op een eerstvolgende wijziging van de omgevingsverordening. Deze bevoegdheid leent zich ook voor het bieden van maatwerk in een bepaald gebied. Bijvoorbeeld als regels die voor de hele provincie gelden in een bepaald gebied niet de beoogde (uit)werking hebben of tot ongewenste neveneffecten leiden. De bevoegdheid kan gebruikt worden voor zowel een aanscherping als een versoepeling. Een aanscherping kan bijvoorbeeld aan de orde zijn in kwetsbare gebieden of gebieden met zeer hoge druk op de fysieke leefomgeving.
Maatwerkregels gaan deel uitmaken van de verordening. Toepassing van deze afwijkingsmogelijkheid gebeurt dus in de vorm van een besluit van Gedeputeerde Staten tot wijziging van de verordening. Daarbij gelden de normale procedurele waarborgen voor de totstandkoming van een wijziging van de omgevingsverordening.
De tijdwinst met het anticiperen op een 'echte' wijziging van de verordening wordt bereikt, doordat Gedeputeerde Staten zelf op basis van de ingediende zienswijzen de maatwerkregels kunnen vaststellen en geen besluitvorming door Provinciale Staten plaatsvindt.
Paragraaf 1.3.2 Afwijkingsmogelijkheden bij instructieregels in de hoofdstukken 5 en 6
Deze paragraaf bevat twee mogelijkheden om af te kunnen wijken van in deze verordening gestelde instructieregels.
Artikel 1.6 (ontheffing van een instructieregel)
De ontheffing uit artikel 2.32 van de Omgevingswet biedt de eerste mogelijkheid om af te wijken van instructieregels. Het gemeentebestuur respectievelijk het waterschapsbestuur kan Gedeputeerde Staten ontheffing vragen van een instructieregel in hoofdstuk 5 respectievelijk hoofdstuk 6. Zij kunnen dit doen als het onverkort toepassen van die instructieregel botst met de uitoefening van hun taak of bevoegdheid in het kader van de zorg voor de fysieke leefomgeving en die uitoefening onevenredig wordt belemmerd in verhouding tot het met die instructieregel te dienen provinciale belang. Zo'n situatie kan zich bijvoorbeeld voordoen bij een nieuwe, urgente, maatschappelijke ontwikkeling, waarvoor de verordening ontoereikende afweegruimte bevat. Denk aan ambities van gemeenten of waterschappen op het gebied van energietransitie of klimaatadaptatie.
Deze ontheffingsbevoegdheid is ruimer dan die van artikel 2.66 in de Omgevingsverordening 2014-2020, die gebaseerd was op artikel 4.1a van de Wet ruimtelijke ordening. Vanwege de strikte toetsing door de Afdeling bestuursrechtspraak van de Raad van State, is van deze ontheffingsmogelijkheid terughoudend gebruikgemaakt. Dat is onder de Omgevingswet niet meer nodig, omdat de wetgever nadrukkelijk een ruimere toepassing van de ontheffingsmogelijkheid beoogt. Zie voor een toelichting de parlementaire geschiedenis van de Omgevingswet (Kamerstuk 33 962, nr. 3, p. 107 en 434-436; nr. 12, p. 101-102, nr.23, p. 14-15 en 95-69; E, p. 58).
Tegen een ontheffing van een instructieregel kan beroep worden ingesteld. Dat beroep wordt gebundeld met het besluit waarop de ontheffing ziet (artikel 16.85 Omgevingswet). Als Gedeputeerde Staten de gevraagde ontheffing weigeren, wordt het beroep tegen de weigering gebundeld met het beroep tegen het onderliggende besluit waarin de beoogde aanpassing niet is meegenomen. Als het gemeente- of waterschapbestuur geen besluit meer neemt, wordt het weigeringsbesluit zelfstandig appellabel. Er staat dus altijd rechtsbescherming open tegen zowel de verlening als de weigering van een ontheffing.
Artikel 1.7 (afwijking van een instructieregel voor het omgevingsplan om een zwaarwegend belang)
Deze tweede afwijkingsmogelijkheid van instructieregels is mede gebaseerd op artikel 2.23, vijfde lid, van de Omgevingswet: als instructieregels worden gesteld, kan bij die regels ook worden bepaald in welke gevallen en onder welke voorwaarden van die regels kan worden afgeweken als de toepassing van de regels niet toereikend is voor, of in de weg staat aan, het bereiken van de doelen van de wet. Dit criterium komt overeen met het in artikel 1.3 van deze verordening geformuleerde oogmerk. Anders dan de voorafgaande afwijkingsmogelijkheid (ontheffing), biedt dit artikel een afwijkbevoegdheid aan het gemeentebestuur. Het gemeentebestuur mag alleen van een instructieregel afwijken als «zwaarwegende maatschappelijke belangen» zo'n afwijking rechtvaardigen.
Met dit criterium borgen Provinciale Staten dat alleen in gevallen die er écht toe doen van deze afwijkingsmogelijkheid gebruikgemaakt wordt. Het criterium is ontleend aan het Besluit kwaliteit leefomgeving, waarin het wordt gebruikt om flexibiliteit te bieden aan het gemeentebestuur bij de toepassing van instructieregels van het Rijk. De formulering van het criterium is iets aangepast, om minder de nadruk te leggen op economische belangen. Het criterium is vergelijkbaar met het uit de natuurregelgeving bekende criterium van 'een dringende reden van groot maatschappelijk belang' (het D-criterium uit de ADC-toets), dat overigens ook in het Besluit kwaliteit leefomgeving wordt gebruikt. In aansluiting daarop zijn ook de twee andere onderdelen van de ADC-toets in dit artikel opgenomen: de A van alternatieven en de C van compensatie. Op deze manier is het afwijkcriterium uit de instructieregels voor natuurgebieden qua reikwijdte verruimd tot andere provinciale belangen.
Eigenlijk is nu dus sprake van een AZC-toets, waarbij de 'Z' staat voor 'zwaarwegend'. Deze AZC-toets kan overigens ook door Gedeputeerde Staten gehanteerd worden om invulling te geven aan de afweging van een verzoek om ontheffing (artikel 1.6).
Dit toetsingscriterium wordt in het tweede lid ingevuld met drie concrete voorbeelden. Uiteraard is die opsomming niet limitatief ('in ieder geval'), maar het geeft wel een indruk van het type belangen die naar het oordeel van Provinciale Staten het toepassen van deze afwijkingsbevoegdheid kunnen rechtvaardigen. Wat een voldoende 'zwaarwegend maatschappelijk belang' is, is overigens mede afhankelijk van de context waarbinnen en de schaalgrootte waarop die nieuwe activiteit of ontwikkeling speelt. De schaalgrootte van een kleine gemeente verschilt ten opzichte van die van een grote gemeente, de schaalgrootte van een regio verschilt met die van de provincie. Met die context en schaalgrootte wordt bij de toetsing aan dit criterium rekening gehouden.
In dit toetsingscriterium is ook een waarborg ingebouwd, zodat de provinciale belangen die mogelijk door toepassing van deze bevoegdheid kunnen worden aangetast, tijdig en effectief worden gecompenseerd. Op welke wijze die compensatie moet plaatsvinden, is bij nadelige gevolgen voor de kernkwaliteiten van natuurgebieden concreet aangegeven in de (instructie)regels voor natuur (lid 3). Effectieve natuurcompensatie in het Gelders natuurnetwerk heeft ten doel het versterken van de natuurwaarden.
Bij andere provinciale belangen zal de gemeente bij de voorgenomen wijziging van het omgevingsplan (al dan niet via een omgevingsvergunning voor een afwijkactiviteit) een gemotiveerd compensatievoorstel moeten indienen. Deze C-voorwaarde betekent ook dat het gemeentebestuur van deze afwijkingsmogelijkheid geen gebruik kan maken als het door instructieregels beschermde provinciale belang onevenredig zwaar wordt benadeeld. In dat geval is er immers geen sprake van een evenredige toedeling van functies aan locaties. Evenmin kan van deze bevoegdheid gebruik worden gemaakt als dat belang niet tijdig of niet effectief kan worden gecompenseerd. Een andere waarborg is opgenomen in de schakelbepaling van artikel 5.2, waarbij het toepassingsbereik van deze bevoegdheid kan worden uitgesloten bij bepaalde provinciale belangen.
Paragraaf 1.3.3 Overige afwijkingsmogelijkheden
Geen toelichting.
Artikel 1.8 (experimenteerbepaling)
Deze laatste afwijkingsmogelijkheid gaat over het mogelijk maken van experimenten (of pilots) in het verlengde van afdeling 23.3 van de Omgevingswet en van de Crisis- en herstelwet. Deze mogelijkheid geldt voor zowel de algemene regels in hoofdstuk 4 als voor de instructieregels in de hoofdstukken 5 en 6, tenzij in de schakelbepalingen (artikelen 4.1 en 5.2) anders is aangegeven. Ook van deze afwijkbevoegdheid kan alleen gebruik gemaakt worden, wanneer een experiment of pilot niet gerealiseerd kan worden met een andere bevoegdheid, zoals het projectbesluit of een van de voorafgaande afwijkbepalingen. Bovendien is dit artikel alleen bruikbaar, voor zover de benodigde afwijking gaat over regels in deze verordening of in het gemeentelijke omgevingsplan. Veelal zal voor een experiment gebruik moeten worden gemaakt van afdeling 23.3 van de Omgevingswet, omdat ook afwijkingen van rijksregelgeving nodig kunnen zijn. Zie voor een toelichting op afdeling 23.3 van de Omgevingswet de memorie van toelichting (Kamerstuk 33 962, nr. 3, p. 258-260 en p. 608-609).
Paragraaf 1.3.4 Betrokkenheid Provinciale Staten bij afwijkingsmogelijkheden
Geen toelichting.
Artikel 1.9 (wensen en bedenkingen Provinciale Staten)
Met deze wensen-en-bedenkingen-procedure worden Provinciale Staten betrokken bij de toepassing van de afwijkruimte in het beoordelingskader. Die wensen-en-bedenkingen-procedure is van toepassing bij hetvoornemen van Gedeputeerde Staten om een maatwerkvoorschrift (artikel 1.4) of maatwerkregels (artikel 1.5) te stellen of gebruik te maken van de experimenteerbepaling (artikel 1.8). Die betrokkenheid is er ook bij toepassing door het gemeentebestuur van de ADC-toets (artikel 1.7). Als een gemeentebestuur voornemens is een nieuwe activiteit of ontwikkeling mogelijk temaken via (een wijziging van) het omgevingsplan, worden Provinciale Statenbetrokken door Gedeputeerde Staten bij de keuze om een zienswijze in te dienen en/ofom beroep in te stellen en/of om een reactieve interventie in te zetten.
Die procedure is alleen niet van toepassing bij de ontheffing van instructieregels (artikel 1.6). Die ontheffingsbevoegdheid bestond al in de Wet ruimtelijkeordening en wordt in de Omgevingswet gecontinueerd. Van die bevoegdheid kunnen Gedeputeerde Staten gebruikmaken zonder directe betrokkenheid van Provinciale Staten.
Die betrokkenheid krijgt vorm via een snelle procedure, die is ontleend aan het Reglement van Orde van Provinciale Staten. De toepassing van het nieuwe beoordelingskader door Gedeputeerde Staten en de (mate van) betrokkenheid daarbij van Provinciale Staten via deze wensen-en-bedenkingenprocedure worden geëvalueerd in het najaar van 2022.
Afdeling 1.4 Aanwijzing gebieden en toepassingsbereik
Geen toelichting.
Artikel 1.10 (aanwijzing gebieden en toepassingsbereik regels omgevingsverordening)
De meeste regels in deze verordening zijn geldig binnen een specifiek aangewezen gebied of locatie en niet binnen de hele provincie Gelderland. Heeft een regel geen specifiek werkingsgebied, dan is die regel van toepassing binnen de hele provincie. De aanwijzing van specifieke gebieden met een eigen regiem volgt uit de in de Omgevingswet genoemde algemene doelen en provinciale taken, de instructieregels in hoofdstuk 7 van het Besluit kwaliteit leefomgeving (Bkl) en de Omgevingsvisie Gaaf Gelderland. De geometrische begrenzing van de locaties waarbinnen de regels gelden, wordt aangegeven in de bijlage Overzicht informatieobjecten. Via de digitale vaststelling en publicatie van deze verordening via het Digitale Stelsel Omgevingswet (DSO) is voor elke locatie binnen de provincie zichtbaar welke regels ter plekke van toepassing zijn.
De volgende gebieden zijn aangewezen op basis van een expliciete instructieregel van het Rijk:
-
a.
het Gelderse deel van het natuurnetwerk Nederland (Gelders natuurnetwerk; artikel 7.6 Bkl),
-
b.
provinciale wegen voor geluidproductieplafonds (artikel 7.10a Bkl),
-
c.
stiltegebieden (artikel 7.11, eerste lid, onder a, Bkl) en
-
d.
grondwaterbeschermingsgebieden (artikel 7.11, eerste lid, onder b, Bkl), meer specifiek het waterwingebied, het grondwaterbeschermingsgebied, de koude-warmte-opslagvrije zone, de boringsvrije zone, het intrekgebied, het kwetsbaar drinkwaterreserveringsgebied en het minder kwetsbaar drinkwaterreserveringsgebied.
De Gelderse delen van de Hollandse Waterlinies en de Neder-Germaanse Limes behoeven geen expliciete aanwijzing, omdat het Rijk deze gebieden zelf al heeft aangewezen (artikel 7.3 Bkl).
Binnen het Gelders natuurnetwerk worden drie gebieden aangewezen, twee verkenningsgebieden specifiek voor natuurbegraven en één gebied voor windturbines. Aanvullend op het Gelders natuurnetwerk worden de volgende bijzondere natuurgebieden aangewezen (artikel 2.44, vijfde lid, Omgevingswet): de beschermingszone natte landnatuur, de Groene ontwikkelingszone, de ganzenrustgebieden en de weidevogelgebieden.
Eén beperkingengebied is aangewezen: beperkingengebied met betrekking tot provinciale wegen. Aan dit beperkingengebied is een meldings- en een vergunningplicht verbonden, waarvoor Gedeputeerde Staten het bevoegde gezag zijn.
Verder zijn nog aangewezen het ammoniakbuffergebied (zone rondom kwetsbare natuur), glastuinbouwontwikkelingsgebied (concentratiebeleid) en de molenbiotoop (bescherming erfgoed).
Eén aanwijzing volgt niet uit het stelsel van de Omgevingswet, maar uit (artikel 23 van) de Wet vervoer gevaarlijke stoffen: een provinciaal wegennet voor het doorgaande vervoer van gevaarlijke stoffen over de weg. Deze aanwijzing ziet op wegen die in beheer zijn bij de provincie en bij de waterschappen. Het oorspronkelijke aanwijzingsbesluit uit 1998 is in 2014 geïntegreerd in de omgevingsverordening en in 2015 nogmaals getoetst (Arcadis, rapport «Verkenning transport van gevaarlijke stoffen Gelderland»). De provinciale aanwijzing sluit aan op het landelijke netwerk voor het vervoer van gevaarlijke stoffen (Basisnet).
In de bijlage bij artikel 1.10 zijn ook gebieden aangewezen met betrekking tot beheerstaken van binnen Gelderland gelegen waterschappen (peilbesluitgebied, dijktrajecten). Vanwege de toedeling van vaarwegbeheer en onderhoud zijn aangewezen de Arkervaart, de gekanaliseerde Linge, en de Korne, delen van de Oude IJssel en delen van de Linge. Vanwege de toedeling van het nautische beheer zijn aangewezen de Linge en de Oude IJssel. Voor de toedeling van faunabeheer is aangewezen het werkgebied van de Faunabeheereenheid Gelderland.
Hoofdstuk 2 Toedeling van beheer en onderhoud
Geen toelichting.
Afdeling 2.1 Faunabeheer
Geen toelichting.
Artikel 2.1 (faunabeheereenheid)
De Faunabeheereenheid Gelderland coördineert de uitvoering van alle vormen van faunabeheer in de provincie Gelderland met uitzondering van het Kroondomein Het Loo. De Faunabeheereenheid richt zich op het in stand houden van de inheemse, wilde diersoorten. Ook probeert de Faunabeheereenheid schade door deze soorten te voorkomen of te beperken. Naast de Faunabeheereenheid Gelderland is er ook een zelfstandige Faunabeheereenheid Kroondomein Het Loo. De minister is bevoegd gezag voor het Kroondomein. De regels over de faunabeheereenheid in deze omgevingsverordening zijn niet van toepassing op het Kroondomein.
Artikel 2.2 (nadere regels faunabeheerplan)
Lid 1: Op grond van artikel 8.1, derde lid van de Omgevingswet, worden bij omgevingsverordening nadere regels gesteld over faunabeheerplannen. Gedeputeerde Staten kunnen het faunabeheerplan op verzoek van de Faunabeheereenheid Gelderland met een jaar verlengen. De bevoegdheid hiervoor staat in het Delegatiebesluit. Bij verlenging wordt het faunabeheerplan niet na zes, maar na zeven jaar herzien. De Faunabeheereenheid kan een faunabeheerplan ook tussentijds wijzigen. Bijvoorbeeld als ontwikkelingen in dierenpopulaties of ontwikkelingen in schade daartoe aanleiding geven. Gedeputeerde Staten beoordelen dit op grond van artikel 8.1, tweede lid, van de Omgevingswet.
Lid 2: Het beperken van de omvang van populaties van in het wild levende dieren, het bestrijden van schadeveroorzakende dieren door grondgebruikers en de uitoefening van de jacht, worden uitgevoerd volgens het faunabeheerplan. De Faunabeheereenheid kan deze onderdelen als zelfstandig leesbare plannen vaststellen en aanbieden aan Gedeputeerde Staten. Het is ook mogelijk om de plannen te integreren in één plan. Wanneer de uitvoering van het faunabeheerplan mogelijk is zonder verdere vergunningen, gelden voor dat faunabeheerplan uitsluitend de wettelijke vereisten. Een wettelijke eis is dat het faunabeheerplan in ieder geval passende en doeltreffende maatregelen voor het voorkomen en het bestrijden van schade aangericht door in het wild levende dieren bevat. Een andere wettelijke eis is dat het faunabeheerplan wordt onderbouwd door trendtellingen van de populaties van in het wild levende dieren in het gebied waarop het faunabeheerplan van toepassing is om een planmatige en doelmatige aanpak van het faunabeheer te bewerkstelligen. In de praktijk zal het faunabeheerplan meer bevatten dan deze gegevens, bijvoorbeeld ook kaarten, een vermelding van de relevante wildbeheereenheden en beschrijvingen van toegestane activiteiten. Gedeputeerde Staten maken hierover afspraken met de Faunabeheereenheid. Voor de uitvoering van het faunabeheerplan zijn soms vergunningen nodig zijn, bijvoorbeeld bij populatiebeheer. In dat geval schrijft de verordening voor dat het faunabeheerplan de relevante gegevens bevat die nodig zijn voor het aanvragen van de omgevingsvergunning. Met het stellen van deze eis stimuleert de provincie dat het faunabeheerplan kan dienen als inhoudelijke onderbouwing voor de aanvraag van deze omgevingsvergunning. Uiteraard gelden hier ook de wettelijke eisen waar het faunabeheerplan aan moet voldoen.
Artikel 2.3 (wildbeheereenheid)
De wildbeheereenheden bevorderen dat de aangesloten jachthouders de jacht en de schadebestrijding uitvoeren op grond van het faunabeheerplan. Daarnaast adviseren zij de Faunabeheereenheid over de inhoud van het faunabeheerplan en leveren zij op basis van trendtellingen de gegevens aan voor dit plan. De werkgebieden van de wildbeheereenheden moeten van voldoende omvang zijn voor een effectieve vervulling van de werkzaamheden. Het werkgebied van een wildbeheereenheid kan de provinciegrens overschrijden. Het werkgebied in de provincie Gelderland moet echter ten minste 5.000 hectare bedragen.
Artikel 2.4 (geen uitzondering aansluitplicht wildbeheereenheid)
Volgens de wet worden bij omgevingsverordening regels gesteld over gevallen waarin en voorwaarden waaronder jachthouders zijn uitgezonderd van het verplichte lidmaatschap van een wildbeheereenheid. De provincie Gelderland heeft ervoor gekozen geen uitzonderingen te maken op dit verplichte lidmaatschap.
Afdeling 2.2 Zwemwaterbeheer
Geen toelichting.
Artikel 2.5 (aanwijzing houder zwemlocatie)
Het is voor de veiligheid en gezondheid van zwemmers van belang dat het beheer en het onderhoud op de zwemlocaties gewaarborgd is. Het gaat hierbij onder meer om voorzieningen voor het inzamelen van afval, het schoonhouden van het terrein, het verbieden van honden en het terreinonderhoud. Daarvoor is het noodzakelijk om voor elke zwemlocatie een houder aan te wijzen die hiervoor het meest geschikt is. Deze partij draagt zorg voor het beheer en onderhoud van de zwemlocatie, zie artikel 2.6. De provincie zal daartoe tegelijk met de jaarlijkse aanwijzing van de zwemwateren de verantwoordelijke partij aanwijzen. Als houder wordt aangewezen degene die gelegenheid biedt tot zwemmen of baden in een zwemlocatie, zijnde de exploitant van de zwemlocatie of de gemeente als er geen sprake is van exploitatie van de zwemlocatie.
Artikel 2.6 (verplichtingen houder zwemlocatie)
Onderdeel a en b: Voor de veiligheid van de gebruikers van een zwemlocatie is het belangrijk dat zorgvuldig onderzoek naar de veiligheid wordt verricht vóór aanvang van het zwemseizoen. Door hoogwatersituaties, harde wind of menselijk toedoen, kunnen obstakels of afval in de zwemzone zijn terechtgekomen, waaraan bezoekers zich kunnen verwonden. Ook kunnen er door seizoensinvloeden kuilen in de oeverzone of waterbodem zijn ontstaan. Het is daarnaast ook van belang de zwemlocatie tijdens het zwemseizoen te inspecteren. Obstakels en afval moeten uit de zwemzone worden verwijderd en de oeverzone en onderwaterbodem moeten geëgaliseerd worden, zodat bezoekers zich niet kunnen verwonden of kunnen struikelen.
Onderdeel c: Onder het treffen van realistische en evenredige maatregelen wordt alles verstaan dat redelijkerwijs tot de verantwoordelijkheid van de houder kan worden gerekend, zoals het plaatsen en onderhouden van toiletten en het instellen van een verbod voor honden.
Onderdeel d: Onder passende zwemwaterbeheersmaatregelen wordt verstaan het uitvoeren van een dagelijkse controle op zaken die de veiligheid en hygiëne kunnen bedreigen, zoals de aanwezigheid van blauwalg, macrofyten, ratten, glas, afval en dode dieren. Ook wordt hieronder verstaan het uitvoeren van beheer en onderhoud van de zwemlocatie, zoals het plaatsen en legen van afvalbakken, verwijderen van feces van vogels en huisdieren en onderhoud van strandzone en ligweide.
Onderdeel e: Het aanbrengen van fysieke markeringen is noodzakelijk om zwemmers te beschermen tegen andere vormen van waterrecreatie, zoals een confrontatie met surfers, kanoërs, roeiers en dergelijke en om gevaarlijke zones binnen de zwemlocatie aan te duiden, zoals een snel verloop in waterdiepte.
Onderdeel f: Als voor het zwemmen een toegangsprijs wordt gevraagd, moet voor voldoende mate van toezicht op de zwemmers worden gezorgd. In dat geval verwachten bezoekers dezelfde voorzieningen als gebruikelijk bij openbare zwembaden. Bij niet openbaar toegankelijke zwemlocaties, zoals bij campings en recreatieparken, kunnen de bezoekers via de door de recreatieondernemer ingestelde regels en voorschriften op de hoogte worden gesteld van de risico's.
Afdeling 2.3 Vaarwegbeheer en -onderhoud
Bij vaarwegbeheer gaat het om het in stand houden en het beschermen van de natte infrastructuur voor het scheepvaartverkeer en om aanleg en verbetering van objecten die deel uitmaken van die infrastructuur. Dit heet ook wel 'het in standhouden van de bak'. Voor het beheer en onderhoud van waterwegen bestaat geen wettelijk kader. Daarom bevat deze afdeling regels die van belang zijn voor de instandhouding, bruikbaarheid en bescherming van vaarwegen en bijbehorende werken. Deze regels gelden voor alle vaarwegen binnen de provincie Gelderland die zijn aangewezen in artikel 2.7. Het nautisch beheer (verkeersregeling op het water) valt niet onder het vaarwegbeheer en wordt geregeld in afdeling 2.4.
Artikel 2.7 (toedeling vaarwegbeheer)
Alleen als er sprake is van substantiële meerkosten vanwege de scheepvaart, moet het vaarwegbeheer worden onderscheiden van het watersysteembeheer. In dat geval wordt een vaarwegbeheerder aangewezen. Uit inventarisatie is gebleken dat dit in Gelderland nodig is voor de Arkervaart, de Korne, delen van de Oude IJssel en delen van de Linge. Bij de aanwijzing hebben we ook rekening gehouden met bestaande afspraken over de beheersituatie. Met uitzondering van de Arkervaart en de gekanaliseerde Linge worden Gedeputeerde Staten aangewezen als vaarwegbeheerder.
Het vaarwegbeheer van de Arkervaart is toebedeeld aan burgemeester en wethouders van Nijkerk. Voor het vaarwegbeheer van de gekanaliseerde Linge tussen de Arkelse dam en ongeveer 750 meter bovenstrooms van de A15, wordt het waterschap Rivierenland aangewezen. Dit omdat het Rijk het beheer hiervan per 1 januari 2006 aan dit waterschap heeft overgedragen en het waterschap hiervoor met een afkoopsom heeft gecompenseerd. Het waterschap Rivierenland en het waterschap Rijn en IJssel voeren in opdracht van Gedeputeerde Staten het vaarwegbeheer voor de Korne, de Linge en de Oude IJssel uit.
Hierover zijn in de Vaarwegverordening Gelderland 2009 afspraken gemaakt. Waterschap Rijn en IJssel heeft in het verleden samen met het recreatieschap besloten om de oude IJssel vanaf de Slingerparallel tot en met de Stuw Ulft open te houden voor recreatievaart. Er vindt geen beroepsscheepvaart plaats. Omdat het aantal recreatieschepen kleiner is dan 5.000 gaan we er op basis van de Richtlijn kostenverdeling vaarwegbeheer vanuit dat er geen sprake is van substantiële meerkosten vanwege de scheepvaart. In dit geval valt het vaarwegbeheer onder het watersysteembeheer en wordt er geen vaarwegbeheerder aangewezen.
De indeling van vaarwegen vindt plaats volgens de Beleidsvisie Recreatie Toervaart in Nederland (BRTN), gebaseerd op zowel het verbindende karakter van vaarwegen, als de maximale diepgang en hoogte van de recreatievaartuigen waarvoor de vaarweg geschikt is. In klasse BM (Ontsluiting voor motorboten (BM)) zijn ingedeeld de Korne en de Linge vanaf de monding van de Korne tot het midden van de zwaaikom in Geldermalsen.
De binnen- of rivierscheepvaart is opgedeeld in CEMT-klassen om de afmetingen van vaarwegen op elkaar af te stemmen. Per klasse zijn de maximale afmetingen van het schip vastgelegd. Hiermee wordt meteen duidelijk welke bruggen al dan niet ondervaarbaar zijn en kanalen en rivieren al dan niet bevaarbaar zijn vanwege diepgang en manoeuvreerbaarheid. De indeling loopt van 0 t/m VII.
|
|
Naam vaarweg |
CEMT-klasse / BRTN |
Vaarwegbeheerder |
|
1 |
Korne |
BRTN: BM |
Gedeputeerde Staten |
|
2 |
Linge (vanaf de monding van de Korne tot het midden van de zwaaikom in Geldermalsen) |
BRTN: BM |
Gedeputeerde Staten |
|
3 |
Linge (vanaf het midden van de zwaaikom in Geldermalsen tot de Arkelse dam) |
CEMT-klasse II |
Gedeputeerde Staten |
|
4 |
Oude IJssel (vanaf Doesburg, met inbegrip van het sluiscomplex aldaar tot aan de brug in de Slingerparallel ter hoogte van kmp 16,8 te Doetinchem) |
CEMT-klasse II |
Gedeputeerde Staten |
|
|
Naam vaarweg |
CEMT-klasse / BRTN |
Vaarwegbeheerder |
|
1 |
Gekanaliseerde Linge tussen de Arkelse dam en 750m bovenstrooms van de A15 |
CEMT-klasse: II |
Dagelijks bestuur van waterschap Rivierenland |
|
2 |
Arkervaart |
CEMT-klasse: III Vanaf brug in de Ambachtstraat tot aan gemeentehuis: CEMT-klasse: II |
Burgemeester en wethouders van Nijkerk |
Artikel 2.8 (vaarwegonderhoud)
De vaarwegbeheerder is het openbare lichaam datis belast met het vaarwegbeheer op grond van de wet of waaraan de uitvoering vanhet vaarwegbeheer is opgedragen in artikel 2.7. Onderhoud aan kunstwerken, zoals bruggen en tunnelsvalt hier niet onder. Dit wordt meestal uitgevoerd door de wegbeheerder. Het vaarwegprofiel, oftewel de voor een vlotte en veilige scheepvaart ten minste noodzakelijke breedte en diepte van een vaarweg, wordt op grond van de Delegatieverordening Leefomgeving Gelderland vastgesteld door Gedeputeerde Staten.
Afdeling 2.4 Nautisch beheer
Het nautisch beheer omvat de regeling van het verkeer op het water en de bevoegdheid om verkeerstekens en dergelijke te plaatsen. Dit valt onder de Scheepvaartverkeerswet, waarin ook is geregeld wie de nautisch beheerder is. Voor vaarwegen in beheer bij de provincie zijn dat Gedeputeerde Staten. Voor vaarwegen in beheer bij een gemeente zijn dat Burgemeester en Wethouders van die gemeente. Voor vaarwegen in beheer bij een waterschap wijzen Provinciale Staten op grond van artikel 2, derde lid van de Scheepvaartverkeerswet de nautisch beheerder aan.
In artikel 2.7, eerste lid van de Omgevingsverordening zijn Gedeputeerde Staten aangewezen als vaarwegbeheerder van de Korne, delen van de Oude IJssel en delen van de Linge. Op grond van de Scheepvaartverkeerswet zouden zij tevens de nautisch beheerder van deze vaarwegen zijn. Echter, in 2023 hebben Gedeputeerde Staten een delegatiebesluit genomen om het nautisch beheer van genoemde vaarwegen over te dragen aan de dagelijkse besturen van de waterschappen Rivierenland en Rijn en IJssel, voor zover de vaarweg in hun beheergebied ligt. Overigens waren deze waterschappen op grond van een aanwijzingsbesluit uit 1991 al de nautisch beheerder voor genoemde vaarwegen. Dit besluit is per 1 januari 2024 ingetrokken. Hierdoor is het dagelijks bestuur van waterschap Rivierenland nautisch beheerder van de gehele Linge en Korne en het dagelijks bestuur van waterschap Rijn en IJssel nautisch beheerder van de gehele Oude IJssel.
Artikel 2.9 (toedeling nautisch beheer)
Dit artikel regelt het nautisch beheer voor de vaarwegen anders dan waarvoor Gedeputeerde Staten op grond van artikel 2.7 nautisch beheerder zijn. Het gaat dus om de delen die buiten het werkingsgebied van de Korne, delen van de Oude IJssel en delen van de Linge vallen.
Onder nautisch beheer wordt verstaan de overheidszorg gericht op de afwikkeling van een veilig en vlot scheepsvaartverkeer op vaarwegen zoals bedoeld in de Scheepvaartverkeerswet.
Hoofdstuk 3 Omgevingswaarden
Geen toelichting.
Afdeling 3.1 Omgevingswaarden veiligheid regionale waterkeringen
Geen toelichting.
Artikel 3.1 (oogmerk omgevingswaarden veiligheid regionale waterkeringen)
Op grond van artikel 2.13, eerste lid, onder a, van de Omgevingswet worden bij omgevingsverordening omgevingswaarden vastgesteld voor de veiligheid van bij de verordening aangewezen andere dan primaire waterkeringen, voor zover die niet bij het Rijk in beheer zijn. In de omgevingswaarden is vastgelegd wat het gewenste beschermingsniveau is van de waterkeringen die op grond van hun functie van regionale betekenis zijn.
Artikel 3.2 (toepassingsbereik omgevingswaarden veiligheid regionale waterkeringen)
Regionale waterkeringen beschermen tegen overstromingen uit regionale wateren. Voor elke waterkering geldt een veiligheidsnorm. Voor de regionale waterkeringen, die direct regionaal water keren, wordt de veiligheidsnorm uitgedrukt in de gemiddelde overschrijdingsfrequentie per jaar. Deze norm hangt samen met de economische schade die bij het falen van de waterkering kan optreden. Afhankelijk van de mogelijk optredende schade worden de regionale waterkeringen in vier klassen ingedeeld: oplopend van een gemiddelde overschrijdingskans van 1/30 per jaar tot 1/1250 per jaar.
Artikel 3.3 (dijktraject 1 op 30)
Zie toelichting bij artikel 3.2.
Artikel 3.4 (dijktraject 1 op 100)
Zie toelichting bij artikel 3.2.
Artikel 3.5 (dijktraject 1 op 300)
Zie toelichting bij artikel 3.2.
Artikel 3.6 (dijktraject 1 op 1250)
Zie toelichting bij artikel 3.2.
Artikel 3.7 (dijktraject handhaven huidige situatie)
Een aantal regionale waterkeringen keren niet direct regionaal water en zijn van weinig invloed op de gevolgschade bij overstroming. Toch kan het van belang zijn om die keringen in hun huidige situatie te behouden. Bijvoorbeeld wanneer die keringen een bepaalde invloed hebben op het overstromingsverloop na de doorbraak van een primaire waterkering (compartimenterende werking). Voor die keringen is geen norm bepaald in de vorm van een gemiddelde overschrijdingsfrequentie per jaar, maar is bepaald dat het huidige dijkprofiel moet worden gehandhaafd.
Artikel 3.8 (termijn en aard omgevingswaarden veiligheid regionale waterkeringen)
Voor de regionale waterkeringen die (bij de periodieke toetsing) met 'onvoldoende' worden beoordeeld, is bepaald dat deze in 2030 aan de veiligheidsnormen moeten voldoen. Het is immers belangrijk dat de keringen die niet voldoen aan de veiligheidsnorm binnen een redelijke termijn wel voldoen aan die norm. De omgevingswaarden zijn gekwalificeerd als resultaatsverplichtingen voor het waterschap. Mede gelet op de taak van het waterschap draagt het waterschap er zorg voor dat de regionale waterkeringen aan de gestelde veiligheidsnorm voldoen.
Afdeling 3.2 Omgevingswaarden wateroverlast regionale wateren
Geen toelichting.
Artikel 3.9 (oogmerk omgevingswaarden wateroverlast regionale wateren)
Op grond van artikel 2.13, eerste lid, onder b, van de Omgevingswet worden bij omgevingsverordening omgevingswaarden vastgesteld voor de gemiddelde kans op overstroming per jaar van bij de verordening aangewezen gebieden met het oog op de bergings- en afvoercapaciteit waarop regionale wateren moeten zijn ingericht. In de omgevingswaarden is vastgelegd wat het gewenste beschermingsniveau is waarop de regionale wateren moeten zijn ingericht.
Artikel 3.10 (toepassingsbereik omgevingswaarden wateroverlast regionale wateren)
Bij grote hoeveelheden neerslag kunnen bepaalde gebieden vanuit regionale wateren overstromen. Voor deze gebieden worden normen gesteld aan de wateroverlast. De norm wordt uitgedrukt in de hoogst toelaatbaar geachte kans op overstroming. De norm hangt samen met de economische waarde van het landgebruik en de te verwachten schade bij overstroming. Als hoofdregel geldt een gemiddelde kans op overstroming van 1/100 per jaar voor bebouwing in stedelijk gebied, 1/10 per jaar voor het overige gebied en geen norm voor natuurgebieden. Voor het beheergebied van waterschap Rivierenland is de normering buiten het stedelijk gebied afhankelijk van het landgebruik ter plaatse.
Artikel 3.11 (omgevingswaarden wateroverlast regionale wateren waterschap Rijn en IJssel)
Voor een toelichting op de norm zelf, zie toelichting bij artikel 3.10.
In het Nationaal Bestuursakkoord Water (NBW) is afgesproken dat de regionale watersystemen in 2015 op orde zijn en voor het overgrote deel is dat ook het geval. Er zijn echter uitzonderingssituaties benoemd waarin het watersysteem uiterlijk in 2027 op orde mag zijn. Met het waterschap Rijn en IJssel is afgestemd dat zij in 2027 geheel aan de omgevingswaarden wateroverlast regionale wateren (kunnen) voldoen. Overigens is het denkbaar dat het watersysteem niet (op tijd) volledig aan de normen voor wateroverlast voldoet, vanwege problemen bij grondverwerving, andere wettelijke verplichtingen (bijvoorbeeld vanuit natuurwetgeving) of omdat er (nog) geen ruimtelijke maatregelen zijn getroffen om extra bergingscapaciteit te maken. Daarom wordt in het Delegatiebesluit aan Gedeputeerde Staten de bevoegdheid gegeven om na overleg met het dagelijks bestuur van het waterschap de termijn te wijzigen.
De omgevingswaarden zijn gekwalificeerd als inspanningsverplichtingen en vormen het vertrekpunt bij de voorbereiding van waterhuishoudkundige en ruimtelijke maatregelen gericht op het orde brengen van de regionale watersystemen, die in het waterbeheerprogramma van het waterschap worden opgenomen.
Artikel 3.12 (omgevingswaarden wateroverlast regionale wateren waterschap Vallei en Veluwe)
Voor een toelichting op de norm zelf, zie toelichting bij artikel 3.10.
In het Nationaal Bestuursakkoord Water (NBW) is afgesproken dat de regionale watersystemen in 2015 op orde zijn en voor het overgrote deel is dat ook het geval. Er zijn echter uitzonderingssituaties benoemd waarin het watersysteem uiterlijk in 2027 op orde mag zijn. Met het waterschap Vallei en Veluwe is afgestemd dat zij in 2022 geheel aan de omgevingswaarden wateroverlast regionale wateren (kunnen) voldoen. Overigens is het denkbaar dat het watersysteem niet (op tijd) volledig aan de normen voor wateroverlast voldoet, vanwege problemen bij grondverwerving, andere wettelijke verplichtingen (bijvoorbeeld vanuit natuurwetgeving) of omdat er (nog) geen ruimtelijke maatregelen zijn getroffen om extra bergingscapaciteit te maken. Daarom wordt in het Delegatiebesluit aan Gedeputeerde Staten de bevoegdheid gegeven om na overleg met het dagelijks bestuur van het waterschap de termijn te wijzigen.
De omgevingswaarden zijn gekwalificeerd als inspanningsverplichtingen en vormen het vertrekpunt bij de voorbereiding van waterhuishoudkundige en ruimtelijke maatregelen gericht op het orde brengen van de regionale watersystemen, die in het waterbeheerprogramma van het waterschap worden opgenomen.
Artikel 3.13 (omgevingswaarden wateroverlast regionale wateren waterschap Rivierenland)
Voor een toelichting op de norm zelf, zie toelichting bij artikel 3.10.
Binnen waterschap Rivierenland is ervoor gekozen om buiten het stedelijk gebied de normering afhankelijk te maken van het plaatselijke landgebruik. Om te kunnen bepalen welk landgebruik ter plaatse aanwezig is, wordt het Landelijk Grondgebruiksbestand Nederland versie 7 (LGN7) gebruikt. Dit bestand geeft het Nederlandse landgebruik weer (voor een bepaald referentiejaar). In de conversietabel staat aangegeven welke typen landgebruik, zoals weergegeven in (de legenda van) het LGN7, vallen onder het landgebruik zoals genoemd bij de omgevingswaarde.
In het Nationaal Bestuursakkoord Water (NBW) is afgesproken dat de regionale watersystemen in 2015 op orde zijn en voor het overgrote deel is dat ook het geval. Er zijn echter uitzonderingssituaties benoemd waarin het watersysteem uiterlijk in 2027 op orde mag zijn. Met het waterschap Rivierenland is afgestemd dat zij in 2021 geheel aan de omgevingswaarden wateroverlast regionale wateren (kunnen) voldoen. Overigens is het denkbaar dat het watersysteem niet (op tijd) volledig aan de normen voor wateroverlast voldoet, vanwege problemen bij grondverwerving, andere wettelijke verplichtingen (bijvoorbeeld vanuit natuurwetgeving) of omdat er (nog) geen ruimtelijke maatregelen zijn getroffen om extra bergingscapaciteit te maken. Daarom wordt in het Delegatiebesluit aan Gedeputeerde Staten de bevoegdheid gegeven om na overleg met het dagelijks bestuur van het waterschap de termijn te wijzigen.
De omgevingswaarden zijn gekwalificeerd als inspanningsverplichtingen en vormen het vertrekpunt bij de voorbereiding van waterhuishoudkundige en ruimtelijke maatregelen gericht op het orde brengen van de regionale watersystemen, die in het waterbeheerprogramma van het waterschap worden opgenomen.
Artikel 3.14 (omgevingswaarden wateroverlast regionale wateren waterschap Vechtstromen)
Een klein deel van het beheergebied van waterschap Vechtstromen ligt in Gelderland, het overgrote deel ligt in Overijssel. Tussen betrokken partijen bestaat al lang de afspraak en regeling dat de op het waterschap Vechtstromen gerichte regels van de Provincie Overijssel ook van toepassing zijn op het Gelderse gebied van het waterschap. Dat wordt met dit artikel voortgezet.
Hoofdstuk 4 Regels over activiteiten in de leefomgeving
Geen toelichting.
Afdeling 4.1 Toepassingsbereik afwegingsruimte afdeling 1.3
Geen toelichting.
Artikel 4.1 (geheel of gedeeltelijk buiten toepassing laten van afwijkingsmogelijkheden)
De afweeg- en afwijkruimte in hoofdstuk 1, afdeling 1.3, werkt zonder nadere regeling volledig door in de regels over activiteiten in hoofdstuk 4, Artikel 4.1 beperkt die doorwerking voor bepaalde regels over activiteiten.
Afdeling 4.2 Activiteiten met betrekking tot natuur en landschap
Geen toelichting.
Paragraaf 4.2.1 Flora- en fauna-activiteiten
Geen toelichting.
Artikel 4.2 (oogmerk regels over flora- en fauna-activiteiten)
Het provinciale beleid is erop gericht een goede aansluiting te vinden tussen maatschappelijke belangen en het beschermen van soorten. Het uitgangspunt is dat beschermde, in het wild levende soorten zoveel mogelijk met rust worden gelaten. Om bijvoorbeeld soorten te storen, vangen of doden, is een omgevingsvergunning voor de flora- en fauna-activiteit nodig. Dit volgt uit de artikelen 11.38, 11.47 en 11.55 van het Besluit activiteiten leefomgeving. Deze artikelen gelden voor Europees (Vogel- en Habitatrichtlijn) en nationaal beschermde soorten. Provinciale Staten kunnen gevallen aanwijzen waarin wordt afgeweken van deze bepalingen. In de omgevingsverordening wijzen Provinciale Staten gevallen aan waarvoor voor het storen, vangen of doden van bepaalde soorten geen omgevingsvergunning nodig is. Het provinciale belang is om te waarborgen dat de staat van instandhouding van de betrokken soorten behouden blijft en dat de overige maatschappelijke belangen ook behartigd worden.
Artikel 4.3 (aanwijzing vergunningvrij geval: schadeveroorzakende soorten)
Het gaat hier om maatregelen die een grondgebruiker mag nemen tegen de genoemde diersoorten om schade aan zijn gewassen te voorkomen. Voor deze maatregelen is geen omgevingsvergunning nodig. In de bijlage Voorwaarden vergunningvrije flora- en fauna-activiteit schadeveroorzakende soorten stelt de provincie een aantal voorwaarden aan de uitvoering van de maatregelen. Dit om het risico op aantasting van de instandhouding van de soort te beperken. Naast deze voorwaarden moet ook de zorgplicht, genoemd in artikel 11.27 van het Besluit activiteiten leefomgeving, altijd in acht worden genomen. Om maatregelen te nemen tegen soorten die niet vallen onder de 'vergunningvrije gevallen' moet een omgevingsvergunning voor de flora- en fauna-activiteit worden aangevraagd.
Artikel 4.4 (aanwijzing vergunningvrij geval: ruimtelijke inrichting)
Bij nieuwe, ruimtelijke ontwikkelingen of bij gebruikelijk beheer en onderhoud kan het nodig zijn dieren te vangen om te voorkomen dat ze bij het uitvoeren van werkzaamheden worden gedood of verwond. Daarbij moet de zorgplicht, genoemd in artikel 11.27 van het Besluit activiteiten leefomgeving, altijd in acht worden genomen. In de bijlage Voorwaarden vergunningvrije flora-en fauna-activiteit ruimtelijke inrichting of ontwikkeling en bestendig beheer en onderhoud wijst de provincie een aantal soorten aan die met het aangegeven middel zonder omgevingsvergunning mogen worden gevangen. Na het vangen dienen de dieren zo snel mogelijk in de directe omgeving te worden losgelaten.
Het gaat om algemeen voorkomende soorten, die niet in hun voortbestaan worden bedreigd of gevaar daarop lopen. Voor het vangen van soorten die niet vallen onder de 'vergunningvrije gevallen' moet een omgevingsvergunning voor de flora- en fauna-activiteit worden aangevraagd.
Artikel 4.5 (aanwijzing vergunningvrij geval: bescherming tegen verkeer)
Deze vrijstelling is bedoeld om genoemde soorten te helpen bij het oversteken van de weg. In het artikel zijn voorwaarden gesteld aan het vergunningvrij uitvoeren van de activiteit. Hiermee wordt het risico op aantasting van de instandhouding van de soort beperkt. Naast deze voorwaarden moet ook de zorgplicht, genoemd in artikel 11.27 van het Besluit activiteiten leefomgeving, altijd in acht worden genomen.
Artikel 4.6 (aanwijzing vergunningvrij geval: onderzoek of onderwijs)
Deze vrijstelling is bedoeld om de eieren of larven van genoemde soorten te gebruiken bij onderzoek of onderwijs. In het artikel zijn voorwaarden gesteld aan het vergunningvrij uitvoeren van de activiteit. Hiermee wordt het risico op aantasting van de instandhouding van de soort beperkt. Naast deze voorwaarden moet ook de zorgplicht, genoemd in artikel 11.27 van het Besluit activiteiten leefomgeving, altijd in acht worden genomen. Om andere soorten voor doeleinden van onderzoek of onderwijs te gebruiken, moet een omgevingsvergunning voor de flora- en fauna-activiteit worden aangevraagd.
Artikel 4.7 (aanwijzing vergunningvrij geval: bescherming tegen landbouwwerkzaamheden)
Deze vrijstelling is bedoeld om eieren en jonge vogels, die nog niet (goed) kunnen vliegen, te beschermen tegen landbouwwerkzaamheden. In het artikel zijn voorwaarden gesteld aan het vergunningvrij uitvoeren van de activiteit. Hiermee wordt het risico op aantasting van de instandhouding van de soort beperkt. Naast deze voorwaarden moet ook de zorgplicht, genoemd in artikel 11.27 van het Besluit activiteiten leefomgeving, altijd in acht worden genomen.
Artikel 4.8 (aanwijzing vergunningvrij geval: asbestsanering)
Bij asbestsanering geldt voor genoemde soorten een vrijstelling van de vergunningplicht. In de bijlage Voorwaarden vergunningvrije flora-en fauna-activiteit asbestsanering verbindt de provincie een aantal voorwaarden aan het vergunningvrij uitvoeren van de asbestsanering. Dit om het risico op aantasting van de instandhouding van de soort te beperken. Naast deze voorwaarden moet ook de zorgplicht, genoemd in artikel 11.27 van het Besluit activiteiten leefomgeving, altijd in acht worden genomen.
Paragraaf 4.2.2 Activiteiten die houtopstanden betreffen
Geen toelichting.
Artikel 4.9 (oogmerk maatwerkregels over houtopstand)
Het Besluit activiteiten leefomgeving stelt in paragraaf 11.3.2 regels over het vellen en beheren van houtopstanden. De provincie werkt deze regels verder uit en maakt maatwerk mogelijk waar dat gewenst is. De bevoegdheid om maatwerkregels te stellen volgt uit artikel 11.117 van het Besluit activiteiten leefomgeving.
Artikel 4.11 (nadere invulling voorwaarden kapverbod)
In artikel 11.128 van het Besluit activiteiten leefomgeving staat dat Gedeputeerde Staten bevoegd zijn een kapverbod op te leggen onder de voorwaarden dat dit nodig is voor de bescherming van bijzondere natuurwaarden of landschappelijke waarden en telkens voor ten hoogste vijf jaar. In dit artikel wordt aangegeven wat in ieder geval onder bijzondere natuurwaarden of landschappelijke waarden wordt verstaan. Is hiervan sprake, dan kunnen Gedeputeerde Staten een kapverbod overwegen. Het kapverbod is een uiterst middel. In overleg met de eigenaar zoeken Gedeputeerde Staten eerst naar andere oplossingen.
Artikel 4.12 (nadere invulling bosbouwkundig verantwoord herbeplanten)
Algemeen: Dit artikel geeft invulling aan het begrip 'bosbouwkundig verantwoord herbeplanten', als bedoeld in artikel 11.129 van het Besluit activiteiten leefomgeving. Het doel is dat de herbeplanting (of herbebossing door natuurlijke verjonging) vergelijkbaar is met de gevelde houtopstand, zowel in oppervlakte als in kwaliteit. Precies dezelfde boomsoorten planten, is niet nodig. Wel moet de herbeplanting een houtteeltkundige, ecologische en landschappelijke waarde kunnen ontwikkelen, die vergelijkbaar is met de gevelde of tenietgegane houtopstand. Als de herbeplanting niet op een bosbouwkundig verantwoorde wijze plaatsvindt, is niet voldaan aan de herplantplicht.
Lid 1, onderdeel a, b en c: de gestelde eisen aan het gebruik van voldoende en kwalitatief goed plantmateriaal waarborgen het herstel van de gevelde houtopstand. Op het moment van herbeplanting heeft de nieuwe houtopstand nog niet de kwaliteit van de gevelde of tenietgegane houtopstand. Op termijn moet de herbeplanting wel leiden tot een houtopstand van vergelijkbare kwaliteit.
Lid 1, onderdeel d: een voorbeeld is de Amerikaanse vogelkers. Deze soort kan door het woekerende karakter inheemse vegetaties volledig verdringen.
Artikel 4.13 (meldplicht aanleg en onderhoud brandgang)
In artikel 11.131, eerste lid, onderdeel c, van het Besluit activiteiten leefomgeving staat dat de meldplicht vellen houtopstand en de plicht tot herbeplanting niet van toepassing zijn op het vellen van houtopstanden voor de aanleg en het onderhoud van brandgangen op natuurterreinen. Dit artikel stelt eisen aan de vegetatie, locatie en maximale omvang van een brandgang. Wanneer niet wordt voldaan aan deze eisen, is de aanleg of uitbreiding van de brandgang niet uitgezonderd van de meldplicht vellen houtopstand en plicht tot herbeplanting en gelden deze verplichtingen dus wel.
Paragraaf 4.2.4 Natura 2000-activiteiten
Geen toelichting.
Artikel 4.14a (verbod windturbines Natura 2000-gebied Veluwe)
Dit verbod is opgenomen met het oog op de instandhoudingsdoelstelling voor de wespendief
binnen het Natura 2000-gebied de Veluwe. Dit verbod sluit aan op het specifieke windbeleid
dat op 23 april 2024 door Gedeputeerde Staten is vastgesteld voor windenergie op en
rondom de Veluwe. Zie voor dit beleid en de onderliggende stukken Windenergie op en rondom de Veluwe Provincie Gelderland.
Afdeling 4.3 Grondwaterbedreigende activiteiten
Geen toelichting.
Paragraaf 4.3.1 Algemeen
Geen toelichting.
Artikel 4.15 (toepassingsbereik en oogmerk regels over grondwaterbedreigende activiteiten)
Volgens artikel 7.11 van het Besluit kwaliteit leefomgeving bevat een omgevingsverordening in ieder geval regels over het beschermen van de kwaliteit van het grondwater vanwege de waterwinning in bij de omgevingsverordening aangewezen gebieden. Daar is in afdeling 4.3 invulling aan gegeven ter bescherming van de openbare drinkwatervoorziening. Dicht bij de plek waar het drinkwater wordt gewonnen, geldt het hoogste beschermingsniveau, met de meest strenge beschermingsregels. Hoe verder weg van deze plek, hoe soepeler de beschermingsregels zijn en hoe meer activiteiten zijn toegestaan. Tevens zijn drinkwaterreserveringsgebieden vastgesteld om het grondwater te beschermen voor een potentiële drinkwaterwinning in de toekomst. In de aangewezen gebieden (en zones) zijn grondwaterbedreigende activiteiten aangewezen, die in het betreffende gebied zijn verboden of waarvoor extra beschermingsmaatregelen gelden.
Artikel 4.16 (specifieke zorgplicht)
De in artikel 4.15 genoemde gebieden en zones beschermen de kwetsbare functie drinkwaterwinning en een veelal kwetsbare bodem. Daarom mag extra alertheid en zorgvuldigheid worden verwacht van degene die hier een activiteit verricht die de kwaliteit van het grondwater negatief kan beïnvloeden. Gelet hierop is ter bescherming van de kwaliteit van het grondwater, in aanvulling op de algemene zorgplicht uit de Omgevingswet, een specifieke zorgplicht opgenomen. Ook al geldt er geen expliciet verbod op een activiteit of gelden er niet direct nadere regels bij het verrichten van de activiteit, als die activiteit risico's voor de kwaliteit van het grondwater met zich meebrengt, mag zij niet zonder meer worden uitgevoerd. De verplichte melding van incidenten met (mogelijke) nadelige gevolgen voor de kwaliteit van het grondwater, bij de provincie en bij Vitens, kan worden gedaan via het Provincieloket (telefoonnummer 026 359 99 99) en de Coördinatiewacht van de Centrale Waterverdeling (telefoonnummer 088 884 50 65).
Artikel 4.17 (bebording waterwingebieden en grondwaterbeschermingsgebieden)
Waterwingebieden en grondwaterbeschermingsgebieden beschermen de kwetsbare functie drinkwaterwinning. Van degene die hier een activiteit verricht, die de kwaliteit van het grondwater negatief kan beïnvloeden, wordt extra alertheid en zorgvuldigheid verwacht. Daarom is de (her)kenbaarheid van deze gebieden ter plaatse van groot belang. Hier wordt voor gezorgd door middel van het plaatsen van herkenbare borden door het drinkwaterbedrijf.
Paragraaf 4.3.2 Waterwingebieden
Geen toelichting.
Artikel 4.18 (verboden grondwaterbedreigende activiteiten in waterwingebieden)
Algemeen: Een waterwingebied is het gebied waar het grondwater bestemd voor de bereiding van drinkwater daadwerkelijk wordt gewonnen. Deze gebieden zijn meestal in eigendom van het drinkwaterbedrijf. Bescherming van bodem en grondwater is cruciaal gelet op de kwaliteit van het drinkwater. Activiteiten die schadelijk kunnen zijn voor het grondwater of waarbij de bodemopbouw verstoord kan worden, zijn absoluut verboden. Dit verbod is zowel vanwege (milieu-)hygiënische, microbiologische als bacteriologische risico's nodig.
Lid 1 onderdeel a: De lijst van verboden activiteiten bevat milieubelastende activiteiten uit het Besluit activiteiten leefomgeving, waaronder het aanleggen en gebruiken van een bodemenergiesysteem of mijnbouwwerk en het exploiteren van specifiek benoemde bedrijven.
Lid 1 onderdeel b: Bij de beschermende werking van een bodemlaag moet voornamelijk worden gedacht aan een slecht doorlatende (klei)laag die zich bevindt tussen het maaiveld en het watervoerend pakket waaraan het grondwater wordt onttrokken. Deze lagen zijn in beeld gebracht en op onze webpagina 'diepte beschermende bodemlaag' wordt de (diepte)ligging van deze laag aangegeven. Wanneer deze diepte niet wordt overschreden, mag ervan worden uitgegaan dat de beschermende werking van een bodemlaag niet wordt aangetast (als gevolg van de boring of ontgraving zelf).
Lid 2, 3 en 4: Er zijn ook activiteiten benoemd die niet verboden zijn. Dat is onder meer noodzakelijk om de waterwinning zelf mogelijk te houden. Ook het saneren van de bodem of het grondwater en daarvoor benodigd onderzoek blijft mogelijk. In alle gevallen geldt wel altijd de zorgplicht.
Lid 5: Voor de toepassing van grond of baggerspecie met poly- en perfluoralkylstoffen (PFAS) worden specifieke waarden gehanteerd. Daarmee wordt aangesloten bij het 'Geactualiseerde handelingskader voor hergebruik van PFAS-houdende grond en baggerspecie' (geactualiseerde versie van december 2021). Daarbij is er ruimte voor gebiedsspecifiek beleid als in dat kader door het bevoegd gezag specifieke waarden (ook wel gebiedswaarde of lokale maximale waarde genoemd) zijn vastgesteld.
Artikel 4.19 (vergunningplichtige grondwaterbedreigende activiteiten in waterwingebieden)
Algemeen: Niet alle grondwaterbedreigende activiteiten zijn absoluut verboden in een waterwingebied. Er zijn ook activiteiten die met een omgevingsvergunning zijn toegestaan, maar alleen als er geen nadelige gevolgen zijn voor de kwaliteit van het grondwater. Aan de vergunning worden voorschriften verbonden die nodig zijn om (de kwaliteit van) het grondwater te beschermen.
Lid 1 onderdeel b: Bij 'handelingen met constructies waardoor schadelijke stoffen op of in de bodem terecht kunnen komen' moet worden gedacht aan het aanleggen, hebben of gebruiken van een werk, leiding of installatie op of in de bodem waarmee een schadelijke stof in de bodem wordt of kan worden gebracht.
Lid 1 onderdeel c: Onder 'roeren van de bodem' wordt in ieder geval verstaan het verrichten van boringen en graafwerkzaamheden in de bodem. Denk er daarbij aan dat het aantasten van de beschermende werking van een bodemlaag absoluut verboden is op grond van het voorgaande artikel.
Lid 2 en 3: Om onevenredig grote maatschappelijke nadelen te voorkomen, zijn er enkele activiteiten benoemd die wel zonder omgevingsvergunning mogen worden verricht. Ook daarvoor geldt wel altijd de zorgplicht. Bij de genoemde uitzonderingen van het verbod op het hebben, gebruiken of vervoeren van schadelijke stoffen gaat het er met name om dat die stoffen niet kunnen verspreiden of verstuiven.
Paragraaf 4.3.3 Grondwaterbeschermingsgebieden
Geen toelichting.
Artikel 4.20 (verboden grondwaterbedreigende activiteiten in grondwaterbeschermingsgebieden)
Algemeen: Een grondwaterbeschermingsgebied ligt als een schil rond het waterwingebied waar het grondwater bestemd voor de bereiding van drinkwater daadwerkelijk wordt gewonnen. De buitengrens is de lijn van waar het grondwater vanaf de grondwaterstand een periode van 25 jaar nodig heeft om de drinkwaterwinning te bereiken. Hoewel er geen drinkwater wordt opgepompt, is ook hier bescherming van bodem en grondwater cruciaal voor de kwaliteit van het drinkwater. Activiteiten die schadelijk kunnen zijn voor het grondwater of waarbij de bodemopbouw verstoord kan worden, zijn absoluut verboden.
Lid 1 onderdeel a: De lijst van verboden activiteiten bevat milieubelastende activiteiten uit het Besluit activiteiten leefomgeving, waaronder het aanleggen en gebruiken van een bodemenergiesysteem of mijnbouwwerk en het exploiteren van specifiek benoemde bedrijven.
Lid 1 onderdeel b: Bij de beschermende werking van een bodemlaag moet voornamelijk worden gedacht aan een slecht doorlatende (klei)laag die zich bevindt tussen het maaiveld en het watervoerend pakket waaraan het grondwater wordt onttrokken. Deze lagen zijn in beeld gebracht en op onze webpagina 'diepte beschermende bodemlaag' wordt de (diepte)ligging van deze laag aangegeven. Wanneer deze diepte niet wordt overschreden, mag ervan worden uitgegaan dat de beschermende werking van een bodemlaag niet wordt aangetast (als gevolg van de boring of ontgraving zelf).
Lid 1 onderdeel f: Grondgebonden teelt wil zeggen dat de gewassen wortelen in de grond. Dus zonder een vorm van scheiding van de bodem, zoals wel gebeurt bij substraatteelt. Teelt in bijvoorbeeld containers of potten valt onder substraatteelt. Onder bloembollen worden verstaan bol-, knol- en wortelstok gewassen, bedoeld als siergewas. Hieronder vallen in ieder geval tulpen, lelies, hyacinten, narcissen, dahlia’s, irissen, gladiolen en bijzondere bolgewassen.
Lid 2: Het saneren van de bodem of het grondwater en daarvoor benodigd onderzoek blijft mogelijk. Ook daarvoor geldt wel altijd de zorgplicht.
Lid 3: Het grondgebonden telen van bloembollen is niet verboden als dit biologisch plaatsvindt. Dat is het geval bij een bedrijf met een bio-certificaat van Skal Biocontrole. Skal Biocontrole is een zelfstandig bestuursorgaan dat toezicht houdt op de gehele biologische keten in Nederland. Naast de certificering heeft Skal Biocontrole ook een zogenaamde ‘Inputlijst’ samengesteld van middelen die gebruikt mogen worden in de biologische productie in Nederland. Omdat telers in de praktijk met producten werken, staan op die lijst de productnamen vermeld die aantoonbaar zijn samengesteld uit toegestane stoffen voor de biologische landbouw. Zo kan worden aangetoond dat sprake is van biologische teelt als geen gebruik wordt gemaakt van gewasbeschermingsmiddelen of biociden of alleen gebruik wordt gemaakt van middelen die op deze lijst staan.
Artikel 4.21 (melding grondwaterbedreigende activiteiten in grondwaterbeschermingsgebieden)
Algemeen: Niet alle grondwaterbedreigende activiteiten zijn absoluut verboden in een grondwaterbeschermingsgebied. Er zijn ook activiteiten die na een voorafgaande melding zijn toegestaan, maar alleen als bij het verrichten van deze activiteiten wordt voldaan aan de regels die in de navolgende artikelen zijn gesteld. Bij de melding krijgt de melder te zien met welke maatregelen en voorzieningen aan de gestelde regels kan worden voldaan. Denk daarbij aan het hebben van vloeistofdichte vloeren, extra eisen aan opslagvoorzieningen, extra eisen bij het verrichten van boringen of de toepassing van grond van een bepaalde kwaliteit. Het gaat erom dat er geen nadelige gevolgen zijn voor de kwaliteit van het grondwater. Maatwerk is mogelijk via (een besluit over) maatwerkvoorschriften met inachtneming van de bescherming van (de kwaliteit van) het grondwater. Hier kan bij de melding om worden verzocht met een nadere motivering.
Lid 1 onderdeel a: Onder ‘uitbreiden’ wordt in ieder geval verstaan het groter in omvang maken of vermeerderen. Het vergroten van de oppervlakte van de begraafplaats of het terrein voor het verstrooien van as valt hier dus onder, evenals een toename van het aantal geplande graven binnen de bestaande oppervlakte van een begraafplaats.
Lid 1 onderdeel e: Bij 'handelingen met constructies waardoor schadelijke stoffen op of in de bodem terecht kunnen komen' moet worden gedacht aan het aanleggen, hebben of gebruiken van een werk, leiding of installatie op of in de bodem, waarmee een schadelijke stof in de bodem wordt of kan worden gebracht.
Lid 1 onderdeel f: Onder 'roeren van de bodem' wordt in ieder geval verstaan het verrichten van boringen en graafwerkzaamheden in de bodem. Denk er daarbij aan dat het aantasten van de beschermende werking van een bodemlaag absoluut verboden is op grond van het voorgaande artikel.
Lid 2, 3 en 4: Om onevenredig grote maatschappelijke nadelen te voorkomen, zijn er enkele activiteiten benoemd die wel zonder melding en voorgeschreven beschermende maatregelen mogen worden verricht. Ook daarvoor geldt wel altijd de zorgplicht. Bij de genoemde uitzonderingen van het verbod op het vervoeren van meststoffen en het verbod op het hebben, gebruiken of vervoeren van schadelijke stoffen gaat het er met name om dat die stoffen niet kunnen verspreiden of verstuiven.
Lid 5: Voor de toepassing van grond of baggerspecie met poly- en perfluoralkylstoffen (PFAS) worden specifieke waarden gehanteerd. Daarmee wordt aangesloten bij het Geactualiseerde handelingskader voor hergebruik van PFAS-houdende grond en baggerspecie (geactualiseerde versie van december 2021).
Artikel 4.22 (uitbreiden begraafplaats of uitstrooiveld in grondwaterbeschermingsgebieden)
Een begraafplaats of terrein voor het verstrooien van as kan nadelige gevolgen hebben voor de kwaliteit van het grondwater. Het aanleggen van een nieuwe (dieren)begraafplaats of een nieuw uitstrooiveld is daarom verboden in een grondwaterbeschermingsgebied. Een bestaande (dieren)begraafplaats of uitstrooiveld mag wel worden uitgebreid, als dat geen negatief effect heeft op de grondwaterkwaliteit.
Artikel 4.23 (toepassen grond of baggerspecie in grondwaterbeschermingsgebieden)
Lid 1: Door het (her)gebruik van grond of baggerspecie kan het grondwater dat wordt gebruikt voor de openbare drinkwatervoorziening worden verontreinigd. Bij de normstelling voor de landelijke gebruiksregels voor het toepassen van grond of baggerspecie, is het risico op verspreiding van verontreinigingen naar het grondwater bestemd voor de drinkwaterwinning niet specifiek meegenomen. Vanwege dit risico gelden in een grondwaterbeschermingsgebied specifieke regels bij het toepassen van grond of baggerspecie. In grondwaterbeschermingsgebieden is het beleid erop gericht om het bestaande beschermingsniveau minimaal in stand te laten (stand still) en zo mogelijk een verbetering van het beschermingsniveau te bereiken (step forward).
Daarom is het in beginsel alleen toegestaan om grond of baggerspecie te gebruiken van achtergrondwaardekwaliteit. Dergelijke 'schone' grond is echter niet altijd beschikbaar. Daarom zijn na melding uitzonderingen toegestaan voor het toepassen van licht verontreinigde grond of baggerspecie. Aanvoer van licht verontreinigde grond van buiten het grondwaterbeschermingsgebied is alleen toegestaan voor de toepassing op of in de bodem van grond met de kwaliteitsklasse wonen. Voor alle andere toepassingen geldt dat de licht verontreinigde grond of baggerspecie uit het grondwaterbeschermingsgebied afkomstig moet zijn. Daarmee wordt bereikt dat geen toename van verontreinigingen in het grondwaterbeschermingsgebied plaatsvindt.
Lid 2: Voor de toepassing van grond of baggerspecie met poly- en perfluoralkylstoffen (PFAS) worden specifieke waarden gehanteerd. Daarmee wordt aangesloten bij het Geactualiseerde handelingskader voor hergebruik van PFAS-houdende grond en baggerspecie (geactualiseerde versie van december 2021). Er is ruimte voor gebiedsspecifiek beleid als in dat kader door het bevoegd gezag specifieke waarden (ook wel gebiedswaarde of lokale maximale waarde genoemd) zijn vastgesteld.
Artikel 4.24 (activiteiten met meststoffen in grondwaterbeschermingsgebieden)
Het verbod op de toepassing van andere meststoffen is opgenomen vanwege het risico op de aanwezigheid van onbekende verontreinigingen. Met name in zuiveringsslib en in overige organische en anorganische meststoffen kunnen zich verontreinigingen bevinden. Daarnaast geldt dat toepassing van die meststoffen niet strikt noodzakelijk is, omdat er minder risicovolle alternatieven voorhanden beschikbaar zijn, zoals het gebruik van dierlijke meststoffen. Voor het gebruik van dierlijke meststoffen, anorganische meststoffen, kalkmeststoffen of compost gelden geen aanvullende beschermende regels boven op de landelijke regels. Bij het opslaan in een mestbassin is wel een extra beschermende voorziening nodig als aanvulling op de bodembeschermende voorzieningen die zijn voorgeschreven in het Besluit activiteiten leefomgeving. Denk aan een extra onderfolie inclusief een drainagesysteem met een inspectieput die regelmatig wordt gecontroleerd als extra voorziening boven op de folie die al is voorgeschreven in het Besluit activiteiten leefomgeving.
Artikel 4.25 (activiteiten met schadelijke stoffen in grondwaterbeschermingsgebieden)
Niet alleen handelingen met schadelijke stoffen zelf (hebben, gebruiken of vervoeren) vormen een direct risico voor de kwaliteit van het grondwater wanneer die stoffen op of in de bodem terechtkomen. Ook bij het aanleggen, hebben of gebruiken van een werk, leiding of installatie op of in de bodem kunnen schadelijke stoffen op of in de bodem terechtkomen. In dergelijke gevallen moeten beschermende maatregelen en voorzieningen worden getroffen. Denk aan vloeistofdichte vloeren, extra eisen aan opslagvoorzieningen of extra eisen aan leidingen en installaties. Bij de melding krijgt de melder te zien met welke maatregelen en voorzieningen aan de gestelde regels kan worden voldaan.
Artikel 4.26 (boren en grondwerkzaamheden in grondwaterbeschermingsgebieden)
Het roeren van de bodem in de eerste drie meter onder het maaiveld is van weinig invloed op de kwaliteit van het grondwater. Deze verplichtingen hebben daarom betrekking op activiteiten die op drie meter of dieper onder het maaiveld plaatsvinden. Hieronder vallen in ieder geval bodemstabiliseringswerken, boringen, grond- en funderingswerken en het plaatsen en verwijderen van damwanden, folies en heipalen. Bij de melding krijgt de melder te zien met welke maatregelen en voorzieningen aan de gestelde regels kan worden voldaan. Denk daarbij bijvoorbeeld aan beschermende maatregelen bij boringen om lekstromen met verontreinigingen naar het diepere grondwater te voorkomen. Het aantasten van de beschermende werking van een bodemlaag blijft absoluut verboden.
Artikel 4.27 (op of in de bodem brengen van afstromend water in grondwaterbeschermingsgebieden)
Neerslag die van nature schoon is kan onderweg verontreinigingen opnemen van gebouwen en wegen. Zo bevat afstromend water van wegen zware metalen, PAK's en minerale olie. In het afstromend water van bouwwerken (bijvoorbeeld gebouwen of zonneparken) komt onder meer opgelost koper en zink voor. Onder afstromend water wordt in ieder geval verstaan: neerslag, bluswater en waswater. Bij een calamiteit op de weg kunnen grote hoeveelheden schadelijke stoffen in de berm terechtkomen, die bij ongecontroleerde lozing of infiltratie tot vervuiling van de bodem en het grondwater kunnen leiden. Generieke regelgeving beperkt dit risico onvoldoende, gelet op het bijzondere belang en de kwetsbaarheid van de openbare drinkwatervoorziening. Daarom worden beschermende voorzieningen en maatregelen voorgeschreven, om te voorkomen dat afstromend water op of in de bodem komt. Daarnaast is het risico op lekkage en afspoelen van schadelijke stoffen van motorvoertuigen bij de huidige stand van de techniek beperkt, maar niet verwaarloosbaar. Ook voor het parkeren op onverharde terreinen, zoals kale grond, gras, grind en steengranulaat, kunnen daarom extra eisen of beperkingen gelden. Bij de melding krijgt de melder te zien met welke maatregelen en voorzieningen aan de gestelde regels kan worden voldaan.
Paragraaf 4.3.4 Koude-warmte-opslagvrije zones
Geen toelichting.
Artikel 4.28 (verboden grondwaterbedreigende activiteiten in koude-warmte-opslagvrije zones)
Algemeen: Een koude-warmte-opslagvrije zone ligt als een schil rond het grondwaterbeschermingsgebied. De buitengrens is de lijn van waar het grondwater vanaf de scheidende laag (klei/leem) boven het watervoerend pakket (zand/grind) van waaruit het drinkwater wordt gewonnen, een periode van 25 jaar nodig heeft om de drinkwaterwinning te bereiken. Gelet op de kwaliteit van het drinkwater zijn activiteiten die in de bodem worden verricht en schadelijk kunnen zijn voor het grondwater of waarbij de beschermende bodemlaag verstoord kan worden, absoluut verboden.
Lid 1 onderdeel c: Bij de beschermende werking van een bodemlaag moet voornamelijk worden gedacht aan een slecht doorlatende (klei)laag die zich bevindt tussen het maaiveld en het watervoerend pakket waaraan het grondwater wordt onttrokken. Deze lagen zijn in beeld gebracht en op onze webpagina 'diepte beschermende bodemlaag' wordt de (diepte)ligging van deze laag aangegeven. Wanneer deze diepte niet wordt overschreden, mag ervan worden uitgegaan dat de beschermende werking van een bodemlaag niet wordt aangetast (als gevolg van de boring of ontgraving zelf).
Lid 2: Het saneren van de bodem of het grondwater en daarvoor benodigd onderzoek blijft mogelijk. Ook daarvoor geldt wel altijd de zorgplicht.
Artikel 4.29 (melding grondwaterbedreigende activiteiten in koude-warmte-opslagvrije zones)
Algemeen: Naast de verboden grondwaterbedreigende activiteiten zijn er in een koude-warmte-opslagvrije zone ook activiteiten die na een voorafgaande melding zijn toegestaan, maar alleen als bij het verrichten van deze activiteiten wordt voldaan aan de regels die in de navolgende artikelen zijn gesteld. Bij de melding krijgt de melder te zien met welke maatregelen en voorzieningen aan de gestelde regels kan worden voldaan. Denk daarbij aan het hebben van vloeistofdichte vloeren, extra eisen aan opslagvoorzieningen of extra eisen bij het verrichten van boringen. Het gaat erom dat er geen nadelige gevolgen zijn voor de kwaliteit van het grondwater. Maatwerk is mogelijk via (een besluit over) maatwerkvoorschriften met inachtneming van de bescherming van (de kwaliteit van) het grondwater. Hier kan bij de melding om worden verzocht met een nadere motivering.
Lid 1 onderdeel b: Onder 'roeren van de bodem' wordt in ieder geval verstaan het verrichten van boringen en graafwerkzaamheden in de bodem. Denk er daarbij aan dat het aantasten van de beschermende werking van een bodemlaag absoluut verboden is op grond van het voorgaande artikel.
Lid 2: Om onevenredig grote maatschappelijke nadelen te voorkomen, mogen enkele activiteiten zonder melding en voorgeschreven beschermende maatregelen worden verricht. Ook daarvoor geldt wel altijd de zorgplicht.
Artikel 4.30 (activiteiten met vloeibare schadelijke stoffen zwaarder dan water in koude-warmte-opslagvrije zones)
Het hebben, gebruiken of vervoeren van vloeibare schadelijke stoffen zwaarder dan water vormt in koude-warmte-opslagvrije zones een direct risico voor de kwaliteit van het grondwater wanneer die stoffen op of in de bodem terechtkomen. Voor activiteiten met vloeibare schadelijke stoffen zwaarder dan water moeten daarom beschermende maatregelen en voorzieningen worden genomen om te voorkomen dat die stoffen op of in de bodem kunnen komen. Denk aan vloeistofdichte vloeren of extra eisen aan opslagvoorzieningen. Bij de melding krijgt de melder te zien met welke maatregelen en voorzieningen aan de gestelde regels kan worden voldaan.
Artikel 4.31 (boren en grondwerkzaamheden in koude-warmte-opslagvrije zones)
Het roeren van de bodem in de eerste drie meter onder het maaiveld is van weinig invloed op de kwaliteit van het grondwater. Deze verplichtingen hebben daarom betrekking op activiteiten die op drie meter of dieper onder het maaiveld plaatsvinden. Hieronder vallen in ieder geval bodemstabiliseringswerken, boringen, grond- en funderingswerken en het plaatsen en verwijderen van damwanden, folies en heipalen. Bij de melding krijgt de melder te zien met welke maatregelen en voorzieningen aan de gestelde regels kan worden voldaan. Denk daarbij bijvoorbeeld aan beschermende maatregelen bij boringen om lekstromen met verontreinigingen naar het diepere grondwater te voorkomen. Het aantasten van de beschermende werking van een bodemlaag blijft absoluut verboden.
Paragraaf 4.3.5 Boringsvrije zones
Geen toelichting.
Artikel 4.32 (verboden grondwaterbedreigende activiteiten in boringsvrije zones)
Algemeen: Een boringsvrije zone ligt als een schil rond een koude-warmte-opslagvrije zone. De buitengrens is de lijn van waar het grondwater vanaf het watervoerend pakket (zand/grind) van waaruit het drinkwater wordt gewonnen, een periode van 25 jaar nodig heeft om de drinkwaterwinning te bereiken. Gelet op de kwaliteit van het drinkwater zijn een tweetal activiteiten die in de bodem worden verricht en schadelijk kunnen zijn voor het grondwater of waarbij de beschermende bodemlaag verstoord kan worden, absoluut verboden.
Lid 1 onderdeel b: Bij de beschermende werking van een bodemlaag moet voornamelijk worden gedacht aan een slecht doorlatende (klei)laag die zich bevindt tussen het maaiveld en het watervoerend pakket waaraan het grondwater wordt onttrokken. Deze lagen zijn in beeld gebracht en op onze webpagina 'diepte beschermende bodemlaag' wordt de (diepte)ligging van deze laag aangegeven. Wanneer deze diepte niet wordt overschreden, mag ervan worden uitgegaan dat de beschermende werking van een bodemlaag niet wordt aangetast (als gevolg van de boring of ontgraving zelf).
Lid 2: Het saneren van de bodem of het grondwater en daarvoor benodigd onderzoek blijft mogelijk. Ook daarvoor geldt wel altijd de zorgplicht.
Artikel 4.33 (melding grondwaterbedreigende activiteiten in boringsvrije zones)
Algemeen: Naast de verboden grondwaterbedreigende activiteiten zijn er in een boringsvrije zone ook activiteiten die na een voorafgaande melding zijn toegestaan, maar alleen als bij het verrichten van deze activiteiten wordt voldaan aan de regels die in artikel 4.34 zijn gesteld. Bij de melding krijgt de melder te zien met welke maatregelen en voorzieningen aan de gestelde regels kan worden voldaan. Denk daarbij aan extra eisen bij het verrichten van boringen. Het gaat erom dat er geen nadelige gevolgen zijn voor de kwaliteit van het grondwater. Maatwerk is mogelijk via (een besluit over) maatwerkvoorschriften met inachtneming van de bescherming van (de kwaliteit van) het grondwater. Hier kan bij de melding om worden verzocht met een nadere motivering.
Lid 1 onderdeel b: Onder 'roeren van de bodem' wordt in ieder geval verstaan het verrichten van boringen en graafwerkzaamheden in de bodem. Denk er daarbij, en bij het aanleggen en gebruiken van een bodemenergiesysteem, aan dat het aantasten van de beschermende werking van een bodemlaag absoluut verboden is op grond van het voorgaande artikel.
Artikel 4.34 (boren en grondwerkzaamheden in boringsvrije zones)
Het roeren van de bodem in de eerste drie meter onder het maaiveld is van weinig invloed op de kwaliteit van het grondwater. Deze verplichtingen hebben daarom betrekking op activiteiten die op drie meter of dieper onder het maaiveld plaatsvinden. Hieronder vallen in ieder geval bodemstabiliseringswerken, boringen, grond- en funderingswerken en het plaatsen en verwijderen van damwanden, folies en heipalen. Bij de melding krijgt de melder te zien met welke maatregelen en voorzieningen aan de gestelde regels kan worden voldaan. Denk daarbij bijvoorbeeld aan beschermende maatregelen bij boringen om lekstromen met verontreinigingen naar het diepere grondwater te voorkomen. Het aantasten van de beschermende werking van een bodemlaag blijft absoluut verboden.
Paragraaf 4.3.6 Intrekgebieden
Geen toelichting.
Artikel 4.35 (verbod mijnbouwactiviteit in intrekgebieden)
Een intrekgebied ligt als buitenste schil om de andere aangewezen gebieden ter bescherming van de openbare drinkwatervoorziening. Water dat hier in de bodem zakt, kan binnen duizend jaar bij een waterwingebied zijn. Vanwege de grote gevolgen is het aanleggen en exploiteren van een mijnbouwwerk in deze gebieden niet toegestaan. Het gebruik van geothermie is binnen een intrekgebied wel toegestaan. Daarbij geldt wel altijd de zorgplicht.
Paragraaf 4.3.7 Kwetsbare drinkwaterreserveringsgebieden
Geen toelichting.
Artikel 4.36 (verboden grondwaterbedreigende activiteiten in kwetsbare drinkwaterreserveringsgebieden)
Algemeen: Een kwetsbaar drinkwaterreserveringsgebied is een gebied waar het grondwater wordt beschermd voor een potentiële drinkwaterwinning in de toekomst. In deze drinkwaterreserveringsgebieden is geen beschermende kleilaag aanwezig of bevindt zich een (klein) deel van het grondwater dat naar de potentiële drinkwaterwinning stroomt direct boven de beschermende kleilaag. Als het een potentiële oevergrondwaterwinning betreft is het betreffende drinkwaterreserveringsgebied ook als kwetsbaar aangemerkt, omdat die winputten zich relatief ondiep in de grond bevinden. Bescherming van bodem en grondwater is cruciaal gelet op de kwaliteit van het toekomstige drinkwater. Activiteiten die schadelijk kunnen zijn voor het grondwater of waarbij de bodemopbouw verstoord kan worden, zijn absoluut verboden.
Artikel 4.37 (vergunningplichtige grondwaterbedreigende activiteiten in kwetsbare drinkwaterreserveringsgebieden)
Algemeen: Niet alle grondwaterbedreigende activiteiten zijn absoluut verboden in een kwetsbaar drinkwaterreserveringsgebied. Er zijn ook activiteiten die met een omgevingsvergunning zijn toegestaan, maar alleen als er geen nadelige gevolgen zijn voor de kwaliteit van het grondwater. Aan de vergunning worden voorschriften verbonden die nodig zijn om (de kwaliteit van) het grondwater te beschermen.
Onderdeel a: De bijlage Grondwaterbedreigende activiteiten in kwetsbare drinkwaterreserveringsgebieden bevat milieubelastende activiteiten uit het Besluit activiteiten leefomgeving, waaronder het exploiteren van specifiek benoemde bedrijven. De bijlage bevat een lijst A en een lijst B. De genoemde activiteiten op lijst A zijn vergunningplichtig.
Artikel 4.38 (melding grondwaterbedreigende activiteiten in kwetsbare drinkwaterreserveringsgebieden)
Algemeen: Niet alle grondwaterbedreigende activiteiten zijn absoluut verboden of vergunningplichtig in een kwetsbaar drinkwaterreserveringsgebied. Er zijn ook activiteiten die na een voorafgaande melding zijn toegestaan, maar alleen als bij het verrichten van deze activiteiten wordt voldaan aan de regels die in de navolgende artikelen zijn gesteld. Bij de melding krijgt de melder te zien met welke maatregelen en voorzieningen aan de gestelde regels kan worden voldaan. Denk daarbij aan extra eisen bij het verrichten van boringen of de toepassing van grond van een bepaalde kwaliteit. Het gaat erom dat er geen nadelige gevolgen zijn voor de kwaliteit van het grondwater. Maatwerk is mogelijk via (een besluit over) maatwerkvoorschriften met inachtneming van de bescherming van (de kwaliteit van) het grondwater. Hier kan bij de melding om worden verzocht met een nadere motivering.
Lid 1, onderdeel a: De bijlage Grondwaterbedreigende activiteiten in kwetsbare drinkwaterreserveringsgebieden bevat milieubelastende activiteiten uit het Besluit activiteiten leefomgeving, waaronder het exploiteren van specifiek benoemde bedrijven. De bijlage bevat een lijst A en een lijst B. De genoemde activiteiten op lijst B zijn meldingsplichtig.
Lid 1 onderdeel b: Onder uitbreiden wordt in ieder geval verstaan het groter in omvang maken of vermeerderen. Het vergroten van de oppervlakte van de begraafplaats of het terrein voor het verstrooien van as valt hier dus onder, evenals een toename van het aantal geplande graven binnen de bestaande oppervlakte van een begraafplaats.
Lid 1, onderdeel d: Onder ‘roeren van de bodem’ wordt in ieder geval verstaan het verrichten van boringen en graafwerkzaamheden in de bodem.
Lid 2, 3, 4 en 5: Om onevenredig grote maatschappelijke nadelen te voorkomen, mogen bepaalde activiteiten wel zonder melding en voorgeschreven beschermende maatregelen worden verricht. Ook daarvoor geldt wel altijd de zorgplicht.
Artikel 4.39 (uitbreiden begraafplaats of uitstrooiveld in kwetsbare drinkwaterreserveringsgebieden)
Een begraafplaats of terrein voor het verstrooien van as kan nadelige gevolgen hebben voor de kwaliteit van het grondwater. Het aanleggen van een nieuwe (dieren)begraafplaats of een nieuw uitstrooiveld is daarom zonder omgevingsvergunning verboden in een kwetsbaar drinkwaterreserveringsgebied. Een bestaande (dieren) begraafplaats of uitstrooiveld mag wel worden uitgebreid, als dat geen negatief effect heeft op de grondwaterkwaliteit.
Artikel 4.40 (toepassen grond of baggerspecie in kwetsbare drinkwaterreserveringsgebieden)
Door het (her)gebruik van grond of baggerspecie kan het grondwater dat in de toekomst mogelijk wordt gebruikt voor de openbare in een omvang van meer dan 5000 kubieke meter. Daarbij is het in beginsel alleen toegestaan om grond of baggerspecie te gebruiken van de kwaliteitsklasse landbouw/natuur of algemeen toepasbaar. Dergelijke ‘schone’ grond is echter niet altijd beschikbaar. Daarom zijn na melding uitzonderingen toegestaan voor het toepassen van licht verontreinigde grond of baggerspecie. Bij de normstelling voor de landelijke gebruiksregels voor het toepassen van grond of baggerspecie, is het risico op verspreiding van verontreinigingen naar het grondwater bestemd voor de drinkwaterwinning niet specifiek meegenomen. Vanwege dit risico gelden in een kwetsbaar drinkwaterreserveringsgebied specifieke regels bij het toepassen van grond of baggerspecie in oppervlaktewater drinkwatervoorziening.
Artikel 4.41 (activiteiten met meststoffen in kwetsbare drinkwaterreserveringsgebieden)
Algemeen: Het verbod op de toepassing van andere meststoffen is opgenomen vanwege het risico op de aanwezigheid van onbekende verontreinigingen. Met name in zuiveringsslib en overige anorganische meststoffen kunnen zich verontreinigingen bevinden. Daarnaast geldt dat toepassing van die meststoffen niet strikt noodzakelijk is, omdat er minder risicovolle alternatieven beschikbaar zijn, zoals het gebruik van dierlijke meststoffen en kunstmest. Voor het gebruik van dierlijke meststoffen, anorganische meststoffen, kalkmeststoffen of compost gelden geen aanvullende beschermende regels bovenop de landelijke regels.
Lid 1 en 2: Overige organische meststoffen vormen een (rest)categorie waarvan niet in zijn algemeenheid en op voorhand kan worden geconcludeerd dat er geen nadelige gevolgen zijn voor de kwaliteit van het grondwater. Daarom moet het gebruik van dergelijke meststoffen altijd worden gemeld en is het op of in de bodem brengen van overige organische meststoffen alleen toegestaan als wordt aangetoond dat het gebruik ervan de grondwaterkwaliteit niet verslechtert.
Artikel 4.42 (boren en grondwerkzaamheden in kwetsbare drinkwaterreserveringsgebieden)
Deze verplichtingen hebben betrekking op activiteiten die op 10 meter of dieper onder het maaiveld plaatsvinden met uitzondering van ontgrondingsactiviteiten. Onder dit artikel vallen in ieder geval bodemstabiliseringswerken, boringen, grond- en funderingswerken en het plaatsen en verwijderen van damwanden, folies en heipalen. Bij de melding krijgt de melder te zien met welke maatregelen en voorzieningen aan de gestelde regels kan worden voldaan. Denk daarbij bijvoorbeeld aan beschermende maatregelen bij boringen om lekstromen met verontreinigingen naar het diepere grondwater te voorkomen.
Artikel 4.43 (op of in de bodem brengen van afstromend water in kwetsbare drinkwaterreserveringsgebieden)
Neerslag die van nature schoon is kan onderweg verontreinigingen opnemen van bouwwerken en wegen. Zo bevat afstromend water van wegen zware metalen, PAK's en minerale olie. In het afstromend water van bouwwerken komt onder meer opgelost koper en zink voor. Onder afstromend water wordt in ieder geval verstaan: neerslag, bluswater en waswater. Bij een calamiteit op de weg kunnen grote hoeveelheden schadelijke stoffen in de berm terechtkomen, die bij ongecontroleerde lozing of infiltratie tot vervuiling van de bodem en het grondwater kunnen leiden. Generieke regelgeving beperkt dit risico onvoldoende, gelet op het bijzondere belang en de kwetsbaarheid van de potentiële openbare drinkwatervoorziening. Daarom worden beschermende voorzieningen en maatregelen voorgeschreven, om te voorkomen dat afstromend water op of in de bodem komt. Daarnaast is het risico op lekkage en afspoelen van schadelijke stoffen van motorvoertuigen bij de huidige stand van de techniek beperkt, maar niet verwaarloosbaar.
Ook voor het parkeren op onverharde terreinen, zoals kale grond, gras, grind en steengranulaat, kunnen daarom extra eisen of beperkingen gelden. Een ander voorbeeld waarop de regels voor afstromend water van toepassing (kunnen) zijn, zijn zonneparken. Bij de melding krijgt de melder te zien met welke maatregelen en voorzieningen aan de gestelde regels kan worden voldaan. Binnen de kwetsbare drinkwaterreserveringsgebieden gelden deze regels alleen voor afstromend water van zonneparken groter dan 1 hectare, rijks- of provinciale wegen, parkeerplaatsen voor meer dan 100 motorvoertuigen en bedrijventerreinen met milieubelastende activiteiten die op grond van het Besluit activiteiten leefomgeving vergunningplichtig of meldingplichtig zijn.
Artikel 4.44 (aanleggen van een systeem voor individuele behandeling van afvalwater (IBA) in kwetsbare drinkwaterreserveringsgebieden)
In principe wordt huishoudelijk afvalwater opgevangen in een riolering en gezuiverd in een rioolwaterzuiveringsinstallatie (RWZI). Er zijn plekken waar huishoudens geen riolering hebben en dan moeten zij het afvalwater zuiveren. In de landelijke regelgeving (lozingsbesluiten) staan doelvoorschriften over de mate van zuivering. Er zijn verschillende IBA-systemen. Het bekendste IBA-systeem is de septictank. Andere systemen zijn bijvoorbeeld de biorotor, het oxidatiebed en het helofytenfilter. De aanleg van een IBA-systeem moet dusdanig worden uitgevoerd dat het systeem geen nadelige gevolgen voor het grondwater heeft. Als het onvoldoende zeker is dat er geen schadelijke stoffen in het grondwater komen, kan de aanleg van een IBAsysteem niet worden toegestaan.
Paragraaf 4.3.8 Minder kwetsbare drinkwaterreserveringsgebieden
Geen toelichting.
Artikel 4.45 (verboden grondwaterbedreigende activiteiten in minder kwetsbare drinkwaterreserveringsgebieden)
Algemeen: Een minder kwetsbaar drinkwaterreserveringsgebied is een gebied waar het grondwater wordt beschermd voor een potentiële drinkwaterwinning in de toekomst. In deze drinkwaterreserveringsgebieden is een beschermende kleilaag aanwezig, waardoor het overal in het watervoerend pakket boven de kleilaag meer dan 25 jaar duurt tot dit water naar een potentiële winning stroomt. Bescherming van bodem en grondwater is cruciaal gelet op de kwaliteit van het toekomstige drinkwater. Activiteiten die schadelijk kunnen zijn voor het grondwater of waarbij de bodemopbouw verstoord kan worden, zijn absoluut verboden.
Lid 1 onderdeel b: Bij de beschermende werking van een bodemlaag moet voornamelijk worden gedacht aan een slecht doorlatende (klei)laag die zich bevindt tussen het maaiveld en het watervoerend pakket waaraan het grondwater wordt onttrokken. Deze lagen zijn in beeld gebracht en op onze webpagina 'diepte beschermende bodemlaag' wordt de (diepte)ligging van deze laag aangegeven. Wanneer deze diepte niet wordt overschreden, mag ervan worden uitgegaan dat de beschermende werking van een bodemlaag niet wordt aangetast (als gevolg van de boring of ontgraving zelf). Voor minder kwetsbare drinkwaterreserveringsgebieden zijn nog geen berekeningen gedaan voor de diepte van de beschermende bodemlaag. Er is echter wel een globale inschatting beschikbaar tot welke diepte ten opzichte van NAP verondersteld kan worden dat de beschermende bodemlaag niet wordt aangetast. Deze zijn te vinden in de volgende kaarten:


Lid 2: In bepaalde gevallen kan het toch nodig zijn om de beschermende (klei) laag te doorbreken. Zo blijft het saneren van de bodem of het grondwater en daarvoor benodigd onderzoek mogelijk. Ook kan het van overheidswege nodig zijn om grondwatermetingen te verrichten voor een grondwatermeetnet. En tot slot heeft het drinkwaterreserveringsgebied tot doel om het grondwater te beschermen voor een potentiële drinkwaterwinning in de toekomst; dan moet het wel mogelijk zijn om die winning te realiseren. In al deze gevallen geldt wel altijd de zorgplicht.
Artikel 4.46 (melding grondwaterbedreigende activiteiten in minder kwetsbare drinkwaterreserveringsgebieden)
Algemeen: Niet alle grondwaterbedreigende activiteiten zijn absoluut verboden in een minder kwetsbaar drinkwaterreserveringsgebied. Er zijn ook activiteiten die na een voorafgaande melding zijn toegestaan, maar alleen als bij het verrichten van deze activiteiten wordt voldaan aan de regels die in artikel 4.47 zijn gesteld. Bij de melding krijgt de melder te zien met welke maatregelen en voorzieningen aan de gestelde regels kan worden voldaan. Denk daarbij aan extra eisen bij het verrichten van boringen. Het gaat erom dat er geen nadelige gevolgen zijn voor de kwaliteit van het grondwater. Maatwerk is mogelijk via (een besluit over) maatwerkvoorschriften met inachtneming van de bescherming van (de kwaliteit van) het grondwater. Hier kan bij de melding om worden verzocht met een nadere motivering.
Lid 1 onderdeel b: Onder ‘roeren van de bodem’ wordt in ieder geval verstaan het verrichten van boringen en graafwerkzaamheden in de bodem met uitzondering van ontgrondingsactiviteiten (zie Lid 2). Denk er daarbij, en bij het aanleggen en gebruiken van een bodemenergiesysteem, aan dat het aantasten van de beschermende werking van een bodemlaag absoluut verboden is op grond van het voorgaande artikel.
Artikel 4.47 (boren en grondwerkzaamheden in minder kwetsbare drinkwaterreserveringsgebieden)
Deze verplichtingen hebben betrekking op activiteiten die op 30 meter of dieper onder het maaiveld plaatsvinden met uitzondering van ontgrondingsactiviteiten. Onder dit artikel vallen in ieder geval bodemstabiliseringswerken, boringen, grond- en funderingswerken en het plaatsen en verwijderen van damwanden, folies en heipalen. Bij de melding krijgt de melder te zien met welke maatregelen en voorzieningen aan de gestelde regels kan worden voldaan. Denk daarbij bijvoorbeeld aan beschermende maatregelen bij boringen om lekstromen met verontreinigingen naar het diepere grondwater te voorkomen. Het aantasten van de beschermende werking van een bodemlaag blijft absoluut verboden.
Afdeling 4.4 Milieubelastende activiteiten
Geen toelichting.
Paragraaf 4.4.1 Activiteiten op een gesloten stortplaats
Geen toelichting.
Artikel 4.48 (oogmerk regels over activiteiten op een gesloten stortplaats)
Om te voorkomen dat gesloten stortplaatsen nadelige gevolgen voor het milieu veroorzaken, worden (eeuwigdurende) nazorgmaatregelen genomen. Deze mogen niet worden belemmerd of aangetast. Degene die een gesloten stortplaats (of een deel daarvan) wil gebruiken, moet daarom goed nagaan welke nazorgmaatregelen zijn getroffen en daarmee rekening houden bij het verrichten van de voorgenomen activiteiten. Inzicht in de getroffen en te treffen nazorgmaatregelen kan worden verkregen uit het nazorgplan (beschikbaar bij de provincie). De aanduiding van de locatie van de gesloten stortplaats(en) bij deze regels is indicatief. De contour geeft de ligging van de stortplaats aan, maar ook in de nabijheid van de stortplaats kunnen nazorgvoorzieningen, zoals een stortgasverwerking, lozingsvoorziening vuilwater of meet- en monitoringsnetwerk aanwezig zijn. Dergelijke nazorgvoorzieningen, noodzakelijk voor de uitvoering van de nazorg als bedoeld in artikel 8.49 van de Wet milieubeheer, zijn ook onderdeel van de stortplaats waarop deze paragraaf van toepassing is.
Artikel 4.49 (verbod gebruik gesloten stortplaats)
Het verbod komt neer op een vergunningplicht voor het gebruik van een gesloten stortplaats. Gebruik van de gesloten stortplaats kan worden toegestaan als wordt gewaarborgd dat de gesloten stortplaats geen nadelige gevolgen voor het milieu veroorzaakt. Dat betekent dat het risico, dat door het voorgenomen gebruik nazorgvoorzieningen worden beschadigd of nazorgmaatregelen niet kunnen worden genomen, voldoende moet worden beperkt. De aanvrager zal daarom moeten aangeven hoe de bereikbaarheid van de nazorgvoorzieningen wordt gegarandeerd, aantasting van de nazorgvoorzieningen wordt voorkomen en welke andere maatregelen worden genomen om te voorkomen dat de uitvoering van de nazorgmaatregelen wordt belemmerd. De aanduiding van de locatie van de gesloten stortplaats(en) bij deze regels is indicatief. De contour geeft de ligging van de stortplaats aan, maar ook in de nabijheid van de stortplaats kunnen nazorgvoorzieningen, zoals een stortgasverwerking, lozingsvoorziening vuilwater of meet- en monitoringsnetwerk aanwezig zijn. Dergelijke nazorgvoorzieningen, noodzakelijk voor de uitvoering van de nazorg als bedoeld in artikel 8.49 van de Wet milieubeheer, zijn ook onderdeel van de stortplaats waarop deze regel van toepassing is.
Paragraaf 4.4.2 Activiteiten op of in de bodem
Geen toelichting.
Artikel 4.50 (toepassingsbereik en oogmerk regels over activiteiten op of in de bodem)
De provincie wil, in overeenstemming met de Kaderrichtlijn Water, dat grondwatersystemen voldoende en duurzaam functioneren voor grondwaterafhankelijke natuur en de openbare drinkwatervoorziening. Met het wegvallen van de Wet bodembescherming is het onder de Omgevingswet aan de provincie om regels te stellen voor de aanpak van grondwaterverontreiniging die niet valt onder het overgangsrecht van de Aanvullingswet bodem. In lijn met het regionaal waterprogramma zijn daarom regels opgenomen voor verder onderzoek naar het grondwater en een eventuele aanpak van de verontreinigingsbron in de vaste bodem bij een ruimtelijke ontwikkeling waarbij sprake is van saneren van de bodem of graven in bodem met kwaliteit boven de interventiewaarde bodemkwaliteit. Dit om ongewenste verdere verspreiding via het grondwater (naar de in het regionaal waterprogramma opgenomen kwetsbare objecten) zoveel mogelijk te voorkomen.
Het Besluit activiteiten leefomgeving (Bal) stelt regels aan het omgaan met bodemverontreiniging. Paragraaf 4.120 van het Bal geeft regels voor het graven in bodem met een kwaliteit boven de interventiewaarde bodemkwaliteit. Paragraaf 4.121 van het Bal geeft regels voor het saneren van de bodem. Die regels van het Bal zijn gericht op het omgaan met verontreiniging van de vaste bodem. Voor situaties waar sprake is van een van deze activiteiten én waar grondwaterverontreiniging aanwezig is gelden deze regels van de Omgevingsverordening Gelderland. Uitgezonderd daarvan zijn graafwerkzaamheden waarbij sprake is van tijdelijk uitnemen van grond. Bijvoorbeeld werkzaamheden ten behoeve van kabels en leidingen.
Artikel 4.51 (onderzoek grondwaterverontreiniging)
De initiatiefnemer is verplicht onderzoek te doen om de risico’s als gevolg van een verontreiniging in het grondwater te kunnen vaststellen. Dit is aanvullend op het voorafgaand bodemonderzoek zoals noodzakelijk op grond van het Besluit activiteiten leefomgeving.
Als eerste is het nodig om de grondwaterkwaliteit te toetsen aan de signaleringsparameters in bijlage Vd bij artikel 4.12a van het Besluit kwaliteit leefomgeving. Voor stoffen waarvoor dergelijke signaleringsparameters niet bestaan is een toetsing aan de INEV’s (Indicatieve Niveaus voor Ernstige Verontreiniging) nodig. Waarden voor de stoffen waarvoor INEV’s zijn afgeleid staan in de Circulaire bodemsanering 2013 en voor PFOS, PFOA en GenX in de door het RIVM vastgestelde INEV’s in grond en grondwater.
Daarna is het nodig om te bepalen of de verontreiniging in het grondwater verband houdt met de bron van verontreiniging in de vaste bodem en moeten de risico’s worden bepaald. Het staat vrij om zelf de volgorde van deze onderzoeken te bepalen. Zo kan eerst worden onderzocht of er risico’s aan de orde kunnen zijn voor kwetsbare objecten, vóórdat wordt onderzocht of de verontreiniging in het grondwater verband houdt met een verontreinigingsbron in de vaste bodem op de locatie van de werkzaamheden. Als risico’s op voorhand zijn uit te sluiten, kan het onderzoek naar de relatie tussen de verontreiniging in de vaste bodem en in het grondwater achterwege blijven. Voor de bepaling van de risico’s kan gebruik worden gemaakt van de landelijke Risicotoolbox grondwater (RisicotoolboxBodem.nl). Omgekeerd kan onderzoek naar de risico’s achterwege blijven als wordt vastgesteld dat de verontreiniging in het grondwater duidelijk geen verband houdt met een verontreinigingsbron in de vaste bodem op de locatie van de werkzaamheden. Dat is het geval als er (tussenbeide) sprake is van verschillende verontreinigende stoffen of als het om een grondwaterverontreiniging gaat die op basis van eerdere besluiten is te relateren aan een bekende verontreinigingsbron elders.
Artikel 4.52 (sanering verontreinigingsbron grondwaterverontreiniging)
Bij een onaanvaardbaar risico als gevolg van een grondwaterverontreiniging met ter plaatse de verontreinigingsbron in de vaste bodem, mag niet worden volstaan met de activiteit graven of het afdekken van de verontreiniging met een verharding of leeflaag als saneringsaanpak (artikel 4.1241 Bal). In zo’n geval moet saneren van de bodem plaatsvinden door de verontreiniging te verwijderen volgens de aanpak van artikel 4.1242 Besluit activiteiten leefomgeving.
De verontreiniging in de vaste bodem (waar de activiteit graven of saneren wordt verricht) wordt ontgraven totdat de stof, die boven de interventiewaarde bodemkwaliteit of boven de in het omgevingsplan opgenomen waarde voor de toelaatbare kwaliteit van de bodem was aangetroffen, niet meer voorkomt in een concentratie hoger dan het niveau van de waarde die gelijk is aan de waarde voor de bodemfunctieklasse landbouw/natuur, wonen of industrie waarin de ontvangende landbodem volgens artikel 5.89p van het Besluit kwaliteit leefomgeving is ingedeeld. Als de gemeente in het Omgevingsplan Lokale Maximale Waarden heeft vastgesteld zijn deze waarden van toepassing. Er geldt geen saneringsdoel voor de kwaliteit van het grondwater. Als er grondwater wordt onttrokken ten behoeve van de ontgraving, dan moet onttrekking en lozing plaatsvinden volgens de daarvoor geldende regels.
Artikel 4.53 (informeren Gedeputeerde Staten)
De gemeente is het bevoegd gezag voor de activiteiten ‘saneren van de bodem’ en ‘graven in bodem met een kwaliteit boven de interventiewaarde bodemkwaliteit’ op grond van het Besluit activiteiten leefomgeving (Bal). Dat betekent dat initiatiefnemers genoemde activiteiten verplicht moeten melden bij de gemeente. Als het bevoegd gezag moet de gemeente deze meldingen beoordelen en afhandelen. De regels in de omgevingsverordening zijn maatwerkregels ‘bovenop’ de landelijke regels over genoemde activiteiten (conform artikel 2.12 Bal). Deze maatwerkregels houden het volgende in. In de situatie dat een onaanvaardbaar risico kan optreden als gevolg van een grondwaterverontreiniging én die verontreiniging samenhangt met een verontreinigingsbron in de vaste bodem (op de locatie van de werkzaamheden), mag niet worden volstaan met de activiteit graven in de bodem met een kwaliteit boven de interventiewaarde bodemkwaliteit of saneren van de bodem met een aanpak (afdekken) volgens artikel 4.1241 Bal. In zo’n geval is het alleen toegestaan de bodem te saneren met een aanpak volgens artikel 4.1242 Bal (verwijderen van verontreiniging).
Wanneer het gaat om de bestuursrechtelijke handhaving volgt uit de Omgevingswet (en het Bal) dat die taak berust bij het bevoegd gezag dat de regels heeft gesteld. Dat is in dit geval de provincie Gelderland. Dit betekent dat Gedeputeerde Staten standaard het bevoegd gezag zijn wanneer het in deze gevallen op toezicht en handhaving aan komt van de provinciale (maatwerk)regels. Om hieraan invulling te kunnen geven moeten de resultaten van het onderzoek, als daarin de locatiespecifieke situatie in beeld is gebracht, zo spoedig mogelijk maar ten minste vier weken voor het begin van de activiteit saneren van de bodem of graven in bodem met een kwaliteit boven de interventiewaarde bodemkwaliteit worden toegestuurd. Is er geen aanleiding de locatiespecifieke situatie in beeld te brengen dan hoeft het onderzoek niet te worden toegestuurd. Als de onderzoeksresultaten leiden tot een sanering volgens artikel 4:52 worden Gedeputeerde Staten ook geïnformeerd over de startdatum van de sanering.
Paragraaf 4.4.3 Activiteiten in stiltegebieden
Geen toelichting.
Artikel 4.54 (toepassingsbereik en oogmerk regels over activiteiten in stiltegebied)
De omgevingsverordening bevat in ieder geval regels over het voorkomen of beperken van geluidbelasting in bij de omgevingsverordening aangewezen gebieden (artikel 7.11 van het Besluit kwaliteit leefomgeving).
Artikel 4.55 (verboden activiteiten in stiltegebieden)
Onderdeel a: De regels over het voorkomen of beperken van geluidbelasting in stiltegebieden zien op het gebruik van «toestellen» en «motorvoertuigen». Het gebruik van dit type geluidsbronnen is verboden, zodat het stille karakter van het gebied niet onnodig wordt verstoord. Tot dit type geluidsbronnen behoren in ieder geval:
-
a.
een airgun en andere knalapparatuur;
-
b.
een apparaat of toestel om geluid te versterken of voort te brengen, zoals een omroep- of muziekinstallatie, een muziekinstrument, een sirene of een hoorn;
-
c.
een modelvliegtuig, aangedreven door een verbrandingsmotor;
-
d.
een drone;
-
e.
een modelboot en jetski, aangedreven door een verbrandingsmotor;
-
f.
gemotoriseerde modelauto's.
Het afsteken van vuurwerk is sowieso al verboden, binnen en buiten stiltegebieden. Om geluidhinder door vuurwerk op oudjaarsavond te voorkomen, het enige moment dat het afsteken van vuurwerk legaal is, kan de burgemeester een stiltegebied als vuurwerkvrije zone aanwijzen.
Onderdeel b: Gebruik van toestellen en motorvoertuigen in het kader van het normale maatschappelijke verkeer - het wonen en werken in het gebied - vallen niet onder het verbod. In het volgende artikel worden de belangrijkste voorbeelden daarvan genoemd (vrijstellingen). Artikel 1.4 (maatwerkvoorschrift in afwijking van algemene regels voor activiteiten) biedt de mogelijkheid om zo nodig voor een andere activiteit van dit verbod af te wijken.
Artikel 4.56 (vrijstellingen verboden activiteiten in stiltegebieden)
Stiltegebieden garanderen geen volledige stilte. Ook binnen stiltegebieden of in de nabijheid ervan worden activiteiten verricht, die eigen zijn aan het hebben van een bedrijf. Denk aan agrarische bedrijvigheid, natuurbeheer (bosonderhoud) en verblijfs- of dagrecreatie. Deze in de onderdelen a tot en met f bedoelde menselijke activiteiten brengen onvermijdelijk een bepaalde mate van geluid(hinder) met zich mee, maar worden desondanks vrijgesteld van het verbod in artikel 4.55.
Paragraaf 4.4.5 Geitenhouderij
Geen toelichting.
Artikel 4.60 (toepassingsbereik en oogmerk regels over geitenhouderij)
Lid 1: Onder een «geitenhouderij» wordt in deze paragraaf verstaan een bedrijf, geheel of gedeeltelijk gericht op het fokken, mesten of houden van geiten (M/V). Van een geitenhouderij is dus sprake als in een veehouderij of in een veehouderijtak geiten (en bokken) worden gehouden. Het gaat bij dit verbod dus om het bedrijfsmatig of in een bedrijfsmatige omvang houden van landbouwhuisdieren. Voor het aantal landbouwhuisdieren dat gehouden kan worden zonder dat sprake is van het 'bedrijfsmatig houden' van dieren geldt (net als in de jurisprudentie) als ondergrens het aantal van 10 landbouwhuisdieren. Naast de omvang van de dierstapel noemt de jurisprudentie onder meer een commercieel doeleind (het genereren van inkomsten, een winstoogmerk) en de wijze van huisvesting als relevante criteria. Het op kleine schaal, niet bedrijfsmatig houden van geiten, zoals op kinderboerderijen of bij hobbyboeren, valt niet onder het verbod tot nieuwvestiging en uitbreiding.
Lid 2: Paragraaf 4.4.5 is de uitwerking van het op 30 augustus 2017 door Provinciale Staten genomen voorbereidingsbesluit (PS2017-510, Provinciaal Blad 2017, nr. 3851 en Staatscourant 2017, nr. 50241). Ingesteld is een tijdelijk verbod op nieuwvestiging en uitbreiding van geitenhouderijen in afwachting van nader onderzoek naar de relatie tussen de geitenhouderij en de risico's voor de gezondheid van omwonenden. Voor deze onderzoeken wordt verwezen naar de websites van het Rijksinstituut voor Volksgezondheid en Milieu RIVM (Veehouderij en gezondheid omwonenden (VGO)) en het Kennisplatform Veehouderij (VGO onderzoeken Veehouderij en gezondheid omwonenden)
Artikel 4.61 (tijdelijk verbod nieuwvestiging en uitbreiding geitenhouderij)
Lid 1: Artikel 4.61 bevat een rechtstreeks voor de veehouderij geldende verbodsbepaling. Dit verbod ziet op (nieuw) vestiging en (verschillende vormen van) uitbreiding van bestaande geitenhouderijen. Onderdeel b verbiedt de omschakeling van een veehouderijbedrijf of -tak met andere landbouwhuisdieren in een geitenhouderij, omdat ook daardoor het aantal geiten toeneemt. Beoogd is een (tijdelijke) bevriezing van de bestaande legale situatie per 30 augustus 2017. Het op dat moment legale aantal gegunde geiten mag niet toenemen.Het oprichtingsverbod voor een geitenverblijf (onderdeel d) geldt niet als het gaat over het vergroten e/o renoveren van de bestaande huisvesting als dit is ingegeven door dierenwelzijn, milieu en veiligheid. Onder renovatie wordt verstaan: het herstellen of (geheel of gedeeltelijk) vernieuwen van een bestaande stal, waardoor deze weer bruikbaar wordt naar de geldende maatstaven en normen. Voorbeelden hiervan zijn omschakeling naar biologisch werken met meer leefruimte voor de geiten binnen de stal of verbeterde huisvesting in een te krappe, verouderde stal. Ook verbouw van een verblijf is mogelijk als de stal bouwkundig slecht is of als een asbesthoudend dak vervangen moet worden. Ook kunnen stallen verbeterd worden om de emissie te verkleinen en zo het milieu in de omgeving van de stallen te verbeteren.
Lid 2: Het verbod in het eerste lid op het vergroten van het aantal geiten of van de ruimte om geiten te huisvesten, geldt niet voor het tijdelijk huisvesten van op het eigen bedrijf geboren geitenlammeren (opfokgeitjes en bokjes) tot een leeftijd van 61 dagen. Deze uitzondering betreft uitdrukkelijk alleen geitenlammeren die op het eigen bedrijf geboren zijn. Deze uitzondering wordt ingegeven door het oogmerk van dierenwelzijn: het voorkomen dat te jonge dieren vervoerd moeten worden. Deze vrijstelling geldt alleen als het legale aantal op het bedrijf aanwezige aantal geiten van 61 dagen en ouder niet toeneemt. Onder 'het legale aantal' wordt verstaan het aantal geiten van 61 dagen en ouder dat op 30 augustus 2017 - de datum waarop het verbod (via een voorbereidingsbesluit) is gaan gelden - was vergund en/of gemeld of waarvoor uiterlijk op die datum een aanvraag of melding was ingediend. De vrijstelling kan dus niet worden benut om het in een geldende vergunning opgenomen aantal geiten te verhogen.
Afdeling 4.5 Ontgrondingsactiviteiten
Geen toelichting.
Artikel 4.62 (toepassingsbereik en oogmerk regels over ontgrondingsactiviteiten)
Artikel 5.1 van de Omgevingswet bepaalt dat voor het verrichten van ontgrondingsactiviteiten een omgevingsvergunning nodig is. In het Besluit activiteiten leefomgeving (Bal) zijn hiervoor in artikel 16.7 vergunningvrije gevallen aangewezen. Artikel 16.9 van het Bal geeft provincies de mogelijkheid af te wijken van de aanwijzing van vergunningvrije gevallen en hier ook zelf vrijstellingen aan toe te voegen. Van deze mogelijkheid wordt gebruikgemaakt om het bestaande provinciale regiem van vrijstellingen en meldingsplicht te continueren.
Artikel 4.63 (aanvullend verbod ontgrondingsactiviteit)
Dit artikel regelt dat de vergunningplicht alleen geldt als een ontgrondingsactiviteit primair wordt verricht om bodemmateriaal te verkrijgen. Dit verbod geldt niet als artikel 16.8, tweede lid van het Besluit activiteiten leefomgeving van toepassing is.
Artikel 4.64 (aanvullende vrijstellingen ontgrondingsactiviteit)
Lid 1: Het eerste lid bevat een algemene vrijstelling voor ontgrondingsactiviteiten die vanwege hun geringe omvang niet hoeven te voldoen aan de vergunningplicht. Als er 1.000 m3 of meer wordt ontgraven, geldt wel een meldingsplicht op grond van artikel 4.65 (melding ontgrondingsactiviteit).
Lid 2: De volume- en oppervlakte-eis uit het eerste lid geldt niet voor het aanleggen, veranderen of verwijderen van de in het tweede lid genoemde terreinen. De eis dat niet dieper dan drie meter mag worden ontgraven, blijft wel staan. Dit lid is in afwijking van de vrijstelling in artikel 16.7, onder g en onder 2 van het Besluit activiteiten leefomgeving (Bal).
Deze aanvullende vrijstelling geldt niet voor een waterput, reservoir, bassin, vijver, poel of een daarmee vergelijkbare voorziening, ook niet als onderdeel van de in het tweede lid genoemde terreinen; de specifiek daarvoor geldende vrijstellingen blijven in stand.
Lid 3: Het derde lid voegt het aanleggen, veranderen of verwijderen van een noodzakelijke voorlandverbetering voor een dijk door of namens de waterbeheerder toe aan de vrijstellingen genoemd in het Besluit activiteiten leefomgeving (Bal). Artikel 16.7, onder g en onder 1o van het Bal bevat een vrijstelling voor ontgrondingsactiviteiten door of namens de waterbeheerder, als deze nodig zijn voor het aanleggen, veranderen of verwijderen van een waterstaatswerk en deze maatregel getroffen wordt op basis van een omgevingsplan, projectbesluit of een omgevingsvergunning voor een buitenplanse omgevingsactiviteit. De vrijstelling geldt alleen voor voorlandverbeteringen bij dijken met een waterkerende functie.
Lid 4: De vrijstelling in het vierde lid is bedoeld voor die gevallen waar dieper dan drie meter onder het maaiveld wordt ontgraven, tot vier en een halve meter diep, om een afdichtende kleilaag aan te brengen met een dikte van maximaal anderhalve meter. Het uiteindelijke opleveringspeil moet op maximaal drie meter onder het oorspronkelijke maaiveld liggen. Vanuit technische overweging kan het nodig zijn om een extra kleilaag aan te brengen, bijvoorbeeld in geval van kwelvorming. Deze vrijstelling zorgt ervoor dat daarvoor dan niet een vergunning nodig is.
Artikel 4.65 (melding ontgrondingsactiviteit)
De huidige meldingsplicht wordt gecontinueerd voor de gevallen die genoemd zijn in dit artikel en als er 1.000 m3 of meer wordt ontgraven. Eerder gold een termijn van twee weken voor start van de activiteit. Dit is gewijzigd in vier weken om aan te sluiten bij het Besluit activiteiten leefomgeving.
Afdeling 4.6 Beperkingengebiedactiviteiten provinciale wegen
Geen toelichting.
Paragraaf 4.6.1 Algemeen
Geen toelichting.
Artikel 4.66 (toepassingsbereik en oogmerk regels over provinciale wegen)
Lid 1: Het beperkingengebied met betrekking tot een provinciale weg omvat dat deel van de weg waar de provincie verantwoordelijk is voor het beheer. De weg kan omvatten: de rijbanen, bromfiets-, fiets- en voetpaden, parkeer-, carpool- en halteplaatsen, vluchtstroken en andere stroken, bermen, glooiingen, grondkeringen, bermsloten en alle zich op, aan, in, onder of boven een weg bevindende voorzieningen en werken. Het beperkingengebied kan daarmee per weg verschillen. Binnen het beperkingengebied zijn de activiteiten genoemd in artikel 4.68 niet toegestaan. Gedeputeerde Staten kunnen hiervoor in bepaalde gevallen een omgevingsvergunning verlenen. Daarnaast is er een beperkingengebied zorgplicht provinciale weg. Dit omvat dat deel van de weg waar de provincie verantwoordelijk is voor het beheer met een zone van 10 meter daarbuiten. Binnen dit beperkingengebied geldt de zorgplicht genoemd in artikel 4.67.
Lid 2: Uitgezonderd worden de activiteiten die door of namens de wegbeheerder worden uitgevoerd. Activiteiten van de wegbeheerder zijn immers gericht op het behouden of verbeteren van de staat en werking van de weg, en zullen daardoor dus in het algemeen geen of beperkte nadelige gevolgen hebben. Bij activiteiten van de wegbeheerder kan onder andere worden gedacht aan onderhoud en herstel van de weg of aanleg en wijziging van de weg.
Lid 3: De regels beschermen de weg tegen fysieke inbreuken en dragen bij aan het verzekeren van een veilig en doelmatig gebruik van de weg. Hierbij hoort ook het belang van onderhoud en/of wijziging van de weg. Op grond van artikel 2.18 van de Omgevingswet heeft het provinciebestuur de taak om de staat en werking van wegen in beheer van de provincie te beschermen tegen nadelige gevolgen van activiteiten op of rond die wegen. Naast de mobiliteitsbelangen kan er op grond van dit lid ook rekening worden gehouden met belangen van ecologie en natuur. Aan een omgevingsvergunning kunnen voorschriften worden verbonden ter bescherming van deze belangen.
Lid 4: Er geldt een verbod voor het plaatsen of hebben van lichtgevende of bewegende buitenreclame als die buitenreclame gericht is op of de aandacht kan afleiden van een weggebruiker van de provinciale weg. Het is aannemelijk dat reclame afleidt van de rijtaak. Verlichte reclame of bewegende beelden versterken die afleiding en zijn daarom extra gevaarlijk voor het verkeer op de provinciale weg. Daarom geldt er een algeheel verbod voor dit soort reclame als die buitenreclame gericht is op of de aandacht kan afleiden van de weggebruiker van de provinciale weg, ongeacht of die reclame is geplaatst binnen of buiten het beperkingengebied met betrekking tot een provinciale weg of beperkingengebied zorgplicht provinciale weg.
Paragraaf 4.6.2 Zorgplicht en vergunningplichtige activiteiten
Geen toelichting.
Artikel 4.67 (specifieke zorgplicht)
Lid 1: De zorgplicht vertaalt het oogmerk genoemd in artikel 4.66 naar een algemene gedragsnorm voor de gebruikers van een weg. Een dergelijke zorgplicht geldt als algemeen kader voor het gebruik van de weg en dient als vangnet voor die gevallen waarbij geen expliciete vergunningplicht geldt, maar waarbij de handeling niet verenigbaar is met het oogmerk. Het is tevens een vangnetbepaling voor bestuursrechtelijke toezicht- en handhavingsbevoegdheden.
Lid 2, algemeen: In het tweede lid is de specifieke zorgplicht concreter gemaakt voor een aantal activiteiten die onwenselijk zijn in het beperkingengebied met betrekking tot een provinciale weg. Bij evidente overtreding kan een zorgplichtbepaling direct gehandhaafd worden. Bijvoorbeeld bij olie, modder of zand op de weg, als dit zorgt voor gevaarlijke situaties. Ook overhangend groen vanuit aanliggende percelen kan een probleem opleveren voor de verkeersveiligheid. De zorgplichtbepaling maakt het mogelijk dat Gedeputeerde Staten als wegbeheerder snel kunnen optreden wanneer direct gevaar voor de verkeersveiligheid op de provinciale weg ontstaat of dreigt te ontstaan.
Lid 2, onderdeel e: Lichtgevende en bewegende reclame kunnen de weggebruiker afleiden van de rijtaak en zijn om die reden niet toegestaan langs of nabij een provinciale weg. In artikel 7.14 zijn de uitzonderingen benoemd op deze hoofdregel.
Lid 2, onderdeel g: Het komt geregeld voor dat voertuigen langdurig of permanent worden achtergelaten op of langs de weg. Op basis van deze zorgplichtbepaling kan hiertegen worden opgetreden. Onder een onbeheerd voertuig wordt hier verstaan: een voertuig als bedoeld in artikel 1 van de Wegenverkeerswet 1994 en artikel 1 van het Reglement verkeersregels en verkeerstekens 1990, dat bestemd is tot vervoer van personen, dieren of goederen, al dan niet in slechte staat van onderhoud, dat achtergelaten is op of langs de weg en waarvan de eigenaar c.q. rechthebbende niet of zeer moeilijk te achterhalen is of geen adequate reactie geeft.
Lid 2, onderdeel h: Het komt ook geregeld voor dat voertuigen op parkeer- of carpoolplaatsen niet worden opgehaald door de eigenaar of dat er voertuigen parkeren die te groot zijn voor de plek (zoals vrachtwagens). Om te voorkomen dat deze parkeerplaatsen worden misbruikt, is excessief parkeren niet toegestaan op grond van deze zorgplichtbepaling. Onder excessief parkeren wordt verstaan:
-
a.
het parkeren op de weg dat met het oog op de verdeling van de beschikbare parkeerruimte buitensporig is tegenover andere weggebruikers die ook parkeergelegenheid nodig hebben;
-
b.
wanneer het gebruik van de weg als parkeerplaats op zichzelf niet ongeoorloofd is, maar de aard van het voertuig of het aantal te parkeren voertuigen relatief gezien een te grote ruimte opeist in vergelijking met de parkeerruimte van anderen;
-
c.
wanneer het parkeren betreft dat om andere redenen onaanvaardbaar is. Bijvoorbeeld wanneer de verkeersveiligheid in het geding is of wanneer de verkeersregels niet worden nageleefd.
Artikel 4.68 (verbod beperkingengebiedactiviteit op of langs een provinciale weg)
Lid 1, onderdeel a: Onder een uitweg wordt verstaan: een verbinding tussen percelen en de weg, die een ontsluitingsmogelijkheid biedt voor één of meerdere aanliggende percelen. Uitwegen op de weg zijn vanwege de uitwisseling van verkeer potentiële conflictpunten. Door de grote snelheidsverschillen zijn ze al snel verkeersonveilig. Zijn er veel uitwegen op een weg, dan komt dit de overzichtelijkheid en dus de verkeersveiligheid niet ten goede. Ook de doorstroming komt bij veel uitwegen onder druk te staan. Nieuwe uitwegen worden daarom tot een minimum beperkt. Het veranderen en intensiveren van het gebruik van uitwegen is vergunningplichtig, omdat dit een verslechtering kan betekenen van de verkeersveiligheid en de doorstroming. Ook moet de inrichting van de uitweg aangepast worden aan het gebruik. Bij bedrijfsmatig gebruik is een ruimer opgezette uitweg nodig, om zo veilig mogelijk gebruik te kunnen maken van de uitweg.
Lid 1, onderdeel b: Hieronder vallen bijvoorbeeld werkzaamheden aan tankstations en werken van openbaar belang, zoals fietspaden, trottoirs, tunnels, viaducten, bruggen, parkeervoorzieningen etc., waarbij de grond wordt geroerd.
Lid 1, onderdeel c: Het gaat in dit artikel om alle roerende zaken, voorwerpen en stoffen die niet functioneel zijn voor de weg of het gebruik ervan, maar wel van invloed zijn op de bruikbaarheid en veiligheid van de weg. Denk aan bouwmaterialen en bouw- en afvalcontainers gedurende een verbouwing als deze niet op eigen terrein kunnen worden opgeslagen. Voorwerpen en stoffen die niet (verkeers)functioneel zijn voor de weg of het gebruik daarvan, vallen ook onder deze verbodsbepaling. Denk aan buitenreclame, fietsenrekken, terrassen, luifels, kermisattracties, tribunes, podia, dranghekken, kramen/verkoopwagens ter inname van een standplaats en inboedels. Buitenreclame is de verzamelnaam voor alle vormen van naamaanduidingen, bestemmings- of routeborden (niet-zijnde formele bewegwijzering), aankondigingen of aanprijzingen, zowel cultureel, ideëel als commercieel, die zichtbaar zijn in de openbare ruimte met als doel een boodschap, merk, bedrijf, product, dienst, ideologie of huisstijl te communiceren.
Lid 1, onderdeel d: Onder houtgewas wordt verstaan: bomen, heesters, struik-, veld- en tuingewassen en andere houtgewassen, de wortels inbegrepen.
Lid 1, onderdeel e: Denk hierbij aan activiteiten met een maatschappelijk belang die op de wegen plaatsvinden, zoals evenementen, kermissen, optochten, braderieën, rommelmarkten, muziek- en toneeluitvoeringen etc. Voor wegwedstrijden gelden de bepalingen uit de Wegenverkeerswet.
Lid 2: Deze uitzondering waarborgt de grondwettelijke vrijheid van meningsuiting. Dit grondrecht geldt niet voor buitenreclame.
Lid 3 onderdeel a: Hieronder vallen ook de voorbereidende werkzaamheden die nodig zijn voor kabels en leidingen, zoals het maken van proefsleuven en sonderingen. Dit zijn voorbereidende werkzaamheden zijn nodig voor de tracébepaling van de toekomstige kabel of leiding.
Lid 4: Gedeputeerde Staten hebben maatwerkregels gesteld voor het leggen, plaatsen, in stand houden, slopen of verwijderen van kabels en leidingen, voor het plaatsen van een gedenkteken en voor tijdelijke verkeersmaatregelen en omleidingsborden door een andere wegbeheerder.
Hiervoor geldt dus geen vergunningplicht. Wel moet worden voldaan aan:
-
a.
de maatwerkregels kabels en leidingen, waaronder een meldplicht (paragraaf 4.6.3); of
-
b.
de maatwerkregels plaatsen gedenkteken, waaronder een meldplicht (paragraaf 4.6.4);
-
c.
de maatwerkregels tijdelijke verkeersmaatregelen en omleidingsborden, waaronder een meldplicht (paragraaf 4.6.5).
Gedeputeerde Staten kunnen van deze maatwerkregels afwijken met een maatwerkvoorschrift, zoals bedoeld in artikel 7.19.
Paragraaf 4.6.3 Maatwerkregels kabels en leidingen
Geen toelichting.
Artikel 4.69 (meldplicht kabels en leidingen)
Binnen de grenzen van het beperkingengebied met betrekking tot een provinciale weg liggen duizenden kilometers aan kabels en leidingen. De ruimte langs provinciale wegen is schaars, daarom mogen er alléén kabels en leidingen worden gelegd met een openbare functie. Dit kunnen water- en gasleidingen, elektriciteitskabels, telecommunicatienetten, riolering en persleidingen, olie- en aardgastransportleidingen en weggebonden kabels zijn. De aanleg van kabels en leidingen zonder openbare functie is niet toegestaan en valt niet onder deze algemene regels. Met uitzondering van de meeste weggebonden kabels (openbare verlichting, detectielussen enzovoorts) zijn al deze kabel- en leidingnetwerken in eigendom en beheer van derden. Het leggen, plaatsen, in stand houden, slopen of verwijderen van kabels en leidingen is uitgezonderd van de vergunningplicht, maar er geldt een meldplicht. De meldplicht geldt niet voor telecomkabels die vallen onder de Telecommunicatiewet en voor werkzaamheden door of namens de wegbeheerder. Werkzaamheden aan kabels of leidingen als gevolg van een calamiteit worden direct gemeld. Onder een calamiteit wordt hier verstaan: schade aan- of een defecte kabel of leiding die onverwijld en met spoed moet worden gerepareerd.
Lid 4: onder een calamiteit wordt verstaan: schade aan- of een defecte kabel of leiding die onverwijld en met spoed moet worden gerepareerd.
Artikel 4.71 (ontgraving algemeen)
Lid 1, onder e: De werkbare urenkaart is te raadplegen op de website van de provincie Gelderland.
Lid 2: De wegbeheerder herstelt de weg periodiek in eigen beheer, waarbij de opengebroken verharding definitief wordt hersteld. De kosten hiervoor worden in rekening gebracht bij de melder die de werkzaamheden aan de kabel of leiding heeft uitgevoerd.
Artikel 4.72 (ontgraving bescherming groenvoorziening)
Naast deze maatwerkregels voor de bescherming van de groenvoorziening, moet ook worden voldaan aan andere wettelijke eisen voor de bescherming van natuur. In de "Gedragscode provinciale infrastructuur" hebben de provincies vastgelegd wat een zorgvuldige manier van werken is. Hierin staat hoe tijdens de voorbereiding en uitvoering van de werkzaamheden rekening moet worden gehouden met beschermde soorten.
Artikel 4.73 (ligging van de kabel of leiding)
Lid 1 onderdeel a: Kabels of leidingen in de lengterichting onder de verharding van de weg zijn niet toegestaan. Dit kan ook een fietspad zijn.
Artikel 4.80 (verplichting tot verwijderen of verleggen bij belemmering)
Als kabels of leidingen een belemmering vormen voor de aanleg, verruiming of wijziging van een provinciale weg door of namens de wegbeheerder, dan is de rechthebbende van die kabel of leiding verplicht om deze te verplaatsen of te verleggen. Onder een belemmering verstaan wij in ieder geval als de kabel of leiding in de lengterichting onder de verharding van de weg komt te liggen of de kabels of leidingen een belemmering vormen voor de (de aanplant van) bomen door de wegbeheerder. De kosten die hiermee verband houden, komen voor zijn of haar rekening. De rechthebbende kan onder voorwaarden in aanmerking komen voor een vergoeding op grond van de regeling "Uitgangspunten voor eventuele schadevergoeding bij het verleggen van kabels en leidingen bij reconstructies van provinciale wegen".
Paragraaf 4.6.4 Maatwerkregels plaatsen gedenkteken
Geen toelichting.
Artikel 4.82 (melding gedenkteken)
Na een dodelijk verkeersongeluk kan het voor nabestaanden van grote emotionele betekenis zijn om een gedenkteken te plaatsen op de plaats van het ongeval. Een gedenkteken is een voorwerp ter nagedachtenis aan een verkeersdode.
Artikel 4.83 (locatie gedenkteken)
Het plaatsen van voorwerpen en stoffen in buitenbermen is in verband met verkeersveiligheid niet toegestaan. Uit medeleven met de nabestaanden, wijkt de provincie onder voorwaarden af van deze hoofdregel. Een gedenkteken is alleen toegestaan op een plek waar het de veiligheid van de overige weggebruikers en de bezoeker(s) niet in gevaar brengt.
Paragraaf 4.6.5 Maatwerkregels tijdelijke verkeersmaatregelen en omleidingsborden
Geen toelichting.
Artikel 4.85 (melding tijdelijke verkeersmaatregelen en omleidingsborden)
Werkzaamheden door andere wegbeheerders (Rijkswaterstaat, provincies, gemeenten en waterschappen), waarvoor tijdelijke verkeersmaatregelen of omleidingsborden nodig zijn op een provinciale weg voor maximaal 24 uur, vallen onder de meldplicht. Het gaat daarbij vaak om kortdurende (onderhouds)werkzaamheden aan de op- en afritten van (snel)wegen, maaionderhoud of asfaltonderhoud, waarvoor tijdelijke verkeersmaatregelen of omleidingsborden nodig zijn op een provinciale weg.
Afdeling 4.7 Gelegenheid bieden tot zwemmen of baden in een badwaterbassin
Geen toelichting.
Artikel 4.87 (oogmerk regels over gelegenheid bieden tot zwemmen of baden in een badwaterbassin)
Degene die gelegenheid biedt om te zwemmen of te baden, oftewel de houder van een badwaterbassin, heeft de verantwoordelijkheid om het risico op significante nadelige gevolgen van ongewenste situaties te beheersen. In deze afdeling zijn met het oog op de bescherming van de veiligheid en gezondheid van bezoekers van badwaterbassins algemene regels opgenomen voor de houder. Veiligheid wordt ruim opgevat en omvat ook het aspect van de hygiëne.
Artikel 4.88 (melding realiseren badwaterbassin)
Op grond van het Besluit activiteiten leefomgeving wordt de provincie ten minste vier weken voordat een badwaterbassin in gebruik wordt genomen hiervan in kennis gesteld (artikelen 15.13, 15.31, 15.47 en 15.50). Als uit controles van de provincie, monitoringsresultaten van waterkwaliteitsonderzoek of klachten of ongevallen van gebruikers blijkt dat het badwaterbassin onvoldoende veilig (of hygiënisch) is, moeten maatregelen worden genomen. Om het risico op ongevallen en de noodzaak voor ingrijpende en kostbare bouwkundige of technische aanpassingen zoveel mogelijk te voorkomen, geldt een extra meldplicht. Drie maanden voor de realisatie of wijziging (ofwel bouw) van een badwaterbassin moet het voornemen daartoe worden gemeld, zodat de plannen vroegtijdig door de provincie kunnen worden beoordeeld.
Hoofdstuk 5 Instructieregels omgevingsplan
Hoofdstuk 5 Instructieregels omgevingsplan
De instructieregels in hoofdstuk 5 zijn van toepassing op het omgevingsplan, zowel op het uiteindelijke omgevingsplan dat uiterlijk op 1 januari 2029 moet zijn vastgesteld (artikel 2.4 van de Omgevingswet), als op het tijdelijke omgevingsplan in de overgangsfase (artikel 22.1 van de Omgevingswet). De instructieregels gelden ook voor de omgevingsvergunningen voor een buitenplanse omgevingsplanactiviteit (zie paragraaf 8.1.1.2 van het Besluit kwaliteit leefomgeving). Tenslotte gelden deze instructieregels ook voor het projectbesluit (zie artikel 6.18 van deze verordening).
Afdeling 5.1 Instructieregels omgevingsplan: algemeen
Geen toelichting.
Artikel 5.1 (aangewezen gebieden of locaties)
De aangewezen gebieden waarvoor een specifiekregiem geldt, krijgen een doorwerking in het omgevingsplan. Bij de evenwichtige toedeling van functies aan locaties in een omgevingsplan worden deze gebiedsaanduidingen (bijvoorbeeld natuurgebied, grondwaterbeschermingsgebied, beperkingengebied met betrekking tot een provinciale weg) meegenomen. Die aanduiding wordt dus doorvertaald als één van de functies van de locaties in die gebieden. Het staat het gemeentebestuur vrij aan die locaties allerlei andere functies toe te delen, mits die verenigbaar zijn met deze provinciale 'basisfunctie' (vergelijkbaar met de «dubbelbestemming» in het bestemmingsplan).
Artikel 5.2 (geheel of gedeeltelijk buiten toepassing laten van afwijkingsmogelijkheden)
Afdeling 1.3 bevat instrumenten om af te wijken van instructieregels. In artikel 5.2 is aangegeven in welke gevallen geen gebruik kan worden gemaakt van deze mogelijkheid. Dat is bijvoorbeeld het geval bij specifieke natuurbeheertypen, weidevogelgebieden en werelderfgoed. Daarnaast is afdeling 1.3 niet van toepassing op de instructieregels over de inhoud van een omgevingsplan met betrekking tot de bescherming van het grondwater vanwege de drinkwaterwinning. Voor een duurzame veiligstelling van de openbare drinkwatervoorziening zijn in waterwingebieden alleen functies toegestaan die geen negatieve effecten kunnen hebben op de kwaliteit van het grondwater. Hier kan niet van worden afgeweken. In waterwingebieden is bescherming van de winning en grondwater bestemd voor de drinkwaterwinning van het hoogste belang. Voor grondwaterbeschermingsgebieden geldt eigenlijk hetzelfde, maar daarbij is op basis van de instructieregel zelf (artikel 5.57) al sprake van een specifieke afwijkingsmogelijkheid in de vorm van een compensatiemogelijkheid, wanneer negatieve effecten niet kunnen worden voorkomen.
Artikel 5.3 (overgangsrecht inhoud omgevingsplan)
Lid 1: Met de inwerkingtreding van de Omgevingswet vervalt ook het in paragraaf 3.2 van het Besluit ruimtelijke ordening voorgeschreven standaardovergangsrecht (zie paragraaf 3.2.4.1 uit de Nota van Toelichting bij het Omgevingsbesluit, Stb. 2018, 290, p. 99-101). Met deze instructieregel wordt ook in deze verordening geen gestandaardiseerd eerbiedigend overgangsrecht voorgeschreven. Het gemeentebestuur heeft beter zicht op alle activiteiten die plaatsvinden binnen de verschillende aangewezen gebieden met een beschermend regiem. Het al dan niet opnemen van eerbiedigend overgangsrecht bij het omzetten van deze provinciale instructieregels wordt daarom aan de gemeentelijke planregelgever overgelaten (subsidiariteit). Incidenteel is bij een instructieregel een overgangsregiem opgenomen (bijvoorbeeld bij grondwaterbescherming en glastuinbouw).
Overigens is bij het (gangbare) type instructieregel eigenlijk geen overgangsrecht nodig, omdat die regel pas aangrijpt op het moment dat zich een nieuwe ontwikkeling voordoet of het huidige gebruik wijzigt. Met nieuwe ontwikkeling is in de omgevingsverordening bedoeld: nieuw ten opzichte van het geldende bestemmingsplan (inmiddels omgevingsplan) of de geldende (buitenplanse) omgevingsvergunning, dus geen uitbreiding die blijft binnen de omschrijving van en regels voor al bestaande functies. In elk geval wordt als een ‘nieuwe ontwikkeling’ aangemerkt, elk ruimtelijk plan dat of activiteit die afwijkt van de huidige, met ingang van 1 januari 2024, geldende instructieregels. Daarbij past nog de volgende kanttekening. Sinds de eerste versie van de Verordening Ruimte uit 2010 zijn er veel nieuwe instructieregels bijgekomen en bestaande instructieregels in achtereenvolgende actualisatieplannen aangevuld of anderszins gewijzigd. Ook veel gemeentelijke bestemmingsplannen zijn geactualiseerd, al is de actualisatieplicht op 1 juli 2018 komen te vervallen. Het kan dus voorkomen dat in een gemeente een nog niet geactualiseerd bestemmingsplan geldt (en deel uitmaakt van het tijdelijk omgevingsplan als bedoeld in hoofdstuk 22 van de Omgevingswet), dat een of meer strijdigheden bevat ten opzichte van de huidige instructieregels. Het is juridisch omstreden of aan niet tijdig omgezette instructieregels rechtstreekse werking toekomt (zie Prof. mr. P.J.J. van Buuren, Prof. mr. A.G.A. Nijmeijer en Mr. J. Robbe, Hoofdlijn ruimtelijke bestuursrecht (Wolters Kluwer Deventer 2017) § 12.3.5 en de uitspraak rechtbank Gelderland van 7 november 2017 in de zaak Eibarg BV – gemeente Berkelland, r.o. 8.1 – 8.7 (zaaknummer 17/3122). Dit laat onverlet dat, gelet op artikel 2.2 van de Omgevingswet (afstemming en samenwerking), van de gemeenten terughoudendheid mag worden verwacht om binnenplanse omgevingsvergunningen te verlenen op basis van zo’n verouderd bestemmingsplan als het verlenen daarvan op gespannen voet staat met de huidige provinciale instructieregels.
Lid 2 en 3: Bij de omzetting van een instructieregel kan ook blijken dat binnen een gebied legale activiteiten plaatsvinden, die zich onmiddellijk of op de langere duur niet of slecht verdragen met het oogmerk van de instructieregel. In zo'n situatie kan uiteraard niet automatisch eerbiedigend overgangsrecht worden opgenomen.
Gedeputeerde Staten krijgen dan de gelegenheid te adviseren over het al dan niet eerbiedigen van de op grond van het omgevingsplan (-van-rechtswege) «bestaande rechten». Dat wil zeggen over de vorm van het overgangsrecht (eerbiedigend, uitgestelde werking, persoonsgebonden). Tussen het gemeentebestuur en Gedeputeerde Staten kunnen in dat kader ook afspraken worden gemaakt over de eventuele financiële consequenties van die keuze (directe planschade, onteigening).
Afdeling 5.2 Instructieregels omgevingsplan: natuur
Geen toelichting.
Paragraaf 5.2.1 Gelders natuurnetwerk
Geen toelichting.
Artikel 5.4 (oogmerk instructieregels over het Gelders natuurnetwerk)
De provincie is verantwoordelijk voor het beschermen en ontwikkelen van het natuurnetwerk. Met het oog daarop stelt de provincie regels aan ruimtelijke ontwikkelingen in het natuurnetwerk. Dit is verplicht op grond van het Besluit kwaliteit leefomgeving.
Het natuurnetwerk Nederland is een landelijk stelsel van natuurgebieden van internationaal of nationaal belang dat strekt tot de veiligstelling van ecosystemen met de daarbij behorende soorten. Het netwerk bestaat uit afzonderlijke natuurkernen. Daarnaast zijn er zones die deze gebieden met elkaar verbinden, de zogenoemde verbindingszones. Het netwerk Nederland moet nog in zekere mate ontwikkeld worden. In Gelderland liggen de natuurkernen in het Gelders natuurnetwerk en de verbindingszones in de Groene ontwikkelingszone. Provinciale Staten willen de natuurkernen vergroten en in de aangrenzende gebieden meer kleinschalige natuur en landschapselementen ontwikkelen. Daarmee wordt de biodiversiteit vergroot en wordt bijgedragen aan een prettige woon- en leefomgeving.
In Gelderland worden de volgende gebieden beschermd door regels in deze verordening: Gelders natuurnetwerk, Groene ontwikkelingszone, natte landnatuur, weidevogelgebieden en ganzenrustgebieden.
Het Gelders natuurnetwerk bestaat enerzijds uit alle gebieden met een natuurbestemming binnen de voormalige Ecologische Hoofdstructuur en anderzijds uit het zoekgebied voor nieuwe natuur (zie actuele Natuurbeheerplan Provincie Gelderland). De provincie streeft in het Gelders natuurnetwerk naar versterking van de kernkwaliteiten, volgens de doelen beschreven in bijlage Kernkwaliteiten Gelders natuurnetwerk en Groene ontwikkelingszone.
Een overzicht van alle regels voor het Gelders natuurnetwerk staat in onderstaand schema:

Artikel 5.5 (beschermen kwaliteit Gelders natuurnetwerk)
Een ruimtelijk initiatief in het Gelders natuurnetwerk kan doorgaan als er geen negatieve gevolgen kunnen zijn voor de oppervlakte, samenhang of kwaliteit van het natuurnetwerk. Mitigerende maatregelen kunnen nodig zijn om de negatieve gevolgen te voorkomen. Mitigeren van oppervlakteverlies houdt in dat het oppervlakteverlies wordt gecompenseerd overeenkomstig de bijlage Gelijkwaardige natuurbeheertypen, en door fysieke natuurcompensatie (artikel 5.12) of door gebruik te maken van de compensatiepool (artikel 5.13 en artikel 5.14). Dan is per saldo geen sprake van negatieve gevolgen en kan het ruimtelijk initiatief dus plaatsvinden.
Het Gelders natuurnetwerk bestaat voor een klein deel uit zoekgebied nieuwe natuur. Dit is agrarische grond die de provincie wil omvormen tot natuur volgens de afspraken met het Rijk over de afronding van het natuurnetwerk Nederland in 2027. Deze gebieden zijn door de geografische ligging van betekenis voor de samenhang van het natuurnetwerk en hebben potentiële natuurkwaliteiten. Volgens artikel 5.5 geldt dat een mogelijke aantasting van de (potentiële) kernkwaliteiten of samenhang op dezelfde locatie gemitigeerd moet worden en dat eventueel oppervlakteverlies gecompenseerd moet worden. Een ruimtelijk initiatief kan dus plaatsvinden als er op de locatie van het initiatief per saldo sprake is van neutrale en waar mogelijk positieve gevolgen. Compensatie kan daarom ook plaatsvinden in het Gelders natuurnetwerk op gronden die op de ambitiekaart bij het Natuurbeheerplan zijn aangeduid met code N00.01.
Deze gronden liggen in het zoekgebied nieuwe natuur en zijn door hun ligging het meest geschikt om als natuur ingericht te worden. Compensatie vindt bij voorkeur hier plaats. Immers, door in het zoekgebied te compenseren, neemt de oppervlakte gerealiseerde natuur toe en de oppervlakte zoekgebied af. In dat geval is geen sprake van nadelige gevolgen voor de oppervlakte van het Gelders natuurnetwerk. Het zoekgebied is namelijk ruimer dan de ambitie van de provincie om nieuwe natuur aan het natuurnetwerk toe te voegen. Bij de aanleg van een tijdelijk initiatief binnen het zoekgebied nieuwe natuur zullen in ieder geval de negatieve gevolgen voor de kwaliteit en de samenhang gemitigeerd moeten worden. Dit kan bijvoorbeeld door in de directe omgeving nieuwe natuur in te richten op een minimaal gelijk aantal hectares landbouwgrond. Compensatie van oppervlakte buiten het natuurnetwerk is nodig als er sprake is van oppervlakteverlies van het natuurnetwerk. Voor een tijdelijk initiatief in het zoekgebied nieuwe natuur is dat niet nodig omdat de grond waarop het tijdelijke initiatief plaatsvindt onderdeel blijft van het Gelders natuurnetwerk en na afloop weer als natuur kan worden ingericht. Per saldo ontstaat door deze aanpak een substantieel positief effect.
Artikel 5.6 (afwijkingsmogelijkheden bij militaire terreinen)
In deze verordening zijn naast artikel 5.5 vier uitzonderingen opgenomen waaronder een ruimtelijke ingreep binnen het Gelders natuurnetwerk mogelijk is. De mogelijkheid in dit artikel is daar één van. Dit artikel is gebaseerd op artikel 7.8, derde lid, van het Besluit kwaliteit leefomgeving.
Artikel 5.7 (afwijkingsmogelijkheden bij windturbines)
In deze verordening zijn naast artikel 5.5 vier uitzonderingen opgenomen waaronder een ruimtelijke ingreep binnen het Gelders natuurnetwerk mogelijk is. De mogelijkheid in dit artikel is daar één van. De essentie van deze uitzondering is dat in de gebieden die zijn aangeduid als Gelders natuurnetwerk windturbines onder voorwaarden mogelijk voor windturbines de alternatieventoets niet nodig is.
Bij plaatsing van windturbines moet de oppervlakte voor 200 procent worden gecompenseerd. Met de oppervlakte natuur die verloren gaat, wordt de oppervlakte bedoeld die een andere functie dan natuur krijgt. Bij een windmolen is dat de voet van de molen, de weg er naartoe en het bouwterrein er omheen. Wordt aan de gestelde voorwaarden voldaan, dan is verzekerd dat de oppervlakte, samenhang en kwaliteit van het natuurnetwerk behouden blijven.
Artikel 5.8 (afwijkingsmogelijkheden uitbreiding bestaande activiteit)
In deze verordening zijn naast artikel 5.5 vier uitzonderingen opgenomen waaronder een ruimtelijke ingreep binnen het Gelders natuurnetwerk mogelijk is. Uitbreiding van bestaande activiteiten is daar één van. Wordt aan deze voorwaarden voldaan, dan is verzekerd dat de kwaliteit, oppervlakte en samenhang van het natuurnetwerk behouden blijven.
Lid 1: Aangetoond moet worden dat er geen reële alternatieven beschikbaar zijn. Ten eerste moet worden onderbouwd dat er geen reëel alternatief is voor uitbreiding. Zo spelen bij de uitbreiding van een bedrijf bijvoorbeeld bedrijfseconomische belangen mee. Ten tweede moet worden onderbouwd dat er voor de uitbreiding op deze locatie geen alternatieven zijn. Bij de uitbreiding van een woning die tevens aan de Groene ontwikkelingszone grenst, zal bijvoorbeeld aangetoond moeten worden waarom uitbreiding binnen het Gelders natuurnetwerk nodig is en niet binnen de Groene ontwikkelingszone kan. Deze alternatieventoets is inhoudelijk gelijk aan de toets, bedoeld in artikel 1.7.
Lid 2: Gedeputeerde Staten hebben op 26 september 2006 de Streekplanuitwerking "Groei en Krimp" vastgesteld. Een deel van de aanwezige verblijfsrecreatie op de Veluwe zal moeten krimpen, wat tot uitbreidingsmogelijkheid (groei) voor andere verblijfsrecreatie leidt. De groeibedrijven zijn geselecteerd met een tenderprocedure. De bedrijven die voor uitbreiding in aanmerking komen, staan in de bijlage Groeilocaties groei-krimpbeleid Veluwe. Zij mogen uitbreiden met het aantal hectares vermeld in de bijlage. Wel moet per hectare een vergoeding worden betaald. De uitbreiding moet op uiterlijk 1 januari 2027 zijn opgenomen in een onherroepelijk omgevingsplan. Na deze datum komt de uitbreidingsmogelijkheid te vervallen.
Artikel 5.9 (beschermen zeldzame natuurbeheertypen)
De hier genoemde natuurbeheertypen zijn zeldzaam en van hoogwaardige kwaliteit. Ze kunnen niet worden gecompenseerd. Dit betekent dat de drie uitzonderingen op artikel 5.5 niet van toepassing zijn. Ook de uitzondering van artikel 1.7 is niet van toepassing.
Artikel 5.10 (afwijkmogelijkheden voor natuurbegraafplaats)
Lid 1: Voor natuurbegraafplaatsen binnen het Gelders natuurnetwerk wordt een uitzondering op de hoofdregel (artikel 5.5) gemaakt. Hierbij wordt onderscheid gemaakt in twee soorten verkenningsgebieden. Natuurbegraafplaatsen zijn alleen toegestaan binnen deze verkenningsgebieden als aan deze voorwaarden is voldaan.
Lid 2: De mate van versterking is afhankelijk van het aantal graven per hectare. Een initiatiefnemer kan kiezen of het Gelders natuurnetwerk wordt versterkt door nieuwe natuur in te richten of door bestaande natuur om te vormen naar een type, zoals beschreven in het bij het gebied behorende beheerplan Natura 2000. Het omvormen is alleen mogelijk als dit uit het beheerplan volgt. In het beheerplan staat welke maatregelen nodig zijn om de doelen voor het Natura 2000-gebied te behalen. Onder bijzondere soorten worden verstaan de wettelijk beschermde soorten en de provinciale prioritaire soorten. De provinciale prioritaire soorten zijn te vinden in de Beleidsnota actieve Soortenbescherming, vastgesteld door Gedeputeerde Staten bij besluit van 6 januari 2015.
Artikel 5.11 (natuurbegraafplaats op een bosbodem)
Natuurbegraven op bosbodems binnen het verkenningsgebied bijzondere voorwaarden natuurbegraven Gelders natuurnetwerk is alleen mogelijk als wordt aangetoond dat de bosbodem eerder is geroerd en niet meer ongestoord is. Dit aantonen kan bijvoorbeeld door het verrichten van veldonderzoek. Door boringen met een grondboor kan de opbouw van het bodemprofiel worden bekeken, waarmee kan worden vastgesteld of nog sprake is van een ongestoorde bodemopbouw. Ook kan door middel van oude topografische kaarten aangetoond worden dat de bosbodem eerder is geroerd en niet meer ongestoord is. Bijvoorbeeld omdat er tijdelijk een gebouw heeft gestaan.
Artikel 5.12 (fysieke natuurcompensatie)
Uitgangpunt is dat in ieder geval dezelfde oppervlakte aan nieuwe natuur gerealiseerd moet worden met een kwaliteit die ten minste even groot is als de natuur die verloren is gegaan. Afhankelijk van de ontwikkeltijd van het natuurbeheertype dat verloren gaat, kan sprake zijn van een hectaretoeslag. De ontwikkeltijd per natuurbeheertype is terug te vinden in de bijlage Ontwikkeltijd natuurbeheertypen. De natuurcompensatie vindt plaats in het Gelders natuurnetwerk op gronden waar Gedeputeerde Staten de ambitie hebben deze in te richten als natuur of nabij het Gelders natuurnetwerk. Effectieve natuurcompensatie in het Gelders natuurnetwerk heeft ten doel het versterken van de natuurwaarden.
Artikel 5.13 (compensatiepool provincie: kleinschalige ontwikkelingen)
Een compensatiepool bestaat uit locaties die als natuur zijn ingericht, die nabij het Gelders natuurnetwerk liggen, maar hier nog geen onderdeel van zijn. Initiatiefnemers die minder dan 0,5 hectare moeten compenseren, kunnen gebruik maken van deze compensatiepool. Wel moet aan alle voorwaarden worden voldaan. Nadat de natuur binnen de compensatiepool is ingezet voor compensatie, wordt de grond toegevoegd aan het Gelders natuurnetwerk.
Artikel 5.14 (compensatiepool derden)
Een compensatiepool bestaat uit locaties die als natuur zijn ingericht, die nabij het Gelders natuurnetwerk liggen, maar hier geen onderdeel van zijn. Derden kunnen een compensatiepool inrichten en mogen deze als natuur ingerichte locaties inzetten ter compensatie bij aantasting van het Gelders natuurnetwerk. Wel moet hierbij worden voldaan aan alle overige voorwaarden die gelden voor fysieke natuurcompensatie en moeten de ingerichte gronden staan op de bijlage Compensatiepool Gelders natuurnetwerk. Nadat de natuur binnen de compensatiepool is ingezet voor compensatie, wordt de grond toegevoegd aan het Gelders natuurnetwerk.
Artikel 5.15 (onderzoek kernkwaliteiten Gelders natuurnetwerk)
Een omgevingsplan maakt een nieuwe activiteit of ontwikkeling alleen mogelijk onder strenge voorwaarden. De belangrijkste voorwaarde is dat de voorgenomen activiteit geen nadelige gevolgen kan hebben voor de oppervlakte, samenhang en kwaliteit volgens de bijlage Kernkwaliteiten Gelders natuurnetwerk en Groene ontwikkelingszone. Zijn er wel nadelige gevolgen, dan moeten deze worden gecompenseerd. In veel gevallen moet daarbij de alternatieventoets worden doorlopen en dient er sprake te zijn van een groot maatschappelijk belang. Om de gevolgen voor het natuurnetwerk in beeld te brengen, dient de initiatiefnemer onderzoek te doen. Dit artikel beschrijft waaraan het onderzoek moet voldoen. Dit onderzoek is een voorwaarde voor het vaststellen van het omgevingsplan.
Artikel 5.16 (compensatieplan voor fysieke natuurcompensatie)
Een omgevingsplan maakt een nieuwe activiteit of ontwikkeling alleen mogelijk onder strenge voorwaarden. De belangrijkste voorwaarde is dat de voorgenomen activiteit geen nadelige gevolgen kan hebben voor de oppervlakte, samenhang en kwaliteit volgens de bijlage Kernkwaliteiten Gelders natuurnetwerk en Groene ontwikkelingszone. Zijn er wel nadelige gevolgen, dan moeten deze worden gecompenseerd. In veel gevallen moet daarbij de alternatieventoets worden doorlopen en dient er sprake te zijn van een groot maatschappelijk belang. Bij fysieke natuurcompensatie dient de initiatiefnemer een compensatieplan op te stellen. Dit artikel beschrijft waaraan het compensatieplan moet voldoen. Dit plan is een voorwaarde voor het vaststellen van het omgevingsplan.
Artikel 5.17 (planologische borging fysieke natuurcompensatie)
De compensatie kan binnen hetzelfde plangebied worden gerealiseerd, maar dat hoeft niet. De compensatie kan ook elders plaatsvinden, dus buiten het plangebied of de gemeentegrenzen. Als voor de uitvoering van de compensatie buiten het plangebied een wijziging van het omgevingsplan nodig is, mag dit omgevingsplan niet later worden vastgesteld dan het omgevingsplan waarin de functie wordt opgenomen die de aanleiding vormt voor de compensatie. De twee omgevingsplannen mogen uiteraard ook tegelijk worden vastgesteld.
Artikel 5.18 (borging uitvoering fysieke natuurcompensatie)
De planologische borging van de fysieke natuurcompensatie in het omgevingsplan (artikel 5.17) verzekert nog niet dat de compensatie ook daadwerkelijk wordt uitgevoerd. Hiervoor moet in het omgevingsplan, dat de activiteit of ontwikkeling mogelijk maakt, een voorwaardelijke verplichting worden opgenomen. Deze verplichting bevat de voorwaarde dat alleen gebruik kan worden gemaakt van de functie als het compensatieplan binnen vijf jaar is uitgevoerd. Wanneer ter plaatse beschermde soorten voorkomen, moet het compensatieplan zijn uitgevoerd voordat gebruik wordt gemaakt van de nieuwe functie. Als het gemeentebestuur een omgevingsvergunning voor een buitenplanse omgevingsplanactiviteit verleent, wordt de verplichting in de omgevingsvergunning vastgelegd. Aanvullend op de voorwaardelijke verplichting of de voorwaarde in de omgevingsvergunning kan de uitvoering worden verzekerd door het opstellen van een privaatrechtelijke overeenkomst tussen de initiatiefnemer en de eigenaar van de grond waar de compensatie plaatsvindt.
Paragraaf 5.2.2 Groene ontwikkelingszone
Geen toelichting.
Artikel 5.19 (oogmerk instructieregels over de Groene ontwikkelingszone)
Het beleid over de Groene ontwikkelingszone is gericht op het versterken van de ecologische samenhang door de aanleg van ecologische verbindingszones en het creëren van overgangen tussen natuur en andere functies. Het doel is tweeledig: mogelijk maken van ruimtelijke initiatieven in combinatie met versterking van de kernkwaliteiten of ontwikkelingsdoelen. De Groene ontwikkelingszone bestaat met name uit agrarisch gebied, dat tussen de grote natuurkernen ligt. Om de migratiemogelijkheden voor planten en dieren te verbeteren, worden hier natuur- en landschapselementen aangelegd volgens de ontwikkelingsdoelen beschreven in de bijlage Kernkwaliteiten Gelders natuurnetwerk en Groene ontwikkelingszone. Kleine natuurgebiedjes, denk aan stapstenen in een verbindingszone, zullen na aanleg ook deel gaan uitmaken van het Gelders natuurnetwerk.
Artikel 5.20 (beschermen Groene ontwikkelingszone)
Initiatieven zijn mogelijk als ze per saldo en naar rato van de ingreep leiden tot een versterking van de Groene ontwikkelingszone. In de bijlage Kernkwaliteiten Gelders natuurnetwerk en Groene ontwikkelingszone staan per deelgebied kernkwaliteiten en ontwikkelingsdoelen geformuleerd. Een ontwikkeling of activiteit hoeft niet altijd een aanwezige (kern)kwaliteit aan te tasten. Wel kan ze de mogelijkheid om ontwikkelingsdoelen te realiseren in de weg zitten. Daarom moet elke nieuwe activiteit of ontwikkeling bijdragen aan het per saldo en naar rato van de ingreep versterken van de Groene ontwikkelingszone. Hiervoor zijn regels opgenomen in de bijlage Versterking Groene ontwikkelingszone. De regels in deze bijlage geven invulling aan het per saldo en naar rato van de ingreep versterken van de kernkwaliteiten of ontwikkelingsdoelen.
In het algemeen zijn de omvang en de invloed van de ingreep bepalend voor de omvang van de versterking (naar rato versterken). Hoe omvangrijker de ontwikkeling is en hoe meer invloed de ontwikkeling heeft op de kernkwaliteiten, hoe meer er gedaan moet worden om per saldo uit te komen op een versterking van de Groene ontwikkelingszone. De versterking sluit aan bij de ontwikkelingsdoelen in de bijlage Kernkwaliteiten Gelders natuurnetwerk en Groene ontwikkelingszone. De versterking wordt vastgelegd in een versterkingsplan.
Voor zover de versterking plaatsvindt in de Beschermingszone natte landnatuur, mag dit geen gevolgen hebben voor de kwaliteit van de natte landnatuur. Wanneer de samenhang van de Groene ontwikkelingszone verloren gaat als gevolg van de nieuwe activiteit of ontwikkeling, kan deze activiteit of ontwikkeling niet plaatsvinden.
Artikel 5.21 (uitbreiding grondgebonden veehouderij, landgoederen en extensieve openluchtrecreatie)
Genoemde bedrijven passen naar hun aard in de Groene ontwikkelingszone. Voor de uitbreiding van deze bedrijven geldt een soepeler beleid dan artikel 5.20. Voor wat betreft grondgebonden veehouderijen gaat het alleen om de uitbreiding van de hoofdfunctie van het bedrijf. Uitbreiding van nevenfuncties valt hier niet onder. Zo valt een nieuwe stal bij een landbouwbedrijf er wel onder, maar een winkel niet. Valt de uitbreiding niet onder de genoemde uitzonderingen, dan geldt artikel 5.20. De functies grondgebonden veehouderij en landgoederen - volgens de definitie van de Natuurschoonwet - verdienen een bijzondere behandeling, omdat beheer en onderhoud van het landschap deel uitmaken van hun bedrijfsvoering. Deze functies dragen direct bij aan de instandhouding van het landschap en daarmee ook aan de kernkwaliteiten. Daarom is voldoende wanneer bij uitbreiding de kernkwaliteiten niet significant worden aangetast. Voor plannen en projecten op bestaande landgoederen geeft de Natuurschoonwet een goede beschrijving van bouwwerken en functies die meetellen voor de kwalificatie. Plannen en projecten die niet meetellen voor de rangschikking onder de Natuurschoonwet vallen niet onder artikel 5.21, maar onder artikel 5.20. Er is sprake van extensieve recreatie als deze vorm van recreatie nauwelijks druk uitoefent op de omgeving en plaatsvindt in de openlucht.
Artikel 5.22 (onderzoek kernkwaliteiten Groene ontwikkelingszone)
Een omgevingsplan maakt een nieuwe activiteit of ontwikkeling alleen mogelijk als de kernkwaliteiten of ontwikkelingsdoelen worden versterkt en de samenhang van de Groene ontwikkelingszone niet verloren gaat. Om de gevolgen van de ingreep op de in het gebied aanwezige kernkwaliteiten in beeld te brengen, dient de initiatiefnemer onderzoek te doen. Als de gevolgen bekend zijn, kan ook een inschatting worden gemaakt van de benodigde versterking om de ontwikkeling door te laten gaan. Dit artikel beschrijft waaraan dit onderzoek moet voldoen. Een van de voorwaarden is onderzoek naar de potentiële natuurwaarden. Dit zijn nog te ontwikkelen natuurwaarden. Dit onderzoek is een voorwaarde voor het vaststellen van het omgevingsplan.
Artikel 5.23 (versterkingsplan)
Een omgevingsplan maakt een nieuwe activiteit of ontwikkeling alleen mogelijk onder de voorwaarden dat de voorgenomen activiteit de kernkwaliteiten of ontwikkelingsdoelen van de Groene ontwikkelingszone per saldo versterkt en de samenhang niet verloren gaat. De initiatiefnemer onderbouwt deze versterking in een versterkingsplan. Dit artikel beschrijft waaraan het versterkingsplan moet voldoen. Het plan is een voorwaarde voor het vaststellen van het omgevingsplan.
Artikel 5.24 (borging versterking)
De versterking kan binnen het plangebied worden gerealiseerd, maar dat hoeft niet. De versterking kan ook elders, buiten het plangebied, plaatsvinden. Als voor de uitvoering van de versterking buiten het plangebied een wijziging van het omgevingsplan nodig is, mag dit omgevingsplan of deze wijziging niet later worden vastgesteld dan het omgevingsplan of wijziging waarin de functie wordt opgenomen die de aanleiding vormt voor de versterking. De twee omgevingsplannen of wijzigingen van een omgevingsplan mogen uiteraard ook tegelijk worden vastgesteld.
Artikel 5.25 (borging uitvoering versterking)
De planologische borging van de versterking in het omgevingsplan (artikel 5.24) verzekert nog niet dat de versterking ook daadwerkelijk wordt uitgevoerd. Hiervoor moet in het omgevingsplan, dat de activiteit of ontwikkeling mogelijk maakt, een voorwaardelijke verplichting worden opgenomen. Deze verplichting bevat de voorwaarde dat alleen gebruik kan worden gemaakt van de functie als het versterkingsplan binnen vijf jaar is uitgevoerd. Deze termijn is korter als de versterking in kortere tijd kan worden uitgevoerd. Wanneer ter plaatse beschermde soorten voorkomen, moet het versterkingsplan zijn uitgevoerd voordat gebruik wordt gemaakt van de nieuwe functie. Als het gemeentebestuur een omgevingsvergunning voor een buitenplanse omgevingsplanactiviteit verleent, wordt de verplichting in de omgevingsvergunning vastgelegd. Aanvullend op de voorwaardelijke verplichting of de voorwaarde in de omgevingsvergunning kan de uitvoering worden verzekerd door het opstellen van een privaatrechtelijke overeenkomst tussen de initiatiefnemer en de eigenaar van de grond waar de versterking plaatsvindt.
Paragraaf 5.2.3 Ganzenrustgebied
Geen toelichting.
Artikel 5.26 (oogmerk instructieregels over ganzenrustgebieden)
Ganzen overnachten doorgaans binnen Natura 2000-gebieden. Het is wel van belang dat deze ganzen over voldoende foerageermogelijkheden beschikken buiten de Natura 2000-gebieden. Met het oog daarop zijn rustgebieden aangewezen, waarbinnen specifieke regels gelden voor ruimtelijke ontwikkelingen.
Artikel 5.27 (beschermen ganzenrustgebied)
In dit artikel staat de functie van rustgebied voor overwinterende ganzen centraal. In deze gebieden worden nieuwe activiteiten of ruimtelijke ontwikkelingen getoetst op hun gevolgen voor het ganzenrustgebied. Of een nieuwe activiteit of ontwikkeling binnen een ganzenrustgebied kan plaatsvinden, hangt af van de gekozen locatie. Gezocht moet worden naar de meest optimale locatie binnen het rustgebied, een locatie waar de nadelige gevolgen zoveel mogelijk beperkt blijven. Denk bijvoorbeeld aan een activiteit of ontwikkeling aan de rand van een rustgebied, direct grenzend aan een al bestaande activiteit of op een locatie waar ganzen weinig foerageren. Om de meest optimale locatie te bepalen, is onderzoek naar de rust- en foerageermogelijkheden van de ganzen nodig. Uit het onderzoek moet blijken hoe de ganzen het rustgebied gebruiken. Waar is de concentratie ganzen hoog of laag? Waar eten en rusten de ganzen? Waar bevinden zich bestaande activiteiten binnen het rustgebied? In de provincie Gelderland liggen verschillende ganzenrustgebieden. Elk rustgebied moet minimaal 500 hectare groot blijven. Als door een activiteit het betreffende rustgebied kleiner wordt dan 500 hectare, kan deze activiteit alleen doorgaan als aansluitend elders voldoende hectares aan het betreffende ganzenrustgebied worden toegevoegd. Met name aan de randen van de ganzenrustgebieden zijn ruimtelijke ontwikkelingen denkbaar. Afwijking is mogelijk met toepassing van artikel 1.7 van deze verordening.
Paragraaf 5.2.4 Weidevogelgebied
Geen toelichting.
Artikel 5.28 (oogmerk instructieregels over weidevogelgebied)
De provincie Gelderland vindt het belangrijk het aantal weidevogels in Gelderland te behouden en uit te breiden. Het gaat namelijk niet goed met de weidevogels. Daarom is het van belang dat er voor weidevogels voldoende broedgebieden zijn en blijven, zodat zij zich kunnen voortplanten.
Artikel 5.29 (beschermen weidevogelgebied)
In dit artikel staat de functie van broedgebied voor weidevogels centraal. In deze gebieden worden nieuwe activiteiten of ruimtelijke ontwikkelingen getoetst op hun gevolgen voor het weidevogelgebied. Er wordt geen ontwikkeling van nieuwe natuur- en landschapswaarden nagestreefd. Het gaat hier om het behoud van broedgebied voor weidevogels. Er is snel sprake van een mogelijke aantasting van de functie van weidevogelgebied. Om die reden is een zonnepark of windturbine ook uitgesloten. Afwijking van dit artikel is niet mogelijk.
Paragraaf 5.2.5 Natte landnatuur
Geen toelichting.
Artikel 5.30 (oogmerk instructieregels over natte landnatuur)
Het provinciale belang is gericht op de bescherming van de natte landnatuur. Natte landnatuur is natuur die direct afhankelijk is van de grondwatersituatie ter plaatse. De natte landnatuur zelf maakt onderdeel uit van het Gelders natuurnetwerk. De natte landnatuur is voorzien van een buffer waarbinnen beperkingen gelden voor nieuwe ruimtelijke ontwikkelingen of activiteiten: het beschermingsgebied natte landnatuur.
Artikel 5.31 (beschermen natte landnatuur)
De kwaliteit van de gebieden met natte landnatuur is beschreven in de bijlage Kernkwaliteiten Gelders natuurnetwerk en Groene ontwikkelingszone. Bij nieuwe activiteiten of ontwikkelingen moet vooral gedacht worden aan bebouwing en andere vormen van verharding. Hulpmiddelen voor de beoordeling van de kwaliteit van de natte landnatuur zijn Waterwijzer Natuur, SynBioSys en Waternood. Waternood is een belangrijk hulpmiddel bij het bepalen van het Gewenste Grond- en Oppervlaktewaterregime (GGOR) in een gebied. De Waterwijzer Natuur is gratis beschikbaar bij KWR: Waterwijzer Natuur - KWR (kwrwater.nl). SynBioSys en Waternood zijn gratis beschikbaar bij Alterra: SynBioSys - Home (alterra.nl) en Waternood - Home (alterra.nl).
De versterkingsmaatregelen in de Groene ontwikkelingszone mogen geen negatieve gevolgen hebben voor de hydrologische bescherming van natte landnatuur.
Afdeling 5.3 Instructieregels omgevingsplan: landschap
In de toelichting van een omgevingsplan dat nieuwe activiteiten of ontwikkelingen mogelijk maakt dient beschreven te worden hoe rekening is gehouden met de kernkwaliteiten van het landschap. Deze landschappelijke kernkwaliteiten zijn per Gelderse streek beschreven en vastgelegd in de bijlage Kernkwaliteiten en ontwikkeldoelen landschap. Het landschap van Gelderland is opgedeeld in 11 Gelderse streken. De motiveringsplicht geldt voor alle gebieden in Gelderland, maar vanwege de landschappelijke kwaliteiten en de recreatieve waarde van de nationale landschappen vraagt dat in deze zes nationale landschappen in het bijzonder om aandacht. Als een activiteit of ontwikkeling tot aantasting van een kernkwaliteit leidt dient er per saldo een versterking van het landschap plaats te vinden in lijn met de per Gelderse streek beschreven ontwikkeldoelen. Die versterking hoeft dus niet op of nabij de locatie van de nieuwe activiteit of ontwikkeling plaats te vinden, maar mag ook ergens anders in dezelfde streek worden aangebracht. De afspraken daarover moeten juridisch worden vastgelegd, zodat het niet bij een belofte blijft.
Bij het bepalen van de kernkwaliteiten en ontwikkeldoelen landschap is uitgegaan van een breed landschapsbegrip. Dus niet alleen het ‘groene landschap’, maar in principe alles wat je buiten ziet. Landschap is het resultaat van natuurlijke processen en menselijk handelen. Het landschap maakt zichtbaar wat bovengronds gaande is, dus ook de wegen, steden, bedrijventerreinen, afvalstorten, landbouw-, recreatie-, natuurgebieden, enzovoort. Het omvat alle ruimtelijk-landschappelijke kwaliteiten. Beleving van een gebied is geen ruimtelijk kenmerk, maar wordt wel meegenomen (stilte, donkerte), evenals – tot op zekere hoogte – niet zichtbare gebiedskwaliteiten in de ondergrond (bijvoorbeeld grondwatervoorraden, archeologie, geologische bijzonderheden).
Kernkwaliteiten en ontwikkeldoelen zijn verschillend van aard en niet altijd onderling inwisselbaar. Het kan bijvoorbeeld gaan om ecologische, geomorfologische, cultuurhistorische, recreatieve, ruimtelijke en landschappelijke kernkwaliteiten. Ontwikkeldoelen kunnen bijvoorbeeld betrekking hebben op fysieke, visuele en belevingsaspecten. Het is logisch om bij aantasting van bijvoorbeeld landschapselementen ook de compensatie zoveel als mogelijk ook in landschappelijke ontwikkeling te zoeken. Dezelfde logica geldt bij aantasting van andere kwaliteiten. Het bijdragen aan de beleving van het landschap via routes, paden, informatieborden, rustplaatsen e.d. kan een extra plus op de compensatie zetten.
De regel biedt ruimte om bij aantasting een passende (mix aan) maatregelen te treffen ter compensatie. Sommige kwaliteiten zijn zo uniek en landschap specifiek (bijvoorbeeld bepaalde geomorfologische en of cultuurhistorische kenmerken) dat ze bij aantasting voorgoed verdwenen zijn en niet meer te compenseren. In dat geval moeten er wel heel zwaarwegende redenen zijn om die kwaliteiten aan te tasten. De regels landschap gelden voor héél Gelderland en kunnen daarom op sommige plekken overlappen met andere regels, zoals bijvoorbeeld die voor het Gelders Natuurnetwerk en de Groene Ontwikkelingszone waarvoor vanuit een ander oogpunt (natuur en biodiversiteit) eveneens kernkwaliteiten en ontwikkeldoelen zijn gesteld. Deze verschillende kernkwaliteiten en ontwikkeldoelen liggen in elkaars verlengde. Op die plekken gelden dan alle kernkwaliteiten.
De kernkwaliteiten en ontwikkeldoelen van de 11 Gelderse streken zijn samen met de betrokken partners (gemeenten, waterschappen en belangenorganisaties)uitgewerkt in streekgidsen. Deze gidsen dienen als handreiking voor de wijze waarop de kernkwaliteiten en ontwikkeldoelen kunnen worden toegepast, mede in relatie tot de diversiteit binnen die streken. De streekgidsen hebben geen juridische status. Zie www.gelderland.nl/streekgidsen.
Afdeling 5.4 Instructieregels omgevingsplan: erfgoed
Afdeling 5.4 Instructieregels omgevingsplan: erfgoed
In de Omgevingswet zijn het cultureel erfgoed en het werelderfgoed expliciet genoemd als een relevant onderdeel aspect van de fysieke leefomgeving (artikel 1.2, tweede lid, de onderdelen i en j). Voor beide typen erfgoed worden in de omgevingsverordening instructieregels gesteld (artikel 2.27, de onderdelen a en b, van de Omgevingswet, afdeling 7.2 van het Besluit kwaliteit leefomgeving).
De getrapte regels met het oog op het behoud van werelderfgoed en cultureel erfgoed in afdeling 7.2 instrueren op de omgevingsverordening die vervolgens instrueert op het omgevingsplan. Het Besluit kwaliteit leefomgeving bevat ook rechtstreekse instructieregels voor het omgevingsplan (in paragraaf 5.1.5.5).
Paragraaf 5.4.1 UNESCO Werelderfgoed: Hollandse Waterlinies
In de paragraaf 5.4.1 wordt voor de Hollandse Waterlinies uitvoering gegeven aan artikel 7.4 van het Besluit kwaliteit leefomgeving, aanvullend op de instructieregels voor het omgevingsplan in artikel 5.131 van datzelfde besluit.
Artikel 5.45 (oogmerk instructieregels over de Hollandse Waterlinies)
Het Werelderfgoedverdrag (UNESCO) heeft als doel bescherming, behoud, uitdragen en overdragen van de uitzonderlijke universele waarde van werelderfgoed aan toekomstige generaties. De Hollandse Waterlinies staat als onderdeel van het werelderfgoed Hollandse Waterlinies op de Werelderfgoedlijst.
Artikel 5.46 (nadere uitwerking kernkwaliteiten Hollandse Waterlinies)
Ter uitvoering van artikel 7.4, tweede lid van het Besluit kwaliteit leefomgeving (Bkl) worden in bijlage Kernkwaliteiten Hollandse Waterlinies bij deze omgevingsverordening de kernkwaliteiten uitgewerkt.
Het Bkl (en ook de voorloper Besluit algemene regels ruimtelijke ordening) bevat een instructieregel die provincies verplicht om de kernkwaliteiten in hun omgevingsverordening nader uit te werken. Deze nadere uitwerking in concrete en toetsbare kwaliteiten (oftewel «attributen» volgens UNESCO) vindt plaats op basis van de lokale omstandigheden. De uitwerking dient zo concreet te zijn, dat er een helder toetsingskader ligt voor omgevingsplannen, omgevingsvergunningen voor een afwijkactiviteit en projectbesluiten die mogelijke gevolgen hebben voor het behoud van de erfgoederen.
In Bijlage XVII Bkl worden de kernkwaliteiten van de Hollandse Waterlinies opgesomd:
-
a.
het unieke, in samenhang met het landschap ontworpen negentiende en twintigste-eeuwse hydrologische en militaire verdedigingssysteem, bestaande uit:
-
1.
inundatiegebieden;
-
2.
een zone met verdedigingswerken als forten, batterijen, lunetten, betonnen mitrailleurkazematten en groepsschuilplaatsen in hun samenhang met de omgeving;
-
3.
voormalige schootsvelden (visueel open) en verboden kringen (merendeels onbebouwd gebied) rondom de forten;
-
4.
waterwerken als waterlichamen, sluizen, inlaten, duikers, en dijken functionerend in samenhang met verdedigingswerken en inundatiegebieden;
-
5.
overige elementen als beschutte wegen, (resten van) loopgraven en tankgrachten;
-
6.
de landschappelijke inpassing en camouflage van de voormalige militaire objecten; en
-
7.
de historische vestingstructuur van de vestingsteden Muiden, Weesp, Naarden, Nieuwersluis, Gorinchem en Woudrichem;
-
1.
-
b.
de grote openheid; en
-
c.
het groene en overwegend rustige karakter.
In genoemde bijlage van het Bkl worden de essentiële kenmerken van het aanwezige landschap en cultureel erfgoed op hoofdlijnen beschreven. Een concrete uitwerking – op detailniveau – vindt plaats via gebiedsanalyses werelderfgoed. Er zijn 5 gebiedsanalyses relevant voor het Gelderse grondgebied. Het gaat om de gebiedsanalyses voor de Culemborgerwaard, Tielerwaard, Bommelerwaard, Inundatiekanaal Tiel en Fort Pannerden.
Artikel 5.47 (omgevingsplan binnen de Hollandse Waterlinies)
Lid 1: Ter uitvoering van artikel 7.4, derde lid, van het Besluit kwaliteit leefomgeving worden regels gesteld over de toedeling van functies aan locaties in het omgevingsplan, met het oog op het behoud van de (uitgewerkte) kernkwaliteiten van de Hollandse Waterlinies.
Lid 2: Deze instructieregel is bewust algemeen geformuleerd, zodat de gemeente enige ruimte voor invulling heeft.
Ter uitvoering van artikel 7.4, vierde lid, van het Besluit kwaliteit leefomgeving wordt aan de afweeg- en invulruimte voor de gemeente bij het toedelen van functies als ondergrens gesteld dat de kernkwaliteiten niet mogen worden aangetast.
Paragraaf 5.4.2 UNESCO Werelderfgoed: Neder-Germaanse Limes
In paragraaf 5.4.2 wordt voor de Neder-Germaanse Limes uitvoering gegeven aan artikel 7.4 van het Besluit kwaliteit leefomgeving, aanvullend op de instructieregels voor het omgevingsplan in artikel 5.131 van datzelfde besluit.
Artikel 5.48 (oogmerk instructieregels over de Neder-Germaanse Limes)
Het Werelderfgoedverdrag (UNESCO) heeft als doel om erfgoed dat van unieke en universele waarde is voor de mensheid, beter te kunnen bewaren voor toekomstige generaties. De Neder-Germaanse Limes staat sinds juli 2022 op de Lijst van Werelderfgoed.
Artikel 5.49 (nadere uitwerking kernkwaliteiten Neder-Germaanse Limes)
Ter uitvoering van artikel 7.2, tweede lid, onder b Besluit kwaliteit leefomgeving worden in bijlage Kernkwaliteiten Neder-Germaanse Limes bij deze omgevingsverordening de kernkwaliteiten uitgewerkt.
De kernkwaliteiten zijn de in bijlage XVII van het Besluit kwaliteit leefomgeving in hoofdlijnen beschreven essentiële kenmerken van het aanwezige landschap en cultureel erfgoed. Een concrete uitwerking - op detailniveau - vindt plaats in handboeken. Zie bijlage Kernkwaliteiten Neder-Germaanse Limes voor meer uitleg en toelichting.
Artikel 5.50 (omgevingsplan binnen de Neder-Germaanse Limes)
Lid 1: Ter uitvoering van artikel 7.4, derde lid, van het Besluit kwaliteit leefomgeving worden regels gesteld over de toedeling van functies aan locaties in het omgevingsplan, met het oog op het behoud van de (uitgewerkte) kernkwaliteiten van de Neder-Germaanse Limes. Deze instructieregel is bewust algemeen geformuleerd, zodat de gemeente enige ruimte voor invulling heeft. Die ruimte wordt begrensd in het tweede lid.
Lid 2: De afweeg- of invulruimte voor de gemeente bij het toedelen van functies aan locaties in of nabij het werelderfgoed wordt op drie punten begrensd. Onderdeel a is ontleend aan artikel 4.29, tweede lid, van de Omgevingswet. Ter uitvoering van artikel 7.4, vierde lid, van het Besluit kwaliteit leefomgeving wordt in onderdeel b bepaald dat de kernkwaliteiten niet mogen worden aangetast. Gelet op de achterliggende internationale verplichtingen die Nederland bij aanmelding van dit werelderfgoed is aangegaan, kan niet van deze instructieregel worden afgeweken. Zie ook artikel 5.2 van deze verordening.
In onderdeel c is een vrijstelling opgenomen voor activiteiten met een beperkte omvang.
Lid 3: In het kader van maatwerk en subsidiariteit wordt de gemeente de mogelijkheid geboden om de in het tweede lid, onder c, gegeven vrijstellingsmogelijkheid aan te passen aan de lokale situatie.
Artikel 5.51 (omgevingsplan Neder-Germaanse Limes: kernzone Hunerberg)
Bij de Hunerberg in de gemeente Nijmegen wordt naast de bufferzone ook de kernzone door een provinciale instructieregel beschermd. UNESCO heeft ingestemd met deze vorm van planologische bescherming als alternatief voor aanwijzing als rijksmonument. Met deze provinciale instructieregel wordt dezelfde mate van bescherming geborgd. Het regiem voor de kernzone is strikter dan het regiem voor de bufferzone (zie artikel 5.50, tweede lid). In de kernzone zijn de bijzondere en unieke waarde als behoudenswaardige vindplaats aangetoond. De archeologische resten liggen in de kernzone onmiddellijk onder het maaiveld. Om die reden is geldt er geen oppervlaktevrijstelling (100 vierkante meter) en geen dieptevrijstelling (30 centimeter onder maaiveld), zoals in de bufferzone.
Artikel 5.52 (omgevingsplan Neder-Germaanse Limes: bufferzone Aquaduct)
Het Romeinse aquaduct in de gemeenten Berg en Dal en Nijmegen is het enige deel van de Neder-Germaanse Limes waar naast de ondergrondse resten ook de bovengrondse zichtlijnen van groot belang bij de bescherming van het werelderfgoed. Voor de bufferzone van het aquaduct is daarom, in aanvulling op het gangbare regiem voor de bufferzone (zie artikel 5.50, tweede lid), een advies van Gedeputeerde Staten vereist, als een aanvraag om een omgevingsvergunning wordt ingediend voor een activiteit binnen dit specifieke deel van de bufferzone. Dit advies ziet op de zogenaamde ‘binnenplanse’ omgevingsvergunning. Advies met instemming voor de zogenaamde ‘buitenplanse’ omgevingsvergunning is geregeld in artikel 16.15a van de Omgevingswet. Met ‘binnenplans’ is bedoeld dat de aangevraagde omgevingsvergunning verleend kan worden zonder af te wijken van het geldende omgevingsplan; bij ‘buitenplans’ is afwijking van het omgevingsplan wel aan de orde.
Paragraaf 5.4.3 Molenbiotoop
Geen toelichting.
Artikel 5.53 (oogmerk instructieregels over de molenbiotoop)
Gestreefd wordt naar de instandhouding van de collectie aan historische molens binnen de provincie Gelderland. In Gelderland gaat het om circa 150 molens, verspreid over de hele provincie. Samen vormen zij een cultuurhistorisch erfgoed. Elke historische molen met een monumentenstatus van het Rijk of van de gemeente vormt een beeldbepalende factor in het Gelderse landschap; als collectie(f) vormen ze een onlosmakelijk onderdeel van de regionale identiteit.
De instructieregel in deze paragraaf (artikel 5.49) is niet van toepassing op de historische molens binnen het Nederlands Openluchtmuseum te Arnhem. De fysieke inrichting van het museum borgt het behoud van die molens en de bijbehorende molenbiotopen.
Artikel 5.54 (beschermen windvang molen)
Lid 1: Een molenbiotoop is de ruimte die vrij wordt gehouden voor een goede windvang. Daarnaast geldt voor draaiende en niet-draaiende molens dat een vrije ruimte rond de historische molen belangrijk is voor de zichtbaarheid en beleefbaarheid van de oorspronkelijke functie. Veel molens zijn beeld- en sfeerbepalend voor hun locatie en directe omgeving. Ze maken onderdeel uit van de regionale identiteit. Door eventuele bebouwing of hoge beplanting in de nabijheid nemen de zichtbaarheid, beleefbaarheid en het functioneel gebruik van de molen af. Bij de molenbiotoop wordt als vuistregel gewerkt met een straal van 400 meter vanaf het middelpunt van de molen.
Afdeling 5.5 Instructieregels omgevingsplan: milieu
Geen toelichting.
Artikel 5.55 (oogmerk instructieregels over bescherming kwaliteit grondwater)
Voor het bereiken van de grondwater gerelateerde doelen uit de Europese kaderrichtlijn water en de grondwaterrichtlijn, zowel binnen als buiten grondwaterbeschermingsgebieden, zorgt de provincie voor gebiedsgerichte coördinatie van de uitoefening van taken en bevoegdheden door gemeenten op grond van artikel 2.18 van de Omgevingswet. Daar is in afdeling 5.5 invulling aan gegeven ter bescherming van kwaliteit van het grondwater.
Artikel 5.56 (omgevingsplan binnen een waterwingebied)
Een goede ruimtelijke regelgeving biedt de beste bescherming voor de kwaliteit van het grondwater dat is bedoeld voor de openbare drinkwatervoorziening. Door bepaalde functies of activiteiten niet toe te staan, bestaat geen risico op grondwaterverontreiniging bij calamiteiten of nalatigheid. Binnen waterwingebieden is het belang van de drinkwaterwinning zo groot dat compensatie bij functiewijzing geen optie is.
Artikel 5.57 (omgevingsplan binnen een grondwaterbeschermingsgebied)
Een goede ruimtelijke regelgeving biedt de beste bescherming voor de kwaliteit van het grondwater dat is bedoeld voor de openbare drinkwatervoorziening. Door bepaalde functies of activiteiten niet toe te staan, bestaat geen risico op grondwaterverontreiniging bij calamiteiten of nalatigheid. Binnen grondwaterbeschermingsgebieden is het belang van de drinkwaterwinning zodanig dat compensatie bij functiewijzing mogelijk is. Hiermee wordt bewerkstelligd dat ruimtelijke ontwikkelingen binnen deze gebieden mogelijk blijven met behoud van het beschermingsniveau.
Artikel 5.58 (verbod op rechtstreeks lozen in het grondwater)
Lid 1: De kaderrichtlijn water verplicht in artikel 11, onder j, de lidstaten er zorg voor te dragen dat er niet rechtstreeks, zonder doorsijpeling, verontreinigende stoffen geloosd worden in het grondwater. Het verbod op rechtstreeks lozen naar het grondwater was onder het recht zoals dat gold voor inwerkingtreding van de Omgevingswet geborgd in artikel 2.2 van het Activiteitenbesluit milieubeheer, artikel 2.2 van het Besluit lozen buiten inrichtingen en artikel 3 van het Besluit lozing afvalwater huishoudens, maar keert onder de Omgevingswet niet terug in de landelijke regelgeving. Gelet op het oogmerk van deze afdeling is het aan de provincie om er voor te zorgen dat het verbod op rechtstreeks lozen in het grondwater geborgd blijft. De gemeente is echter het bevoegd gezag voor het lozen van water op of in de bodem, zoals afvalwater of hemelwater. In lijn met het subsidiariteitsbeginsel op grond van artikel 2.3 van de Omgevingswet en de bevoegdheid om instructieregels te stellen over op te nemen regels voor het omgevingsplan op grond van artikel 2.23 van de Omgevingswet, zorgen we er met deze regels voor dat er aangesloten blijft bij de door de Omgevingswet toegekende bevoegdheidsverdeling. Zodoende zorgt de instructieregel dat de gemeente, bij het uitoefenen van haar bevoegdheden ten aanzien van het lozen op of in de bodem, voorkomt dat er een rechtstreeks lozing van verontreinigende stoffen in het grondwater plaatsvindt. Dit gaat om zowel het lozen van verontreinigende stoffen die afkomstig zijn van de in het Besluit activiteiten leefomgeving aangewezen activiteiten als de in het omgevingsplan aangewezen activiteiten waar afvalwater of overig water bij vrij kan komen dat verontreinigende stoffen bevat en geloosd wordt op of in de bodem.
Lozen van water wordt in juridische zin als begrip gebruikt indien men zich van dat water wil ontdoen en er geen ander (rechtstreeks daaraan verbonden) doel mee dient. Deze regels zijn dus niet van toepassing op grondwateronttrekkingen waarbij water in de bodem gebracht wordt ter aanvulling van het grondwater (in samenhang met het onttrekken). Deze zogenaamde infiltraties hebben als doel om de grondwatervoorraad aan te vullen met als oogmerk om het ingebrachte water later weer te onttrekken. Het onttrekken van grondwater en de infiltratie van water valt onder de wateronttrekkingsactiviteiten en kent de provincie of waterbeheerder als bevoegd gezag. Er zijn aparte regels die ervoor zorgen dat een dergelijke infiltratie niet leidt tot verontreiniging van het grondwater.
Lid 2: De kaderrichtlijn water kent in artikel 11, onder j een aantal situaties waarin onder voorwaarden alsnog een rechtstreekse lozing naar het grondwater is toegestaan. Voorwaarde is dat de lozing niet verhindert dat de voor dat grondwaterlichaam vastgestelde milieudoelstellingen worden bereikt. Daarom is er een mogelijkheid geboden dat het college van burgemeester en wethouders als bevoegd gezag voor het lozen op of in de bodem de mogelijkheid heeft om een lozing door middel van een maatwerkvoorschrift onder de in artikel 11, onder j van de kaderrichtlijn water opgenomen voorwaarden toe te staan.
Artikel 5.59 (lozen van grondwater op of in de bodem)
Met dit artikel worden eisen gesteld aan de kwaliteit van grondwater dat op of in de bodem geloosd wordt en dat afkomstig is van een bodem- of grondwatersanering dan wel van het graven in een bodem met een bodemkwaliteit boven de interventiewaarde bodemkwaliteit. In artikel 3.1 van zowel het Activiteitenbesluit milieubeheer (Abm) en Besluit lozen buiten inrichtingen (Blbi) waren eisen gesteld aan het lozen van afvalwater afkomstig van een bodemsanering of grondwatersanering, inclusief het daaraan voorafgaande bodemonderzoek. De regels voor het lozen van grondwater afkomstig van saneringen zijn opgenomen in artikel 22.139 van de bruidsschat van het omgevingsplan. Deze regels in de omgevingsverordening zorgen ervoor dat de bruidsschatregel geborgd blijft.
In artikel 3.2 van zowel het Abm en Blbi waren eveneens eisen gesteld aan het lozen van afvalwater afkomstig van ontwatering, waaronder het graven in de bodem. Aan het lozen van afvalwater afkomstig van ontwatering worden weinig eisen gesteld omdat dit veelal schoon water betreft dat met eenvoudige filtering geloosd kan worden op of in de bodem. De regels voor het lozen van grondwater afkomstig van ontwatering zijn opgenomen in artikel 22.140 van de bruidsschat van het omgevingsplan. Bij het graven in verontreinigende bodem is de kans echter groot dat het grondwater dat vrijkomt ook verontreinigende stoffen bevat. Onder de Wet bodembescherming kwam de initiatiefnemer bij het graven in verontreinigde bodem (lees: geval van ernstige verontreiniging) automatisch in het saneringsspoor, waardoor ook de emissiegrenswaarden voor het lozen van grondwater afkomstig van een sanering hier van toepassing waren. Onder de Omgevingswet bestaat er niet langer een saneringsplicht bij het graven in verontreinigende bodem en zijn dus ook niet de emissiegrenswaarden van toepassing die horen bij verontreinigd grondwater dat als afvalwater op of in de bodem geloosd wordt. Deze regels in de omgevingsverordening zorgen ervoor dat er voor grondwater dat vrijkomt bij het graven in verontreinigde bodem dezelfde emissiegrenswaarden gelden als voor grondwater dat vrijkomt bij saneringen.
Afdeling 5.7 Instructieregels omgevingsplan: ruimtelijke inrichting, ontwikkeling van gebieden en regionale samenwerking
Geen toelichting.
Paragraaf 5.7.1 Woonlocaties en recreatiewoningen
Geen toelichting.
Artikel 5.62 (oogmerk instructieregels over woonlocaties en recreatiewoningen)
Het in onderdeel a genoemde oogmerk komt voort uit de ambitie om de Gelderlanders nu en in de toekomst te voorzien in een goede woonplek. Die ambitie uit de omgevingsvisie krijgt vorm in het Actieplan Wonen. De woonbehoefte en de balans tussen vraag en aanbod van voor de verschillende doelgroepen beschikbare woonruimte varieert per regio.
Deze paragraaf regelt dat in elke regio een regionale woonagenda wordt opgesteld en geactualiseerd en dat de daarin gemaakte afspraken doorwerken in de gemeentelijke omgevingsplannen. Zo wordt in onderlinge afstemming en samenwerking gewerkt aan de ambitie en opgave van een evenwichtige en toekomstbestendige Gelderse woonvoorraad.
Woningen worden niet alleen benut voor permanent verblijf. De provincie Gelderland beschikt over een groot aanbod aan recreatiewoningen op parken voor tijdelijk - toeristisch - verblijf. Gelderland is koploper qua aantal binnenlandse vakanties, met de Veluwe als populairste binnenlandse vakantieregio. Ook het aanbod van dit type woonverblijven moet toekomstbestendig zijn, dus duurzaam geëxploiteerd worden, zodat kan worden voorzien in een steeds veranderende vraag.
Artikel 5.63 (regionale afspraken wonen)
Lid 1: Het opstellen van regionale uitvoeringsafspraken over wonen is een gezamenlijke verantwoordelijkheid van de gemeenten in een regio en de provincie. Bij deze samenwerking rond de woningbouwopgave is ook de rijksoverheid betrokken. Deze overlegstructuur sluit aan bij het in artikel 2.2 van de Omgevingswet neergelegde idee van co-actorschap: bestuursorganen werken samen. Met de regionale uitvoeringsafspraken pakken betrokken bestuursorganen gezamenlijk de woonopgave op. De woonopgave houdt niet op bij de gemeentegrens, want besluiten over woningbouw binnen de ene gemeente kunnen gevolgen hebben voor de naburige gemeenten. Ook moet geborgd worden dat er op nationaal, provinciaal en regionaal niveau voldoende woningen gerealiseerd worden om de woningnood te verminderen. Deze opgave vraagt dat we optreden als één overheid, rekening houden met elkaars deelopgaven en onderling afstemmen. Eerder werd binnen de provincie Gelderland gewerkt met regionale woonagenda's. Naar aanleiding van nieuw nationaal beleid krijgen de regionale uitvoeringsafspraken nu vorm in regionale woondeals. Deze regionale uitvoeringsafspraken worden onder het regiem van de Omgevingswet aangemerkt als interbestuurlijk regionaal programma. Op basis van de bestaande woondeals en het wetsvoorstel voor de Wet versterking regie volkshuisvesting is bepaald over welke onderwerpen er in ieder geval afspraken worden gemaakt. Deze onderwerpen dienen in de uitvoeringsafspraken van elke regio terug te komen, waar mogelijk in meetbare afspraken. Dat sluit niet uit dat in de uitvoeringsafspraken over méér onderwerpen afspraken gemaakt worden, zoals over de randvoorwaarden voor woningbouw en over steun van de provincie en de rijksoverheid voor het realiseren van opgaven.
Onderdeel a
Afspraken worden gemaakt over het aantal te realiseren woningen: per jaar en per gemeente. Hierbij wordt circa tien jaar vooruitgekeken. Bij het bepalen van aantallen vormen actuele prognoses van de woningbehoefte een belangrijk startpunt om tot afspraken te komen. Ook kunnen nationaal en provinciaal beleid, de uitvoeringskracht van regio’s, bereikbaarheid en principes rond ‘water en bodem sturend’ meegewogen worden bij het maken van afspraken.
Onderdeel b
Afspraken worden ook gemaakt over het aandeel betaalbare woningen bij het realiseren van woningen. Onder betaalbare woningen worden verstaan: sociale huur, middenhuur en betaalbare koop. Hierbij worden de nationaal vastgestelde prijsgrenzen gehanteerd.
Onderdeel c
Verder worden er regionale afspraken gemaakt over het ontwikkelen van voldoende woningbouwplannen door gemeenten. Daarbij is het uitgangspunt dat gemeenten toewerken naar een plancapaciteit van circa 130% van het aantal te realiseren woningen. Zo wordt geanticipeerd op vertragingen en uitval van woningbouwplannen die zich kunnen voordoen.
Onderdeel d
Met het onderdeel ‘toekomstbestendig realiseren van woningen’ worden bedoeld afspraken over circulair, conceptueel, klimaatadaptief en natuurinclusief bouwen, en over de energietransitie en een gezonde leefomgeving. Deze thema’s raken zowel woningen als woonwijken en gebiedsontwikkeling.
Onderdeel e
Bij het onderwerp ‘ontwikkeling bestaande woningvoorraad’ gaat het om afspraken over de aanpassingen die nodig zijn om de kwaliteit van de bestaande woningvoorraad te verbeteren of beter passend te maken. Voorbeelden zijn het verduurzamen van bestaande woningen en het splitsen of delen van woningen.
Onderdeel f
Het laatste onderdeel ziet op afspraken over de huisvesting van aandachtsgroepen. Dit omvat onder meer afspraken over het aantal woningen dat voor ouderen gerealiseerd wordt. Ook kan het gaan om afspraken over hoe – waar nodig – de bijbehorende zorg en ondersteuning georganiseerd wordt, althans voor zover het gaat om mensen die zelfstandig wonen. Het gaat daarnaast om afspraken over de verdeling van aandachtsgroepen over gemeenten binnen een regio, in ieder geval rond de wettelijke verplichte urgentiecategorieën.
Lid 2: Regelmatig komen er actuele bevolkingsprognoses uit, verandert de woningbehoefte
kwalitatief en doen zich nieuwe economische omstandigheden voor. Onder meer vanwege
deze redenen is het belangrijk om regelmatig de woonafspraken te actualiseren, zodat
de plannen blijven aansluiten op de woningbehoefte en op het actuele beleid van de
provincie en de rijksoverheid. Dit actualiseren moet minstens eens in de vier jaar
gebeuren. Als daar inhoudelijk aanleiding toe is, kunnen de regionale uitvoeringsafspraken
ook tussentijds geactualiseerd worden.
Artikel 5.64 (doorwerking regionale woonafspraken)
Lid 1: Een nieuwe woonlocatie kan in het omgevingsplan alleen mogelijk worden gemaakt voor zover deze ontwikkeling past binnen de hierover gemaakte afspraken in de regionale woondeal. De regionale afspraken spelen een belangrijke rol bij de motivering van een nieuwe locatie, naast de Ladder voor duurzame verstedelijking (artikel 5.129 g van het Besluit kwaliteit leefomgeving). Uiteraard kan de ontwikkeling van een zodanige schaal zijn, dat de bovenlokale impact ook nog buiten de eigen regio getoetst moet worden, bijvoorbeeld als die impact de provincie- of regiogrens overschrijdt.
Lid 2: Ten behoeve van de flexibiliteit is het in uitzonderlijke gevallen mogelijk om van een regionale woondeal af te wijken. In dat geval moet onder andere aantoonbaar sprake zijn van afstemming met de gemeenten in de regio, omdat de ontwikkeling vooruitlopend op de actualisatie van het afsprakenkader mogelijk wordt gemaakt.
Artikel 5.65 (permanente bewoning van recreatiewoningen)
Voor het vitaal houden van de recreatiesector is het, gelet op de continue vraag naar beschikbare woonruimte, noodzakelijk om permanente bewoning van recreatiewoningen te verbieden. Een economisch gezonde, toekomstgerichte en vraaggerichte verblijfsrecreatiesector is van groot belang. Uitgangspunt is dat recreatiewoningen beschikbaar zijn en blijven voor toeristisch verblijf. Een provinciaal verbod verschaft duidelijkheid voor alle gemeenten en recreatieondernemingen en zorgt voor een gelijk speelveld.
In sommige gevallen kan het wenselijk zijn om de huidige functie als toeristische verblijfsrecreatie geleidelijk aan te transformeren naar een andere - voor dat park - meer (of wel weer) rendabele exploitatiemogelijkheid. Het tweede lid biedt de mogelijkheid om te voorzien in een maatwerkoplossing. Gedacht kan worden aan het gebruik van de accommodaties voor tijdelijk (semipermanent) gebruik door sociaaleconomisch zwakkere groepen, als pauzewoning bij echtscheiding, en/of voor de huisvesting van (seizoensgebonden) arbeidsmigranten.
Met deze uitzondering op de hoofdregel in het eerste lid is beoogd dat dergelijke keuzes expliciet gemaakt worden, zowel door de exploitant als door de gemeente. Voorkomen moet worden dat dit - uit toeristisch oogpunt onwenselijke - gebruik van bestaande recreatiewoningen sluipenderwijs in omvang toeneemt en het aanbod aan aantrekkelijke recreatieverblijfsmogelijkheden vermindert.
Artikel 5.66 (bedrijfsmatige exploitatie van recreatieparken)
Voor het vitaal houden van de recreatiesector en een economisch gezonde, toekomstgerichte en vraaggerichte verblijfsrecreatiesector is van groot belang dat recreatiewoningen beschikbaar zijn en blijven voor toeristisch verblijf. Daarom wordt de eis gesteld dat nieuwvestiging en uitbreiding van een park met recreatiewoningen in omgevingsplannen alleen mogelijk mag worden gemaakt als sprake is van bedrijfsmatige exploitatie van die recreatiewoningen. Er is sprake van uitbreiding van een park met recreatiewoningen als het aantal recreatiewoningen toeneemt.
Paragraaf 5.7.2 Werklocaties
Geen toelichting.
Artikel 5.67 (oogmerk instructieregels over werklocaties)
Een aantrekkelijk vestigingsklimaat vraagt om voldoende geschikte werklocaties passend bij de diversiteit van de vraag, zodat bedrijven een goede plek hebben om te ondernemen, nu en in de toekomst. Als provincie ondersteunen we ondernemers en gemeenten bij het toekomstbestendig maken van de bestaande werklocaties. Daarnaast zorgen we er samen met gemeenten voor dat er waar nodig nieuwe werklocaties worden toegevoegd aan de bestaande voorraad. Daarbij houden we rekening met het gewenste economische profiel. Met dit oogmerk en breder gezien met de achterliggende oogmerken in afdeling 1.2, worden in regionaal verband afspraken gemaakt in het Regionaal programma werklocaties.
Artikel 5.68 (regionaal programma werklocaties)
Lid 1: In een regionaal programma werklocaties worden afspraken gemaakt over toekomstbestendigheid en programmering van bedrijventerreinen. Gedeputeerde Staten geven per regio aan of er ook afspraken gemaakt moeten worden over perifere detailhandel of kantoren. De verantwoordelijkheid om een regionaal programma te maken en actueel te houden, ligt bij de gemeenten in de afzonderlijke regio's. De provincie is in elke regio als partner actief betrokken bij het opstellen en uitwerken van de afspraken.
Lid 2: Een regionaal programma werklocaties is geen statisch document. Jaarlijks wordt met elke regio in een bestuurlijk overleg de stand van zaken rond de afspraken in het regionaal programma werklocaties besproken. Daarbij speelt monitoring van de feitelijke ontwikkelingen (feitelijke uitgifte, het beschikbare aanbod en de actuele vraag) een belangrijke rol. Afhankelijk van feitelijke ontwikkelingen worden de regionale afspraken bijgesteld of aangescherpt. Als uitgangspunt geldt dat een regionaal programma in elk geval vierjaarlijks wordt geactualiseerd. Als de resultaten van de jaarlijkse monitoring daartoe aanleiding geven of als zich nieuwe ontwikkelingen voordoen, worden de afspraken tussentijds geactualiseerd.
Artikel 5.69 (inhoud regionaal programma werklocaties)
In artikel 5.69 wordt aangegeven welke onderdelen in een regionaalwerkprogramma in ieder geval aan de orde moeten komen. Het doel van deze regionale afstemming is om op basis van een goede analyse (eerste lid) en visie (tweede lid) tot heldere afspraken (derde lid) te komen over de gewenste toekomstbestendige, ruimtelijk-economische ontwikkeling van werklocaties passend bij het economisch profiel, de ambities en omgevingskwaliteiten van de regio.
Lid 1: Gemeenten zijn verantwoordelijk voor de evenwichtige toedeling van functies op lokaal niveau. De bedrijventerreinenmarkt heeft echter nadrukkelijk ook een regionale component. De ontwikkeling van een bedrijventerrein of keuze van locatie voor een nieuwvestiging die vanuit één gemeente bezien aantrekkelijk en logisch lijkt, hoeft dit vanuit het bredere, regionale perspectief niet te zijn. In een regionaal programma werklocaties wordt vanuit dat bredere perspectief gekeken naar de gezamenlijke opgave.
Om een goede afweging te kunnen maken over de doorontwikkeling van terreinen en toevoegingen aan de bestaande voorraad is het allereerst noodzakelijk om inzicht te hebben in hoe de bestaande bedrijventerreinen ervoorstaan en hoe de vraag zich ontwikkelt in de regio. Bij het inschatten van de vraag is het van belang om zowel rekening te houden met bestaande knelpunten bij bedrijven als met trends die invloed kunnen hebben, zoals een circulaire economie.
Lid 2: Vervolgens is het belangrijk om duidelijk te krijgen hoe de regio daarmee om wil gaan op basis van een visie op toekomstbestendigheid, het gewenste economisch profiel en een evenwichtige afweging van het gebruik van de fysieke leefomgeving ter vervulling van de vraag naar werklocaties en het in stand houden of verbeteren van de omgevingskwaliteiten. Welk profiel streeft de regio na en welke bedrijven hebben toegevoegde waarde voor de regio? Hoe kan de gewenste economische ontwikkeling regionaal het beste worden vormgegeven, rekening houdend met de omgevingskwaliteiten in de regio? Op basis van deze visie maakt de provincie waar nodig afspraken om op een goede wijze invulling te geven aan de ambities.
Lid 3 onderdeel a: De provincie stimuleert regio's om goed na te denken over het toekomstbestendig maken van de werklocaties en hier waar nodig gezamenlijk in op te trekken. Via de Aanpak toekomstbestendige bedrijventerreinen ondersteunt de provincie de regio's hierbij.
Lid 3 onderdelen b en c: Bij het bepalen van de gewenste toevoegingen aan de bestaande voorraad werklocaties geldt het uitgangspunt dat vraag en aanbod zowel kwantitatief als kwalitatief in evenwicht moeten zijn. Mocht er sprake zijn van over aanbod, dan verwacht de provincie afspraken over de aanpak hiervan. Om aan elk type bedrijf een goede plek te kunnen bieden, is per regio een divers en samenhangend aanbod aan typen werklocaties nodig. Bedrijven stellen immers verschillende eisen aan een locatie wat betreft bereikbaarheid, uitstraling, fysieke ruimte en milieugebruiksruimte. Dit betekent onder andere dat er voldoende kavels moeten zijn voor grootschalige logistiek, watergebondenbedrijven, kleinschalige lokale bedrijvigheid en bedrijven in de hogere milieucategorie.
Lid 3 onderdeel d: Bij het formuleren van randvoorwaarden voor nieuwe initiatieven worden in ieder geval de volgende elementen opgenomen:
-
a.
De ladder voor duurzame verstedelijking: we ontwikkelen alleen nieuwe terreinen, als de bestaande terreinen optimaal zijn benut en ze van toegevoegde waarde zijn voor de bestaande voorraad. Dit vereist duidelijkheid over het profiel en het type bedrijvigheid waarvoor het terrein is bedoeld.
-
b.
Vanuit bedrijfsmatig en maatschappelijk oogpunt is het belangrijk dat het juiste bedrijf op de juiste plek komt. De provincie hanteert daarbij de volgende uitgangspunten:
-
1.
grootschalige bedrijven of bedrijven die milieuhinder of veel verkeersbewegingen veroorzaken, moeten een plek krijgen waar zij ruimte hebben om te ondernemen zonder hinder te ondervinden van andere functies. Andere functies, zoals wonen, moeten geen hinder ondervinden van de bedrijven. Veelal betekent dit functiescheiding. Voor grootschalige logistiek geldt aanvullend beleid waarmee wordt ingezet op clustering;
-
2.
bedrijven die gemengd kunnen worden met andere functies, kunnen een plek krijgen in stedelijke gebieden met gemengde milieus buiten bedrijventerreinen of op bedrijventerreinen waar dit passend is (denk aan binnensteden, gemengde werklocaties);
-
3.
een bedrijf moet qua aard en schaal passen bij de omgevingskwaliteiten van de locatie;
-
4.
op bedrijventerreinen die ook ontsloten zijn door water, worden kavels bij voorkeur benut door watergebonden en waterverbonden bedrijven. Bedrijfskavels die door een kade zijn ontsloten, moeten in beginsel beschikbaar blijven voor watergebonden bedrijvigheid;
-
5.
een integrale afweging bij de locatiekeuze, door waar nodig op regionaal niveau integraal te zoeken naar de beste locaties. Integraal wil zeggen: niet alleen rekening houden met het bedrijfsperspectief, maar ook met de omgevingskwaliteiten en andere ruimteclaims, zoals woningbouw, energietransitie, klimaatadaptatie. Zeker bij de locatiekeuze en vormgeving van grotere terreinen en clusters is dit van belang.
-
1.
-
c.
Bij de toekomstbestendige inrichting van terreinen ligt de provinciale focus op een goede digitale ontsluiting, duurzaamheid en organisatiegraad.
-
d.
De provincie ziet duurzaamheid breed: energietransitie, klimaatadaptatie, biodiversiteit en circulariteit. De huidige landelijke normen voor de bouw van bedrijventerreinen en bedrijfsgebouwen zijn onvoldoende om de provinciale duurzaamheidsdoelstellingen te halen. Daarom wil de provincie aanvullende afspraken maken met gemeenten over het realiseren van een hoger duurzaamheidsniveau: zo duurzaam mogelijk, afhankelijk van wat er voor de locatie en bedrijfstak realistisch en haalbaar is.
-
e.
Een goede samenwerking tussen bedrijven is essentieel voor een langdurig goed functionerend bedrijventerrein. Daarom wil de provincie bij de aanleg van nieuwe terreinen met gemeenten afspraken maken over het borgen van de organisatiegraad, bij voorkeur via parkmanagement.
Lid 3 onderdeel e: Om duidelijkheid te creëren over de te volgen procedure en onderlinge rolverdeling moeten hierover afspraken worden gemaakt. De toekomst laat zich moeilijk voorspellen. Het is daarom van belang dat de procedures in het regionaal programma werklocaties voldoende flexibiliteit kennen om te kunnen inspelen op veranderende omstandigheden.
Lid 3 onderdeel f: Het is van belang de ontwikkelingen goed te monitoren, om te kunnen beoordelen of de gemaakte afspraken nog passend zijn of dat een actualisatie nodig is.
In de huidige werkwijze wordt er vanuit één sectoraal belang naar afstemming met andere belangen gezocht. Een in onze ogen gewenst ontwikkelperspectief is het maken van een integrale verstedelijkingsvisie met afspraken, waarvan werklocaties onderdeel uitmaken. Als een regio daarmee aan de slag wil, werken wij hier graag aan mee.
Lid 4: Als over de locatiekeuzes voor detailhandelsvoorzieningen in een regionaalprogramma werklocaties afspraken worden gemaakt, wordt het in artikel 5.75 voor omgevingsplan regels gestelde kader bij die afspraken betrokken. Met de keuze voor «betrekken bij» (in plaats van «in acht nemen» of «rekening houden met»), wordt er in een regionaal programma werklocaties veel ruimte geboden voor een eigen afweging. Uiteraard zullen bij het maken van die afspraken ook de Ladder voor duurzame verstedelijking en de Dienstenrichtlijn betrokken moeten worden.
Artikel 5.70 (doorwerking regionaal programma werklocaties)
Lid 1: Een nieuw bedrijventerrein (of een ander type werklocatie) of een aanpassing of uitbreiding daarvan kan in het omgevingsplan alleen worden toegelaten voor zover deze ontwikkeling past binnen de afspraken in het regionaal programma werklocaties. De regionale afspraken spelen dus een belangrijke rol voor de motivering van een nieuwe werklocatie, naast de Ladder voor duurzame verstedelijking. Uiteraard kan de ontwikkeling van een zodanige schaal zijn, dat de bovenlokale impact ook nog buiten de eigen regio getoetst moet worden, bijvoorbeeld als die impact de provincie- of regiogrens overschrijdt.
Lid 2: Ten behoeve van de flexibiliteit is het mogelijk om vooruitlopend op een herziening van de regionale afspraken in het regionaal programma werklocaties, een bedrijventerreinontwikkeling al mogelijk te maken. Uiteraard kan alleen op zo'n actualisering van gezamenlijke afspraken worden geanticipeerd, wanneer de betrokken bestuurlijke partners over die voorgenomen ontwikkeling zijn geraadpleegd en hierop in positieve zin is gereageerd.
Lid 3 en 4: Gestreefd wordt naar een regionaal evenwicht tussen vraag en aanbod: een overaanbod aan terreinen is economisch en ruimtelijke niet gewenst. Daarom wordt het actief terugbrengen van een structureel overaanbod aan werklocaties uitdrukkelijk als onderdeel van de regionale afspraken genoemd. Afspraken over het terugbrengen van overcapaciteit zijn niet vrijblijvend. Ze moeten binnen één jaar na vaststelling concreet worden uitgewerkt en binnen drie jaar resulteren in een nieuw evenwicht tussen aanbod en vraag. Deze termijnen gaan lopen vanaf de datum waarop Gedeputeerde Staten met deze afspraken hebben ingestemd (bij een actualisatie van het regionaal programma werklocaties). In het regionaal programma werklocaties kan van deze termijnen worden afgeweken als de omstandigheden daarom vragen. De afspraak om overcapaciteit terug te brengen, wordt concreet gemaakt door de boventallige werklocaties aan te wijzen. Bij voorkeur in een ruimtelijke uitwerking, waarbij de overcapaciteit op perceelsniveau in kaart wordt gebracht. Deze ruimtelijke uitwerking wordt gebruikt om de betrokken grondeigenaren en andere zakelijk-gerechtigden tijdig te informeren en zo voorzienbaarheid te creëren. De regiogemeenten staan zelf aan de lat om met elkaar - in onderlinge solidariteit - uitvoering te geven aan de gemaakte afspraken. Na overleg in de regio kunnen Gedeputeerde Staten voorzien in de ruimtelijke uitwerking. De functiewijziging wordt binnen drie jaar na de gemaakte afspraken over het terugbrengen van de overcapaciteit vastgelegd via een wijziging van de gemeentelijke omgevingsplannen.
Artikel 5.71 (kadegebonden bedrijvigheid)
Gestreefd wordt naar het behouden en creëren van een kwalitatief hoogwaardig aanbod aan kadegebonden bedrijventerreinen, die ontsloten zijn op openbaar vaarwater dat voor het vervoer van goederen en/of grondstoffen wordt gebruikt. Het bij de toedeling van functies aan locaties reserveren van kadegebonden locaties voor kadegebonden bedrijvigheid is een concrete toepassing van het uitgangspunt 'het juiste bedrijf op de juiste plek' (zie ook artikel 5.69, derde lid). Kadegebonden locaties zijn schaars en moeten dus in beginsel beschikbaar blijven voor bedrijvigheid, die afhankelijk is van een (laad- en/of los)kade. Deze bepaling borgt deze specifieke toepassing van dit beginsel, totdat in de regionale werkprogramma's werklocaties op basis van een actueel onderzoek naar vraag en aanbod van kadegebonden locaties nadere afspraken zijn gemaakt over de toedeling van deze specifieke functie aan deze specifieke locaties. Van dit reserveringsprincipe kan alleen worden afgeweken wanneer een kadegebonden locatie zich om ruimtelijk relevante of milieuhygiënische redenen niet goed leent voor de vestiging van dergelijke typen van bedrijvigheid. Bijvoorbeeld bij een kade in een stedelijk centrumgebied waar transformatie naar de omringende locaties met bijvoorbeeld woonfunctie zich moeilijk laten combineren met kadegebonden bedrijvigheid. Afwijken is ook mogelijk als uit onderzoek blijkt dat aan de gereserveerde kadegebonden locaties geen behoefte meer bestaat, ook niet in de nabije toekomst, bijvoorbeeld omdat het aanliggende vaarwater niet of nauwelijks meer gebruikt wordt voor de beroepsvaart. In beeld zal moeten worden gebracht wat de actuele en toekomstige (regionale) vraag is naar dergelijke vestigingslocaties en de verplaatsingsbehoefte van bedrijvigheid die afhankelijk is van of gebaat is bij vestiging langs of nabij een kade langs of goed ontsloten tot openbaar vaarwater.
Artikel 5.72 (solitaire bedrijvigheid)
Lid 1: Voor solitaire bedrijvigheid die volgens de huidige planologische inzichten op een bedrijventerrein thuishoort, is in beginsel geen plek in het buitengebied.
Lid 2: Het verbod op nieuwvestiging van solitaire bedrijvigheid in het buitengebied geldt niet als er sprake is van functieverandering bij een bestaand bedrijf of als de ontwikkeling past binnen de afspraken over solitaire bedrijvigheid in het regionaal programma werklocaties.
Onder «functieverandering» wordt verstaan een ontwikkeling die:
-
a.
leidt tot hergebruik van bestaande bebouwing;
-
b.
zorgt voor een kwaliteitsverbetering in het gebied; en
-
c.
daar qua aard, schaal en functie past.
De regionale afspraken over functieverandering passen in elk geval binnen deze definitie.
Lid 3: Bestaande bedrijven in het buitengebied, die naar de huidige planologische inzichten thuishoren op een bedrijventerrein, zijn vaak kleinschalig begonnen en steeds verder doorgegroeid. In sommige gevallen leveren ze hinder op voor de omgeving. Gemeenten zijn in eerste instantie verantwoordelijk voor de integrale ruimtelijke afweging hierbij. Pas als met een uitbreiding van meer dan 250 vierkante meter de oppervlakte van de bedrijfsbebouwing boven de 1000 vierkante meter komt, heeft de provincie randvoorwaarden opgenomen vanwege de relatie met het regionaal programma werklocaties. Vanaf deze grootte is uitbreiding niet mogelijk, tenzij de uitbreiding past binnen regionale afspraken hierover of, als er geen regionale afspraken over zijn gemaakt, de uitbreiding qua aard en schaal past bij de omgeving, én de uitbreiding onder het overgangsrecht wordt gebracht. Onder dit bedrijfsgebonden overgangsrecht (voorheen: maatbestemming) kan na bedrijfsbeëindiging niet elke andere vorm van bedrijvigheid op een locatie in het buitengebied worden gestart.
Artikel 5.73 (voorkeurslocatie bij installaties voor biomassavergisting, mestbewerking en mestverwerking)
Een aparte categorie van (mogelijke) bedrijvigheid in het buitengebied vormen de installaties voor biomassavergisting, mestbewerking en mestverwerking. Voor dit type bedrijven geldt een voorkeursvolgorde bij de locatiekeuze.
Lid 1: Een locatiekeuze in de directe omgeving van biomassastromen leidt tot minder transport en voorkomt overbelasting van het bestaande wegennet en verkeersonveilige situaties. Wat bedoeld wordt met de «directe omgeving», kan per initiatief verschillen. Het gaat erom dat initiatieven die gebruikmaken van lokale aanvoer van biomassa een centrale plek binnen de biomassastromen kunnen vinden.
Lid 2: Als geen gebruik wordt gemaakt van biomassa uit de directe omgeving kan uitgeweken worden naar de in lid 2 genoemde andere locaties in het buitengebied. Daarbij geldt een voorkeursrangorde. Naarmate de gekozen locatie een lagere voorkeur heeft, zal uitvoeriger moeten worden aangetoond dat er een duidelijke relatie is met de agrarische functies in het gebied.
Nuttige toepassing van warmte of andere (neven)producten zijn sterk bepalend bij het vinden van de juiste locatie. Wanneer de warmte niet bijna volledig binnen het eigen bedrijf benut wordt, liggen leveringsmogelijkheden aan bedrijven(terreinen) of woonlocaties voor de hand. Verkeersbewegingen moeten beperkt worden uit oogpunt van (energie)efficiëntie, milieuaspecten en congestieproblematiek. De installatie moet verkeerstechnisch goed te ontsluiten zijn.
Lid 3: Aan de voorkeursvolgorde ligt, behalve de organisatorische en functionele binding met de omliggende agrarische bedrijven, ook ten grondslag dat de installatie (zo goed mogelijk) past in het landschap (zie eerste lid, onder b). Bij voorkeur wordt de locatie gekoppeld aan vergelijkbare landschappelijke elementen om verrommeling van het open, agrarische landschap tegen te gaan. Een landschappelijk inpassingsplan kan de locatiekeuze onderbouwen.
Paragraaf 5.7.3 Detailhandel
Geen toelichting.
Artikel 5.74 (oogmerk instructieregels over detailhandel)
Het provinciale beleid is in aansluiting bij landelijke RetailDeal-afspraken gericht op regionale afstemming en samenwerking in het kader van nieuwvestiging van detailhandel. Beoogd wordt om in regionale afstemming een toekomstbestendige detailhandels- en voorzieningenstructuur te realiseren, die bijdraagt aan vitale dorpen en steden.
Overaanbod aan detailhandellocaties moet worden voorkomen of, waar dit zich al voordoet, teruggedrongen. Beoogd wordt om waar nodig regionaal te komen tot scherpe keuzen over nieuwe grootschalige (perifere) detailhandelsontwikkelingen, vooral als die vestigingslocaties concurreren met beschikbare locaties in binnensteden.
Onder een toekomstbestendige detailhandelsstructuur verstaan we een samenhangend geheel van binnensteden, stadsdeelcentra, wijk- en dorpscentra en perifere detailhandelslocaties die onderling zoveel mogelijk complementair zijn. Het streven is een fijnmazige structuur die zorgt voor de beschikbaarheid en bereikbaarheid van dagelijkse en niet dagelijkse (detailhandels-) voorzieningen voor inwoners.
Artikel 5.75 (voorkeurslocatie detailhandelsvoorziening)
Het in artikel 5.74 geformuleerde oogmerk leidt tot instructieregels voor een evenwichtige toedeling van functies aan locaties in het omgevingsplan. Enerzijds betreft dat de locatiekeuze voor nieuwe supermarkten (lid 1), anderzijds de locatiekeuze voor grootschaliger detailhandelsvoorzieningen (lid 2).
Lid 1: Vitale binnensteden en dorpscentra zijn van groot belang. Daarom worden nieuwe supermarkten bij voorkeur gevestigd in of aansluitend aan bestaande winkelcentra.
Supermarkten zijn belangrijk voor bestaande (wijk)winkelcentra. Ze trekken veel bezoekers en zorgen voor synergie met het overige winkelaanbod. Daarnaast is het belangrijk dat supermarkten dichtbij woonwijken worden gerealiseerd, zodat ze ook per fiets of te voet bereikbaar zijn.
Het vestigen van supermarkten in bestaande winkelcentra past binnen het algemene uitgangspunt
van het beleid dat detailhandel die ruimtelijk inpasbaar is in een binnenstedelijk
winkelcentrum daar een plek moet krijgen. Een winkelcentrum is een ruimtelijk geheel
met meerdere winkels voor de dagelijkse boodschappen, eventueel in samenhang met andere
consumentverzorgende voorzieningen, zoals horeca, Leisure, culturele voorzieningen,
baliefuncties etc. Een gemeente heeft de vrijheid om het gebied van de winkelcentra
te begrenzen mits redelijkerwijs passend binnen de bovenstaande omschrijving.
Meestal zijn supermarkten ruimtelijk goed in te passen in winkelcentra. Er zijn echter
gevallen denkbaar waar redelijkerwijs geen ruimte geschikt of geschikt te maken is
voor de vestiging van een supermarkt in een winkelcentrum. Bijvoorbeeld in het historische
centrum van een kleine kern of een vestingstad. Daarom kan in bijzondere gevallen
worden afgeweken van de bepaling in het eerste lid. Daarbij moet onderbouwd worden
dat vestiging in een winkelcentrum redelijkerwijs niet mogelijk of wenselijk is. In
die gevallen wordt vestiging van een supermarkt toegestaan op een, vanuit een goede
ruimtelijke ordening, geschikte locatie net buiten een centrum of op een goed ontsloten
plek ook per fiets of te voet in een dorp of woonwijk.
Als in een (nieuwe) woonwijk nog geen supermarkt is gevestigd, dan kan - binnen de kaders van de Ladder voor duurzame verstedelijking - worden meegewerkt aan de vestiging van een solitaire supermarkt.
Lid 2: Gelet op het belang bij vitale binnensteden en dorpscentra, is vestiging van een detailhandelsvoorziening buiten deze centra op een perifere locatie alleen toegestaan als deze voorziening vanwege specifiek ruimtelijke eisen of veiligheidseisen binnenstedelijk moeilijk inpasbaar is. Denk aan detailhandel in volumineuze goederen, zoals tuinartikelen, bouwmaterialen, keukens en badkamers, meubels, auto's en boten. Andere detailhandelsvoorzieningen zijn vanwege hun omvang soms moeilijk inpasbaar in binnenstedelijke centra. Bijvoorbeeld voorzieningen met een regionale verzorgingsfunctie in sport-outdoor, elektronica-witgoed of rijwielen. Een ander voorbeeld is detailhandel die uit veiligheidsoverwegingen (ontoereikende parkeervoorzieningen, slechte bereikbaarheid voor aan- en afvoer van goederen of voor de brandweer) niet inpasbaar is in een historische binnenstad of vestingstad.
Lid 3: Met het oog op de leefbaarheid en vitaliteit van het agrarische buitengebied wordt de mogelijkheid geboden om op beperkte schaal - aansluitend bij de agrarische bedrijfsvoering - producten te verkopen. Bij de formulering van deze instructieregels is bewust gekozen voor open termen als «nevenactiviteit» en «hoofdzakelijk», zodat het gemeentebestuur afwegingsruimte wordt gelaten om in het omgevingsplan hierover nadere regels te stellen.
Paragraaf 5.7.4 Glastuinbouw
Geen toelichting.
Artikel 5.76 (oogmerk instructieregels over glastuinbouw)
De glastuinbouw is een sector met een hoge dynamiek en een relatief grote economische betekenis per oppervlakte-eenheid. Voor een duurzame ontwikkeling is concentratie van de glastuinbouw noodzakelijk. Voor zaken als energievoorziening, ontsluiting, logistiek, waterhuishouding en landschappelijke inpassing levert concentratie van glastuinbouwbedrijven voordelen op. Zo zijn de overlevingskansen vanwege betere productieomstandigheden, aanwezigheid van aanpalende bedrijvigheid en uitbreidingsmogelijkheden over het algemeen gunstiger dan die van solitair gelegen bedrijven. Ook vanuit het oogpunt van een goede ruimtelijke ordening zijn solitaire glastuinbouwbedrijven minder gewenst, omdat kassen een grote landschappelijke en ruimtelijke impact hebben. Daarom krijgt de glastuinbouw voorrang in de glastuinbouwontwikkelingsgebieden rond Huissen-Angeren, Neerijnen, Voorst en de Bommelerwaard. De inrichting van die glastuinbouwontwikkelingsgebieden zal door herstructurering worden geoptimaliseerd.
Paragraaf 5.7.4 is niet van toepassing op glasopstanden kleiner dan twee hectare, omdat zij een kleinere impact hebben op de omgeving. De keuze voor deze ondergrens hangt samen met de huidige, gangbare maat van de moderne agrarische bouwpercelen. Glasopstanden kleiner dan twee hectare vormen vaak geen zelfstandig bedrijf, maar zijn veelal een onderdeel van of ondersteunend aan een andere type bedrijfsvoering. Vaak ook betreft het een locatie voor onderzoek of voor een eerste opkweek van planten.
Artikel 5.77 (nieuwvestiging en uitbreiding glastuinbouwbedrijf)
Lid 1: Vanuit de in artikel 5.76 verwoorde clusteringsdoelstelling blijven de ontwikkelingsmogelijkheden buiten de glastuinbouwontwikkelingsgebieden beperkt. Bestaande bedrijven die willen (door)groeien, zullen voor een bedrijfseconomisch rendabele omvang moeten 'verkassen' naar zo'n gebied. Een uitzondering op deze hoofdregel wordt geboden in artikel 5.78.
Lid 2: Het gaat bij deze andere functies om functies die de glastuinbouw in het glastuinbouwontwikkelingsgebied ondersteunen en versterken. Daarbij kan gedacht worden aan bijvoorbeeld groenstroken voor landschappelijke inpassing, waterberging, ontsluitingswegen, bedrijfswoningen, huisvesting voor arbeidsmigranten, toeleverende bedrijven en logistieke ondersteuning. Ook functies die een duurzame energievoorziening voor de kassen binnen het gebied faciliteren, zoals windmolens, zonneparken en geothermieputten, zijn voorbeelden van andere functies.
Lid 3: Op de locatie Velddriel in de gemeenten Maasdriel en Zaltbommel is naast de ontwikkeling van glastuinbouw ook ontwikkeling van paddenstoelenteelt mogelijk. Om die reden wordt deze locatie uitgezonderd van de bepaling in het tweede lid over de beperking van ‘andere functies dan de functie van glastuinbouw’.
Artikel 5.78 (eenmalige uitbreiding bestaand glastuinbouwbedrijf)
Voor bestaande glastuinbouwbedrijven, die de overstap naar een glastuinbouwontwikkelingsgebied bedrijfseconomisch of om andere redenen niet (kunnen) maken, is voorzien in een éénmalige uitbreidingsregeling. Uitbreiding is in het kader van deze instructieregel mogelijk tot een bedrijfsomvang (glasopstand) van maximaal vijf hectare. IJkdatum voor een éénmalige uitbreiding is 29 juni 2005, de datum waarop het glastuinbouwbeleid voor het eerst volledig is vastgesteld (in het toenmalige streekplan). De uitbreidingsmogelijkheid is beperkt tot een enkele uitzondering op het clusteringsbeleid, waarmee aan bestaande kleinere glastuinbouwbedrijven voldoende bedrijfseconomisch perspectief wordt geboden om het bedrijf op de huidige locatie te kunnen voortzetten.
Bedrijven binnen een voormalig extensiveringsgebied, behouden hun recht op een eenmalige uitbreiding, maar zullen een onderbouwing moeten overleggen om van dit recht gebruik te kunnen maken.
Paragraaf 5.7.5 Veehouderij
Geen toelichting.
Artikel 5.79 (oogmerk instructieregels over veehouderij)
In het provinciaal beleid voor de veehouderij wordt onderscheid gemaakt tussen grondgebonden en niet-grondgebonden veehouderijbedrijven en -takken. Deze paragraaf bevat alleen instructieregels over de niet-grondgebonden veehouderij. Het provinciaal beleid geeft grondgebonden veehouderij veel ontwikkelruimte; de ontwikkelruimte voor niet-grondgebonden veehouderij is beperkt. De instructieregels over veehouderij zijn bedoeld voor bedrijven die landbouwhuisdieren houden zoals dit omschreven is in het landelijke omgevingsbeleid. Zie hiervoor: Landbouwhuisdieren - Kenniscentrum InfoMil.
Artikel 5.80 (nieuwvestiging veehouderij)
Lid 1: Onder «nieuwvestiging» wordt verstaan: vestiging van of het planologisch mogelijk maken van een veehouderijbedrijf op een nieuw agrarisch bouwperceel. Nieuwvestiging van niet-grondgebonden veehouderijbedrijven is sowieso uitgesloten. Vestiging van grondgebonden veehouderijbedrijven is alleen toegestaan als sprake is van hervestiging (verplaatsing) van bedrijven binnen de provincie Gelderland. Als bedrijven op initiatief van de overheid geheel of gedeeltelijk verplaatst moeten worden vanwege een zwaarwegend algemeen maatschappelijk belang. Denk aan stadsuitbreiding, nieuwe natuur of infrastructuur of de PAS-problematiek. Of als een bestaand bedrijf moet verplaatsen om een goede landbouwstructuur (verkavelingssituatie) te creëren. Bij zo'n gedwongen verplaatsing wordt eerst gekeken of een bestaand agrarisch bouwperceel kan worden herbenut (hervestiging). Wanneer dat niet mogelijk of ondoelmatig is, kan de gemeente een nieuw agrarisch bouwperceel toekennen. De ligging van de grond die tot het bedrijf behoort, de verkeersontsluiting en de aanwezigheid van andere gevoelige functies zijn in dat geval van belang bij de uiteindelijke keuze van de nieuwe bedrijfslocatie. Ruimtelijke kwaliteit en een goede landschappelijke inpassing worden bij die locatiekeuze ook meegewogen.
Lid 2: Via deze instructieregel wordt in omgevingsplannen geen ruimte geboden voor het oprichten van een niet-grondgebonden veehouderijbedrijf.
Artikel 5.81 (omgevingsplan Plussenbeleid)
Aan bestaande, niet-grondgebondenveehouderijbedrijven worden onder voorwaarden wel uitbreidingsmogelijkheden gegeven. Ook een van oorsprong grondgebonden bedrijf dat met een niet-grondgebonden bedrijfsdeel uitbreidt, valt onder het Plussenbeleid. Uitbreiding is alleen toegestaan als het bedrijf extra maatregelen neemt ter verbetering van de ruimtelijke kwaliteit van de leefomgeving. Voor deze extra maatregelen(«plusmaatregelen») hebben Gedeputeerde Staten een handreiking vastgesteld. Gemeenten moeten met behulp van deze Handreiking Plussenbeleid uiterlijk vóór 1 januari 2027 beleidsregelsopstellen. Dit Plussenbeleid geldt evenwel al met ingang van 22 maart 2017 voor elke uitbreiding van een niet-grondgebonden veehouderij. Als een uitbreiding wordt aangevraagd, zal het gemeentebestuur dus eerst beleidsregels moetenopstellen om bij de beoordeling van die aanvraag te betrekken.
Lid 1: Dit eerste lid borgt de doorwerking van het provinciale Plussenbeleid in de toetsing van aanvragen voor uitbreiding aan het omgevingsplan. In de aanvraag tot uitbreiding kan een veehouderijbedrijf zelf al een voorstel doen voor de concrete invulling van de beoogde «plusmaatregelen», in samenspraak met de omwonenden. Dit draagt bij aan het draagvlak voor de uitbreiding.
Lid 2: Het Plussenbeleid geldt alleen voor een uitbreiding van een niet-grondgebonden (onderdeel van) een bestaand bedrijf groter dan 500 vierkante meter. Een uitbreiding van of tot maximaal 500 vierkante meter is zonder toepassing van de beleidsregels eens in de vijf jaar mogelijk.
Artikel 5.82 (niet-grondgebonden veehouderij in ammoniakbuffergebied)
Specifiek voor het 'ammoniakbuffergebied' - dat is een zone van 250 meter rondom zeer gevoelige natuur in het Gelders natuurnetwerk - gelden aanvullende voorwaarden ten opzichte van de instructieregels over nieuwvestiging en uitbreiding bij niet-grondgebonden veehouderij. Oogmerk van deze aanvullende voorwaarden is dat de emissie van ammoniak niet toeneemt bij uitbreiding van niet-grondgebonden veehouderij. Omdat het 'ammoniakbuffergebied' bestaat uit een zone rond de prioritaire natuurgebieden, geldt aanvullend op de regel dat nieuw- of hervestiging van intensieve veehouderij niet is toegestaan dat bij uitbreiding van een bestaand bedrijf de emissie van ammoniak op de locatie niet mag toenemen. Met het zogenoemde Reconstructiebeleid is aan perspectiefvolle bedrijven de mogelijkheid geboden te verplaatsen naar gebieden die minder gevoelig zijn voor stikstofdepositie. De 'toename van emissie' wordt berekend overeenkomstig het Besluit activiteiten leefomgeving.
Artikel 5.83 (verbod nieuwvestiging en uitbreiding van geitenhouderij)
Deze instructieregel houdt verband met artikel 4.61. Beoogd is dat de beperkingen voor de geitenhouderij uit oogpunt van de gezondheid van omwonenden, geregeld gaan worden in het omgevingsplan, zodat eventueel maatwerk mogelijk is. Zolang er nog geen onderzoeksresultaten zijn, die concreet zicht geven op de oorzaak van de gezondheidsrisico's voor omwonenden van geitenhouderijen, moet noodzakelijkerwijs volstaan worden met een algemeen verbod. Voor zo'n generiek verbod zonder enig zicht op maatwerk is het doelmatiger om dit opgenomen te houden in de provinciale omgevingsverordening. Zo wordt voorkomen dat gemeenten onnodig administratieve lasten maken. Om die redenen is de verplichting tot overheveling van dit verbod naar gemeentelijke omgevingsplannen uitgesteld. Nadat de uitkomsten van de onderzoeken gereed zijn en de Gezondheidsraad hierover heeft geadviseerd, kunnen Provinciale Staten het verbod heroverwegen. Eerst daarna zullen door gemeenten pas concrete regels opgenomen kunnen worden. De VGO-onderzoeken zijn inmiddels gereed en gepubliceerd op de website van de RIVM. Het eindadvies van de Gezondheidsraad wordt eind 2025 verwacht.
Paragraaf 5.7.6 Klimaatadaptatie
Geen toelichting.
Artikel 5.84 (oogmerk instructieregels over klimaatadaptatie)
Het is belangrijk dat de ruimtelijke inrichting klimaatbestendig en waterrobuust is om met toekomstige weersextremen te kunnen omgaan. Om ervoor te zorgen dat bij nieuwe, ruimtelijke ontwikkelingen hiervoor aandacht is, moet in de toelichting van een omgevingsplan dat een nieuwe, ruimtelijke ontwikkeling mogelijk maakt, worden beschreven hoe daarbij rekening is gehouden met de risico's van klimaatverandering.
Artikel 5.85 (klimaatadaptatie)
Met betrekking tot waterveiligheid en wateroverlast zijn omgevingswaarden vastgesteld met resultaats- en inspanningsverplichtingen voor de waterschappen. Ruimtelijke ontwikkelingen en weersextremen zijn hierop van grote invloed. Het is daarom van belang dat hiermee bij nieuwe, ruimtelijke ontwikkelingen rekening wordt gehouden en dat het waterschap hierbij wordt betrokken. Daarnaast vormen de effecten en gevolgen van droogte en hitte een belangrijke problematiek om rekening mee te houden. ‘De Landelijke Maatlat voor een groene klimaatadaptieve gebouwde omgeving’ kan helpen bij het nadenken over en beschrijven van de maatregelen en voorzieningen die genomen worden.
Paragraaf 5.7.7 Energietransitie
Geen toelichting.
Artikel 5.87 (regionaal programma energiestrategie)
In het Klimaatakkoord uit 2019 is voor energietransitie afgesproken om op regionale schaal samen te werken. De uit die afspraken voortgekomen regionale energiestrategie (RES) is zowel een regionaal samenwerkingsproces als het resultaat van die samenwerking: een gezamenlijk strategiedocument. In dit artikel wordt de continuïteit van het gezamenlijke RES-proces geborgd.
Lid 1: Voor het borgen van het RES-proces is aangesloten bij de systematiek van de regionale woonagenda (artikelen 5.50 en 5.51) en het regionaal programma werklocaties (paragraaf 5.7.2). Anders dan bij de woonagenda en de werklocaties zitten voor de samenwerking bij de energietransitie naast de gemeenten en de provincie ook andere deelnemers aan de regionale overlegtafel: het waterschap, de netbeheerders en andere maatschappelijke organisaties. Het kader voor deze regionale samenwerking is het Nationaal Programma Regionale Energiestrategie (NPRES; zie https://regionale-energiestratie.nl). Onder het regiem van de Omgevingswet kan de regionale energiestrategie, net als de regionale woonagenda en het regionaal programma werklocaties, worden aangemerkt als programma als bedoeld in afdeling 3.2 van die wet. Consequentie hiervan is dat de regionale energiestrategie niet (meer) wordt vastgesteld door Provinciale Staten, maar (opnieuw net als de regionale woonagenda en het regionaal programma werklocaties) door Gedeputeerde Staten. Gedeputeerde Staten zijn immers het bevoegd gezag voor de programma’s (artikel 3.4 van de Omgevingswet). Aan de gemeentebesturen en waterschapsbesturen wordt deze juridische duiding van de RES niet voorgeschreven: zij kunnen zelf bepalen of zij een nieuwe versie van de RES laten vaststellen door het dagelijks of door het algemeen bestuur.
Lid 2: Een van de uitgangspunten van het NPRES is dat periodiek de samenwerking wordt geëvalueerd en de regionaal gemaakte afspraken in de RES worden geactualiseerd. De RES1.0 is vastgesteld in 2021 en wordt tweejaarlijks gemonitord en geëvalueerd en zo nodig herzien. Het NPRES vergt een tweejaarlijks ‘Voortgangsdocument’ (monitoring) en een ‘RES Herijking’ (aanpassing van de eerder gemaakte strategische keuzes). Voor deze cyclus van herijking wordt – in aansluiting bij de regionale woonagenda en het regionaal programma werklocaties – in elk geval een cyclus van vier jaar voorgeschreven. De monitoringscyclus wordt geborgd in artikel 8.10. Die vierjaarlijkse cyclus sluit aan bij de startdatum voor de bovengenoemde NPRES-cyclussen: de eerstvolgende deadline is op 1 juli 2025 (vier jaar na de deadline voor de RES1.0). Voor zover de NPRES als afspraak bevat dat de RES frequenter moet worden herzien, worden die afspraken gevolgd. Naast dit landelijke kader kunnen ook andere omstandigheden aanleiding geven om de RES te herzien buiten de vierjaarlijkse cyclus om. Twee voorbeelden worden genoemd: een scherping van (Europees, landelijk of provinciaal) beleid en het bijsturen van de verhouding tussen zon en wind. Zowel door NPRES als door Provinciale Staten (motie 21M37, PS2021-868) is expliciet aangegeven dat een goede balans tussen energieopwekking met behulp van de zon en van de wind van belang is. Wat een (on)evenwichtige verhouding is, bepalen de deelnemende partijen met elkaar. Aangezien dit per regio kan verschillen, is maatwerk noodzakelijk.
Artikel 5.88 (doorwerking regionaal programma energiestrategie)
Hoewel de RES is opgestart uit buitenwettelijk instrument, is in het Klimaatakkoord afgesproken dat de resultaten van de RES – met name de regionaal gemaakte afspraken over zoekgebieden voor zonne-energie en windenergie – onder meer worden verankerd in het gemeentelijke omgevingsplan. Ter ondersteuning van deze borging wordt (opnieuw) aangesloten bij de systematiek van de regionale woonagenda (artikel 5.51, eerste lid) en het regionaal programma werklocaties (artikel 5.57, eerste lid). Deze borgingssystematiek biedt enerzijds rechtszekerheid aan initiatiefnemers via het omgevingsplan (lid 1) en anderzijds voldoende flexibiliteit voor lokaal maatwerk (lid 2).
Artikel 5.89 (inhoud regionaal programma energiestrategie)
In aanvulling op artikel 5.87 wordt niet alleen het RES-proces geborgd, maar ook het resultaat van die regionale samenwerking: de inhoudelijke afspraken over de energietransitie. Ook voor de inhoud van de RES2.0 en daarop volgende versies is de NPRES leidend. Deze instructieregel markeert de onderwerpen, waarover naar het oordeel van Provinciale Staten in ieder geval goede regionale afspraken moeten worden gemaakt. Deze instructieregel ondersteunt het RES-proces om tot een tijdige uitvoering (dus vóór 2030) te komen van de energietransitie conform het bod dat door elke regio in het kader van het Klimaatakkoord op tafel is gelegd.
Lid 3: Dit lid benoemt kenmerken van gebieden of locaties die in ieder geval geschikt kunnen zijn. Maar dus niet uitsluitend. De beoordeling van onderdeel b en c wordt samen met de netbeheerder en initiatiefnemer gedaan. Het jaar 2030 is opgenomen omdat dit in het Klimaatakkoord aangegeven is. Dit wil niet zeggen dat er na dit jaar geen zonne- of windparken meer geschikt kunnen zijn.
Artikel 5.90 (voorkeursvolgorde aanleglocaties voor zonne-energie)
Algemeen
Conform de besluitvorming in Provinciale Staten op 6 maart 2024 (PS 2023-1242) is de ‘aangescherpte voorkeursvolgorde zon’ uit de Kamerbrief van 26 oktober 2023 (Kamerstuk 32813, nr. 1310) expliciet overgenomen. Daarmee wordt uitvoering gegeven aan de in die Kamerbrief vermelde afspraak over de juridische verankering van die voorkeursvolgorde in de provinciale omgevingsverordening.
Lid 1 bevat de eigenlijke 'zonneladder' met de landelijk afgesproken voorkeursvolgorde voor de locatie- keuze van nieuwe installaties voor zonne-energie. Die zonneladder bevat een 'nee, tenzij'-benadering voor zonneparken op landbouw- en natuurgronden. De NOVI (pag.88) geeft onder andere aan: "Deze voorkeursvolgorde houdt geen volgtijdelijkheid in. Na het verkennen van mogelijkheden voor het toepassen van zon-PV kan worden begonnen met het gelijktijdig benutten van gekozen mogelijkheden.". Uit deze verkenning moet gemotiveerd blijken dat hogere tredes onvoldoende ruimte bieden om de doelstelling (RES-bod) te halen. Het bevoegde gezag, en niet een initiatiefnemer, motiveert dat hogere tredes onvoldoende ruimte bieden waardoor medewerking verleend kan worden voor een initiatief op een lagere trede zoals bijvoorbeeld op landbouwgrond.
Alle installaties met zonnepanelen (PV, Photo Voltaic) noemen we productie installaties.
Lid 2 heeft alleen betrekking op landbouwgronden en niet op natuurgronden. Voor natuurgronden (Natura- 2000, GNN en weidevogelgebieden) geldt een beschermingsregime, waarop geen uitzondering voor zonneparken mogelijk is. Natuurgronden kunnen zowel land als water betreffen.
Er zijn gronden die planologisch als landbouwgrond zijn bestemd, die in de praktijk niet meer als zodanig worden gebruikt. Indien deze gronden gedurende een ruime periode niet meer gebruikt worden als landbouwgrond, ondanks dat ze wel als zodanig zijn bestemd, dan vallen deze niet onder trede 4.
onderdeel a: Voor de combinatie van zonne-energie met landbouw wordt veelal de afkorting 'AgriPV' gebruikt. De onderbouwing voor wat substantieel is, ligt bij de initiatiefnemer. In ieder geval moet de hoofdfunctie van de betrokken locatie na realisatie van het zonnepark landbouw zijn en worden de betrokken percelen ook na aanleg van het zonnepark daadwerkelijk agrarisch gebruikt. Begrazing met schapen als groenbeheer valt hier bijvoorbeeld niet onder, maar teelt van gewassen onder of tussen de panelen wel.
onderdeel b: In de Kamerbrief van 26 oktober 2023 wordt als voorbeeld van ‘transitie’ genoemd: 'gronden die in de toekomst een andere bestemming krijgen zoals woon-werk-bestemming, recreatie of overgang naar natuur of gronden die minder geschikt worden voor een landbouwfunctie door verzilting, vernatting of bodemdaling. Zon-PV draagt financieel bij aan het mogelijk maken van de gebiedsgerichte opgaven voor een maximale periode (30 jaar), waarna de gebieden hun definitieve bestemming zullen krijgen.' Het gaat hier dus om gronden die daadwerkelijk een andere functie krijgen. Het zonnepark dient hier als tussenfase richting een definitief andere functie van de locatie. Locaties binnen de groene ontwikkelingszone vallen hier (zonder nadere afspraken) niet onder, omdat het niet bij voorbaat vaststaat dat deze op termijn de functie natuur krijgen.
onderdeel c: Een zonnepark zonder maatregelen of contractafspraken vermindert de netcongestie niet en draagt niet bij aan een efficiënt netwerkgebruik. Of voldaan kan worden aan deze uitzonderingsgrond moet initiatiefnemer met de netbeheerder afstemmen. Een gesprek met de netbeheerder is pas zinvol als minimaal aan één van de volgende drie uitgangspunten voldaan wordt:
-
1.
Er is sprake van een directe koppeling tussen het zonnepark en een energievrager – bijvoorbeeld het zonnepark levert direct aan een fabriek of woonwijk, hierdoor wordt terugleveren aan het net voorkomen;
-
2.
Elektriciteit van het zonnepark kan worden opgeslagen (batterij) of omgezet (warmte/waterstof), zodat de opgewekte energie op andere momenten teruggeleverd wordt aan het net of in een andere vorm gebruikt wordt;
-
3.
Een zonnepark wordt gekoppeld met een bestaand windpark – hierbij is geen aanpassing van contractvermogen of nieuwe aansluiting nodig.
Daarnaast moet het zonnepark altijd op afstand stuurbaar zijn voor het moment en de mate van teruglevering, op basis van contractafspraken met de netbeheerder. Om te kunnen voldoen aan deze uitzonderingsgrond is afstemming met de netbeheerder vereist. De netsituatie is namelijk overal in Gelderland anders. Om na te gaan of een project voldoet aan deze uitzonderingsgrond is daarom een lokale beoordeling nodig. Dit wordt besproken en afgestemd tussen de initiatiefnemer en de netbeheerder. Initiatiefnemer moet aantonen dat deze afstemming heeft plaatsgevonden en dat er positieve terugkoppeling op de randvoorwaarden en uitgangspunten is gegeven.
Artikel 5.90a (ruimtelijke inpassing zonneparken)
Als de aanleg van zonneparken mogelijk wordt gemaakt, spelen de landschappelijke en natuurlijke kernkwaliteiten en biodiversiteit een belangrijke rol. Deze ruimtelijke kwaliteiten moeten bij voorkeur worden versterkt en in elk geval worden behouden. Meervoudig grondgebruik is belangrijk. Verwijdering van het zonnepark als deze niet meer gebruikt wordt is vanuit landschappelijk oogpunt gewenst.
Artikel 5.90b (participatie bij de aanleg van een zonnepark)
Financiële participatie en het overigens creëren van draagvlak voor de aanleg van een zonnepark betreft geen resultaatsverplichting maar een inspanningsverplichting.
Artikel 5.91 (ruimtelijke inpassing windturbines)
Visualisaties van de windturbineparken in samenhang met elkaar kunnen bijvoorbeeld aantonen dat er geen sprake is van visuele interferentie. In het ruimtelijk ontwerp wordt aandacht besteed aan de wijze waarop een windturbine reageert of windturbines reageren op de schaal, maat en richting van het landschap. Wanneer één of meerdere windturbines worden opgericht in nabijheid van een bestaande windturbine, gaan de turbines visueel interfereren. Bij grote windturbines kan de interferentie op een grote afstand optreden. Bij méér dan één windturbine zijn keuzes in onderlinge afstand, patronen en richting van turbines bepalend voor de mate waarin ruimtelijke kwaliteit wordt bereikt. Beplanting kan ook bijdragen aan de versterking van de landschapsstructuur. De effecten van de ingreep worden vanuit het standpunt van een beschouwer bekeken. Een beschouwer kan zijn: iemand die er in de buurt woont of een automobilist of fietser op een weg in het gebied. En vooral hoe het aanzicht verandert als de beschouwer beweegt in het landschap, in het zicht van de windturbines of het windturbinepark. Verder kan ook het toeristisch en recreatief gebruik van het landschap een rol spelen.
Hoofdstuk 6 Overige instructieregels
Geen toelichting.
Afdeling 6.1 Instructieregels over taken en bevoegdheden waterschap
Geen toelichting.
Paragraaf 6.1.1 Instructieregels: algemeen
Geen toelichting.
Artikel 6.1 (toepassingsbereik en oogmerk instructieregels over taken en bevoegdheden waterschap)
Een klein deel van het beheergebied van waterschap Vechtstromen ligt in Gelderland, het overgrote deel ligt in Overijssel. Tussen betrokken partijen bestaat al lang de afspraak en regeling dat de op het waterschap Vechtstromen gerichte regels van de Provincie Overijssel ook van toepassing zijn op het Gelderse gebied van het waterschap. Dat wordt met dit artikel voortgezet.
Paragraaf 6.1.2 Instructieregels: regionale waterkeringen
Geen toelichting.
Artikel 6.2 (technische leidraad ontwerp regionale waterkeringen)
Het verdient aanbeveling dat bij het ontwerp van regionale waterkeringen rekening wordt gehouden met de relevante documenten van de Stichting Toegepast Onderzoek Waterbeheer (STOWA). De volgende documenten zijn in ieder geval geschikt:
Artikel 6.3 (uitvoeringsprogramma regionale waterkeringen)
De uitvoering van de opgave die volgt uit de omgevingswaarden voor de veiligheid van regionale waterkeringen kan van grote invloed zijn op de formatie en financiën van de beheerders. Om het waterschap de ruimte te geven om de benodigde werkzaamheden efficiënt en doelmatig uit te voeren, is vastgelegd dat gewerkt wordt met een uitvoeringsprogramma regionale waterkeringen. In dit uitvoeringsprogramma beschrijft het waterschap hoe het de benodigde werkzaamheden aan de regionale waterkeringen gaat aanpakken. Jaarlijks brengt het waterschap verslag uit over de voortgang van de werkzaamheden in het uitvoeringsprogramma. Daarbij kunnen de bijzonderheden in beeld worden gebracht, die zijn waargenomen bij de zorgplichtactiviteiten. Het heeft de voorkeur dat deze voortgangsrapportage zoveel mogelijk aansluit op de jaarlijkse voortgangsrapportage over de uitvoering van het waterbeheerprogramma, zoals voorgeschreven in artikel 6.5.
Paragraaf 6.1.3 Instructieregels: waterbeheerprogramma
Geen toelichting.
Artikel 6.4 (inhoud waterbeheerprogramma)
In dit artikel worden instructieregels gesteld aan de inhoud van het waterbeheerprogramma om te waarborgen dat het waterbeheerprogramma goed wordt ingebed in het breder afgewogen regionaal waterprogramma. Het waterbeheerprogramma bevat, op de schaal van het waterschap, een uitwerking van de strategische doelen die in het regionaal waterprogramma zijn geformuleerd.
Artikel 6.5 (voortgangsrapportage uitvoering waterbeheerprogramma)
In dit artikel is geregeld dat de beheerder, ten minste eenmaal per jaar, aan Gedeputeerde Staten rapporteert over de voortgang van de uitvoering van het waterbeheerprogramma en de mate waarin de in het programma gestelde doelen worden bereikt. Deze voortgangsrapportage vormt de basis voor het periodiek bestuurlijk overleg in de beleidscyclus tussen de provincie en het waterschap. Uitgangspunt is dat de samenwerking tussen provincie en waterschap zich toespitst op de gezamenlijke beleidsvorming (met ieder een eigen rol hierin), de uitvoering en het toezicht op de uitvoering. Daarbij wordt uitgegaan van een afstemming van taken op basis van partnerschap en complementariteit. Bij de rapportage en het bepalen van de prioriteiten kan een relatie worden gelegd met de monitoring en verslaglegging van de omgevingswaarden. Op basis van het verslag en het periodiek overleg ziet de provincie erop toe dat de gestelde strategische doelen worden bereikt.
Paragraaf 6.1.4 Instructieregels: legger
Geen toelichting.
De legger is ook van belang voor de toetsing van de waterstaatswerken aan de gestelde normen. Deze toetsing wordt mogelijk door de gegevens in de legger, waarin de vereiste toestand van de waterstaatswerken is aangegeven, te vergelijken met de feitelijke toestand van de waterstaatswerken. Daarom wordt hier een nadere instructie gegeven over de inhoud van de legger in aanvulling op de Omgevingswet.
Artikel 6.7 (vrijstelling verplichtingen inhoud legger waterschap Vallei en Veluwe)
Lid 1: Voor de bergingsgebieden is het vrijwel onmogelijk om naast de ligging en de afmeting ook de vorm en constructie aan te geven. Daarom is gebruikgemaakt van de vrijstellingsmogelijkheid uit het vierde lid van artikel 2.39 van de Omgevingswet.
Lid 2: Ook voor de C-wateren wordt gebruikgemaakt van de vrijstellingsmogelijkheid. Gelet op de aard en functie van deze waterstaatswerken lenen deze zich niet voor het vastleggen van vorm, afmeting en constructie.
Artikel 6.8 (vrijstelling verplichtingen inhoud legger waterschap Rivierenland)
Lid 1: Voor de bergingsgebieden is het vrijwel onmogelijk om naast de ligging en de afmeting ook de vorm en constructie aan te geven. Daarom is gebruikgemaakt van de vrijstellingsmogelijkheid uit het vierde lid van artikel 2.39 van de Omgevingswet.
Lid 2: Ook voor de C-wateren wordt gebruikgemaakt van de vrijstellingsmogelijkheid. Gelet op de aard en functie van deze waterstaatswerken lenen deze zich niet voor het vastleggen van vorm, afmeting en constructie.
Artikel 6.9 (vrijstelling verplichtingen inhoud legger waterschap Rijn en IJssel)
Lid 1: Voor de bergingsgebieden is het vrijwel onmogelijk om naast de ligging en de afmeting ook de vorm en constructie aan te geven. Daarom is gebruikgemaakt van de vrijstellingsmogelijkheid uit het vierde lid van artikel 2.39 van de Omgevingswet.
Lid 2: Ook voor de in het beheergebied van waterschap Rijn en IJssel gelegen regionale waterkeringen, die als handhaven huidige situatie zijn genormeerd, wordt gebruikgemaakt van de vrijstellingsmogelijkheid. Gelet op hun aard en functie lenen deze zich niet voor het vastleggen van vorm, afmeting en constructie.
Lid 3: Als de maatgevende afvoer van het oppervlaktewaterlichaam kleiner is dan 25 liter per seconde en het oppervlaktelichaam niet van overwegend belang is voor de aan- en afvoer van water en waterberging, dan is dat voldoende reden om het oppervlaktelichaam vrij te stellen van de leggerplicht, gelet op de ondergeschikte waterafvoerende functie en de normen uit het Nationaal Bestuursakkoord Water. Deze vrijstelling is op verzoek van waterschap Rijn en IJssel opgenomen.
Lid 4: De vrijstelling in het vierde lid ziet op oppervlaktewaterlichamen die vanwege hun natuur- of landschapsfunctie aanzienlijk breder zijn dan noodzakelijk is voor hun waterafvoerende functie. Deze lenen zich niet voor het vastleggen van een theoretisch dwarsprofiel. Bovendien ligt het vaak in het karakter van dergelijke oppervlaktewaterlichamen dat het profiel moet kunnen veranderen door natuurlijke processen. Daarom worden plassen, meren, vijvers, oude rivierstrangen en natuurvriendelijk ingerichte en meanderende wateren vrijgesteld van de leggerplicht, voor wat betreft de vorm, afmeting en constructie. De ligging van deze waterstaatswerken blijft wel van belang, hiervoor wordt geen vrijstelling van de leggerplicht verleend.
Paragraaf 6.1.5 Instructieregels: peilbesluiten
Geen toelichting.
Artikel 6.10 (aanwijzing verplichte peilbesluiten)
Op grond van artikel 2.41 van de Omgevingswet stelt het waterschapsbestuur een of meerdere peilbesluiten vast voor de bij omgevingsverordening aangewezen oppervlaktewaterlichamen, grondwaterlichamen of onderdelen daarvan die deel uitmaken van die watersystemen. Met dit artikel is hierin voorzien. In het peilbesluit worden op een voor de beheerder bindende wijze waterstanden opgenomen of bandbreedten waarbinnen de waterstanden onder reguliere omstandigheden kunnen variëren. Een peilbesluit laat zien welk peil gehandhaafd zal worden. Dit geeft duidelijkheid aan de ingezetenen van het waterschap, die verschillende belangen hebben (zoals droge voeten, natuur, landbouw, voorkomen zetting, droge kruipruimte). Een peilbesluit vaststellen is verplicht voor oppervlaktewateren waarvan het waterschap onder normale omstandigheden de wateraanvoer en waterafvoer kan beheersen. De kaart waarop de gebieden zijn aangegeven (het werkingsgebied) kent een indicatieve begrenzing. De exacte begrenzing zal door het waterschap bij de vaststelling van het peilbesluit worden bepaald. Als er geen peilbesluiten zijn voorgeschreven, kan het waterschap streefpeilen hanteren.
Artikel 6.11 (inhoud peilbesluit)
In artikel 2.22 jo. 2.23 van de Omgevingswet is bepaald dat bij omgevingsverordening regels kunnen worden gesteld over de inhoud of motivering van het peilbesluit. In dit artikel wordt hieraan uitvoering gegeven. In het peilbesluit worden op een voor de beheerder bindende wijze waterstanden opgenomen of bandbreedten waarbinnen de waterstanden onder reguliere omstandigheden kunnen variëren. Een peilbesluit laat zien welk peil gehandhaafd zal worden. Dit geeft duidelijkheid aan de ingezetenen van het waterschap, die verschillende belangen hebben (zoals droge voeten, natuur, landbouw, voorkomen zetting, droge kruipruimte) Gelet hierop worden nadere instructies gegeven over de inhoud van een peilbesluit. Zo dient de toelichting bij het peilbesluit inzicht te geven in de verhouding tussen de gekozen oppervlaktewaterstanden ten opzichte van het optimale grond- en oppervlaktewaterregime.
Artikel 6.12 (herziening peilbesluit)
Een peilbesluit is gebaseerd op de dan geldende omstandigheden, zoals functies en maaiveldhoogte. Het is daarom van belang om de actualiteit van het peilbesluit te monitoren. In dat verband wordt bepaald dat een peilbesluit tenminste eens in de tien jaar wordt herzien.
Paragraaf 6.1.6 Instructieregels: rangorde bij waterschaarste
Geen toelichting.
Artikel 6.14 (rangorde bij waterschaarste Twentekanalen en Overijsselse Vecht)
Algemeen: De rangorde bij waterschaarste biedt duidelijkheid over welke behoeften bij watertekort voorrang krijgen op andere behoeften. Dit draagt bij aan een slagvaardig en eenduidig optreden van de waterbeheerder in situaties van watertekort. Artikel 3.14 van het Besluit kwaliteit leefomgeving legt bindend de landelijke rangorde bij waterschaarste vast. Artikel 7.13 van dit besluit biedt de provincie de mogelijkheid om bij omgevingsverordening nadere regels te stellen over de rangorde.
Lid 1: In dit lid is een specifieke prioritering vastgelegd met betrekking tot het kleinschalig hoogwaardig gebruik van het water van de Twentekanalen en Overijsselse Vecht (bij watertekort).
Lid 2: In dit lid is een specifieke prioritering vastgelegd met betrekking tot de overige behoeften van watergebruik van de Twentekanalen en Overijsselse Vecht (bij watertekort).
Artikel 6.15 (rangorde bij waterschaarste Valleikanaal en Eem)
De rangorde bij waterschaarste biedt duidelijkheid over welke behoeften bij watertekort voorrang krijgen op andere behoeften. Dit draagt bij aan een slagvaardig en eenduidig optreden van de waterbeheerder in situaties van watertekort. Artikel 3.14 van het Besluit Kwaliteit Leefomgeving legt bindend de landelijke rangorde bij waterschaarste vast. Artikel 7.13 van dit besluit biedt de provincie de mogelijkheid om bij omgevingsverordening de nadere regels te stellen over de rangorde. In dit artikel is voor het Valleikanaal en de Eem, binnen waterschap Vallei en Veluwe, een specifieke prioritering van overige behoeften vastgelegd.
Artikel 6.16 (rangorde bij waterschaarste voor het aanvoergebied vanuit het IJsselmeergebied)
Algemeen: De rangorde bij waterschaarste biedt duidelijkheid over welke behoeften bij watertekort voorrang krijgen op andere behoeften. Dit draagt bij aan een slagvaardig en eenduidig optreden van de waterbeheerder in situaties van watertekort. Artikel 3.14 van het Besluit Kwaliteit Leefomgeving legt bindend de landelijke rangorde bij waterschaarste vast. Artikel 7.13 van dit besluit biedt de provincie de mogelijkheid om bij omgevingsverordening nadere regels te stellen over de rangorde. In de Bestuursovereenkomst Waterverdeling regio IJsselmeergebied is afgesproken dat alle betrokken provincies rondom het IJsselmeergebied een uniforme verdringingsreeks/rangorde zullen hanteren. Zodat bij (dreigend) watertekort op eenduidige wijze afspraken gelden en communicatie over waterverdeling volgens de laatste inzichten plaatsvindt.
Lid 1: In dit lid is een specifieke prioritering vastgelegd met betrekking tot het kleinschalig hoogwaardig gebruik van het water uit het aanvoergebied vanuit het IJsselmeergebied.
Lid 2: In dit lid is een specifieke prioritering vastgelegd met betrekking tot de overige behoeften van watergebruik van het aanvoergebied vanuit het IJsselmeergebied.
Paragraaf 6.1.7 Instructieregels: grondwatergegevens
Geen toelichting.
Artikel 6.16a (verkrijgen gegevens wateronttrekkingsactiviteiten)
Provincies en waterschappen streven naar een duurzaam beheer van de grondwatervoorraad.
Daar kan op verschillende manieren op worden gestuurd, maar daarvoor is het in eerste
instantie nodig om voldoende inzicht te hebben in (de omvang van) de wateronttrekkingsactiviteiten.
Om dat inzicht te hebben is het noodzakelijk dat van de in dit verband van belang
zijnde wateronttrekkingsactiviteiten de benodigde informatie en meetgegevens aan het
bevoegd gezag worden verstrekt. In dat verband wordt in dit artikel bepaald in welke
gevallen het waterschap (in de waterschapsverordening) niet mag afwijken van de standaard
voorgeschreven informatieplicht voor vergunningvrije wateronttrekkingsactiviteiten
en de standaard voorgeschreven meetverplichting bij onttrekken van grondwater en infiltratie
van water. Onder bruto pompcapaciteit wordt verstaan de maximale hoeveelheid water
die de pomp per uur kan verpompen volgens de fabrikant.
Artikel 6.17 (verstrekken gegevens wateronttrekkingsactiviteiten)
Vanwege het provinciale belang van een betrouwbaar grondwaterregister, wordt in dit artikel de verplichting voor het waterschapsbestuur opgenomen om jaarlijks de relevante gegevens over wateronttrekkingsactiviteiten aan Gedeputeerde Staten te verstrekken. Daarbij verstrekt het waterschap ook de waterkwaliteitsgegevens van onttrekkingen voor menselijke consumptie, zoals vereist op grond van de vergunningen voor die onttrekkingen.
Afdeling 6.2 Instructieregels over taken en bevoegdheden Gedeputeerde Staten
Geen toelichting.
Paragraaf 6.2.1 Instructieregels: projectbesluiten
Geen toelichting.
Artikel 6.18 (instructieregels omgevingsplan van overeenkomstige toepassing op projectbesluit)
De instructieregels voor het omgevingsplan uit hoofdstuk 5 (inclusief de daarvoor geldende afwijkruimte en afwijkmogelijkheden uit hoofdstuk 1) gelden via deze schakelbepaling ook voor het projectbesluit. Het projectbesluit komt als wettelijk instrument qua toepassingsmogelijkheden overeen met een wijziging van het omgevingsplan of een omgevingsvergunning voor een buitenplanse afwijking. Ongeacht van welke bevoegdheid gebruikgemaakt wordt om een activiteit of ontwikkeling mogelijk te maken of wie het bevoegd gezag is (het gemeentebestuur of Gedeputeerde Staten), gelden dezelfde instructieregels ter bescherming van provinciale belangen.
Paragraaf 6.2.2 Instructieregels: regionale samenwerking
Geen toelichting.
Artikel 6.19 (regionale programma's)
Dit artikel is van toepassing op drie regionale programma’s: de regionale woonafspraken (woondeal), het regionaal programma werklocaties en de regionale energiestrategie. Gedeputeerde Staten kunnen zo nodig zelfstandig een regionaal programma bijstellen of aanscherpen als:
-
a.
deze afspraken niet of niet tijdig door de regiogemeenten worden geactualiseerd, of
-
b.
de regionale afspraken naar oordeel van Gedeputeerde Staten van onvoldoende kwaliteit zijn.
De aan de regiotafel deelnemende partijen krijgen eerst een redelijke termijn om alsnog tot actualisering of kwaliteitsverbetering van de regionale afspraken te komen.
Gedeputeerde Staten zetten deze bevoegdheid alleen in het uiterste geval in. Denk hierbij aan een situatie dat een regio na een lange tijd van overleg niet tot een goed voorstel komt, er geen zicht is op verbetering en nieuwe ontwikkelingen worden belemmerd. Het streven is om in partnerschap, zo mogelijk met unanimiteit, te komen tot doelmatige en doeltreffende regionale afspraken voor alle drie ruimtelijke opgaven: woningbouw, werklocaties en energietransitie. Deze opgaven kunnen met elkaar concurreren en vragen daarom ook om integrale afstemming aan de regiotafel.
Paragraaf 6.2.4 Instructieregel: Plussenbeleid
Geen toelichting.
Artikel 6.21 (handreiking beleidsregels Plussenbeleid)
Provinciale Staten hebben aan Gedeputeerde Staten de opdracht gegeven een handreiking op te stellen voor gemeentelijke beleidsregels voor de toepassing van het Plussenbeleid. In dit artikel geven Provinciale Staten een duidelijk kader mee voor het opstellen van die handreiking. Dit kader is ontleend aan de Omgevingsvisie Gelderland (2014-2018). De tekst van de handreiking is een-op-een overgenomen uit de tekst over het Plussenbeleid in de Verdieping bij de Omgevingsvisie (2014-2018, Actualisatieplan 2, maart 2017). Via het Plussenbeleid wordt bij uitbreiding van een niet-grondgebonden veehouderijbedrijf verlangd dat extra maatregelen worden genomen ter verbetering van de ruimtelijke kwaliteit van de leefomgeving op het gebied van dierwelzijn, landschappelijke inpassing en/of milieu.
Hoofdstuk 7 Procedures toezicht en handhaving
Geen toelichting.
Afdeling 7.1 Aanvraag ontheffing instructieregels
Geen toelichting.
Artikel 7.1 (aanvraagvereisten ontheffing instructieregels)
In artikel 1.6 is uitvoering gegeven aan artikel 2.33, eerste lid, van de Omgevingswet door te bepalen dat Gedeputeerde Staten op verzoek van een bestuursorgaan van een gemeente of waterschap ontheffing kunnen verlenen van een instructieregel. Artikel 7.1 regelt welke informatie (bescheiden en gegevens) het verzoek moet bevatten, zodat Gedeputeerde Staten dit verzoek onmiddellijk in behandeling kunnen nemen. Het beslissingscriterium of de beoordelingsregel voor zo'n verzoek staat in artikel 2.33, vierde lid, van de Omgevingswet: 'een ontheffing wordt alleen verleend als de uitoefening van de taak of bevoegdheid waarvoor ontheffing wordt gevraagd onevenredig wordt belemmerd in verhouding tot het belang dat wordt gediend met de regel waarvan ontheffing is gevraagd'. Het is aan de aanvrager van de ontheffing om overtuigend te motiveren waarom de instructieregel zou moeten wijken voor de uitvoering van een bepaalde taak of bevoegdheid.
Afdeling 7.2 Vergunningverlening
Geen toelichting.
Paragraaf 7.2.1 Aanvraag omgevingsvergunning
Geen toelichting.
Artikel 7.2 (aanvraagvereisten omgevingsvergunning)
Dit artikel is van toepassing op omgevingsvergunningen waarvan de vergunningplicht in deze omgevingsverordening is gecreëerd. Het betreft de volgende omgevingsvergunningen:
-
a.
grondwaterbedreigende activiteit in waterwingebied (artikel 4.19);
-
b.
grondwaterbedreigende activiteit in kwetsbaar drinkwaterreserveringsgebied (artikel 4.37);
-
c.
gebruik gesloten stortplaats (artikel 4.49);
-
d.
ontgrondingen (artikel 4.63); en
-
e.
de beperkingengebiedactiviteit op of langs provinciale weg (artikel 4.68).
Aanvragen om een omgevingsvergunning worden ingediend via het Digitaal Stelsel Omgevingswet (DSO). De specifieke gegevens die moeten worden overgelegd, volgen ook uit deze voorziening.
Paragraaf 7.2.2 Algemene beoordelingsregels aanvraag omgevingsvergunning
Geen toelichting.
Artikel 7.4 (verlening omgevingsvergunning en voorschriften omgevingsvergunning)
In deze verordening is een verbod opgenomen om zonder omgevingsvergunning bepaalde activiteiten te verrichten. Dit verbod is opgenomen met een bepaald oogmerk. Dit oogmerk staat in de artikelen 4.15, 4.48, 4.62 en 4.66. Gedeputeerde Staten verlenen de omgevingsvergunning alleen als de activiteit waarvoor de omgevingsvergunning wordt aangevraagd, verenigbaar is met dit oogmerk. Ze verbinden, als dat nodig is, voorschriften aan de omgevingsvergunning om te zorgen dat de activiteit verenigbaar is met het oogmerk. Als de activiteit, ook na het stellen van eventuele voorschriften niet verenigbaar is met het oogmerk, verlenen Gedeputeerde Staten de omgevingsvergunning niet. Bij het stellen van de voorschriften betrekken Gedeputeerde Staten de oogmerken van de omgevingsvisie Gaaf Gelderland en Omgevingswet. De oogmerken van de omgevingsvisie zijn een gezond, veilig, schoon en welvarend Gelderland en een goede kwaliteit van de Gelderse leefomgeving. Gedeputeerde Staten kunnen dus brede en integrale voorschriften verbinden aan de vergunning.
Artikel 7.5 (wijziging voorschriften omgevingsvergunning en intrekking omgevingsvergunning)
Wanneer de omgevingsvergunning is verleend, mag de activiteit onder de voorgeschreven voorwaarden worden uitgevoerd. Soms is het nodig om de voorschriften te wijzigen of de omgevingsvergunning in te trekken. Gedeputeerde Staten doen dit als het gebruikmaken van de omgevingsvergunning niet verenigbaar is met het oogmerk waarmee het verbod gesteld is. Zij kunnen dit ook doen als gebruikmaken van de omgevingsvergunning niet langer verenigbaar is met de oogmerken van de omgevingsvisie Gaaf Gelderland. Bijvoorbeeld wanneer na het verlenen van de omgevingsvergunning de omstandigheden verslechteren. Deze bevoegdheden zijn aanvullend op de bevoegdheden op grond van artikel 5.40 en artikel 18.10 van de Omgevingswet.
Paragraaf 7.2.3 Beoordelingsregels aanvraag omgevingsvergunning: werelderfgoed
Geen toelichting.
Artikel 7.6 (beoordelingsregel Neder-Germaanse Limes)
Met deze beoordelingsregel voor het bevoegde gezag wordt geborgd dat bij het beoordelen van een aanvraag om een omgevingsvergunning rekening wordt gehouden met de nader uitgewerkte kernkwaliteiten van de Neder-Germaanse Limes(zie de bijlage Kernkwaliteiten Neder-Germaanse Limes). Deze concrete instructieregel wordt gesteld aanvullend op (en ook concreter dan) artikel 5.131 van het Besluit kwaliteit leefomgeving, waarin wordt bepaald dat in een omgevingsplan rekening moet worden gehouden met het belang van de uitzonderlijke universele waarde van het werelderfgoed.
Paragraaf 7.2.4 Beoordelingsregels aanvraag omgevingsvergunning: grondwaterbedreigende activiteit
Geen toelichting.
Paragraaf 7.2.5 Beoordelingsregels aanvraag omgevingsvergunning: gebruik gesloten stortplaats
Geen toelichting.
Artikel 7.9 (beoordelingsregel gebruik gesloten stortplaats)
Gedeputeerde Staten zijn belast met het treffen van nazorgmaatregelen bij gesloten stortplaatsen om nadelige gevolgen voor het milieu te voorkomen. Met name het vervangen van de bovenafdichting is een aanzienlijke kostenpost. Een goed functionerend systeem van nazorgmaatregelen is van groot belang. Daarom kan een omgevingsvergunning voor het gebruik van een gesloten stortplaats alleen worden verleend als de nazorgmaatregelen (door het stellen van voorschriften) daar geen hinder van ondervinden.
Paragraaf 7.2.6 Beoordelingsregels aanvraag omgevingsvergunning: beperkingengebiedactiviteit met betrekking tot een provinciale weg
Geen toelichting.
Artikel 7.11 (beoordelingsregels uitweg)
Algemeen: De belangrijkste functie van provinciale wegen is het afwikkelen van doorgaand verkeer. Het komt voor dat een aanvrager de weg wil gebruiken voor andere activiteiten. In principe staat de provincie dit niet toe. Voor een aantal situaties wordt een uitzondering gemaakt. De beoordelingsregels bevatten de criteria voor het verlenen, wijzigen of weigeren van omgevingsvergunningen in beperkingengebieden met betrekking tot een provinciale weg. De criteria zijn gelijk gebleven aan die in de Nadere regels werkzaamheden en gebruik van wegen in beheer bij de provincie Gelderland. Als voor een activiteit geen specifieke beoordelingsregels gelden, wordt beoordeeld of de activiteit verenigbaar is met de in artikel 4.66 genoemde te beschermen belangen (het oogmerk).
Naast de beoordelingscriteria kunnen Gedeputeerde Staten voor specifieke onderwerpen ook beleidsregels voor beperkingengebieden met betrekking tot een provinciale weg vaststellen.
Beoordelingsregels uitwegen: Op grond van doelmatigheid en verkeersveiligheid wordt een vergunning voor het maken, veranderen en hebben van een uitweg naar de weg alleen verleend voor een uitweg op:
-
a.
wegen van de laagste orde. Bij voorkeur vindt de ontsluiting van een perceel plaats op de al aanwezige (gemeentelijke) toegangswegen, omdat daar de snelheid relatief laag ligt en het verkeer gemakkelijk mengt. Uitwegen op stroomwegen zijn niet toegestaan;
-
b.
een perceel dat nog geen andere uitweg heeft. Per perceel wordt er maximaal één uitweg toegestaan. De provincie verleent geen omgevingsvergunning voor een tweede uitweg. Een perceel wordt in dit verband gezien als een samenhangend geheel van stukken grond. Bij de beoordeling daarvan wordt gekeken naar het gebruik van het perceel/de percelen en niet naar het kadastrale perceel. Er wordt geen vergunning verleend voor een tweede uitweg;
-
c.
de uitweg moet ook verkeersveilig zijn en mag de doorstroming van het verkeer op de weg niet belemmeren.
Ook de plaatselijke omstandigheden betrekt de provincie bij de vergunningverlening. Om de verkeersveiligheid te beschermen kijkt ze ook naar:
-
a.
zichtafstanden: heeft de weggebruiker voldoende zicht om veilig de weg op te rijden;
-
b.
de afstand tot kruisingen, splitsingen, bochten en verkeersinstallaties in verband met onder andere de veilige remafstand;
-
c.
de aanwezigheid van verdrijvingsvlakken, voorsorteervakken en opstelstroken in verband met onder andere de overzichtelijkheid van de verkeerssituaties;
-
d.
de aanwezigheid van fysieke belemmeringen, zoals middengeleiders.
Artikel 7.12 (specifieke eis uitvoering en onderhoud uitweg)
In de voorschriften van een omgevingsvergunning voor een uitweg wordt bepaald dat de aanleg en het onderhoud in het beperkingengebied provinciale weg door of in opdracht van de provincie wordt uitgevoerd. De reden hiervoor is dat de uitweg in de berm onderdeel uitmaakt van de provinciale weg en ook vaak in eigendom is van de provincie. Dat stelt bepaalde eisen aan de vormgeving en kwaliteit van de uitweg, in het belang van verkeersveiligheid. Gezien het belang van de verkeersveilige provinciale wegen, wil de provincie de aanleg van uitwegen voortaan in haar beheer laten uitvoeren om verkeersgevaarlijke situaties te voorkomen. Bovendien moeten de werkzaamheden verkeersveilig uitgevoerd worden. Er moeten verkeersmaatregelen worden getroffen die voldoen aan de daarvoor geldende CROW-publicaties. Het in beheer van de Provincie laten uitvoeren, dient zowel het belang van het veilige gebruik van de uitweg als zodanig na realisatie, als het belang van de (verkeers)veiligheid in de aanlegfase. Daarnaast draagt het in eigen beheer laten uitvoeren van gewenste uitwegen bij aan de uniforme inrichting van provinciale wegen binnen de provincie. De uniforme en voor verkeersdeelnemers bekende en voorspelbare inrichting van provinciale wegen verhoogt de verkeersveiligheid. Dit betekent onder andere dat de provincie standaardmodellen hanteert voor uitwegen, afhankelijk van het gebruik van de uitweg. Voor (gecombineerde) woonhuizen, boerderij/bedrijf en transportbedrijven hanteert de provincie standaard grijze betonklinkers (betonstraatstenen). Voor landbouw- en bospercelen hanteert de provincie grijze grasbetonstenen.
De kosten voor de aanleg van de uitweg in het beperkingengebied provinciale weg worden in rekening gebracht bij de aanvrager. Dit zijn de kosten die gemoeid zijn met de aanleg van de uitweg. Deze kosten bestaan in ieder geval uit de aanlegkosten, kosten voor de voorbereiding van de werkzaamheden en de te treffen verkeersmaatregelen. De feitelijke uitvoering van de ingevolge artikel 7.12 aan de vergunning te verbinden voorschriften wordt geregeld bij overeenkomst. Die overeenkomst wordt bij vergunningverlening aan de aanvrager voorgelegd.
Artikel 7.13 (beoordelingsregels roerende zaken, voorwerpen en stoffen: algemeen)
Roerende zaken, voorwerpen en stoffen die aanwezig zijn op, aan, in, naast, onder of boven de weg kunnen de bruikbaarheid van de weg, de veiligheid op de weg en de verkeersdoorstroming negatief beïnvloeden. De provincie gaat daarom zeer terughoudend om met het verstrekken van omgevingsvergunningen. Ze verleent deze alleen voor de in dit artikel genoemde gevallen. Onder voorwerpen en stoffen wordt in deze paragraaf verstaan: zaken die niet tot de weg behoren, die niet functioneel zijn voor de weg of het gebruik ervan.
Artikel 7.14 (beoordelingsregels roerende zaken, voorwerpen en stoffen: buitenreclame)
Algemeen: Het provinciebestuur is als wegbeheerder verantwoordelijk voor de veiligheid en doorstroming van het verkeer op haar wegen. Een belangrijke oorzaak voor verkeersonveiligheid is afleiding. Afleiding kan worden veroorzaakt door personen, objecten en gebeurtenissen op en langs de weg. Zij hebben invloed op het rij- en kijkgedrag van weggebruikers. De provincie wil daarom zo min mogelijk objecten op, naast of over haar wegen, die kunnen zorgen voor afleiding van de weggebruiker. De verkeersveiligheid en de doorstroming op de weg verminderen hierdoor en het risico op ongevallen neemt toe. Daarom staat de provincie buitenreclame in beginsel niet toe. Buitenreclame kent echter vele verschijningsvormen. Er geldt zelfs een verbod voor lichtgevende en bewegende buitenreclame als die reclame gericht is op en de aandacht kan afleiden van de weggebruiker. Alle voorwerpen die gebruikt worden om reclame op aan te brengen, kunnen er onder vallen.
Zoals hierboven al is aangegeven, is het hebben van buitenreclame in beginsel niet toegestaan. Voor de volgende gevallen wordt op de hoofdregel een uitzondering gemaakt:
-
a.
verwijzingsborden voor toeristisch-recreatieve objecten;
-
b.
spandoeken en bogen bij evenementen;
-
c.
prijzenborden bij tankstations;
-
d.
buitenreclame met een verkeersfunctie, zoals de campagne 'wij gaan weer naar school';
-
e.
buitenreclame op rotondes; en
-
f.
(digitale) informatieborden.
a. Verwijzingsborden toeristisch-recreatieve objecten: De toeristisch-recreatieve bewegwijzering zorgt ervoor dat de ter plaatse onbekende weggebruiker op een vlotte en veilige manier naar toeristisch-recreatieve accommodaties en gebieden wordt geleid. Een omgevingsvergunning voor het plaatsen en het houden van een verwijzingsbord wordt alleen verleend als dit de verkeersveiligheid en -doorstroming ter plaatse verbetert. In hoofdstuk 8 van de CROW 'Richtlijn bewegwijzering 2014' (verder: Richtlijn) zijn hiervoor richtlijnen opgenomen. Om in aanmerking te komen voor toeristisch-recreatieve bewegwijzering moet onder meer aan de volgende voorwaarden uit de Richtlijn worden voldaan:
-
●
er moet sprake zijn van een toeristisch-recreatieve voorziening. Hiervan is sprake als de voorziening door aard, omvang en wijze van beheer is ingesteld op bezoek door recreanten en/of toeristen of een vergelijkbare publieksfunctie heeft;
-
●
de voorziening moet jaarlijks gedurende een vaste periode van minimaal zes maanden geopend zijn;
-
●
er wordt geen aparte verwijzing geplaatst, zolang op basis van de algemene geografische bewegwijzering kan worden gereden naar de geografische bestemming waar het object gelegen is of waarmee het object wordt geassocieerd. Pas op het punt waar de route naar het object hiervan afwijkt, start de toeristische verwijzing;
-
●
vanaf wegen buiten de bebouwde kom wordt niet verwezen naar objecten die binnen de bebouwde kom liggen.
Deze richtlijnen zorgen onder andere voor uniformiteit, continuïteit, leesbaarheid en begrijpelijkheid.
Vervolgens wordt er gekeken naar het type weg. In bijlage II van de Richtlijn is een
overzicht van toeristische-recreatieve bestemmingen waar vanaf een bepaalde wegcategorie
naar kan worden verwezen. Categorie 1 heeft betrekking op de gebiedsontsluitingswegen
en categorie 2 op de erftoegangswegen. Zo mag er op een gebiedsontsluitingsweg niet
worden verwezen naar een golfclub. Dit mag wel vanaf een erftoegangsweg.
b. Spandoeken en bogen bij evenementen: Spandoeken en bogen worden alleen toegestaan bij evenementen en wedstrijden. In die gevallen zal de weg meestal ook zijn afgesloten voor het normale verkeer. De doorrijhoogte van minimaal 4,6 meter houdt verband met de doorgang voor politie, brandweer, ambulance en andere calamiteitendiensten.
c. Prijzenborden bij tankstations: Omgevingsvergunningen voor het plaatsen van prijsborden bij tankstations worden verleend als is voldaan aan de regels genoemd in dit artikel.
d. Buitenreclame met een verkeersfunctie: Buitenreclame met een informatieve en/of verkeersfunctie mag alleen worden geplaatst in bermen van de weg. Buitenreclame boven de weg (onder andere spandoeken en bogen) is niet toegestaan.
e. Buitenreclame op rotondes: Het onderhoud aan het middeneiland van rotondes op provinciale wegen dragen Gedeputeerde Staten zoveel mogelijk over aan lokale overheden. Het middeneiland betreft dat deel van de rotonde dat midden in de cirkelvormige weg ligt en geen rijbaan is. Voor deze overheden ontstaat dan de mogelijkheid om lokale bedrijven het middeneiland te laten onderhouden. Als tegenprestatie mogen deze bedrijven op het middeneiland buitenreclame zonder verkeersfunctie plaatsen. Een omgevingsvergunning hiervoor wordt alleen verleend als is voldaan aan de regels genoemd in dit artikel.
f. (digitale) informatieborden: Een informatiebord ten behoeve van het informeren van weggebruikers en inwoners langs de weg, wordt alleen onder strenge voorwaarden toegestaan. Dit is nodig, omdat deze borden gericht zijn op het passerende wegverkeer. Daardoor kan de verkeersveiligheid negatief worden beïnvloed. Om de verkeersveiligheid te waarborgen moet worden voldaan aan de gestelde voorwaarden. Het informatiebord mag ook digitaal worden uitgevoerd.
Artikel 7.15 (beoordelingsregels roerende zaken, voorwerpen en stoffen: standplaats)
Standplaatsen direct op of aan de weg kunnen de weggebruiker afleiden van de rijtaak. Het kan leiden tot onverwachte gedragingen die de verkeersveiligheid in gevaar brengen. Standplaatsen op of (direct) langs een weg zijn daarom niet toegestaan. Een omgevingsvergunning voor een standplaats wordt alleen verleend als wordt voldaan aan de voorwaarden uit dit artikel.
Artikel 7.16 (beoordelingsregels evenementen en wedstrijden zonder voertuigen)
Een wedstrijd zonder voertuigen is een activiteit zonder voertuigen die zich geheel of gedeeltelijk op of nabij de weg afspeelt, met als hoofddoel prestatievergelijkingen tussen deelnemers waarbij een prijs, beloning of aandenken in het vooruitzicht wordt gesteld. Met het oog op de weginrichting en het weggebruik, zijn gebiedsontsluitingswegen niet geschikt voor het houden van evenementen en wedstrijden. Als de weg buiten de bebouwde kom een gebiedsontsluitingsweg is, die het karakter heeft van een erftoegangsweg of een erftoegangsweg is, dan kan de omgevingsvergunning worden verleend. Een erftoegangsweg is een weg die ligt in een gebied met een verblijfsfunctie. De weg biedt toegang tot onder andere woningen, bedrijven, scholen en winkels. Het mengen van de verschillende soorten weggebruikers gebeurt op wegvakken en op kruispunten. Om dit veilig te laten gebeuren, ligt de snelheid relatief laag. Een gebiedsontsluitingsweg is een weg die erftoegangswegen en stroomwegen met elkaar verbindt via kruispunten en waarbij de wegvakken een doorstroomfunctie hebben. De snelheid ligt hoger dan op de erftoegangswegen. Een stroomweg is bedoeld voor het zo veilig en betrouwbaar mogelijk afwikkelen van grote hoeveelheden doorgaand verkeer met hoge gemiddelde snelheden over langere afstanden.
Bij de beoordeling van een vergunningaanvraag voor een evenement of wedstrijd bekijkt de provincie ook of deze niet samenvallen met wegwerkzaamheden aan het weggedeelte dat voor het evenement nodig is. Als de wegwerkzaamheden het evenement hinderen, wordt geen omgevingsvergunning verleend. Hetzelfde geldt bij twee evenementen op hetzelfde tijdstip op dezelfde locatie. Als afstemming niet mogelijk is, dan geldt het principe "wie het eerst komt, die het eerst maalt". Ook zal een omgevingsvergunning worden geweigerd als er in redelijkheid verwacht kan worden dat door het evenement onherstelbare of onevenredige schade zal ontstaan aan de weg. Voor wedstrijden met voertuigen is de verbodsbepaling van artikel 10 Wegenverkeerswet 1994 van toepassing.
Afdeling 7.3 Meldingen
Geen toelichting.
Paragraaf 7.3.1 Meldingen: algemeen
Geen toelichting.
Artikel 7.17 (gegevens bij een melding)
Dit artikel is van toepassing op meldingen waarvan de meldplicht in deze omgevingsverordening is gecreëerd. Het betreft de volgende meldingen:
-
a.
grondwaterbedreigende activiteit in grondwaterbeschermingsgebied (artikel 4.21);
-
b.
grondwaterbedreigende activiteit in koude-warmte-opslagvrije zone (artikel 4.29);
-
c.
grondwaterbedreigende activiteit in boringsvrije zone (artikel 4.33);
-
d.
grondwaterbedreigende activiteit in kwetsbaar drinkwaterreserveringsgebied (artikel 4.38);
-
e.
grondwaterbedreigende activiteit in minder kwetsbaar drinkwaterreserveringsgebied (artikel 4.46);
-
f.
ontgrondingen (artikel 4.65);
-
g.
kabels en leidingen in een beperkingengebied met betrekking tot een provinciale weg (artikel 4.69);
-
h.
plaatsen gedenkteken in een beperkingengebied met betrekking tot een provinciale weg (artikel 4.82); en
-
i.
realiseren badwaterbassin (artikel 4.88).
Meldingen worden ingediend via het Digitaal Stelsel Omgevingswet (DSO). De specifieke gegevens die moeten worden overgelegd, volgen ook uit deze voorziening.
Paragraaf 7.3.2 Meldingen voor grondwaterbedreigende activiteiten
Geen toelichting.
Artikel 7.18 (termijn melding grondwaterbedreigende activiteit)
Als na het doen van een verplichte melding op grond van de artikelen 4.21, 4.29 of 4.33 niet binnen zes maanden met de activiteit wordt begonnen, moet een nieuwe melding worden ingediend voordat de activiteit wordt verricht. Er kan dan een nieuwe beoordeling plaatsvinden op grond van de omstandigheden van het geval op dat moment. De mogelijkheid om naar aanleiding van een betreffende melding een maatwerkvoorschrift te stellen, is ook op deze bepaling van toepassing, zodat er een mogelijkheid tot verlenging van de termijn bestaat.
Afdeling 7.4 Maatwerkvoorschriften
Geen toelichting.
Paragraaf 7.4.1 Maatwerkvoorschriften: algemeen
Met een maatwerkvoorschrift kunnen Gedeputeerde Staten voor concrete gevallen afwijken van algemene regels voor een activiteit. Maatwerkvoorschriften helpen om regels te specificeren voor onvoorziene situaties, bijzondere gevallen, lokale omstandigheden of het bereiken van ambities voor de kwaliteit van de fysieke leefomgeving.
Artikel 7.19 (bevoegdheid tot stellen maatwerkvoorschriften)
In dit artikel geven Provinciale Staten de bevoegdheid aan Gedeputeerde Staten om maatwerkvoorschriften te stellen over de in dit artikel genoemde onderwerpen. De inhoudelijke afwegingen om het maatwerkvoorschrift te stellen en onder welke voorwaarden deze worden gesteld, volgt uit andere artikelen in deze afdeling.
Artikel 7.20 (aanvraagvereisten maatwerkvoorschrift)
Aanvragen om een omgevingsvergunning worden ingediend via het Digitaal Stelsel Omgevingswet (DSO). De specifieke gegevens die moeten worden overgelegd volgen ook uit deze voorziening.
Artikel 7.21 (algemene beoordelingsregels)
Met een maatwerkvoorschrift kunnen Gedeputeerde Staten voor concrete gevallen afwijken van algemene regels voor een activiteit. Deze algemene regels zijn gesteld met een bepaald oogmerk. Het oogmerk is vermeld bij de algemene regels. Gedeputeerde Staten stellen alleen een maatwerkvoorschrift als dit verenigbaar is met dit oogmerk. Als het nodig is, verbinden zij hier voorschriften aan om de verenigbaarheid met het oogmerk te borgen. Bij het stellen van de voorschriften betrekken Gedeputeerde Staten de oogmerken van de omgevingsvisie Gaaf Gelderland en de Omgevingswet. De oogmerken van de omgevingsvisie zijn een gezond, veilig, schoon en welvarend Gelderland en een goede kwaliteit van de Gelderse leefomgeving. Gedeputeerde Staten kunnen dus brede en integrale voorschriften verbinden.
Artikel 7.22 (wijziging en intrekking maatwerkvoorschrift)
Wanneer het maatwerkvoorschrift is gesteld, mag de activiteit onder die voorwaarden worden uitgevoerd. Soms is het nodig om het maatwerkvoorschrift te wijzigen of in te trekken. Gedeputeerde Staten doen dit als het gebruikmaken van het maatwerkvoorschrift niet langer verenigbaar is met het oogmerk waarvoor de regel gesteld is. Deze mogelijkheden zijn aanvullend op artikel 18.10 van de Omgevingswet. Hierin staat dat het bevoegd gezag een beschikking geheel of gedeeltelijk kan intrekken als:
Paragraaf 7.4.3 Maatwerkvoorschriften bij houtopstanden
Geen toelichting.
Artikel 7.24 (beoordelingsregel maatwerkvoorschrift melding vellen houtopstand)
Artikel 4.10 van de omgevingsverordening bepaalt dat de melding 'vellen houtopstand' ten minste zes weken maar niet eerder dan een jaar voor het begin van de velling moet worden ingediend bij Gedeputeerde Staten. Als deze termijn van zes weken in verband met spoed niet kan worden afgewacht, kunnen Gedeputeerde Staten bij maatwerkvoorschrift toestaan dat het vellen plaatsvindt binnen zes weken na melding. De termijn kan niet worden afgewacht als bijvoorbeeld de veiligheid in het geding is, bij ziekte van de houtopstand of bij specifieke omstandigheden op het terrein, zoals droogte of vorst. De initiatiefnemer moet wel rekening houden met soorten die op grond van het Besluit activiteiten leefomgeving beschermd zijn.
Artikel 7.25 (beoordelingsregel maatwerkvoorschrift termijn herbeplanting)
Artikel 11.129 van het Besluit activiteiten leefomgeving bepaalt dat de herbeplanting binnen drie jaar plaatsvindt. In bijzondere gevallen kunnen Gedeputeerde Staten toestaan dat herbeplanting binnen zes jaar plaatsvindt. Een voorbeeld hiervan is herbeplanting door natuurlijke verjonging. In dat geval is zes jaar een redelijke termijn.
Artikel 7.26 (beoordelingsregel maatwerkvoorschrift uitzondering plicht tot herbeplanting)
Deze uitzondering is een uitbreiding op de uitzonderingen in artikel 11.131 van het Besluit activiteiten leefomgeving. In dat artikel staat een aantal uitzonderingen op zowel de meldplicht 'vellen houtopstand' als de plicht tot herbeplanting. Provinciale Staten voegen aan deze uitzonderingen toe dat de plicht tot herbeplanting niet geldt als het vellen of tenietgaan van de houtopstand bijdraagt aan het herstel van cultuurhistorische waarden of natuurwaarden. De velling die bijdraagt aan het herstel van cultuurhistorische waarden of ontwikkeling van natuurwaarden moet dus wel worden gemeld, tenzij de uitzonderingen van artikel 11.131 van het Besluit activiteiten leegomgeving van toepassing zijn. De term 'natuurwaarden' is breder dan de instandhoudingsmaatregelen of passende maatregelen in het kader van Natura 2000, als bedoeld in artikel 11.131, eerste lid. Er kan bijvoorbeeld ontheffing worden verleend voor het herstel van zichtassen op buitenplaatsen. Ook bij herstel van hoogveen, moerassig laagveen, stuifzand en stilstaand water kan het nodig zijn houtopstanden te vellen. Stilstaande wateren bijvoorbeeld, kunnen in hun ontwikkeling worden bedreigd door bladval en beschaduwing. Daarnaast is het maatwerkvoorschrift mogelijk voor achterstallig onderhoud van heideterreinen.
Artikel 7.27 (beoordelingsregel maatwerkvoorschrift herbeplanting op andere grond)
Algemeen: Dit artikel is een invulling van artikel 11.130 van het Besluit activiteiten leefomgeving. Het uitgangspunt is dat herbeplanting plaatsvindt op dezelfde grond als waar de houtopstand geveld of tenietgegaan is.
In het eerste lid staan redenen op grond waarvan Gedeputeerde Staten kunnen toestaan dat herbeplanting op andere grond plaatsvindt. In het tweede lid worden situaties genoemd waarin Gedeputeerde Staten niet toestaan dat herbeplanting op andere grond plaatsvindt. In het derde lid wordt duidelijk gemaakt dat, als herbeplanting op andere grond via een maatwerkvoorschrift is toegestaan, deze herbeplanting fysiek of in bepaalde gevallen financieel plaatsvindt. De fysieke herbeplanting vindt plaats zo dicht mogelijk bij het aangetaste gebied. De vergoeding die betaald moet worden door gebruik te maken van de compensatiepool wordt berekend overeenkomstig de daarvoor in artikel 5.13 vastgestelde elementen. De hier bedoelde compensatiepool is dezelfde pool die gebruikt kan worden voor compensatie Gelders natuurnetwerk.
Lid 2 onderdeel c: locaties waarvoor subsidie is aangevraagd om ze als natuur in te richten, kunnen niet dienen als locatie voor de herbeplanting. Op grond van de subsidie geldt daar namelijk al een verplichting tot inrichting van nieuwe natuur.
Lid 2 onderdeel d: Het bebossen van bijvoorbeeld heideterreinen of andere hoogwaardige natuurterreinen is niet toegestaan. Het gaat daarbij meestal om percelen waarop al een natuurbestemming ligt, maar ook weidevogelgebieden e.d. vallen hieronder. Gedeputeerde Staten nemen bij de beoordeling mee of bijzondere soorten en habitats in het gebied voorkomen.
Lid 2 onderdeel g: Oude bosgroeiplaatsen zijn bossen die een lange historische continuïteit hebben (in sommige gevallen teruggaand tot de Middeleeuwen). Ze hebben daardoor bijzondere kenmerken zoals oude bomen, autochtone boom- en struikpopulaties, oude ongestoorde bosbodems en herbergen soorten die in jongere bossen ontbreken of zich slechts moeizaam kunnen ontwikkelen. In Gelderland beschouwen we bestaande bossen als oude bosgroeiplaatsen wanneer deze volgens de eerste kadastrale kaarten uit de periode 1811-1832al bebost waren. Om te verduidelijken waar oude bosgroeiplaatsen liggen werken we met een indicatieve kaart. Bestaande bossen zijn hierbij in beeld gebracht door gebruik te maken van de digitale topografische kaart TOP10NL (1:10000). Op de kaartbijlage Natuur waarop oude bosgroeiplaatsen staan zijn de kleinere oude bosgroeiplaatsen (kleiner dan 10 are of bestaande uit rijbeplanting van 20 of minder bomen) niet weergegeven. Dit zijn immers geen door het Besluit activiteiten leefomgeving beschermde houtopstanden, dus is de regel in de Omgevingsverordening niet van toepassing. Op de kaart is geen onderscheid gemaakt tussen houtopstanden die binnen of buiten de bebouwingscontour houtkap liggen. De reden is dat er geen actueel vlakdekkend overzicht van de bebouwingscontour houtkap voorhanden is en de gemeenteraad deze begrenzing op elk moment kan wijzigen. Dit betekent dat bij het beoordelen of een houtopstand op een bepaald moment onder de werking van het Besluit activiteiten leefomgeving valt, bij de betreffende gemeente de meest actuele begrenzing van de bebouwingscontour houtkap moet worden opgezocht. De regel geldt niet onverkort voor alle oude bosgroeiplaatsen. De regel vloeit namelijk voort uit het Besluit activiteiten leefomgeving, waarin is bepaald dat dezelfde grond binnen drie jaar na het vellen van de houtopstand moet worden herbeplant. Is de houtopstand op de oude bosgroeiplaats geen houtopstand als bedoeld in het Besluit activiteiten leefomgeving, dan is deze regel niet van toepassing. Dit is bijvoorbeeld het geval bij een houtopstand kleiner dan 10 are of bestaande uit rijbeplanting van 20 of minder bomen. Daarnaast geldt de regel alleen voor oude bosgroeiplaatsen waar het landgebruik sinds 1832 continue en onafgebroken uit bos heeft bestaan. Tijdelijke afwezigheid door reguliere kap, hak of snoei is wel toegestaan. Wanneer een locatie bijvoorbeeld een periode in gebruik is geweest als groeve, afvalstort of als agrarische grond of wanneer er bijvoorbeeld tijdelijk een gebouw heeft gestaan is de regel dus niet van toepassing omdat er geen sprake is van continue en onafgebroken landgebruik als bos. Wij hanteren het uitgangspunt dat wij herbeplanting op andere grond niet toestaan als de gevelde of tenietgegane houtopstand op een oude bosgroeiplaats ligt, tenzij de initiatiefnemer kan aantonen dat op de locatie geen sprake is van continue en onafgebroken landgebruik als bos. Als de aanvrager van een maatwerkvoorschrift voor herbeplanting op andere grond van oordeel is dat sinds 1832 geen sprake is van continue en onafgebroken landgebruik als bos, is het aan aanvrager dit aan te tonen.
Artikel 7.28 (beoordelingsregel maatwerkvoorschrift houtopstanden Groene ontwikkelingszone)
Wanneer Gedeputeerde Staten toestaan dat de herbeplanting op andere grond plaatsvindt en de te vellen houtopstand is gelegen in de Groene ontwikkelingszone, vindt een toeslag plaats. De grootte van de toeslag is afhankelijk van de oppervlakte en ontwikkeltijd van de gevelde houtopstand. Deze verplichting wordt vastgelegd in het maatwerkvoorschrift. De toeslag wordt ook toegepast als gebruikgemaakt wordt van de compensatiepool.
Afdeling 7.5 Kwaliteit toezicht en handhaving
Geen toelichting.
Artikel 7.29 (toepassingsbereik en oogmerk regels over kwaliteit uitvoering en handhaving)
De provincie streeft als onderdeel van de overheid naar een professionele kwaliteit van de uitvoering van vergunningverlening, toezicht en handhaving (VTH). Met het oog op die kwaliteit stellen de provincie en de gemeenten regels aan de uitvoering van deze drie taken door de omgevingsdiensten.
Artikel 7.30 (beoordeling kwaliteit uitvoering en handhaving)
De beoordeling van de kwaliteit van de uitoefening van de uitvoerings- en handhavingstaak vindt plaats aan de hand van het jaarlijkse uitvoeringsprogramma (artikel 13.8 van het Omgevingsbesluit), de jaarlijkse evaluatierapportage (artikel 13.11 van het Omgevingsbesluit) en de landelijk in overleg tussen VNG en IPO vastgestelde VTH-kwaliteitscriteria. Getoetst wordt in ieder geval op de volgende drie aspecten:
-
a.
de kwaliteit van de dienstverlening, waaronder met name de communicatie met aanvragers en andere belanghebbenden en de samenwerking met de provinciale dienst;
-
b.
de uitvoeringskwaliteit van diensten en producten: de mate waarin een juridisch product voldoet aan de daarvoor in wet- en regelgeving, algemene beginselen van behoorlijk bestuur en op basis van jurisprudentie geldende eisen;
-
c.
de financiën: zijn voldoende financiële middelen en/of is voldoende (adequaat geschoold) personeel beschikbaar zijn om het jaarlijkse uitvoeringsprogramma op een goede wijze uit te kunnen voeren (artikel 13.10 van het Omgevingsbesluit).
Afdeling 7.6 Faunaschade
Geen toelichting.
Artikel 7.31 (oogmerk regels over faunaschade)
De provincies hebben ervoor gekozen het verlenen van tegemoetkomingen in faunaschade te mandateren aan BIJ12, een uitvoeringsorganisatie van de gezamenlijke provincies (IPO). Uit het oogpunt van efficiëntie is een landelijke uitvoering met één loket en gebundelde kennis te prefereren. Daarnaast wordt uniformiteit in de uitvoering en rechtsgelijkheid over heel Nederland nagestreefd.
Artikel 7.32 (termijn indienen aanvraag tegemoetkoming faunaschade)
Voor het taxeren van faunaschade is het nodig dat de aanvraag wordt ingediend binnen zeven werkdagen nadat de schade is geconstateerd. Dit omdat BIJ12 bij een tijdige aanvraag nog in de gelegenheid is om een onderzoek ter plaatse te laten instellen naar de schadeveroorzakende diersoort. Verder kan BIJ12 zo mogelijk nog aanwijzingen geven waarmee verdere schade kan worden voorkomen of beperkt. Bij later ingediende aanvragen bestaat de kans dat de groei van het gewas in de tussentijd door andere oorzaken is beïnvloed.
Provinciale Staten geven in het Delegatiebesluit aan Gedeputeerde Staten de bevoegdheid gevallen aan te wijzen waarbij de aanvraag niet binnen zeven werkdagen hoeft te worden ingediend. Een voorbeeld hiervan is schade veroorzaakt door ganzen of edelherten in aangewezen gebieden.
Hoofdstuk 8 Monitoring en verslaglegging
Geen toelichting.
Afdeling 8.1 Monitoring en verslaglegging omgevingswaarden
Geen toelichting.
Artikel 8.1 (toepassingsbereik en oogmerk regels over monitoring en verslaglegging omgevingswaarden)
Lid 1: Een klein deel van het beheergebied van waterschap Vechtstromen ligt in Gelderland, het overgrote deel ligt in Overijssel. Tussen betrokken partijen bestaat al lang de afspraak en regeling dat de op het waterschap Vechtstromen gerichte regels van de Provincie Overijssel ook van toepassing zijn op het Gelderse beheergebied van het waterschap. Dat wordt met dit artikel voortgezet.
Lid 2: Op grond van artikel 20.2 lid 1 van de Omgevingswet moet bij omgevingsverordening, als een omgevingswaarde wordt vastgesteld, ook de methode van monitoring en het bestuursorgaan dat met de uitvoering van de monitoring is belast, worden aangewezen. Deze afdeling voorziet hierin.
Artikel 8.2 (monitoring omgevingswaarden veiligheid regionale waterkeringen)
Het staat het waterschap vrij ieder relevant document van de Stichting Toegepast Onderzoek Waterbeheer (STOWA) te gebruiken bij de monitoring van de omgevingswaarden veiligheid regionale waterkeringen. Geschikte documenten zijn in ieder geval:
-
Kwaliteitsindicatoren veiligheidstoetsing; Meetbare en controleerbare indicatoren voor de Kwaliteit van de veiligheidstoetsing regionale waterkeringen (ORK 2007-01);
-
Materiaalfactoren boezemkaden (ORK 2009-05);
-
Leidraad toetsen op veiligheid regionale waterkeringen (ORK 2015-15).
De maatgevende hoogwaterstanden die bij de monitoring worden gehanteerd, worden afgestemd met Gedeputeerde Staten.
Artikel 8.3 (verslaglegging omgevingswaarden veiligheid regionale waterkeringen)
Het is belangrijk dat de regionale waterkeringen met een bepaalde frequentie getoetst worden. Hiervoor is een toetsfrequentie vastgelegd van een keer in de twaalf jaar. Het waterschap legt de resultaten van de beoordeling van de omgevingswaarden en de bevindingen bij de beoordeling vast in een verslag. Dit verslag van de monitoring bevat een gebiedsdekkende veiligheidstoetsing, waarin waterkeringen, kunstwerken en niet waterkerende objecten op alle faalmechanismen zijn getoetst. Het verslag heeft een ander karakter en wordt met een andere frequentie opgesteld dan de algemene jaarlijkse voortgangsrapportage uitvoering waterbeheerprogramma, bedoeld in artikel 6.5. Om die reden zijn de monitoringsverslagen geen onderdeel van de algemene voortgangsrapportage. Er is een verplicht uitvoeringsprogramma regionale waterkeringen op grond van artikel 6.3 waarover jaarlijks verslag wordt uitgebracht en waarvoor wel kan worden aangesloten bij de algemene jaarlijkse voortgangsrapportage bedoeld in artikel 6.5.
Het staat het waterschap vrij iedere relevante leidraad van de Stichting Toegepast Onderzoek Waterbeheer (STOWA) te gebruiken, mits actueel en afgestemd met Gedeputeerde Staten. Geschikte documenten zijn in ieder geval:
Artikel 8.4 (monitoring omgevingswaarden wateroverlast regionale wateren)
Lid 1: Het staat het waterschap vrij ieder relevant document van de Stichting Toegepast Onderzoek Waterbeheer (STOWA) te gebruiken bij de monitoring van de omgevingswaarden wateroverlast regionale wateren. Een geschikt document is in ieder geval:
-
a.
Standaard werkwijze voor de toetsing van watersystemen aan de normen voor regionale wateroverlast (2011-31).
-
b.
Het klimaatscenario dat bij de monitoring wordt gehanteerd wordt afgestemd met Gedeputeerde Staten.
Lid 2: Het maaiveldcriterium is een hulpmiddel bij de beoordeling of aan een betreffende waterkwantiteitsnorm wordt voldaan. In een gebied zijn er vaak (kleine) delen die van nature lager liggen. Deze gedeelten (een bepaald percentage) mogen bij de beoordeling of wordt voldaan aan de norm buiten beschouwing worden gelaten. De waterschappen vullen dit criterium verschillend in: per peilgebied (in poldergebieden) of afwateringseenheid (in hellend zandgebied). De knelpunten die zo worden vastgesteld, zijn herkenbaar en acceptabel.
Artikel 8.5 (verslaglegging omgevingswaarden wateroverlast regionale wateren)
Het waterschap legt de resultaten van de beoordeling van de omgevingswaarden en de bevindingen bij de beoordeling vast in een verslag. Dit verslag bevat een beoordeling van de regionale wateren met het oog op de bergings- en afvoercapaciteit waarop de regionale wateren moeten zijn ingericht. Als de beoordeling daartoe aanleiding geeft, bevatten de verslagen een omschrijving van de voorzieningen die op een daarbij aan te geven termijn nodig worden geacht. Het verslag heeft een ander karakter en wordt met een andere frequentie opgesteld dan de algemene voortgangsrapportage uitvoering waterbeheerprogramma bedoeld in artikel 6.5. Om die reden maken de verslagen bedoeld in dit artikel geen onderdeel uit van de algemene voortgangsrapportage.
Afdeling 8.2 Rapportage onderhoud vaarwegen
Geen toelichting.
Artikel 8.6 (vijfjaarlijkse rapportage onderhoud vaarwegen)
De periodieke rapportage bevat in ieder geval een overzicht van de baggerwerkzaamheden die in de afgelopen vijf jaar zijn uitgevoerd en de nog bestaande knelpunten. Ook bevat het verslag een overzicht van de geplande baggerwerkzaamheden in de volgende periode van vijf jaar.
Afdeling 8.3 Grondwaterregister
Geen toelichting.
Artikel 8.7 (instructieregel grondwaterregister)
De inrichting van hetgrondwaterregister is niet expliciet geregeld in de Omgevingswet, maar er wordt naar verwezen in artikel 13.4b, eerste lid, onder c, van de Omgevingswet. Dit houdt in dat de provincie bevoegd is daarin zelf bij of krachtens verordening te voorzien. Het grondwaterregister is van belang voor het provinciale waterbeleid en de grondwateronttrekkingsheffing. Van belang zijn gegevens over de onttrekkingendie onder het gezag van de provincie en het waterschap vallen. In samenhang hiermee is in artikel 6.17 van deze verordening de instructie aan het waterschap opgenomen om de benodigde gegevens te verstrekken. De gegevens worden opgeslagen in de Landelijke Voorziening Basisregistratie Ondergrond (LV-BRO).
Afdeling 8.4 Rapportage naleving kwaliteitscriteria
Geen toelichting.
Artikel 8.8 (jaarlijkse rapportage naleving kwaliteitscriteria)
De provincie streeft als onderdeel van de overheid naar een professionele kwaliteit van de uitvoering van vergunningverlening, toezicht en handhaving (VTH). Met het oog op die kwaliteit worden in deze verordening regels gesteld aan de uitvoering van deze drie taken door de omgevingsdiensten (afdeling 7.4). Provinciale Staten houden via een jaarlijkse rapportage toezicht op de kwaliteit van die uitvoering.
Afdeling 8.5 Monitoring woningbouw
Geen toelichting.
Artikel 8.9 (instructieregel monitoring woningbouw)
Woningbouwprogrammering heeft een looptijd van ongeveer 20 jaar. In die tijd zullen prognoses in bevolkingsomvang en woonbehoefte wijzigen. Het is belangrijk om adaptief te programmeren, zodat het aanbod aan nieuwe woningen mee kan bewegen met de veranderende kwantitatieve en kwalitatieve vraag. Consequent monitoren, is een hulpmiddel om onuitvoerbare of achterhaalde woningbouwplannen in beeld te krijgen. Circa 30% van de woningbouwplannen wordt namelijk nooit uitgevoerd.
Om dit percentage te verminderen, geeft deze instructieregel de gemeente een steun in de rug om de monitoringsresultaten te vertalen in het (laten) wijzigen van de achterhaalde plannen voor woningbouwlocaties. Gemeenten kunnen op basis van artikel 5.40, tweede lid, van de Omgevingswet een verleende omgevingsvergunning intrekken als gedurende een jaar geen activiteiten zijn verricht met gebruikmaking van die vergunning. Bij woningbouw gold onder de Wet algemene bepalingen omgevingsrecht zelfs een nog kortere termijn van 26 weken (artikel 2.33, tweede lid, onderdeel a). Met de monitoringsfrequentie is in dit artikel aansluiting gezocht bij de in anterieure overeenkomsten niet ongebruikelijke termijn van drie jaar. Gemeenten kunnen zich door dit artikel ook aangespoord voelen om een bouwplicht met diezelfde termijn in anterieure overeenkomsten met projectontwikkelaars en/of particulieren te bedingen. Het jaarlijks monitoren en driejaarlijks afwegen of er reden is om de omgevingsvergunning wegens 'stilzitten' in te trekken, draagt bij aan een versnelling van het bouwproces.
De provincie heeft een coördinerende rol rond wonen en verzamelt vanwege die rol ook informatie en maakt die beschikbaar. Ten bate van de monitoring dienen gemeentebesturen de provincie elk jaar tijdig te voorzien van de benodigde cijfers en informatie. Voor het einde van het jaar meldt de provincie aan gemeenten wat het moment is waarop de gegevens voor monitoring in het volgende jaar moeten zijn aangeleverd, meestal gaat het daarbij om een datum in maart. Gedeputeerde Staten willen transparant zijn over de voortgang van de woningbouw in Gelderland, daarom publiceren zij jaarlijks de 'Staat van de Volkshuisvesting Gelderland'.
Afdeling 8.6 Monitoring regionale energiestrategieën
Geen toelichting.
Artikel 8.10 (instructieregel monitoring regionale energiestrategieën)
De NPRES voorzien voor de regionale energiestrategie in een tweejaarlijkse monitoringscyclus via voortgangsdocumenten (zie ook de toelichting bij artikel 5.87, lid 2).
Hoofdstuk 9 Overgangsrecht en slotbepaling
Algemeen
De regels over bodemsanering uit paragraaf 3.3.2 van de Omgevingsverordening Gelderland van voor 1 januari 2024 blijven van toepassing op saneringen die worden uitgevoerd conform de regels van de Wet bodembescherming. Dit vloeit voort uit het overgangsrecht van de Aanvullingswet bodem Omgevingswet (artikel 3.1). Daarin is niet alleen bepaald dat de Wet bodembescherming van toepassing blijft op bepaalde saneringen, maar al het oude recht, en dus ook de provinciale regels die op grond van de Wet bodembescherming zijn gesteld. Omdat dit al voortvloeit uit de Aanvullingswet bodem Omgevingswet zijn daarover op deze plaats geen nadere regels opgenomen.
Afdeling 9.1 Overgangsrecht regels over grondwaterbedreigende activiteiten
Geen toelichting.
Artikel 9.1 (overgangsrecht voor verboden grondwaterbedreigende activiteiten)
Lid 1: De verboden in de genoemde artikelen zijn niet van toepassing op activiteiten die al vóór 17 oktober 2014 rechtmatig werden verricht en niet zijn gewijzigd. Dit betekent dat bedrijven en constructies die al bestonden op het moment dat de beschermingsgebieden voor het grondwater voor het eerst in het leven werden geroepen, in beginsel kunnen blijven bestaan. Dit is ook in lijn met (het overgangsrecht van) de Omgevingsverordening Gelderland van voor 1 januari 2024. Uitbreidingen van dergelijke bestaande activiteiten blijven ook mogelijk als het risico voor het grondwater daardoor niet groter wordt.
Lid 2: Ook voor de verboden activiteiten in drinkwaterreserveringsgebieden geldt dat als die al werden verricht op het moment dat die gebieden voor het eerst in het leven werden geroepen, ze in beginsel niet verboden zijn.
Artikel 9.2 (overgangsrecht voor meldingplichtige en vergunningplichtige grondwaterbedreigende activiteiten)
Lid 1: Activiteiten die al vóór inwerkingtreding van de genoemde verboden (om betreffende activiteiten zonder melding te verrichten) werden verricht, onder het doen van een melding, onder een omgevingsvergunning of onder een ontheffing, hoeven niet opnieuw te worden gemeld. Als er maatwerk gewenst is ten aanzien van de geldende algemene verplichtingen (de verplichte beschermende maatregelen en termijnen omtrent) kan er alsnog wel een melding worden gedaan; dit is noodzakelijk om een maatwerkvoorschrift vast te kunnen stellen.
Lid 2: Voor voortdurende activiteiten in drinkwaterreserveringsgebieden, zoals bestaande milieubelastende activiteiten, bestaande (hemel)waterafvoer en het gebruiken van een bestaand bodemenergiesysteem, gelden geen vergunningplicht of meldingsplicht met bijbehorende voorschriften. Ook uitbreidingen van dergelijke bestaande activiteiten blijven mogelijk als het risico voor het grondwater daardoor niet groter wordt.
Artikel 9.3 (overgangsrecht voor bodemenergiesystemen)
Bodemenergiesystemen met een pompcapaciteit van niet meer dan 10 kubieke meter per uur waren vóór 17 oktober 2014 vrijgesteld van de vergunningplicht. Met deze regel is beoogd om, in aanvulling op het overgangsrecht in artikel 4.1157a van het Besluit activiteiten leefomgeving, de artikelen 4.1149 tot en met 4.1156 ook niet van toepassing te laten zijn op open bodemenergiesystemen die vóór 17 oktober 2014 zijn geïnstalleerd en op basis van het toen geldende recht waren vrijgesteld van de vergunningplicht.
Artikel 9.4 (overgangsrecht voor toepassen van grond of baggerspecie)
Een toepassing van grond of baggerspecie in een Kwetsbaar drinkwaterreserveringsgebied die vóór 1 januari 2023 is gestart of gemeld mag worden uitgevoerd conform de vereisten van het Besluit bodemkwaliteit. Voor zo’n geval gelden de strengere toepassingsvereisten binnen een Kwetsbaar drinkwaterreserveringsgebied niet. Dit is in lijn met (het overgangsrecht van) de Omgevingsverordening Gelderland van voor 1 januari 2024.
Afdeling 9.2 Overig overgangsrecht
Geen toelichting.
Artikel 9.4a (overgangsrecht provinciale weg)
Lid 1 en 2
Het verbod voor buitenreclame (artikel 4.68, vierde lid) geldt niet als voor het plaatsen en gebruiken van die reclame vóór 1 maart 2025 een omgevingsvergunning is verleend. Deze buitenreclame wordt gedoogd tot het moment waarop die wordt vervangen of gewijzigd. Wijziging of vervanging van bewegende of lichtgevende buitenreclame is niet toegestaan.
Lid 3 tot 5
Door wijziging van de exacte ligging van het beperkingengebied met betrekking tot een provinciale weg kunnen kabels, leidingen of andere werken die vóór 1 maart 2025 (geheel of gedeeltelijk) binnen respectievelijk buiten dit gebied lagen na 1 maart 2025 (geheel of gedeeltelijk) buiten respectievelijk binnen dit gebied komen te liggen.
Voor zover die werken liggen op of in gronden die bij de provincie in eigendom zijn,
wordt voorzien in overgangsrecht. Met dit overgangsrecht wordt geregeld dat uit deze
kaartwijziging geen administratieve lasten voortvloeien, omdat voor elke wijziging
in het regiem (van binnen naar buiten het beperkingengebied en vice versa) van rechtswege
wordt voorzien in de benodigde publiekrechtelijke of privaatrechtelijke toestemming.
Artikel 9.5 (overgangsrecht luchthavenregelingen)
Dit artikel bevat overgangsrecht voor de luchthavenregelingen, die voorheen deel uitmaakten van de Omgevingsverordening Gelderland. In Actualisatieplan 6 zijn deze regelingen uit de verordening gehaald om opnieuw te worden vastgesteld door Gedeputeerde Staten. Deze regelingen (besluiten) zijn gebaseerd op afdeling 8.3.3 van de Wet luchtvaart.
Artikel 9.7 (overgangsrecht aanleg zonnepark)
In de bestuurlijke afspraken tussen het Rijk, Interprovinciaal Overleg (IPO), Vereniging van Nederlandse Gemeenten (VNG), Unie van Waterschappen (UvW) en Netbeheer Nederland (NBNL), zoals weergegeven in de Kamerbrief over aangescherpte voorkeursvolgorde zon van 26 oktober 2023, is afgesproken dat:
-
1.
de aangescherpte voorkeursvolgorde zon juridisch in de provinciale omgevingsverordeningen wordt verankerd; en
-
2.
dat daarbij rekening wordt gehouden met projecten of initiatieven, waarvan de participatietrajecten al in een vergevorderd stadium zijn om te voorkomen dat lopende lokale initiatieven stilvallen.
De eerste afspraak heeft geresulteerd in de artikelen 5.90 - 5.90b, de tweede afspraak in dit overgangsrechtelijke artikel 9.7.
In de Kamerbrief en de bijbehorende afspraken is niet nader aangegeven wanneer sprake is van een vergevorderd stadium van participatie. In algemene zin is dit ook lastig aan te geven, omdat participatie een vormvrij proces is en dus geen vaste stappen of wettelijk voorgeschreven stadia kent. De Omgevingswet schrijft alleen voor dat participatie moet plaatsvinden, niet hoe. Het bevoegd gezag (gemeente) en de initiatiefnemer kunnen het participatieproces naar eigen voorkeur invullen. Deze keuzevrijheid leidt ertoe dat dezelfde verrichte participatie-inspanning, bijvoorbeeld het opstellen van een participatieplan, in de ene situatie wel een vergevorderd participatietraject vormt, maar in een andere situatie niet. Dit is bijvoorbeeld afhankelijk van de wijze waarop de inhoud van zo’n plan tot stand is gekomen: met of zonder voorafgaand intensief overleg met de gemeente e/o omwonenden, waarbij niet zozeer het aantal gesprekken of overlegmomenten bepalend is, maar vooral de concrete inhoud daarvan.
Of een participatietraject zich in een vergevorderd stadium bevindt, zal dus van geval tot geval kunnen verschillen. Het is niet mogelijk om daarvoor één vast ijkpunt te noemen. Welke vorm van participatie bij een initiatief of project voor de aanleg van een zonnepark wordt gekozen, is afhankelijk van de initiatiefnemer, de omvang en locatie van het initiatief en het gemeentelijke participatiebeleid. Bij een zonnepark op een afgelegen locatie in een dunbevolkt deel van het buitengebied kan wellicht qua participatie worden volstaan met het mondeling of schriftelijk informeren van de enkele ‘direct-omwonende’, terwijl in een dichter-bevolkt gebied de aankondiging van het initiatief met een flyer of een informatieavond hooguit de eerste stap is van een uitgebreider participatieproces met de omgeving.
De initiatiefnemer zal moeten aantonen welke participatiestappen uiterlijk op 19 december 2023 (de datum waarop Gedeputeerde Staten de Statenbrief met de Gelderse interpretatie van de bestuurlijke afspraken hebben vastgesteld) zijn gezet.
De beoordeling of die stappen kunnen worden aangemerkt als ‘een vergevorderd stadium’ is aan de gemeente als bevoegd gezag voor de aanleg van zonneparken. De provincie zal bij een buitenplans initiatief dit gemeentelijke oordeel terughoudend toetsen.
Van een vergevorderd stadium van participatie is overigens alleen sprake als het bevoegd gezag ook risico loopt op een schadeclaim wegens het stopzetten van een vergevorderd proces voor een zonnepark-project op landbouwgrond.
Ziet u een fout in deze regeling?
Bent u van mening dat de inhoud niet juist is? Neem dan contact op met de organisatie die de regelgeving heeft gepubliceerd. Deze organisatie is namelijk zelf verantwoordelijk voor de inhoud van de regelgeving. De naam van de organisatie ziet u bovenaan de regelgeving. De contactgegevens van de organisatie kunt u hier opzoeken: organisaties.overheid.nl.
Werkt de website of een link niet goed? Stuur dan een e-mail naar regelgeving@overheid.nl
